基于Python+ResNet50算法实现一个图像识别系统案例入门

1,333 阅读5分钟

一、目录

  • ResNet50介绍
  • 图片模型训练预测
  • 项目扩展

在本文中将介绍使用Python语言,基于TensorFlow搭建ResNet50卷积神经网络对四种动物图像数据集进行训练,观察其模型训练效果。

二、ResNet50介绍

ResNet50是一种基于深度卷积神经网络(Convolutional Neural Network,CNN)的图像分类算法。它是由微软研究院的Kaiming He等人于2015年提出的,是ResNet系列中的一个重要成员。ResNet50相比于传统的CNN模型具有更深的网络结构,通过引入残差连接(residual connection)解决了深层网络训练过程中的梯度消失问题,有效提升了模型的性能。

  1. 深度卷积神经网络(CNN) CNN是一种专门用于图像处理的神经网络结构,具有层次化的特征提取能力。它通过交替使用卷积层、池化层和激活函数层,逐层地提取图像的特征,从而实现对图像的分类、检测等任务。然而,当网络结构变得非常深时,CNN模型容易面临梯度消失和模型退化的问题。
  2. 残差连接(Residual Connection) 残差连接是ResNet50的核心思想之一。在传统的CNN模型中,网络层之间的信息流是依次通过前一层到后一层,而且每一层的输出都需要经过激活函数处理。这种顺序传递信息的方式容易导致梯度消失的问题,尤其是在深层网络中。ResNet50通过在网络中引入残差连接,允许信息在网络层之间直接跳跃传递,从而解决了梯度消失的问题。
  3. 残差块(Residual Block) ResNet50中的基本构建块是残差块。每个残差块由两个卷积层组成,这两个卷积层分别称为主路径(main path)和跳跃连接(shortcut connection)。主路径中的卷积层用于提取特征,而跳跃连接直接将输入信息传递到主路径的输出上。通过将输入与主路径的输出相加,实现了信息的残差学习。此外,每个残差块中还使用批量归一化(Batch Normalization)和激活函数(如ReLU)来进一步提升模型的性能。
  4. ResNet50网络结构 ResNet50网络由多个残差块组成,其中包括了一些附加的层,如池化层和全连接层。整个网络的结构非常深,并且具有很强的特征提取能力。在ResNet50中,使用了50个卷积层,因此得名ResNet50。这些卷积层以不同的尺寸和深度对图像进行特征提取,使得模型能够捕捉到不同层次的特征。

三、模型训练预测

在本文中选取了常见的四种动物数据(猫、狗、马、鸡),文件夹结构如下图所示。

image-20230716184921484

image-20230716184939701

在完成数据集的收集准备后,打开jupyter notebook平台,导入数据集通过以下代码可以计算出数据集的总图片数量。本次使用的数据集总图片为4000张。

import pathlib

data_dir = "./dataset/"
data_dir = pathlib.Path(data_dir)
image_count = len(list(data_dir.glob('*/*')))
print("图片总数为:",image_count)

然后划分TensorFlow的image_dataset_from_directory方法划分测试集和训练集。再构建模型。在本文中如下图所示

# 加载resnet50模型
model = keras.applications.ResNet50(weights='imagenet', include_top=True)

这段代码的目的是使用Keras库加载预训练的ResNet50模型,并将其应用于图像分类任务。

具体解释如下:

  • keras.applications.ResNet50: 这是Keras库中的一个函数,用于加载ResNet50模型。ResNet50是一个已经定义好的模型架构,包含了数十个卷积层、池化层和全连接层,用于图像分类任务。

  • weights='imagenet': 这个参数指定了模型所使用的权重。'imagenet'是一个大规模的图像数据集,ResNet50在该数据集上进行了预训练,因此通过设置这个参数,我们可以加载已经在该数据集上训练好的权重。这样的预训练权重可以提供较好的特征表示能力,有助于提升模型在图像分类任务上的性能。

  • include_top=True: 这个参数指定是否包含模型的顶层(即全连接层)。当设置为True时,加载的模型将包含原始ResNet50模型的所有层,包括最后的全连接层,用于输出分类结果。如果我们只需要使用ResNet50的特征提取能力而不需要分类层,则可以将该参数设置为False。

然后开始训练,其训练过程如下图所示

image-20230716185849191

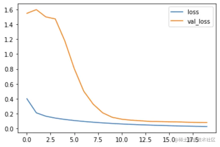
通过上图可知,通过20轮迭代训练,在最后一轮迭代完成后,模型在测试集上面的精度为0.9875,精度还是非常高的。接下来就是打印下ACC曲线图和LOSS曲线图以及混淆矩阵图等。通过图片可知,算法的拟合度还是比较理想的。

image-20230716190227657

image-20230716190238279

image-20230716190205600

三、项目扩展

在完成模型训练后,通过model.save方法保存模型为本地文件,然后就可以基于改模型开发出非常多的应用了,比如开发出API接口给别人调用等。

在本项目中基于Django框架开发了一个网页版的动物识别界面,在该网页界面系统中,用户可以点击鼠标上传一张动物图片,然后点击按钮进行检测。同时可以将相关识别的相关信息保存在数据库中,管理员通过登录后台可以查看所有的识别信息,为模型优化提供数据支持。

其效果图和演示界面如下所示,大家可以根据所学知识进行实现或访问下方链接联系作者获取完整项目:www.yuque.com/ziwu/yygu3z…

  • 效果图片

image-20230716192115159