6.1PMBOK的发展183
PMBOK项目管理知识体系(Project Management Body Of Knowledge,PMBOK) 是由美国项目管理协会(Project Management Institute,PMI) 开发的一套描述项目管理专业范围的知识体系,包含了对项目管理所需的知识、技能和工具的描述。
1981年,PMI组委会批准了项目并成立了专门的小组开展了相应的研发工作,旨在将项目管理人在项目管理过程中的优秀实践总结形成标准。1983 年该小组发表了第一份报告, 报告中项目管理的基本内容划分为
-
范围管理
-
成本管理
-
时间管理
-
质量管理
-
人力资源管理
-
沟通管理
6个领域,形成了后期项目管理专业化的基础内容。1984年PMI组委会批准了第二个关于进一步开发项目管理标准的项目,1987 年该小组发表了题为“项目管理知识体系”的研究报告, 1996年进行了修订,称之为“项目管理知识体系指南”,国际标准化组织ISO随后以该文件为框架,制定了第一个项目管理的标准ISO10006:1997《质量管理项目管理质量指南》。从1996年PMBOK指南第一个版本开始,PMI每四年更新一版PMBOK指南,截至2022年,已经出版了2000年的第2版、2004 年的第3版、2008 年的第4版、2012 年的第5版、2017 年的第6版和2021年的第7版。
在PMBOK发展过程中,1996年第1版、2004 年第3版、2017 年第6版和2021年第7版之间变化较为突出,主要的变化情况如表6-1所示。
表6-1 PMBOK主要变化情况
| 版本 | 主要发展变化 |
|---|---|
| 第1版(1996年) | ● 定位为指南,名为“项目管理知识体系指南 ● 表明项目管理知识体系获得了“广泛认可”,适用于大多数项目,实践价值和有效性获得了广泛的一致认可 ● 将项目管理定义为“将知识、技能、工具和技术应用于项目活动,以便达到或超过干系人的需要和对项目的期望” ● 采用基于过程的标准,各知识领域之间相互联系并相互作用 ● 创建了稳健而灵活的结构;同时,国际标准化组织(ISO)和其他组织也正在制定基于过程的标准 |
| 第3版(2004年) | ● 首次在封面上印制了“ANSI标准”的标识 ● 正式区分了《项目的项目管理标准》和《项目管理框架和知识体系》 ● 包含了“适用于多数项目的良好实践” ● 将项目管理定义为“将知识、技能、工具和技术应用于项目活动,以便达到项目要求” |
| 第6版(2017年) | ● 清晰区分了ANSI标准和指南 ● 首次将“敏捷”内容纳入正文 ● 拓展了知识领域前沿部分,包括核心概念、发展趋势和新兴实践、裁剪时需要考虑的因素,以及在敏捷或适应型环境中需要考虑的因素 |
| 第7版(2021年) | ● 从系统视角论述项目管理, 《项目管理标准》中加入了“价值交付系统”“价值交付系统”从系统角度,重点关注与业务能力结合在一起的价值链,为组织的战略、价值和商业目标提供支持。“价值交付系统”强调过程的输出是为了实现项目的成果,而实现项目的成果最终目标是为了将价值交付给组织及其干系人 ● 增加了8个绩效域, 这些绩效域对于有效交付项目成果至关重要。绩效域所代表的项目管理系统,充分体现了组织彼此交互、相互关联且相互依赖的管理能力,这些能力只有协调一致才能实现期望的项目成果 ● 《项目 管理标准》中增加12个项目管理原则 ● 体现了各种开发方法:预测型、适应型、混合型等. |
6.2项目基本要素184
6.2.1项目基础184
项目是为创造独特的产品、服务或成果而进行的临时性工作。
- 独特的产品、服务或成果
开展项目是为了通过可交付成果达成目标。目标是所指向的结果、要取得的战略地位、要达到的目的、要获得的成果、要生产的产品或者要提供的服务。可交付成果是指在某一过程、阶段或项目完成时,形成的独特并可验证的产品、成果或服务。可交付成果可能是有形的,也可能是无形的。实现项目目标可能会产生一个或多个可交付成果。
某些项目可交付成果和活动中可能存在相同的元素,但这并不会改变项目本质上的独特性。例如,即便采用相同或相似的语言或工具,由相同的团队来开发,但每个信息系统项目仍具备独特性,例如需求、设计、运行环境、项目干系人都是独特的。
项目可以在组织的任何层级上开展。一个项目可能只涉及一个人,也可能涉及一组人;可能只涉及一个组织单元,也可能涉及多个组织的多个单元。
一些项目的例子包括:为市场开发新的复方药;扩展导游服务;合并两家组织;改进组织内的业务流程;为组织采购和安装新的计算机硬件系统;一个地区的石油勘探;修改组织内使用的计算机软件;研发新的工艺流程;建造一座大楼等。
-
临时性工作
项目的“临时性”是指项目有明确的起点和终点。“临时性”并不一定意味着项目的持续时间短。
项目可宣告结束的情况主要包括:
-
达成项目目标;
-
不能达到目标;
-
项目资金耗尽或不再获得资金支持;
-
对项目的需求不复存在(例如:客户不再要求完成项目,战略或优先级的变更致使项目终止,组织管理层下达终止项目的指示);
-
无法获得所需的人力或物力资源;
-
出于法律或其他原因终止项目等。
虽然项目是临时性工作,但其可交付成果可能会在项目终止后依然存在。例如,国家纪念碑建设项目就是要创造一个可以流传百世的建筑。
-
项目驱动变更
项目驱动组织进行变更。从业务价值角度看,项目旨在推动组织从一个状态转到另一个状态,从而达成特定目标,获得更高的业务价值,如图6-1所示。在项目开始之前,组织处于“当前状态”,项目驱动变更是为了获得期望的结果,即“将来状态”。通过成功完成一个或一系列项目,组织可以实现将来状态并达成特定的目标。

-
项目创造业务价值
业务价值是从组织运营中获得的可量化的净效益。项目的业务价值指特定项目的成果能够为干系人带来的效益。项目带来的效益可以是有形的、无形的或两者兼而有之。
-
有形效益的例子包括:货币资产、股东权益、公共事业、固定资产、工具、市场份额等。
-
无形效益的例子包括:商誉、声誉、商标、公共利益、战略联盟、品牌认知度等。
-
项目启动背景
促进项目创建的因素多种多样。组织领导者启动项目是为了应对影响该组织持续运营和业务战略的因素。这些因素说明了项目的启动背景,它们最终应与组织的战略目标以及各个项目的业务价值相关联。促进项目创建的因素大致可以四个基本类别,各类项目示例如表6-2所示。

6.2.2项目管理的重要性186
项目管理就是将知识、技能、工具与技术应用于项目活动,以满足项目的要求。通过合理地应用并整合特定的项目管理过程,项目管理使组织能够有效并高效地开展项目。
有效的项目管理能够帮助个人、群体以及组织:
①达成业务目标;
②满足干系人的期望;
③提高可预测性;
④提高成功的概率;
⑤在适当的时间交付正确的产品;
⑥解决问题和争议;
⑦及时应对风险;
⑧优化组织资源的使用;
⑨识别、挽救或终止失败项目;
⑩管理制约因素(例如范围、质量、进度、成本、资源);
⑪平衡制约因素对项目的影响(例如,范围扩大可能会增加成本或延长进度);
⑫以更好的方式管理变更等。
项目管理不善或缺失可能导致:
①项目超过时限;
②项目成本超支;
③项目质量低劣;
④返工;
⑤项目范围失控;
⑥组织声誉受损;
⑦干系人不满意;
⑧无法达成目标等。
项目是组织创造价值和效益的主要方式。当今外部环境动荡不定,变化越来越快,组织领导者需要应对预算紧缩、时间缩短、资源稀缺以及技术快速变化的情况。组织为了在全球经济
中保持竞争力,需要充分利用项目管理来持续创造价值和效益。
有效和高效的项目管理是一个组织的战略能力。它使组织能够:
①将项目成果与业务目标联系起来;
②更有效地展开市场竞争;
③实现可持续发展;
④通过适当调整项目管理计划,以应对外部环境改变给项目带来的影响等。
6.2.3项目成功的标准187
确定项目是否成功是项目管理中最常见的挑战之一。时间、成本、范围和质量等项目管理测量指标,历来被视为确定项目是否成功的最重要的因素。确定项目是否成功还应考虑项目目标的实现情况。明确记录项目目标并选择可测量的目标是项目成功的关键。主要干系人和项目经理应思考三个问题:
①怎样才算项目成功?
②如何评估项目成功?
③哪些因素会影响项目成功?
主要干系人和项目经理应就这些问题达成共识并予以记录。
项目成功可能涉及与组织战略和业务成果交付相关的标准与目标,这些项目目标可能包括:
①完成项目效益管理计划;
②达到可行性研究与论证中记录的已商定的财务测量指标,这些财务测量指标可能包括:净现值(NPV)、投资回报率(ROI)、 内部报酬率(IRR)、 回收期(PBP) 和效益成本比率(BCR);
③达到可行性研究与论证的非财务目标;
④组织从“当前状态”成功转移到“将来状态”;
⑤履行合同条款和条件;
⑥达到组织战略、目的和目标,使干系人满意;
⑦可接受的客户/最终用户的采纳度;
⑧将可交付成果整合到组织的运营环境中;
⑨满足商定的交付质量;
⑩遵循治理规则;
⑪满足商定的其他成功标准或准则(例如过程产出率)等。
为了取得项目成功,项目团队必须能够正确评估项目状况,平衡项目要求,并与干系人保持积极沟通。如果项目能够与组织的战略方向持续保持一致,项目成功的概率就会显著提高。有可能一个项目从范围、进度、预算来看是成功的,但从业务角度来看并不成功,这是因为业务需求或市场环境在项目完成之前发生了变化。
6.2.4项目、项目集、项目组合和运营管理之间的关系187
-
概述
项目管理过程、工具和技术的运用为组织达成目标奠定了坚实的基础。一个项目可以采用三种不同的模式进行管理:
-
独立项目(不包括在项目集或项目组合中)
-
在项目集内
-
在项目组合内。
如果在项目集或项目组合内管理某个项目,则项目经理需要与项目集或项目组合经理沟通与合作。为达成组织的一系列目的和目标,可能需要实施多个项目。在这种情况下,项目可能被归入项目集中。项目集是一组相互关联且被协调管理的项目、子项目集和项目集活动,目的是为了获得分别管理无法获得的利益。项目集不是大项目,大项目是指规模、影响等特别大的项目。有些组织可能会采用项目组合,有效管理在任何特定的时间内同时进行的多个项目集和项目。项目组合是指为实现战略目标而组合在一起管理的项目、项目集、子项目组合和运营工作。项目组合、项目集、项目和运营在特定情况下是相互关联的,如图6-2所示。

项目集管理和项目组合管理的生命周期、活动、目标、重点和效益都与项目管理不同;但是,项目组合、项目集、项目和运营通常都涉及相同的干系人,还可能需要使用同样的资源,而这可能会导致组织内出现冲突。这种情况促使组织增强内部协调,通过项目组合、项目集和项目管理达成组织内部的有效平衡。
图6-2所示的项目组合结构表明了项目集、项目、共享资源和干系人之间的关系。项目组合能够促进这项工作的有效治理和管理,从而有助于实现组织战略和相关优先级。在开展组织和项目组合规划时,要基于风险、资金和其他考虑因素对项目组合组件进行优先级排列。项目组合有利于组织了解战略目标在项目组合中的实施情况,还能适当促进项目组合、项目集和项目治理的实施与协调。这种协调治理方式可以合理分配资源,为实现预期绩效和效益分配人力、财力和实物资源。
从组织的角度看:
①项目和项目集管理的重点在于以“正确”的方式开展项目集和项目,即“正确地做事”;
②项目组合管理则注重于开展“正确”的项目集和项目,即“做正确的事”。表6-3概述了三者在定义、范围、变更、规划、管理、监督和成果方面的比较与不同。
表6-3项目、项目集管理和项目组合管理的比较
| 项目 | 项目集 | 项目组合 | |
|---|---|---|---|
| 定义 | 项目是为创造独特的产品、服务或成果而进行的临时性工作 | 项目集是一组相互关联且被协调管理的项目、子项目集和项目集活动,以便获得分别管理所无法获得的效益 | 项目组合是为实现战略目标而组合在一起管理的项目、项目集、子项目组合和运营工作的集合 |
| 范围 | 项目具有明确的目标,范围在整个项目生命周期中是渐进明晰的 | 项目集的范围包括其项目集组件的范围。项目集通过确保各项目集组件的输出和成果协调互补,为组织带来效益 | 项目组合的组织范围随着组织战略目标的变化而变化 |
| 变更 | 项目经理对变更和实施过程做出预期,实现对变更的管理和控制 | 项目集的管理方法是随着项目集各组件成果和输出的交付,在必要时接受和适应变更,优化效益实现 | 项目组合经理持续监督更广泛的内外部环境的变更 |
| 规划 | 在整个项目生命周期中,项目经理渐进明晰高层级信息,将其转化为详细的计划 | 项目集的管理利用高层级计划,跟踪项目集组件的依赖关系和进展。项目集计划也用于在组件层级指导规划 | 项目组合经理建立并维护与项目组合整体有关的必要过程和沟通 |
| 管理 | 项目经理为实现项目目标而管理项目团队 | 项目集由项目集经理管理,其通过协调项目集组件的活动,确保项目集效益按预期实现 | 项目组合经理可管理或协调项目组合管理人员或对项目组合整体负有报告职责的项目集和项目人员 |
| 监督 | 项目经理监控项目开展中生产产品、提供服务或成果的工作 | 项目集经理监督项目集组件的进展,确保整体目标、进度计划、预算和项目集效益的实现 | 项目组合经理监督战略变更以及总体资源分配、绩效成果和项目组合风险 |
| 成果 | 项目的成功通过产品和项目的质量、时间表、预算的依从性以及客户满意度水平进行衡量 | 项目集的成功通过项目集向组织交付预期效益的能力以及项目集交付所述效益的效率和效果进行衡量 | 项目组合的成功通过项目组合的总体投资效果和实现的效益进行衡量 |
-
项目集管理
项目集管理指在项目集中应用知识、技能与原则来实现项目集的目标,获得分别管理项目集组成部分所无法实现的利益和控制。项目集组成部分指项目集中的项目和其他项目集。项目管理注重项目内部的依赖关系,以确定管理项目的最佳方法。项目集管理注重项目集组成部分之间的依赖关系,以确定管理这些项目的最佳方法。项目集的具体管理措施包括:
①调整对项目集和所辖项目的目标有影响的组织或战略方向;
②将项目集范围分配到项目集的组成部分;
③管理项目集组成部分之间的依赖关系,从而以最佳方式实施项目集;
④管理可能影响项目集内多个项目的项目集风险;
⑤解决影响项目集内多个项目的制约因素和冲突;
⑥解决作为组成部分的项目与项目集之间的问题;
⑦在同一个治理框架内管理变更请求;
⑧将预算分配到项目集内的多个项目中;
⑨确保项目集及其包含的项目能够实现效益。
建立一个新的通信卫星系统就是项目集的一个实例,其所辖项目包括卫星与地面站的设计和建造、卫星发射以及系统整合。
-
项目组合管理
项目组合是指为实现战略目标而组合在一起管理的项目、项目集、子项目组合和运营工作。项目组合管理是指为了实现战略目标而对一个或多个项目组合进行的集中管理。项目组合中的项目集或项目不一定存在彼此依赖或直接相关的关联关系。
项目组合管理的目的是:
①指导组织的投资决策;
②选择项目集与项目的最佳组合方式,以达成战略目标;
③提供决策透明度;
④确定团队资源分配的优先级;
⑤提高实现预期投资回报的可能性;
⑥集中管理所有组成部分的综合风险;
⑦确定项目组合是否符合组织战略。
要实现项目组合价值的最大化,需要精心检查项目组合的各个组成部分。确定各组成部分的优先级,使最有利于组织战略目标的部分拥有所需的财力、人力和实物资源。
-
运营管理
运营管理是另外一个领域,不属于项目管理范围。运营管理关注产品的持续生产、服务的持续提供。运营管理使用最优资源满足客户要求,以保证组织或业务持续高效地运行。运营管理重点管理把输入(如材料、零件、能源和人力)转变为输出(如产品、服务)的过程。
-
运营与项目管理
运营的改变可以作为某个项目的关注焦点,尤其当项目交付的新产品或新服务将导致运营有实质性改变时。持续运营不属于项目的范畴,但是项目与运营会在产品生命周期的不同时间点存在交叉,例如:在新产品开发、产品升级或提高产量时;在改进运营或产品开发过程时;在产品生命周期结束阶段;在每个收尾阶段会存在交叉。在每个交叉点,可交付成果及知识都会在项目与运营之间转移,可能是将项目资源及知识转移到运营部门,也可能是将运营资源转移至项目中。
-
组织级项目管理和战略
项目组合、项目集和项目都需要符合组织战略,由组织战略驱动,并以不同的方式服务于战略目标的实现:
①项目组合管理通过选择适当的项目集或项目,对工作进行优先级排序,并提供所需资源,与组织战略保持一致;
②项目集管理通过对其组成部分进行协调,对它们之间的依赖关系进行控制,从而实现既定收益;
③项目管理使组织的目标得以实现。
组织往往用战略规划引导项目投资,明确项目对实现组织战略和目标的作用。通过组织级项目管理,对项目组合、项目集和项目进行系统化管理,可以确保项目符合组织战略业务目标。组织级项目管理是指为实现战略目标,通过组织驱动因素整合项目组合、项目集和项目管理的框架。
组织级项目管理旨在确保组织开展正确项目并合适地分配关键资源。组织级项目管理有助于确保组织的各个层级都了解组织的战略愿景、实现愿景的措施、组织目标以及可交付成果。项目组合、项目集、项目和运营相互作用的组织环境,如图6-3所示。

6.2.5项目内外部运行环境191
项目在内部和外部环境中存在和运作,这些环境对价值交付有不同程度的影响。内部和外部环境可能会影响规划和其他项目活动。这些影响可能会对项目特征、干系人或项目团队产生有利、不利或中性的影响。
-
组织过程资产
-
过程资产:包括工具、方法论、方法、模板、框架、模式或PMO资源。
-
治理文件:包括政策和流程。
-
数据资产:包括以前项目的数据库、文件库、度量指标、数据和工件。
-
知识资产:包括项目团队成员、主题专家和其他员工的隐性知识。
-
安保和安全:包括对设施访问、数据保护、保密级别和专有秘密的程序和实践等。
-
组织内部的事业环境因素
-
组织文化、结构和治理:包括愿景、使命、价值观、信念、文化规范、领导力风格、等级制度和职权关系、组织风格、道德和行为规范。
-
设施和资源的物理分布:包括工作地点、虚拟项目团队和共享系统。
-
基础设施:包括现有设施、设备、组织和电信通道、IT硬件、可用性和功能。
-
信息技术软件:包括进度计划软件、配置管理系统、信息系统的网络接口、协作工具和工作授权系统。
-
资源可用性:包括签订合同和采购制约因素、获得批准的供应商和分包商以及合作协议。与人员和材料相关的可用性包括签订合同和采购制约因素、获得批准的供应商和分包商以及时间线。
-
员工能力:包括通用和特定的专业知识、技能、能力、技术和知识等。
-
组织外部的事业环境因素
-
市场条件:包括竞争对手、市场份额、品牌认知度、技术趋势和商标。
-
社会和文化影响因素:包括政策导向、地域风俗和传统、公共假日和事件、行为规范、道德和观念。
-
监管环境:包括与安全性、数据保护、商业行为、雇佣、许可和采购相关的全国性和地区性法律和法规。
-
商业数据库:包括标准化的成本估算数据和行业风险研究信息。
-
学术研究:包括行业研究、出版物和标杆对照结果。
-
行业标准:包括与产品、生产、环境、质量和工艺相关的标准。
-
财务考虑因素:包括汇率、利率、通货膨胀、税收和关税。
-
物理环境因素:包括工作条件和天气相关因素等。
6.2.6组织系统192
项目运行时会受到项目所在的组织结构和治理框架的影响与制约。为有效且高效地开展项目,项目经理需要了解组织内的组织机构及职责分配情况,帮助自己有效地利用其权力、影响力、能力、领导力等,以便成功完成项目。
组织内多种因素的交互影响创造出一个独特的组织系统,该组织系统会影响项目的运行,并决定了组织系统内部人员的权力、影响力、利益、能力等,包括治理框架、管理要素和组织结构类型。
-
治理框架
治理是在组织各层级上的组织性或结构性安排,旨在确定和影响组织成员的行为。治理是一个多维度概念,需要考虑人员、角色、结构和政策,同时需要通过数据和反馈提供指导和监督。治理框架是在组织内行使职权的框架,包括规则、政策、程序、规范、关系、系统和过程。该治理框架会影响组织目标的设定和实现方式、风险监控和评估方式以及绩效优化方式。
- 管理要素
管理要素是组织内部关键职能部门或一般管理原则的组成部分。组织根据其选择的治理框架和组织结构类型确定一般的管理要素。组织的管理要素包括:
-
部门;
-
组织授予的工作职权;
-
工作职责:用于开展组织根据技能和经验等属性合理分派的工作任务;
-
行动纪律(例如尊重职权、人员和规定);
-
统一指挥原则(例如对于一项行动或活动,仅由一个人发布指示);
-
统一领导原则(如对服务于同一目标的一组活动,只能有一份计划或一个领导);
-
组织的总体目标优先于个人目标;
-
支付合理的薪酬;
-
资源的优化使用;
-
畅通的沟通渠道;
-
在正确的时间让正确的人使用正确的材料做正确的事情;
-
公正、平等地对待所有员工;
-
明确的工作职位;
-
确保员工安全;
-
允许任何员工参与计划和实施;
-
保持员工士气。
组织会将这些管理要素分配给相应的员工负责这些管理要素的落实。员工可以在不同的组织结构中落实这些管理要素。例如,在层级式组织结构中,员工之间存在横向关系和纵向关系。
纵向关系从一线管理层一直向上延伸到高级管理层。在特定的组织结构中,需要赋予员工所在层级的职责、终责和职权,才能保证员工在特定的组织结构之内落实相应的管理要素。
-
组织结构类型
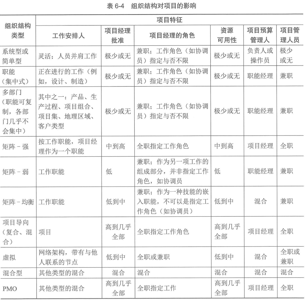
组织结构的形式或类型多种多样,组织在确定本组织选取并采用哪一种组织结构类型时,需要考虑各种可变因素,不存在适用于所有组织的通用的结构类型,特定组织最终选取和采用的组织结构具有各自的独特性,几种常见组织结构类型及其对项目的影响如表6-4所示。
| 组织结构类型 | 项目特征 | |||||
| 工作安排人 | 项目经理批准 | 项目经理的角色 | 资源可用性 | 项目预算管理人 | 项目管理人员 | |
| 系统型或简单型 | 灵活;人员并肩工作 | 极少或无 | 兼职;工作角色(如协调员)指定与否不限 | 极少或无 | 负责人或操作员 | 极少或无 |
| 职能(集中式) | 正在进行的工作(例如,设计、制造) | 极少或无 | 兼职;工作角色(如协调员)指定与否不限 | 极少或无 | 职能经理 | 兼职 |
| 多部门(职能可复制,各部门几乎不会集中) | 其中之一:产品、生产过程、项目组合、项目集、地理区域、客户类型 | 极少或无 | 兼职;工作角色(如协调员)指定与否不限 | 极少或无 | 职能经理 | 兼职 |
| 矩阵——强 | 按工作职能,项目经理作为一个职能 | 中到高 | 全职指定工作角色 | 中到高 | 项目经理 | 全职 |
| 矩阵——弱 | 工作职能 | 低 | 兼职;作为另一项工作的组成部分,并非指定工作角色,如协调员 | 低 | 职能经理 | 兼职 |
| 矩阵——均 | 工作职能 | 低到中 | 兼职;作为一种技能的嵌入职能,不可以是指定工作角色(如协调员) | 低到中 | 混合 | 兼职 |
| 项目导向(复合、混合) | 项目 | 高到几乎全部 | 全职指定工作角色 | 高到几乎全部 | 项目经理 | 全职 |
| 虚拟 | 网络架构,带有与他人联系的节点 | 低到中 | 全职或兼职 | 低到中 | 混合 | 全职或兼职 |
| 混合型 | 其他类型的混合 | 混合 | 混合 | 混合 | 混合 | 混合 |
| PMO | 其他类型的混合 | 高到几乎全部 | 全职指定工作 | 高到几乎全部 | 项目经理 | 全职 |

在确定组织结构时,每个组织都需要考虑大量的因素。在最终分析中,每个因素的重要性也各不相同。综合考虑各种因素及其价值,能够帮助组织决策者选择合适的组织结构。选择组织结构时应考虑的因素主要包括:
-
与组织目标的一致性;
-
专业能力;
-
控制、效率与效果的程度;
-
明确的决策升级渠道;
-
明确的职权线和范围;
-
授权方面的能力;
-
终责分配;
-
职责分配;
-
设计的灵活性;
-
设计的简单性;
-
实施效率;
-
成本考虑;
-
物理位置(例如集中办公、区域办公、虚拟远.程办公);
-
清晰的沟通(例如政策、工作状态、组织愿景)等。
项目管理办公室
项目管理办公室(PMO)是项目管理中常见的一种组织结构,PMO对与项目相关的治理过程进行标准化,并促进资源、方法论、工具和技术共享。PMO的职责范围可大可小,小到提供项目管理支持服务,大到直接管理一个或多个项目。PMO的具体形式、职能和结构取决于所在组织的需要。PMO有如下几种不同类型:
-
支持型:支持型PMO担当顾问的角色,向项目提供模板、最佳实践、培训,以及来自其他项目的信息和经验教训。这种类型的PMO其实就是一个项目资源库,对项目的控制程度很低。
-
控制型:控制型PMO不仅给项目提供支持,而且通过各种手段要求项目服从,这种类型的PMO对项目的控制程度属于中等。他可能要求项目:
-
一是采用项目管理框架或方法论;
-
二是使用特定的模板、格式和工具;
-
三是遵从治理框架。
-
指令型:指令型PMO直接管理和控制项目。项目经理由PMO指定并向其报告。这种类型的PMO对项目的控制程度很高。
PMO还有可能承担整个组织范围的职责,在支持战略调整和创造组织价值方面发挥重要的作用。PMO从组织战略型项目中获取数据和信息,进行综合分析,评估高层战略目标的实现情况。PMO在组织的项目组合、项目集、项目与组织考评体系(如平衡计分卡)之间建立联系。PMO只是把项目进行了集中管理,他所支持和管理的项目之间不一定彼此关联。为了保证项目符合组织的业务目标,PMO有权在每个项目的生命周期中充当重要干系人和关键决策者。PMO可以提出建议、支持知识传递、终止项目,并根据需要采取其他行动。PMO的一个主要职能是通过各种方式向项目经理提供支持,包括:
①对PMO所辖全部项目的共享资源进行管理;
②识别和制定项目管理方法、最佳实践和标准;
③指导、辅导、培训和监督;
④通过项目审计,监督项目对项目管理标准、政策、程序和模板的合规性;
⑤制定和管理项目政策、程序、模板及其他共享的文件(组织过程资产);
⑥对跨项目的沟通进行协调等。
6.2.7项目管理和产品管理194
在当前复杂的项目管理环境中,项目组合、项目集、项目和产品管理等领域的相互关联性正逐渐加强。了解他们之间的关系能为项目提供有用的背景信息。
产品是指可量化生产的工件(包括服务及其组件)。产品既可以是最终制品,也可以是组件制品。产品管理涉及将人员、数据、过程和业务系统整合,以便在整个产品生命周期中创建、维护和开发产品(或服务)。产品生命周期是指一个产品从引入、成长、成熟到衰退的整个演变过程的一系列阶段。产品管理可以在产品生命周期的任何时间点启动项目集或项目,以便为创建或增强特定组件、职能或功能提供支持,如图6-4所示。

初始产品开始时可以是项目集或项目的可交付物。在整个生命周期中,新的项目集或项目可能会增加或改进创造额外价值的特定组件、属性或功能。在某些情况下,项目集可以涵盖产品(或服务)的整个生命周期,以便更直接地管理收益并为组织创造价值。
产品管理可以表现为如下三种不同的形式。
(1)产品生命周期中包含项目集管理。
这种方法中的产品生命周期中包括相关项目、子项目集和项目集活动。对于规模很大或长期运作的产品,一个或多个产品生命周期阶段可能非常复杂,因此值得需要一系列协同运作的项目集和项目。
(2)产品生命周期中包含单个项目管理。
这种方法将产品作为某个单个项目的目标来进行管理,将产品功能的开发到成熟作为持续的业务活动进行监督。这种方法根据需要特许设立单个项目,执行对产品的增强和改进,或产生其他独特成果。
(3)项目集内的产品管理。
这种方法会在给定项目集的范围内应用完整的产品生命周期。为了获得产品的特定收益,项目集内也可以特许设立一系列子项目集或项目。人们可以通过应用产品管理能力(例如竞争分析、客户获取和客户代言)增强这些收益。
虽然产品管理是一个单独的领域,有自己的知识体系,但它是项目集管理和项目管理这两个领域中的一个关键整合点。可交付物中包含产品的项目集和项目会使用一种综合方法, 这种方法包含所有相关知识体系及其相关实践、方法和工件。
6.3项目经理的角色196
项目经理在领导项目团队达成项目目标方面发挥着至关重要的作用。在整个项目期间,项目经理的角色作用非常明显。很多项目经理从项目启动时参与项目,直到项目结束。在某些组织内,项目经理可能会在项目启动之前就参与评估和分析活动,包括咨询管理层和业务部门领导者的想法,推进战略目标的实现,提高组织绩效或满足客户需求等活动。某些组织还可能会要求项目经理管理或协助项目的可行性研究、项目论证的制定以及项目组合管理等事宜。项目经理还有可能参与项目完成后的后续跟进活动,以实现项目的业务价值。不同组织对项目经理的角色有不同的定义,项目管理角色需要符合组织需求。
6.3.1项目经理的定义196
项目经理的角色不同于职能经理或运营经理。一般而言,职能经理专注于对某个职能领域或业务部门的管理监督。运营经理负责保证业务运营的高效性。项目经理则由执行组织委派,负责领导团队实现项目目标。
6.3.2项目经理的影响力范围196
-
概述
项目经理在其影响力范围内可担任多种角色,这些角色反映了项目经理的能力,体现了项目经理的价值和作用,项目经理会涉及项目、组织、行业、专业学科和跨领域范围内的角色。
-
项目
项目经理领导项目团队实现项目目标和干系人的期望。项目经理利用可用资源,平衡相互竞争的制约因素。
项目经理还承担项目发起人、团队成员与其他干系人之间的沟通者,可以提供指导和展示项目成功的愿景和目标。项目经理使用软技能(例如人际关系技能、人员管理技能)来平衡项目干系人之间相互冲突和竞争的目标,以达成共识。这里的共识指即便不能做到100%赞同,干系人也会支持项目的决定和行动。
成功的项目经理可以持续、有效地使用一些必要技能,包括人际关系、沟通技能和积极的态度。项目经理与团队和发起人等干系人沟通的能力适用于项目各个方面,包括:
①通过多种方法(例如口头、书面或非言语)培养完善的技能;
②创建、维护、遵循沟通计划和进度计划
③以可预见的、一致的方式进行沟通;
④积极了解项目干系人的沟通需求(沟通可能是某些干系人在最终产品或服务完成之前获取信息的唯一渠道);
⑤以简练、清晰、完整、简单、适宜、定制的方式进行沟通:
⑥包含重要的正面和负面消息;
⑦统一反馈渠道;
⑧人际关系技能,即通过项目经理的影响力范围拓展广泛的人际网络。这些人际网络包括正式的人际网络,例如组织架构图;但项目经理发展、维护和培养的非正式人际网络更加重要。非正式人际网络包括与专家和具有影响力的领导者建立的个人人际关系。通过这些正式和非正式的人际网络,项目经理可以让很多人参与解决问题并绕过项目中遇到的官僚主义障碍等。
- 组织
项目经理需要积极地与组织内其他项目经理互动。其他独立项目或同一项目集的其他项目可能因为一些原因对项目造成影响,这些原因包括:
①对相同资源的需求;
②资金分配的优先顺序;
③可交付成果的接受或发布;
④项目与组织战略和目标的一致性等。
与其他项目经理互动有助于产生积极的影响,以满足项目的各种需求,包括团队为完成项目而需要的人力、技术或财力资源和可交付成果。项目经理需要寻求各种方法来培养人际关系,从而帮助团队实现项目目标。
此外,项目经理在组织内扮演着强有力的倡导者角色。在项目执行期间,项目经理应积极,地与组织中的各位经理互动。项目经理还应与项目发起人合作,处理内部的组织体系和战略问题,这些问题可能会影响团队或项目的可行性或质量。
项目经理还应该努力提高自己在组织内的总体项目管理能力和技能,并参与隐性和显性知识的转移或整合计划。项目经理还应该:
①展现项目管理的价值;
②提高组织对项目管理的接受度;
③提高组织内现有PMO的效率。
基于组织结构,项目经理有可能向职能经理报告。而在其他情况下,项目经理可能与其他项目经理一起,向PMO、项目组合或项目集经理报告。PMO、项目组合或项目集经理对整个组织范围内的一个或多个项目承担最终责任。为了实现项目目标,项目经理需要与所有相关经理紧密合作,确保项目管理计划符合所在项目组合或项目集的计划。项目经理还需与其他角色紧密协作,如组织经理、专家以及可行性研究分析人员。在某些情况下,项目经理可以是临时被委任的外部顾问。
-
行业
项目经理应该时刻关注行业的最新发展趋势,获取并判断这些信息对当前项目的影响。行业最新发展趋势包括:
-
产品和技术开发;
-
新兴且正在变化的市场空间;
-
标准(例如项目管理标准、质量管理标准、信息安全管理标准);
-
技术支持工具;
-
影响当前项目的经济力量;
-
影响项目管理学科的各种力量;
-
过程改进和可持续发展战略等。
-
专业学科
对项目经理而言,持续的知识传递和整合非常重要。知识传递和整合包括:
①在当地、全国和全球层面(例如实践社区、国际组织)向其他专业人员分享知识和专业技能;
②参与培训、继续教育和发展,包括项目管理专业(例如大学、项目管理协会)、相关专业(例如系统工程、配置管理)和其他专业(例如信息技术、航空航天)。
-
跨领域
专业的项目经理可以指导和教育其他专业人员了解项目管理方法对组织的价值。项目经理还可以担任非正式的宣传大使,使组织了解项目管理在按时交付、质量、创新和资源管理方面的优势。
6.3.3项目经理的能力198
-
概述
项目经理需要重点关注三个方面的关键技能包括项目管理、战备和商务、领导力。这些技能有助于支持更长远的战略目标,实现赢利。为了最有效地开展工作,项目经理需要平衡这三种技能。
-
项目管理:与项目、项目集和项目组合管理特定领域相关的知识、技能和行为,可以帮助达成项目目标。
-
战略和商务:关于行业和组织的知识和专业技能,有助于提高绩效并取得更好的业务成果。
-
领导力:指导、激励和带领团队所需的知识、技能和行为,可以帮助组织达成业务目标。
-
项目管理技能
项目管理技能指有效运用项目管理知识实现项目集或项目的预期成果的能力。项目经理经常会依赖专家判断来有效开展工作。要获得成功,重要的是项目经理必须了解个人专长以及如何找到具备所需专业知识的人员。
研究表明,顶尖的项目经理往往具备如下几种关键技能:
①重点关注并随之准备好所管理的各个项目的关键项目管理要素,包括项目成功的关键因素、进度表、指定的财务报告和问题日志;
②针对每个项目裁剪,有选择地使用传统工具、敏捷工具、技术、方法;
③花时间制订完整计划并谨慎排定优先顺序;
④管理项目制约因素包括进度、成本、资源风险等。
-
战略和商务管理技能
战略和商务管理技能包括了解组织概况、有效协商,以及执行有利于战略调整和创新的决策及行动的能力。这项能力可能涉及学习与其他职能部门工作相关的知识,例如财务部门、市场部门和运营部门的相关知识。战略和商务管理技能还包括发展和运用相关的产品和行业专业业务知识。这些知识可以帮助项目经理:
①向其他人解释关于项目的必要商业信息;
②与项目发起人、团队和专家合作制定合适的项目交付策略;
③以实现项目业务价值最大化的方式执行策略。
为制定并执行关于项目成功交付的最佳决策,项目经理应咨询具备组织运营专业知识的运营经理,了解组织的工作以及项目计划会对其工作造成的影响。对项目经理而言,与项目相关的情况了解得越多越好,可帮助项目经理向干系人说明:
-
组织战略、使命、项目目标、产品和服务;
-
运营情况(类型、技术等);
-
市场和市场条件(客户、市场状况(发展或萎缩)、上市时间因素等);
-
竞争(竞争什么、与谁竞争、市场地位)等信息。
为确保组织一致性行动,项目经理同时也要将组织战略、使命、目的和目标、优先级、策略、产品和服务(例如可交付成果)的知识和信息运用到项目。
战略和商业技能有助于项目经理了解与项目相关的商业因素。项目经理应确定这些商业和战略因素对项目造成的影响,同时了解项目与组织之间的相互关系。商业因素包括:
①风险和问题;
②财务影响;
③成本效益分析(净现值、投资回报率等),包括各种可选方案;
④业务价值;
⑤效益预期实现情况和战略;
⑥范围、预算、进度和质量等。
通过运用这些商务知识,项目经理能够为项目确定适当的决策方案,并提出合理的建议。项目经理需要与项目发起人持续合作,使项目策略和业务战略保持一致。
-
领导力技能领导力对组织项目是否成功至关重要,领导力技能指导、激励和带领团队的能力。这些技能包括协商、抗压、沟通、解决问题、批判性思考和人际关系技能等。项目经理需要运用领导力技能与所有项目干系人进行合作。
1)人际交往
人际交往占据项目经理工作的绝大部分,项目经理需要研究人的行为和动机,尽力成为一个好的领导者。项目经理应注意自己与他人的关系,借助人际关系可以让项目相关事项得到落实。
2)领导者品质和技能
领导者的品质和技能主要包括:
①有远见,可以帮助描述项目的产品、目的和目标,构建梦想并诠释愿景;
②积极乐观;
③乐于合作;
④通过特定方式管理关系和冲突,包括:建立信任,解决顾虑,寻求共识,平衡相互竞争和对立的目标,运用说服、协商、妥协和解决冲突的技能,发展和培养个人社会关系和职场人脉,以长远的眼光把人际关系看成与项目同样重要,持续发展和运用职业敏锐性;
⑤通过以下方式进行沟通:花大量时间沟通(研究显示,顶尖项目经理约90%的时间花在沟通上),管理期望,诚恳地接受反馈,提出建设性意见,询问和倾听;
⑥尊重他人(帮助他人保持独立自主)、谦恭有礼、友善待人、诚实可信、忠诚可靠、遵守职业道德;
⑦诚信正直和文化敏感性,果断、勇敢,能够解决问题;
⑧适当时称赞他人
⑨终身学习,以结果和行动为导向;
⑩关注重要的事情,包括:通过必要的审查和调整,持续优化工作;寻求并采用适用于团队和项目的优先级排序方法;区分高层级战略的优先级,尤其是与项目成功的关键因素相关的事项;对项目的主要制约因素保持警惕;在战术优先级上保持灵活;能够从大量信息中筛选出最重要的信息;
⑪以整体和系统的角度来看待项目,同等对待内部和外部因素;
⑫运用批判性思维(例如运用分析方法来制定决策)并将自己视为变革推动者;
⑬创建高效的团队,以服务为导向,展现幽默,与团队成员有效地分享乐趣等。
3)政策和权力
政策涉及影响、谈判、自主和权力。政策及其相关要素不局限于“好”与“不好”以及“正面”与“负面”之分。项目经理对组织运行方式的了解越多,就越有可能获得成功。项目经理应观察并收集有关项目和组织概况的数据,然后从项目、相关人员、组织以及整个环境出发来审查这些数据,从而得出计划和执行大多数行动所需的信息和知识。项目经理应体察并尊重他人。项目经理的有效行动保持了相关人员的独立自主。项目经理的行动成果就是让合适的人执行必要的活动来实现项目目标。
权力体现了个人或组织的特征。人们对领导者的认知通常是因为权力,行使权力的方式有很多种,项目经理可以自行决定。由于权力的性质以及影响项目的多种因素,权力及其运用变得非常复杂。权力的表现形式包括:
-
地位(有时称为正式的、权威的、合法的,例如组织或团队授予的正式职位) ;
-
信息(例如对信息收集或分发的控制) ;
-
参考(例如因为他人的尊重和赞赏而获得的信任) ;
-
情境(例如在危机等特殊情况下获得的权力) ;
-
个性或魅力(例如魅力、吸引力) ;
-
关系(例如参与人际交往、联系和结盟) ;
-
专家(例如拥有的技能和信息、经验、培训、教育、证书) ;
-
奖励相关(例如能够给予表扬、金钱或其他奖励) ;
-
处罚或强制力(例如给予纪律处分或施加负面后果的能力);
-
迎合(例如运用恭维或其他常用手段赢得青睐或合作);
-
施加压力(例如限制选择或活动的自由,以符合预期的行动);
-
引发愧疚(例如强加的义务或责任感) ;
-
说服力(例如能够提供论据,使他人执行预期的行动方案);
-
回避(例如拒绝参与)等。
项目经理需要在组织政策、协议和程序许可的范围内主动寻求所需的权力和职权,而不是坐等组织授权。
-
领导力与管理
“领导力”不等同于“管理”。“管理”指指挥一个人执行一系列已知的预期行为从一个位置到另一个位置。“领导力”指通过讨论或辩论方式与他人合作,带领他们从一个位置到另一个位置。二者的主要的区别如表6-5所示。
表6-5团队管理与团队领导力的区别
| 管理 | 领导力 |
|---|---|
| 直接利用职位权力 | 利用关系的力量指导、影响与合作 |
| 维护 | 建设 |
| 管理 | 创新 |
| 关注系统和架构 | 关注人际关系 |
| 依赖控制 | 激发信任 |
| 关注近期目标 | 关注长期愿景 |
| 了解方式和时间 | 了解情况和原因 |
| 关注赢利 | 关注范围 |
| 接受现状 | 挑战现状 |
| 正确地做事 | 做正确的事 |
| 关注可操作性的问题和问题的解决 | 关注愿景、一致性、动力和激励 |
为获得成功,项目经理必须同时采用领导力和管理这两种方式,针对不同的情况找到恰当的平衡点。项目经理的领导风格通常体现了他们所采用的管理和领导力的方式。
1)领导力风格
项目经理领导团队的方式多种多样,项目经理会根据个人偏好或在综合考虑了与项目有关的如下多个因素后,选择并调整适合自己的领导力风格:
①领导者的特点(例如态度、心情、需求、价值观、道德观);
②团队成员的特点(例如态度、心情、需求、价值观、道德观);
③组织的特点(例如目标、结构、工作类型);
④环境特点(例如社会形势、经济状况和政策因素)等。
项目经理可以采用多种领导力风格,包括:
①放任型(允许团队自主决策和设定目标,又被称为“无为而治型”);
②交易型(根据目标、反馈和成就给予奖励);
③服务型(做出服务承诺,处处先为他人着想;关注他人的成长、学习、发展、自主性和福利;关注人际关系、团体与合作;服务优先于领导);
④变革型(通过理想化特质和行为、鼓舞性激励、促进创新和创造,以及个,人关怀提高追随者的能力);
⑤魅力型(能够激励他人;精神饱满、热情洋溢、充满自信;说服力强);
⑥交互型(结合了交易型、变革型和魅力型领导的特点)等。
2)个性
个性指人与人之间在思维、情感、行为的特征模式方面的差异。个性特征包括:真诚、谦恭、创造力(抽象思维、不同看法、创新的能力等)、文化、情绪、智力、管理、以服务为导向、社会(能够理解和管理他人)、系统化(了解和构建系统的驱动力)。
高效的项目经理在个性各个方面都具备一定程度的能力。每个项目、组织和情况都要求项目经理重视个性的不同方面。
6.4价值驱动的项目管理知识体系201
价值驱动的项目管理知识体系关注价值的实现,包含了项目管理原则、绩效域、项目生命周期、过程组、10大知识领域和价值交付系统,它们之间的关联关系如图6-5所示。项目管理原则是基础,是所有项目干系人在整个项目生命周期过程中各项活动的行动指南;项目在整个生命周期过程中,始终要坚持项目管理原则,通过涵盖10大知识领域的项目管理过程组对项目进行管理,同时密切关注干系人、团队、开发方法和生命周期、规划、项目工作、交付、测量和不确定性因素,这些因素与绩效密切相关,通过这8个绩效域帮助项目在系统内运作,实现价值交付系统的功能,为组织及其干系人创造价值,从而实现组织的战略和目标。

6.4.1项目管理原则202
项目管理原则用于指导项目参与者的行为,这些原则可以帮助参与项目的组织和个人在项目执行过程中保持一致性。项目管理原则包括:
①勤勉、尊重和关心他人;
②营造协作的项目团队环境;
③促进干系人有效参与;
④聚焦于价值;
⑤识别、评估和响应系统交互;
⑥展现领导力行为;
⑦根据环境进行裁剪;
⑧将质量融入到过程和成果中;
⑨驾驭复杂性;
⑩优化风险应对;
⑪拥抱适应性和韧性;
⑫为实现目标而驱动变革。
-
原则一:勤勉、尊重和关心他人
项目管理者在遵守内部和外部准则的同时,应该以负责任的方式行事,以正直、关心和可信的态度开展活动,同时对其所负责的项目的财务、社会和环境影响做出承诺。
(1) 关键点。项目管理者在坚持“勤勉、尊重和关心他人”原则时,应该关注的关键点包括:
①关注组织内部和外部的职责;
②坚持诚信、关心、可信、合规原则;
③秉持整体观,综合考虑财务、社会、技术和可持续的发展环境等因素。
(2)工作内容。在组织内,项目管理者在坚持“勤勉、尊重和关心他人”原则时,需要履行的职责并做到相应的工作内容包括:
①运营时要做到与组织及其目标、战略、愿景、使命保持一致并维持其长期价值;
②承诺并尊重项目团队成员的参与,包括薪酬、机会获得和公平对待;
③监督项目中使用的组织资金、材料和其他资源;
④了解职权和职责的运用是否适当等。
组织外部,项目管理者在坚持“勤勉、尊重和关心他人”原则时,需要履行的职责并做到相应的工作内容包括:
①关注环境可持续性以及组织对材料和自然资源的使用;
②维护组织与外部干系人(例如其合作伙伴和渠道)的关系;
③关注组织或项目对市场、社会和经营所在地区的影响;
④提升专业化行业的实践水平等。
(3)职责。“勤勉、尊重和关心他人”原则反映了项目管理者对信任的理解和接受度以及产生和维持信任的行动和决定。项目管理者需要遵守明确的职责,也需要遵守隐含的职责。这些职责包括:
-
诚信:项目管理者在所有参与和沟通中都应做到诚实且合乎道德。项目管理者应该通过制定决策并参与具体的工作活动中践行和展现个人和组织的价值观,并带领团队成员、同职级人员和其他干系人考虑他们的言行,展现同理心,进行自我反思并乐于接受反馈,从而建立信任。
-
关心:项目管理者应该密切关注自己所负责项目的相关事务,像对待自己个人的私事一样关心项目事务。“关心”涉及与组织内部业务相关的所有事务,包括对环境和自然资源可持续利用、全球公众状况的关心。“关心”包括营造透明的工作环境、开放的沟通渠道以及让干系人有机会在不受惩罚或不害怕遭到报复的情况下提出意见和建议。
-
可信:项目管理者应该在组织内外明确自己的身份、角色、所在项目团队和职权,帮助投入资源、做出批准或其他的项目决策。“可信”要求主动识别个人利益与组织或客户利益之间的冲突,因为这些冲突有可能会削弱信任和信心,导致产生不道德或非法等失信行为,或者对项目造成混乱或不利后果。项目管理者应该保护项目免受此类失信行为的影响。
-
合规: 项目管理者应该遵守相关的法律、规则、法规和要求,通过各种方法将合规性充分地融入项目文化。
-
原则二:营造协作的项目管理团队环境
项目团队由具有多样的技能、知识和经验的成员组成。协同工作的项目团队可以更有效率、有效果地实现共同的目标。
(1)关键点。项目管理者坚持“营造协作的项目管理团队环境”原则时,应该关注的关键点包括:
①项目是由项目团队交付的;
②项目团队在组织文化和准则范围内开展工作,通常会建立自己的“本地”文化;
③协作的项目团队环境有助于与其他组织文化和指南保持一致;
④个人和团队的学习和发展;
⑤为交付期望成果做出最佳贡献。
(2)协作的项目团队涉及的因素。营造协作的项目团队环境涉及如下团队共识、组织结构和过程方面的因素。这些因素支持团队成员共同工作,并通过互动产生协同效应的文化。
-
团队共识:团队共识是一套由项目团队制定的,需要大家做出承诺并共同维护的工作规范。团队共识应在项目开始时形成,随着项目团队的深入合作,所需遵守的规范和所需实施的行为会随之变化,团队共识也会不断演变。
-
组织结构:组织结构是指项目工作要素和组织过程之间的对应关系。这些结构可以基于角色、职能或职权,可提升协作水平的组织结构具备的特点包括:确定了角色和职责;将员工和供应商分配到项目团队中;有特定目标任务的正式委员会;定期评审特定主题的站会。
-
过程:项目团队会定义能够完成任务和所分配工作的过程,包括使用工作分解结构(WBS)、待办事项列表或任务板。
(3)协作的项目团队文化。为了最有效地实现项目目标,项目团队在组织文化、项目性质以及所处的运营环境的影响下,会建立自己的团队文化,并对组织结构进行裁剪。通过营造包容和协作的环境,有助传递知识和专业技能,可使项目实现更好的成果。
澄清角色和职责可以改善团队文化。在项目团队中,特定任务可以被委派给个人,也可以由项目团队成员自行选择。其包括与任务相关的职权、担责和职责:
-
职权:指在特定背景下有权做出相关决策,制定或改进程序,应用项目资源,支出资金或给予批准。职权是被从一个实体授予(包括明示授予,还是默示授予)另一个实体的。
-
担责:指对成果负责。担责不能由他人分担。
-
职责:指有义务开展或完成某件事。职责可与他人共同履行。
无论谁应为特定项目工作承担责任,而且无论谁负有开展特定项目工作的职责,协作的项目团队都会对项目成果共同负责。
多元化的项目团队可以将不同的观点汇集起来,丰富项目环境。项目团队可以由组织内部员工、签约贡献者、志愿者或外部第三方组成。此外,一些项目团队成员是短期加入项目,而其他成员则是更长期地参与项目。将这些人与项目团队整合起来是一种挑战。相互尊重的团队文化允许团队内部存在差异,并致力于找到有效利用差异的方法,这种文化鼓励团队成员通过有效的方式管理冲突。
协作的项目团队环境还包括实践标准、道德规范和其他准则,项目团队会考虑这些标准或指南使用的既定准则,以及如何利用这些标准或指南为工作提供支持,以避免各领域之间可能发生的冲突。
协作的项目团队环境可促进信息和个人知识的自由交流,可帮助项目成员在交付成果的同时实现共同学习和个人发展,使相关的每个人都能尽最大努力交付期望的成果。
-
原则三:促进干系人有效参与
积极主动地让干系人参与进来,最大限度促使项目成功和客户满意。
(1)关键点。项目管理者在坚持“促进干系人有效参与”原则时,应该关注以下关键点:
①干系人会影响项目、绩效和成果;
②项目团队通过与干系人互动来为干系人服务;
③干系人的参与可主动地推进价值交付。
(2) 干系人参与的重要性。干系人是影响项目组合、项目集和项目的决策、活动或成果的个人、群体或组织。干系人包含会受到或自认为受到组合、项目集和项目决策、活动或成果影响的个人、群体或组织。干系人以积极或
消极的方式直接或间接影响项目、项目绩效或成果。干系人可以影响项目的许多方面,包括范围或需求、进度、成本、项目团队、计划、成果、文化、收益、风险、质量等。
从项目开始到结束,识别、分析并主动争取干系人参与,将潜在的消极影响最小化,积极影响最大化,有助于项目团队找到干系人普遍接受的解决方案,并帮助项目取得成功。在项目的整个生命周期内,干系人可能会参与进来,也可能会退出。此外,随着时间的推移,干系人的利益、影响或作用也会有所变化。干系人(特别是那些影响力高且对项目持不赞同或中立观点的干系人)需要有效地参与进来,以便项目团队了解他们的利益、顾虑和权利,并通过有效参与和支持来做出应对措施,帮助成功地实现项目成果。
项目团队本身就是项目干系人,这些干系人与其他干系人互动,理解、思考、沟通并回应他们的利益、需要和意见。
(3)有效果且有效率地参与和沟通。有效果且有效率的参与和沟通包括确定干系人参与的方式、时间、频率等:
①沟通是参与的关键部分,深入地参与可让人了解他人的想法,吸收其他观点以及协同努力制定共同的解决方案;
②参与包括通过频繁的双向沟通建立和维持牢固的关系。鼓励通过互动会议、面对面会议、非正式对话和知识共享活动进行协作。干系人参与在很大程度上依赖于人际关系技能,包括积极主动、正直、诚实、协作、尊重、同理心和信心。这些技能和态度可以帮助每个人适应工作和彼此适应,从而增加成功的可能性。参与有助于项目团队发现、收集和评估信息、数据和意见,帮助形成共识和一致性,识别、调整和应对不断变化的环境,从而实现项目成果。
-
原则四:聚焦于价值
针对项目是否符合商业目标以及预期收益和价值,进行持续评估并作出调整。
(1)关键点。项目管理者在坚持“聚焦于价值"原则时,应该关注的关键点包括:
①价值是项目成功的最终指标;
②价值可以在整个项目进行期间、项目结束或完成后实现;
③价值可以从定性和/或定量的角度进行定义和衡量;
④以成果为导向,可帮助项目团队获得预期收益,从而创造价值;
⑤评估项目进展并做出调整,使期望的价值最大化。
(2)项目价值。价值是指某种事物的作用、重要性或实用性。价值是项目的最终成功指标和驱动因素。项目的价值具体可表现为财务收益值,也可表现为所取得的公共利益和社会收益(包括客户从项目结果中所感知到的收益)。当项目是项目集的组件时,项目的价值也可以表现为对项目集成果的贡献。
价值通过可交付物的预期成果来体现。项目的目的就是提供预期的成果,预期的成果通过有价值的解决方案来实现。可通过商业论证方式,从定性或定量方面说明项目成果的预期价值,商业论证包含商业需要、项目理由和商业战略要素:
-
商业需要:商业需要包含了项目有关的商业目标的详细信息,源于项目章程或其他授权文件中的业务需求,目的是为了满足组织、客户、合伙方或公共福利等的需要。明确说明商业需要有助于项目团队了解未来状态的商业驱动因素,并使项目团队能够识别机会或问题,从而提高项目成果的潜在价值。
-
项目理由:项目理由与商业需要相关,项目理由增加了成本效益分析和假设条件,解释了为什么商业需要值得投资以及为什么在此时应该满足商业需要。
-
商业战略:商业战略是开展项目的原因,价值具有主观性,从某种意义上说,同一个概念对于不同的人和组织具有不同的价值,因此价值取决于组织商业战略,包含短期财务收益、长期收益和其他非财务要素。
商业需要、项目理由和商业战略一起为项目团队提供信息,帮助项目团队做出知情决策,以达到或超过预期的业务价值。
在项目生命周期内,项目可能会发生变更,项目团队需要在整个生命周期内,以不断迭代的方式对项目预期的成果进行清晰描述、评估和更新,保证项目与商业需要保持一致, 并交付预期的成果。在项目执行过程中,如果发现项目或干系人不再与商业需要保持一致,或者项目不可能提供预期的价值,组织可以选择终止项目。有时,特别是在没有预先确定范围的适应型项目中,项目团队可以与客户共同努力,确定哪些功能值得投资,哪些功能缺乏足够的价值无须增加到输出之中,从而优化价值。
(3)关注预期成果。为了支持从项目中实现价值,项目团队可将重点从可交付物转到预期成果。这样做可以让项目团队实现项目的愿景或目标,而不是简单地创建特定的可交付物。可交付物可能会支持预期的项目成果,但它可能无法完全实现项目的愿景或目标。例如,客户需要某一特定的软件解决方案,该解决方案可以满足提高生产力的商业需要。软件是项目的可交付物,但软件本身并不能实现预期的生产力成果。在这种情况下,可以增加针对软件的培训这一新的可交付物,帮助实现更好的生产力成果。
-
原则五:识别、评估和响应系统交互
从整体角度识别、评估和响应项目的内外部环境,积极地推进项目绩效。
(1)关键点。项目管理者在坚持“识别、评估和响应系统交互”原则时,应该关注的关键点包括:
①项目是由多个相互依赖且相互作用的活动域组成的一个系统;
②需要从系统角度进行思考,整体了解项目的各个部分如何相互作用,以及如何与外部系统进行交互;
③系统不断变化,需要始终关注内外部环境;
④对系统交互作出响应,可以使项目团队充分利用积极的成果。
(2)将系统整体性思维应用于项目。系统是一组相互作用且相互依赖的组件,它们作为一个统一的整体发挥作用。项目是一个动态环境中的多层次的实体,具有系统的各种特征。项目可在较大的系统中运作,一个项目的交付物可以成为较大系统的某个部件。例如,一个项目可能是某一项目集的部件,而该项目集又可能是某一项目组合的部件。这些相互关联的结构称为系统体系。项目团队需要平衡由内向外和由外向内的观点,保持整个系统体系的一致性。 反之,当单个项目团队开发某一可交付物的独立组件时,系统内所有组件都应有效地整合起来,项目团队需要定期互动使系统中各子系统或组件的工作保持一致。
系统还需要考虑时序要素,即随着时间的推移项目将交付或实现哪些目标或成果。例如,如果项目可交付物以增量方式发布,则每个增量都会扩展以前版本的累积成果或能力。随着项目的开展,内部和外部条件会不断变化,单个变更可能会产生多种影响。例如,在大型施工项目中,需求的变更可能会导致与主要承包商、分包商、供应商或其他方面的合同发生变更。这些变更有可能会对项目成本、进度、范围和绩效产生影响。这些变更同时会调用变更控制协议,获得外部系统中实体( 如服务提供商、监管机构、金融机构和政府机构)的批准。项目生命周期内影响项目的变更随时可能出现,项目团队可以通过系统整体性思维,并持续关注内外部环境,控制变更对项目的影响,使项目与干系人期望保持一致。
(3)将系统整体性思维应用于项目团队。系统整体性思维同样适用于项目团队,一个多样性的项目团队聚集在一起成为一个整体,为共同的目标而努力。这种多样性给项目团队带来了价值,同时也带来了差异,项目团队需要有效平衡差异性,帮助项目团队紧密协作。多样性项目团队成员可以建立一种综合性的团队文化,形成共同的愿景、语言和工具集,帮助项目团队成员有效参与并体现自身价值,并支持项目系统整体的正常运行。由于系统体系中各个系统之间的这种交互性,项目团队在开展工作时需要如下技能帮助建立系统整体性思维,应对系统的不断变化的动态特性:
①对商业领域具有同理心;
②关注大局的批判性思维;
③勇于挑战假设和思维模式;
④寻求外部审查和建议;
⑤使用整合的方法、工件和实践,对项目工作、可交付物和成果达成共识;
⑥使用建模和情景假设等方法,对系统动力学互动和反应进行假设;
⑦主动管理整合,支持商业成果的实现等。
(4)识别、评估和响应系统交互带来的收益。识别、评估和响应系统交互可以为项目带来好处:
①尽早考虑项目中的不确定性和风险,寻找替代方案并预见后果;
②具有在整个项目生命周期内调整假设和计划的能力;
③可持续提供信息和执行情况;
④与干系人及时沟通项目计划、进展情况,并对项目未来进行预测;
⑤使项目目标与客户的目标和愿景保持一致;
⑥能够适应不断变化的需要,通过协同获得收益;
⑦能够利用潜在的机会并发现面临的威胁;
⑧有利于整个组织决策;
⑨更全面、更明智地识别风险等。
-
原则六:展现领导力行为
展现并调整领导力行为,为项目团队和成员提供支持。
(1)关键点。项目管理者在坚持“展现领导力行为”原则时,应该关注的关键点包括:
①有效的领导力有助于项目成功,并有助于取得积极的成果;
②任何项目团队成员都可以表现出领导力行为;
③领导力与职权不同;
④有效的领导者会根据情境调整自己的风格;
⑤有效的领导者会认识到项目团队成员之间动机的差异性;
⑥领导者应该在诚实、正直和道德行为规范方面展现出期望的行为。
(2)有效领导力。愿景、创造力、激励、热情、鼓励和同理心,这些特质通常与领导力有关。为了实现预期成果,领导力包括对项目团队内外的个人施加影响的态度、才能、性格和行为。有效领导力对项目至关重要。项目通常涉及多个组织、部门、职能或供应商,他们会不定期进行互动。高层领导和干系人会影响项目,这往往会造成更大程度的问题和冲突。领导力并非任何特定角色所独有。高绩效项目可能会有多名成员表现出有效的领导力技能,例如项目经理、发起人、干系人、高级管理层甚至项目团队成员。任何开展项目工作的人员都可以展现有效的领导力特质、风格和技能,以帮助项目团队执行和交付所要求的结果。高绩效的项目会表现出一种由更多影响者组成的看似矛盾的联合体,每位影响者以互补的方式贡献领导力技能。例如,某项目中,项目发起人说明了项目目标和优先级后,技术主管牵头开展交付相关的讨论,在讨论过程中,参与者会陈述利弊,最终由项目经理协调并进行决策并达成共识。成功的领导力能够在各种情况下随时影响、激励、指导他人。
领导力与职权不同。职权是指组织内人员被赋予的控制地位,可以帮助高效履行其职能。通常通过正式手段(例如章程文件或指定的职务)授予某人。职权可以用来影响、激励、指导他人,或在他人未按要求或指示行事时采取措施,但职权与领导力不同。例如,某项目经理被授予了组建项目团队并交付某项成果的职权。但项目经理仅仅拥有职权是不够的,他还需要领导力来激励团队成员处理好个人与项目集体之间的关系,激励团队实现共同的目标。
(3)领导力风格。有效的领导力会借鉴并结合各种领导力风格。领导力包括专制型、民主型、放任型、指令型、参与型、自信型、支持型和共识型等。领导力风格没有好坏之分,不同的领导力风格适合于不同的环境。充分发挥不同领导力风格的独特优势,融合各种风格,持续增长技能并充分利用激励因素,任何项目团队成员或干系人不论其角色或职位如何,都可以激励、影响、教导和培养项目团队:
①在混乱无序的环境下,相比协作型,指令型的领导行动力更强,解决问题更清晰、更有推动力;
②对于拥有高度胜任和敬业员工的环境,授权型比集中式更有效;
③当优先事项发生冲突时,民主中立的引导更有效。
(4)领导力技能的培养。有效的领导力技能是可以培养的,可以通过学习提升,项目团队成员通过以下方法可以提升领导力技能:
①让项目团队聚焦于预定的目标;
②明确项目成果的激励性愿景;
③为项目寻求资源和支持;
④商榷最优路线并达成共识;
⑤克服项目进展中的障碍;
⑥协商并解决项目团队内部以及项目团队与干系人之间的冲突;
⑦根据受众情况调整沟通风格和消息传递方式;
⑧教导项目团队成员;
⑨欣赏并奖励积极行为;
⑩提供提高技能和未来发展的机会;
⑪引导团队进行协同决策;
⑫运用有效对话和积极倾听;
⑬向项目团队成员赋能并向他们授予职责;
⑭建立勇于担责、有凝聚力的项目团队;
⑮对项目团队和干系人的观点表现出同理心;
⑯对自己的偏见和行为有自我意识;
⑰在项目生命周期过程中,管理和适应变革;
⑱拥有通过承认错误促进快速学习的思维方式;
⑲以身作则,对期望的行为进行示范等。
当项目团队成员展现出符合干系人特定需要和期望的适当领导力特质、技能和特征时,项目团队会蓬勃发展。以最佳方式与他人沟通、激励他人或者在必要时采取行动,有助于提高项目团队绩效,帮助扫清障碍,使项目取得成功。
当一个项目中有多人发挥领导力时,这种领导力可以促使大家对项目目标承担共同的责任,同时可以帮助营造健康的、充满活力的环境。在领导有方的项目中,单个项目团队、项目团队成员和干系人都会积极参与其中。每名项目团队成员都会心系项目共同的愿景,努力实现共享的成果,聚焦于交付结果。
-
原则七:根据环境进行裁剪
根据项目的背景及其目标、干系人、治理和环境的不同应用合适的项目开发方法,使用“合适”的过程来实现预期成果,同时最大化价值、管理成本并提高速度。
(1)关键点。项目管理者在坚持“根据环境进行裁剪”原则时,应该关注的关键点包括:
①每个项目都具有独特性;
②项目成功取决于适合项目的独特环境和方法;
③裁剪应该在整个项目进展过程中持续进行。
(2)裁剪的重要性。裁剪是对项目管理方法、治理和过程进行的深思熟虑的调整,使之更适合特定环境和当前项目任务。商业环境、团队规模、不确定性和项目复杂性都是裁剪项目应该考虑的因素。项目系统可以从整体角度,
充分考虑其内在的相互关联的复杂特性进行裁剪。通过使用“合适”的过程、方法、模板和工件实现项目期望的成果。裁剪是为了在管理因素的制约下将项目价值最大化,最终实现提高绩效的目标。
项目团队需要和PMO一起进行裁剪,在组织治理的策略下,逐一讨论每个项目,确定每个项目的交付方法,选择要使用的过程、开发方式方法和所需的工件,明确所需资源和计划实现的成果。
项目具有独特性,每个项目都处于特定的组织、客户、渠道和环境动态环境中,每个项目都需要裁剪,项目团队应综合判断每个项目的各种独特条件,寻找实现项目的期望成果的最适当的方法。
(3)裁剪的收益。裁剪项目可以为组织带来以下收益:
①提高创新、效率和生产力;
②吸取经验教训,分享改进优势,并将它们应用于未来的工作或项目;
③采用新的实践、方法和工件,改进组织的组织过程资产和方法论;
④通过实验探索新的成果、过程或方法;
⑤有效整合多个专业背景下的优秀方法和实践;
⑥提高组织对未来的适应性等。
在项目生命周期中,裁剪是一个持续迭代的过程。项目团队需要收集所有干系人的需求,了解在项目进展过程中裁剪后方法和过程的效果并评估其有效性,给组织增加价值。
-
原则八:将质量融入到过程和成果中
保持关注过程和成果的质量,过程和成果要符合项目目标,并与干系人提出的需求、用途和验收标准保持一致。
(1)关键点。项目管理者在坚持“将质量融入到过程和成果中”原则时,应该关注的关键点包括:
①项目成果的质量要求:达到干系人期望并满足项目和产品需求;
②质量通过成果的验收标准来衡量;
③项目过程的质量要求是确保项目过程尽可能适当有效。
(2)质量的内容。质量是产品、服务或成果的一系列内在特征满足需求的程度。质量包括满足客户明示的或隐含的需求的能力。项目团队需要对项目的产品、服务或成果进行测量,以确定其是否符合验收标准并满足使用要求。质量包含多个方面和维度:
-
绩效:是否符合项目团队和干系人的期望?
-
一致性:是否满足使用要求,是否符合规格?
-
可靠性:在每次实施或生成时是否会具有一致的度量指标?
-
韧性:是否能够应对意外故障并快速恢复?
-
满意度:在可用性和用户体验等方面是否获得最终用户的满意?
-
统一性:相同的实施过程或生成过程是否能够产生相同的成果?
-
效率:是否能以最少的投入产生最大的输出?
-
可持续性: 是否会对经济、社会和环境产生积极影响?
(3)质量的测量。项目团队需要依据需求,使用度量指标和验收标准对质量进行测量:
①需求是为满足需要某个产品、服务或成果必须达到的要求或具备的能力。需求(无论是明确的还是隐含的)来源于干系人、合同、组织政策、标准或监管机构。
②度量指标和验收标准是一系列在工作说明书或其他设计文件中明确规定,并根据需要不断更新的指标,这些指标需要在验收过程中确认。
质量不仅与项目成果有关,也与生成项目成果的项目方法和活动有关。在关注项目成果质量的同时,也需要对项目活动和过程进行评估。因此质量管理更加关注过程的质量,侧重于在过程中提前发现和预防错误和缺陷的发生,帮助项目团队确保以最适当的方式交付符合要求的成果,达到客户和干系人的要求,并使资源最小化、目标最大化地实现目标:
①快速交付成果;
②尽早识别缺陷并采取预防措施,避免或减少返工和报废。
(4)质量的收益。将质量融入到过程和成果中,可以带来如下收益:
①成果符合验收标准;
②成果达到干系人期望和商业目标;
③成果缺陷最少或力求无缺陷;
④交付及时,提高交付速度;
⑤强化成本控制;
⑥提高交付质量;
⑦减少返工和报废;
⑧减少客户投诉;
⑨整合供应链资源;
⑩提高生产力;
⑪提高项目团队的士气和满意度;
⑫提升服务交付能力;
⑬改进决策;
⑭持续改进过程等。
-
原则九:驾驭复杂性
不断评估和确定项目的复杂性,使项目团队能够在整个生命周期中,成功找到正确的方法应对复杂情况。
(1)关键点。项目管理者在坚持“驾驭复杂性”原则时,应该关注的关键点包括:
①复杂性是由人类行为、系统交互、不确定性和模糊性造成的;
②复杂性可能在项目生命周期的任何时间出现;
③影响价值、范围、沟通、干系人、风险和技术创新的因素都可能造成复杂性;
④在识别复杂性时,项目团队需要保持警惕,应用各种方法来降低复杂性的数量及其对项目的影响。
(2)复杂性的来源。项目是由相互作用、相互交互的要素组成的完整的系统。复杂性源于项目要素、项目要素之间的交互以及与其他系统和项目环境的交互。交互的性质和数量决定了项目的复杂程度。例如:项目的复杂性随着干系人的数量和类型的增多(例如监管机构、国际金融机构、多个供应商、多个专业分包商或当地社区)而加深,这些干系人单独或共同对项目的复杂性造成重大影响。虽然复杂性无法控制,但项目团队可以随时调整项目活动,降低复杂性对项目的影响。
项目团队通常无法预见复杂性的出现,因为复杂性是风险、依赖性、事件或相互关系等许多因素交互形成的。很难分离出造成复杂性的特定原因。常见的复杂性来源包括:
-
人类行为:人类行为包括人的行为、举止、态度和经验,以及它们之间的相互作用。主观因素的引入也会使人类行为的复杂性加深。位于偏远地区的干系人可能地处不同的时区,讲不同的语言,遵守不同的文化规范。
-
系统行为:系统行为是项目要素内部和项目要素之间动态地相互依赖与交互的结果。例如,不同技术系统的集成可能会增加复杂性,项目系统各组件之间的交互也可能导致相互关联的风险,造成新的不可预见的问题。
-
不确定性和模糊性:不确定性是缺乏对问题、事件、目标路径和解决方案的理解和认识而导致的一种状态,是超出了现有的知识或经验的新因素引起的。模糊性是一种不清晰、不知道会发生什么情况或无法理解某种情况的状态。选项众多或不清楚哪个是最佳选项都会导致模糊性。不清晰或误导性事件、新出现的问题或主观情况也会导致模糊性。在复杂的环境中,不确定性和模糊性往往混合在一起,导致其对项目影响概率和可能性难以确定。
-
技术创新:技术创新包括产品、服务、工作方式、流程、工具、技术、程序等的颠覆性创新。创新有助于项目产生新的解决方案,但新技术带来的不确定性也可能导致项目混乱,从而增加复杂性。
复杂性可能在项目生命周期的任何时间出现,通过持续关注项目组件和整个项目执行情况,项目团队可以时刻关注复杂性的产生的迹象,识别贯穿整个项目的复杂性相关的要素。系统性思维、复杂的自适应系统、相关的项目经验,可帮助项目团队提升驾驭复杂性的能力。
-
原则十:优化风险应对
持续评估风险(包括机会和威胁),并采取应对措施,控制其对项目及其成果的影响(机会最大化,威胁最小化)。
(1) 关键点。项目管理者在坚持“优化风险应对”原则时,应该关注的关键点包括:
①单个和整体的风险都会对项目造成影响;
②风险可能是积极的(机会), 也可能是消极的(威胁);
③项目团队需要在整个项目生命周期中不断应对风险;
④组织的风险态度、偏好和临界值会影响风险的应对方式;
⑤项目团队持续反复地识别风险并积极应对,需要关注的要点包括:明确风险的重要性;考虑成本效益;切合项目实际;与干系人达成共识;明确风险责任人。
(2)风险及应对方法。风险是一旦发生即可能对一个或多个目标产生积极或消极影响的不确定事件或条件。在整个生命周期内,项目团队应努力识别和评估项目内外部的已知和未知的风险。
项目团队应力求最大化地增加积极风险(机会),减少消极风险(威胁)。机会可以带来收益,例如缩短进度、降低成本、提高绩效、增加市场份额或提升声誉等。威胁会导致问题,例如进度延迟、成本超支、技术故障、绩效下降或声誉受损等。
项目团队需要监督项目的整体风险。项目整体风险是不确定性对项目整体的影响。整体风险源自所有不确定性,是单个风险的累积结果。项目整体风险管理的目标就是要将项目风险保持在可接受的范围内。项目团队成员应该争取干系人参与,了解他们的风险偏好和风险临界值:
①风险偏好是为了获得预期的回报,组织或个人愿意承担的不确定性的程度;
②风险临界值是围绕目标的可接受的偏差范围,它反映了组织和干系人的风险偏好。由于风险临界值能够反映风险偏好,风险偏好和风险临界值可以帮助项目团队识别并应对项目中的风险。
风险可能存在于组织、项目组合、项目集、项目和产品中。从成本角度来看,提前采用一致的风险评估、规划风险、积极主动地管理风险,这些投入会降低风险发生概率甚至规避风险,比风险发生后再采取措施投入的成本要低。
-
原则十一:拥抱适应性和韧性
将适应性和韧性融入组织和项目团队的方法之中,可以帮助项目适应变革。
(1)关键点。项目管理者在坚持“拥抱适应性和韧性”原则时,应该关注的关键点包括:
①适应性是应对不断变化的能力;
②韧性是接受冲击的能力和从挫折或失败中快速恢复的能力;
③聚焦于成果而非某项输出,有助于增强适应性。
(2)适应型和韧性。项目在生命周期的某个阶段难免会遇到挑战或障碍。如果项目团队开展项目的方法同时具备适应性和韧性,则有助于项目适应各种影响并保持生命力。适应性和韧性是任何开展项目的人员都应具备的有益的特征。项目会受到内外部因素(新需求、问题、干系人影响等因素)的影响,这些因素相互作用,构成了一个完整的动态系统,因此项目很少会按最初的计划执行。项目中的某些要素可能会失败或达不到预期,此时就需要项目团队重新组合、重新思考和重新规划,从整体的角度做到适应性,例如采用适当的变更控制过程,避免范围蔓延等问题。
(3)提升项目团队的适应性和韧性的能力。在项目环境中,帮助提升项目团队的适应性和韧性能力的方法包括:
①采用较短的反馈路径;
②持续学习和改进;
③拥有多样性技能、文化和经验,具备所需技能领域具有广博知识的主题专家;
④定期检查和调整项目工作,识别改进机会;
⑤多样化的项目团队,获得广泛丰富的经验;
⑥开放、透明,促进内外部干系人参与;
⑦鼓励小规模的原型法和实验,勇于尝试新方法;
⑧充分运用新的思考方式和工作方式;
⑨平衡工作速度和需求稳定性;
⑩鼓励在组织内的开放式对话;
⑪充分理解以往类似工作中所获得的学习成果;
⑫积极预测多种潜在情景,为多种可能的情况做好准备;
⑬延迟决策,将决策推迟到最后时刻;
⑭获得管理层支持等。
在项目中保持适应性和韧性,可使项目团队在内外部环境发生变化时,能够关注项目预期的成果,帮助项目团队学习和改进,帮助项目团队从失败或挫折中快速恢复,并继续在交付价值方面取得进展。
-
原则十二:为实现目标而驱动变革
驱动变革,使受影响者做好准备,采用新的过程并执行新的方法,完成从当前状态过渡到项目成果所带来的预期的未来状态。
(1)关键点。项目管理者在坚持“为实现目标而驱动变革”原则时,应该关注的关键点包括:
①采用结构化变革方法,帮助个人、群体和组织从当前状态过渡到未来的期望状态;
②变革源于内部和外部的影响;
③变革具有挑战性,并非所有干系人都接受变革;
④在短时间内尝试过多的变革会导致变革疲劳,使变革易受抵制;
⑤干系人参与、激励,有助于变革顺利进行。
(2)积极驱动变革。根据项目本身的定义,项目会创造新的事物,是变革推动者。项目经理需要具备独特的能力,让组织做好变革的准备。
变革管理或驱动变革是一种综合的、周期性的和结构化的方法,可使个人、群体和组织从当前状态过渡到实现期望收益的未来状态。组织中的变革可能源自内部,例如需要新的能力应对绩效差距。变革也可能源自外部,例如技术进步、人口结构变化或社会经济压力。任何类型的变革都需要经历变革的群体以及与其互动的行业具有适应或接受变革的能力。在组织中推动变革充满了挑战,因为有些人可能天生抵制变革或厌恶风险,尤其是在具备保守型文化的组织中推行变革会更加艰难。有效的变革管理需要采用激励型策略,而不是强制型策略。积极参与,并鼓励双向沟通可营造有效变革的环境,让变革更容易被采用和接受。
项目团队成员和项目经理需要和干系人共同合作,解决抵制变革等相关的问题,提高客户成功采纳或接受变革的可能性。提倡在项目早期开始,进行沟通与变革相关的愿景和目标,争取各方对变革的认同。在整个项目期间,向组织内所有层级的人员说明变革的收益和变更对工作过程的影响。
同时,项目团队成员和项目经理需要掌握变革的节奏,试图在太短的时间内进行过多的变革,会因变革饱和而受到抵制。为了加强变革效果、促进收益,项目团队成员和项目经理还需要在变革实施后开展一些活动,强化变革效果,避免再次回到变革前的初始状态。认识并解决干系人在整个项目生命周期内接受变革的需要,有助于将变革整合到项目工作中,促进项目的成功。
6.4.2项目生命周期和项目阶段213
-
项目生命周期和项目阶段
项目生命周期指项目从启动到完成所经历的一系列阶段,这些阶段之间的关系可以顺序、迭代或交叠进行。它为项目管理提供了一个基本框架。项目生命周期适用于任何类型的项目。项目的规模和复杂性各不相同,但不论其大小繁简,所有项目都呈现包含启动项目、组织与准备、执行项目工作和结束项目4个项目阶段的通用的生命周期结构,如图6-6所示。

通用的生命周期结构具有的特征:
①成本与人力投入在开始时较低,在工作执行期间达到最高,并在项目快要结束时迅速回落。这种典型的走势,如图6-6所示。
②风险与不确定性在项目开始时最大,并在项目的整个生命周期中随着决策的制定与可交付成果的验收而逐步降低;做出变更和纠正错误的成本,随着项目越来越接近完成而显著增高,如图6-7所示。

上述特征在几乎所有项目生命周期中都存在,但是程度有所不同。
在通用生命周期结构的指导下,项目经理可以确定需要对哪些可交付成果施加更为有力的控制,或者哪些可交付成果完成之后才能完全确定项目范围。大型复杂项目尤其需要这种特别的控制。在这种情况下,项目经理需要将项目工作正式分解为若干阶段并根据项目特点采取合适的方法进行控制。
-
项目生命周期类型
在项目生命周期内的一个或多个阶段通常会对产品、服务或成果进行开发,开发生命周期可分为预测型(计划驱动型)、迭代型、增量型、适应型(敏捷型)和混合型多种类型,采用不同的开发生命周期的项目会呈现出不同的项目生命周期的特点。
(1)预测型生命周期。采用预测型开发方法的生命周期适用于已经充分了解并明确确定需求的项目,又称为瀑布型生命周期。预测型生命周期在生命周期的早期阶段确定项目范围、时间和成本,对任何范围的变更都要进行严格管理,每个阶段只进行一次,每个阶段都侧重于某一特定类型的工作,如图6-8所示。

高度预测型项目范围变更很少,干系人之间有高度共识。这类项目会受益于前期的详细规划,但有些情况(如增加范围、需求变化或市场变化)会导致某些阶段重复进行。
(2)迭代型生命周期。采用迭代型生命周期的项目范围通常在项目生命周期的早期确定,但时间及成本会随着项目团队对产品理解的不断深入而定期修改,如图6-9所示。

(3)增量型生命周期。采用增量型生命周期的项目通过在预定的时间区间内渐进增加产品功能的一系列迭代来产出可交付成果。只有在最后一次迭代之后,可交付成果具有了必要和足够的能力,才能被视为完整的,如图6-10所示。

迭代方法和增量方法的区别:迭代方法是通过一系列重复的循环活动来开发产品,而增量方法是渐进地增加产品的功能。
(4)适应型生命周期。采用适应型开发方法的项目又称敏捷型或变更驱动型项目,适合于需求不确定,不断发展变化的项目。在每次迭代前,项目和产品愿景的范围被明确定义和批准,每次迭代(又称“冲刺”)结束时,客户会对具有功能性的可交付物进行审查。审查时关键干系人会提供反馈,项目团队会更新项目待办事项列表,以确定下一次迭代中特性和功能的优先级,如图6-11所示。适应型项目生命周期的特点是先基于初始需求制定一套高层级计划,再逐渐把需求细化到适合特定规划周期所需的详细程度。

(5)混合型生命周期。混合型生命周期是预测型生命周期和适应型生命周期的组合。项目生命周期具有复杂性和多维性。特定项目的不同阶段往往采用不同的生命周期,项目管理团队需要确定项目及其不同阶段最适合的生命周期。各生命周期的联系与区别如表6-6所示。开发生命周期需要足够灵活,才能够应对项目包含的各种因素。
表6-6 各生命周期之,间的联系与区别
| 预测型 | 迭代型与增量型 | 适应型 |
|---|---|---|
| 需求在开发前预先确定 | 需求在交付期间定期细化 | 需求在交付期间频繁细化 |
| 针对最终可交付成果制订交付计划,然后在项目结束时一次交付最终产品 | 分次交付整体项目或产品的各个子集 | 频繁交付对客户有价值的各个子集 |
| 尽量限制变更 | 定期把变更融入项目 | 在交付期间实时把变更融入项目 |
| 关键干系人在特定里程碑点参与 | 关键干系人定期参与 | 关键干系人持续参与 |
| 通过对基本已知的情况编制详细计划来控制风险和成本 | 通过用新信息逐渐细化计划来控制风险和成本 | 随着需求和制约因素的显现而控制风险和成本 |
6.4.3项目管理过程组216
项目管理过程组是为了达成项目的特定目标,对项目管理过程进行的逻辑上的分组。项目管理过程组不同于项目阶段:
①项目管理过程组是为了管理项目,针对项目管理过程进行逻辑上的划分;
②项目阶段是项目从开始到结束所经历的一系列阶段,是一组具有逻辑关系的项目活动的集合,通常以一个或多个可交付成果的完成为结束标志。
项目管理过程可分为以下五个项目管理过程组:
-
启动过程组:定义了新项目或现有项目的新阶段,启动过程组授权一个项目或阶段的开始。
-
规划过程组:明确项目范围、优化目标,并为实现目标制订行动计划。
-
执行过程组:完成项目管理计划中确定的工作,以满足项目要求。
-
监控过程组:跟踪、审查和调整项目进展与绩效,识别变更并启动相应的变更。
-
收尾过程组:正式完成或结束项目、阶段或合同。
一个过程组的输出通常成为另一个过程组的输入,或者成为项目或项目阶段的可交付成果。例如,需要把规划过程组编制的项目管理计划和项目文件( 如风险登记册、责任分配矩阵等)及其更新,提供给执行过程组作为输入。各过程组在项目或阶段期间的重叠关系如图6-12所示。

过程组中的各个过程会在每个阶段按需要重复开展,直到达到该阶段的完工标准。在适应型和高度适应型生命周期中,过程组之间相互作用的方式会有所不同。
-
适应型项目中的过程组
(1)启动过程组。在采用适应型生命周期的项目上,启动过程通常要在每个迭代期开展。适应型项目非常依赖知识丰富的干系人代表,他们要能够持续地表达需要和意愿,并不断针对新形成的可交付成果提出反馈意见。因此应该在项目开始时识别出这些关键干系人,以便在开展执行和监控过程组时与他们频繁互动,获得的反馈意见能够确保项目交付出正确的成果。同时,随着项目进展,优先级和情况会动态变化,项目制约因素和项目成功的标准也会变化。因此,需要定期开展启动过程,频繁回顾和重新确认项目章程,以确保项目在最新的制约因素内朝最新的目标推进。
(2)规划过程组。在高度复杂和不确定的项目中,在采用适应型生命周期的项目上,应该让尽可能多的团队成员和干系人参与到规划过程,以便依据广泛的信息开展规划,降低不确定性。高度预测型项目范围变更很少,干系人之间有高度共识,这类项目会受益于前期的详细规划。适应型项目生命周期的特点是先基于初始需求制订一套高层级的计划,再逐渐把需求细化到适合特定规划周期所须的详细程度。预测型和适应型生命周期在规划阶段的主要区别在于做多少规划工作,以及什么时间做。
(3)执行过程组。在敏捷型或适应型项目生命周期中,执行过程通过迭代对工作进行指导和管理。每次迭代都是在一个很短的固定时间段内开展工作,然后演示所完成的工作成果,有关的干系人和团队基于演示来进行回顾性审查。这种演示和审查有助于对照计划检查进展情况,确定是否有必要对项目范围、进度或执行过程做变更。进行回顾性审查,有利于及时发现和讨论与执行方法有关的问题,并提出改进建议。
虽然工作是通过短期迭代进行的,但是也需要对照长期的项目交付时间框架对其进行跟踪和管理。先在迭代期层面上追踪开发速度、成本支出、缺陷率和团队能力的走势,再汇总并推算到项目层面,来跟踪整体项目的完工绩效。高度适应型项目中,项目经理聚焦于高层级的目标,并授权团队成员作为一个小组用最能实现目标的方式自行安排具体工作,有助于团队成员高度投入,制订出切合实际的计划。
(4)监控过程组。在敏捷型或适应型项目生命周期中,监控过程通过维护未完项的清单,对进展和绩效进行跟踪、审查和调整:
-
针对未完成的工作项:在项目团队的协助(分析并提供有关技术依赖关系的信息)下,业务代表对未完成的工作项进行优先级排序,基于业务优先级和团队能力,提取未完项清单最前面的任务,供下一个迭代期完成。
-
针对变更:业务代表在听取项目团队的技术意见之后,评审变更请求和缺陷报告,排列所需变更或补救的优先级,列入工作未完项清单。
这种把工作和变更列入同一张清单的做法,多应用于充满变更的项目环境。在这种项环境中,无法把变更从原先计划的工作中分离出来,所以把变更和原先的工作整合到一张未完项清单中,便于对全部工作进行重新排序,能够为干系人管理和控制项目工作、实施变更控制和确认范围提供统一的平台。
随着排定了优先级的任务和变更从未完项清单中提取出来,并通过迭代加以完成,就可以测算已完成工作的趋势和指标、变更工作量和缺陷率。通过在短期迭代中频繁抽样,计算变更影响的数量和缺陷补救工作量,就可以对照原来的范围来考察团队能力和工作进展。进而能够基于实际的进展速度和变更影响来估算项目成本、进度和范围。
应该借助趋势图表与项目干系人分享这些指标和预测,以便沟通进展情况和共同面对的问题,推动持续改进以及管理干系人期望。
(5)收尾过程组。在敏捷型或适应型项目生命周期中,收尾过程对工作进行优先级排序,以便首先完成最具业务价值的工作。这样,即便不得不提前关闭项目或阶段,也很可能已经创造出一些有用的业务价值。这就使得提前关闭不太像是一种归因于沉没成本的失败,而更像是一种提前实现收益、快速取得成功或验证某种业务概念。
-
适应型项目中过程组之间的关系
(1)以迭代方式顺序开展的项目。适应型项目往往可分解为一系列先后顺序进行的,被称为“迭代期”的阶段。在每个迭代期都要利用相关的项目管理过程,为了有效管理高度复杂且充满不确定性和变更的项目,重复开展项目管理过程组会产生管理费用,在迭代的各个阶段,所需的人力投入水平如图6-13所示。

(2)持续反复开展的项目。高度适应型项目往往在整个项目生命周期内持续实施所有的项目管理过程组。采用这种方法,工作一旦开始,计划就需根据新情况而改变,需要不断调整和改进项目管理计划的所有要素,这种方法中的过程组相互作用如图6-14所示。

6.4.4项目管理知识领域219
除了过程组,过程还可以按知识领域进行分类。知识领域指按所需知识内容来定义的项目管理领域,并用其所含过程、实践、输入、输出、工具和技术进行描述。
虽然知识领域相互联系,但从项目管理的角度来看,它们是分别定义的。按照美国项目管理协会出版的《项目管理知识体系指南》第六版,大多数情况下大部分项目通常使用的十大知识领域,包括:
(1)项目整合管理:识别、定义、组合、统一和协调各项目管理过程组的各个过程和活动。
(2)项目范围管理:确保项目做且只做所需的全部工作以成功完成项目。
(3)项目进度管理:管理项目按时完成所需的各个过程。
(4)项目成本管理:使项目在批准的预算内完成而对成本进行的规划、估算、预算、融资、筹资、管理和控制。
(5)项目质量管理:把组织的质量政策应用于规划、管理、控制项目和产品的质量,以满足干系人的期望。
(6)项目资源管理:识别、获取和管理所需资源以成功完成项目。
(7)项目沟通管理:确保项目信息及时且恰当地规划、收集、生成、发布、存储、检索、管理、控制、监督和最终处置。
(8)项目风险管理:规划风险管理、识别风险、开展风险分析、规划风险应对、实施风险应对和监督风险。
(9)项目采购管理:从项目团队外部采购或获取所需产品、服务或成果。
(10)项目干系人管理:识别影响或受项目影响的人员、团队或组织,分析干系人对项目的期望和影响,制定合适的管理策略来有效调动干系人参与项目决策和执行。
某些项目可能需要一个或多个其他的知识领域,例如,建造项目可能需要财务管理或安全与健康管理。表6-7列出了项目管理五个过程组和十大知识领域。

| 知识领域 | 启动过程组 | 规划过程组 | 执行过程组 | 监控过程组 | 收尾过程组 |
|---|---|---|---|---|---|
| 项目整合管理 | 制定项目章程 | 制订项目管理计划 | ● 指导与管理项目工作 ● 管理项目知识 | ● 监控项目工作 ● 实施整体变更控制 | 结束项目或阶段 |
| 项目范围管理 | ● 规划范围管理 ● 收集需求 ● 定义范围 ● 创建WBS | ● 确定范围 ● 控制范围 | |||
| 项目进度管理 | ● 规划进度管理 ● 定义活动 ● 排列活动顺序 ● 估算活动持续时间 ● 制订进度计划 | 控制进度 | |||
| 项目成本管理 | ● 规划成本管理 ● 估算成本 ● 制定预算 | 控制成本 | |||
| 项目质量管理 | 规划质量管理 | 管理质量 | 控制质量 | ||
| 项目资源管理 | ● 规划资源管理 ● 估算活动资源 | ● 获取资源 ● 建设团队 ● 管理团队 | 控制资源 | ||
| 项目沟通管理 | 规划沟通管理 | 管理沟通 | 监督沟通 | ||
| 项目风险管理 | ● 规划风险管理 ● 识别风险 ● 实施定性风险分析 ● 实施定量风险分析 ● 规划风险应对 | 实施风险应对 | 监督风险 | ||
| 项目采购管理 | 规划采购管理 | 实施采购 | 控制采购 | ||
| 项目干系人管理 | 识别干系人 | 规划干系人参与 | 管理干系人参与 | 监督干系人参与 |
6.4.5项目绩效域221
项目绩效域是一组对有效地交付项目成果至关重要的活动。项目绩效域是项目执行过程中需要密切关注的相互作用、相互关联和相互依赖的领域,它们可以协调一致地实现预期的项目成果,共有干系人、团队、开发方法和生命周期、规划、项目工作、交付、测量、不确定性八个项目绩效域。这些绩效域共同构成了一个统一的整体。 这样,绩效域就可以作为一个整合系统运作,每个绩效域都与其他绩效域相互依赖,从而促使成功交付项目及其预期成果。
无论价值是如何交付的(经常地、定期地或在项目结束时),这些绩效域在整个项目期间同时运行。例如,从项目开始到项目结束,项目领导者花费时间聚焦于干系人、项目团队、项目生命周期、项目工作等方面。这些领域不能当做孤立的工作加以处理,因为它们相互重叠且相互关联。每个项目中各个绩效域之间相互关联的方式各不相同,但这些方式存在于每个项目之中。
6.4.6价值交付系统221
价值交付系统描述了项目如何在系统内运作,为组织及其干系人创造价值。价值交付系统包括项目如何创造价值、价值交付组件和信息流。
-
创造价值
项目存在于组织中,包括政府机构、科研院所、企事业单位和其他组织,为干系人创造价值,项目可以通过以下方式创造价值:
①创造满足客户或最终用户需要的新产品、服务或结果;
②做出积极的社会或环境贡献;
③提高效率、生产力、效果或响应能力;
④推动必要的变革,以促进组织向期望的未来状态过渡;
⑤维持以前的项目集、项目或业务运营所带来的收益等。
-
价值交付组件
可以单独或共同使用多种组件(例如项目组合、项目集、项目、产品和运营)以创造价值。这些组件共同组成了一个符合组织战略的价值交付系统。价值交付系统所包含的组件如图6-15所示,该系统有两个项目组合,它们包含了多个项目集和项目。该系统还显示了一个包含多个项目的独立项目集以及与项目组合或项目集无关的多个独立项目。任何项目或项目集都可能会包括产品。运营可以直接支持和影响项目组合、项目集和项目以及其他业务职能,例如工资支付、供应链管理等。项目组合、项目集和项目会相互影响,也会影响运营。

价值交付系统是组织内部环境的一部分,该环境受政策、程序、方法论、框架、治理结构等制约。内部环境存在于更大的外部环境中,包括经济、竞争环境、法律限制等。价值交付系统中的组件创建了用于产出成果的可交付物。成果是某一过程或项目的最终结果或后果。成果可带来收益,收益是组织实现的利益。收益继而可创造价值,而价值是具有作用、重要性或实用性的事物。
-
信息流
当信息和信息反馈在所有价值交付组件之间以一致的方式共享时,价值交付系统最为有效,能够使系统与战略保持一致, 如图6-16所示。高层领导会与项目组合分享战略信息。项目组合与项目集和项目分享预期成果、收益和价值。项目集和项目的可交付物及其支持和维护信息一起传递给运营部门。

反之,从运营部门到项目集与项目的信息反馈表明对可交付物的调整、修复和更新。项目集和项目给项目组合提供实现预期成果、收益和价值方面的绩效信息和进展。项目组合会提供与高层领导一起对项目组合进行的绩效评估。此外,运营部门还提供有关组织战略推进情况的信息。
6.5本章练习223
- 选择题
(1) 项目有明确的起点和终点,体现了项目的____特性。
A. 独特性 B. 临时性 C.渐进明细 D.及时性
(2) 项目管理不善,可能会导致的后果不包括____。C
A项目范围失控 B组织声誉受损
C管理制约因素 D干系人不满意
(3) 从项目、项目集、项目组合管理的目标来看,____注重于开展"正确"的工作,即 "做正确的事"。A
A. 项目组合管理 B. 单个项目管理 C. 大项目管理 D.项目集管理
(4) 在____组织结构中,项目经理全职指定工作角色。C
A. 职能型 B. 平衡矩阵型 C. 强矩阵型 D弱矩阵型
(5) ____PMO直接管理和控制项目。项目经理由PMO指定并向其报告。这种类型的PMO对项目的控制程度很高。A
A. 指令型 B. 支持型
c. 控制型 D. 组合型
(6) 针对领导力和管理二者的区别,属于领导力的特征的是____。D
A. 直接利用职位
B关注系统和架构
c.关注可操作性的问题和问题的解决
D.激发信任
(7)____的特点是先基于初始需求制订一套高层级的计划,再逐渐把需求细化到适合特定的规划周期所需的详细程度。
A. 预测型项目生命周期 B. 混合型项目生命周期 c.适应型项目生命周期 D. 瀑布型项目生命周期
(8) 价值驱动的项目管理知识体系关注价值的实现,包含了项目管理原则、绩效域、项目生命周期、过程组、十大知识领域和价值交付系统,其中____是基础,是所有项目干系人在整个项目生命周期过程中各项活动的行动指南。B
A.项目生命周期 B.项目管理原则 C.绩效域 D.价值交付系统
- 判断题
判断下列表述正误,正确的选✅,错误的选X。
(1) 规划过程组是为了完成项目管理计划中确定的工作,以满足项目要求。 ( )
(2) 项目管理者在遵守内部和外部准则的同时,应该以负责任的方式行事,以正直、关心和可信的态度开展活动,同时对其所负责项目的财务、社会和环境影响做出承诺。这体现了展现领导力行为的原则。 ( )
(3) 项目绩效域是项目执行过程中需要密切关注的相互作用、相互关联和相互依赖的领域,它们可以协调一致地实现预期的项目成果。✅
(4) 项目可通过提高效率、生产力、效果或响应能力创造价值。 ✅
(5) 放任型领导关注他人的成长、学习、发展、自主性和福利。X