燕千云加速名创优品数智化转型进程

286 阅读9分钟

图片

名创优品积极响应政府改革的号召,坚持推进数智化转型。数智化转型底层需要依托技术支撑。甄知燕千云面对名创庞大的用户体量、繁杂的终端门店需求、海量的企业知识,为其搭建统一的服务管理平台实现内部信息协同及可视化管理,高效沉淀企业知识库,加速企业数智化转型落地

图片

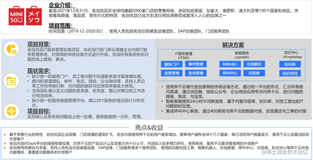
名创优品是“年轻人都爱逛”的生活好物集合店,截至2021年12月31日,在全球构建超5000家门店的零售网络,进驻包括美国、加拿大、俄罗斯、澳大利亚等100个国家和地区。凭借着高颜值、高品质、高性价比的特质,名创优品已成为生活日用品消费领域里深入人心的品牌之一。

根据《广州市数字政府改革建设“十四五”规划》,广州市致力于推动政府决策科学化、服务高效化和社会治理精细化,以实现城市智慧化和现代化治理的目标。名创优品积极响应政府改革的号召,坚持推进数智化转型,旨在提升创新能力、竞争力和效率。这一举措不仅有助于优化企业的运营效率和市场竞争力,还为名创优品带来了开拓新商机和发现新商业模式的机遇。同时,数智化转型将提升企业的管理水平和决策智慧,以智能化和精细化的方式引领企业发展。

| 面临挑战

然而,名创优品在过去使用的(2019年前)运维系统存在一些亟待提升的问题,未能很好地解决企业发展和员工问题。具体表现如下:

1、缺乏一个统一的服务门户,员工在遇到问题时不清楚该联系谁来进行准确处理。

2、提问的渠道比较混乱,包括邮件、电话、微信、企业微信等,这导致支持人员在日常工作中频繁被打断,影响了问题的跟踪与反馈效率。

3、支持团队难以确定问题的紧急程度和优先级,这使得每日工作难以进行有效的排序。

4、缺乏一个统一的服务数据管理平台,难以对IT服务的情况进行分析和优化

| 搭建数智化服务运维一体平台

在竞争激烈的投标过程中,燕千云凭借汉得多年的专业运维实践经验和技术平台脱颖而出,成为客户在多方权衡后的最终选择。结合名创的IT现状与燕千云平台能力情况,燕千云团队做了如下规划:

1、搭建数智化服务运维一体平台,持续保障业务稳定,沉淀组织资产。

2、使用燕千云替代名创原有的传统运维方式,通过统一平台的形式,汇总所有提问渠道,通过浏览器、微信公众号、企业微信应用号访问燕千云,进行问题的提报、跟进、与反馈。

3、智能客服提供24小时不间断服务,基于内置问答库、知识库,对员工提出的IT问题即时反馈。

4、集成智能数据分析平台,全国性数据统计统一分析输出。

5、提报-处理-解决-分析-沉淀-反馈一体化高自助化流程。

图片

▲ 统一解决方案

| 亮点&收益

在名创优品作为零售业企业不断扩大规模的过程中,他们选择使用燕千云作为内部的SaaS平台,并且成为燕千云公版最活跃的外部客户,这表明他们已经对该平台的设计和发展方向给予了高度认可。以下是燕千云在名创优品内部的使用情况的整理:

1、广泛的用户覆盖:名创优品在全球十几个国家都有提单用户,每日活跃用户数量庞大,这反映了名创优品作为零售业巨头的规模和影响力。

2、高度的内部接受度:名创优品内部对燕千云的SaaS平台接受程度较高,投入了大量精力进行研究和使用。这证明了燕千云在解决企业运营和服务管理方面的价值,以及平台的易用性和适应性。

3、多样化的使用场景:名创优品在使用燕千云时涵盖了多个服务团队,包括总部桌面运维、SAP运维、门店服务等。他们广泛使用燕千云的各个功能模块,如工单管理、智能机器人、在线客服、呼叫中心、问答库和知识中心等。这证明了燕千云的功能完备性和灵活性,能够满足名创优品各个业务领域的需求。

4、深度的系统使用:名创优品是燕千云最深度使用的外部客户之一,这体现了他们对燕千云的高度信任和依赖。他们在系统中投入了更多的时间和资源,并以此为基础,加强对内部运营流程和服务体系的优化。

这些亮点和收益突出了名创优品作为燕千云的外部客户,在零售行业的特性、企业规模扩大以及使用场景的丰富性等方面取得的成就和认可,展示了燕千云作为SaaS平台的核心价值,以及它在帮助企业实现数字智能化转型方面的优越性和适用性。

图片

▲ 名创统一企业账号信息登录,一站式访问运维平台

| 立竿见影 卓有成效

通过燕千云搭建的统一服务平台,为名创内部提供一个集中的IT服务入口。总部桌面运维团队、SAP运维团队以及门店服务团队都可以通过这个平台与企业内部员工进行高效沟通,实现了对所有服务数据的统一管理。

图片

▲ 名创个性化服务门户,平台囊括全面服务场景

名创IT部门牵头搭建了企业内部IT服务管理系统,以升级原有的传统运维方式,使得所有系统相关问题能够在线上提报并得到解决。通过这一系统,核心业务系统问题得以在线上统一处理,服务数据也能够统一分析和管理。整体上,这个统一服务平台不仅精简优化了名创内部的IT服务流程,同时也提升了响应速度和管理效率。

图片 ▲ 优化服务流程,提升问题解决速度和管理效率

自2019年上线以来,燕千云凭借卓越的平台能力,在服务质量管理方面,融合了ITIL4的标准流程,并充分发挥SLA的作用,为名创优品的客户提供了专业和稳定的支持。燕千云在处理工单方面的出色表现,让客户在过去的时间里解决了超过5万个工单,并传递了月均16万条通知消息。 此外,平台为客户提供了服务器、巡检、日常问题报修等30多种服务流程,大大简化了客户使用邮件、微信等杂乱无序的问题提报操作。这一系列优化措施,为客户提供了更便捷、高效的解决方案,极大地提升了客户的满意度。

图片

▲ 名创优品运维平台架构图

| 数据分析 层层沉淀

燕千云平台在报表统计方面为客户提供了强大的帮助。通过燕千云平台,可以轻松地生成详尽的报表,以对IT服务管理进行全面的分析和评估。平台报表功能能够提供关键性能指标和趋势分析,帮助客户决策者、管理者、运维者更加了解服务水平、故障率、响应时间等关键指标的变化情况。

图片

▲ 权限细化每一个服务点

图片

▲ 知识中心,层层分类展示内容

通过这些报表,名创客户在持续性地识别潜在的问题或瓶颈,并采取相应的措施加以解决。此外,我们的报表统计功能还可以帮助跟踪SLA的达成情况,确保IT服务符合名创约定的服务水平。

除了标准报表外,ITSM平台还支持定制化报表,根据名创客户的具体需求,生成了专属的报表和仪表盘。帮助客户更加精确地衡量和监控IT服务管理绩效,并根据数据对运营策略进行调整和优化

图片

| 未来领域 智能AI

随着技术的不断进步和发展,ITSM平台的未来将充满潜力和机遇。AI(人工智能)将成为ITSM平台的重要驱动力,在我们不断的钻研和深钻下,为业务带来更多创新和效率。通过AI的应用,ITSM平台将能够实现更智能化的故障排除、自动化的服务请求处理和智能化的问题解决。不仅仅是名创客户,所有客户都将能够享受到更快速、更准确的响应和解决方案,大大提升用户满意度。

图片

▲ 智能推荐,智能自助拦截客户问题

未来的燕千云数智化平台也将融合更多的数据分析和预测能力,帮助名创等客户更好地了解和优化自身的IT环境。通过对大数据的分析,ITSM平台将能够提供更准确的故障预测和性能优化建议,帮助提前发现潜在问题并采取相应的措施,避免业务中断和损失。

**
**

图片

▲ AIGC智能助理,助力用户服务

此外,ITSM平台还将更加注重用户体验自助服务的提升。通过AI的支持,用户已经能够初步享受到更智能、更便捷的自助服务,无需等待人工干预即可解决问题。ITSM平台将持续用户友好化,提供更多个性化的服务和支持,满足不同客户场景的需求。

展望未来,燕千云平台将成为企业业务发展的重要助力。它将帮助企业实现更高效、智能和可预测的IT服务管理,提升企业的业务竞争力和创新能力。希望燕千云能陪伴企业一起迎接未来的挑战和机遇,共同打造一个更智能、更高效的IT服务管理体系!