一站式运维管家 ChengYing 主机接入原理解析

125 阅读3分钟

之前的文章中,我们已经为大家介绍了 ChengYing 的安装原理、产品包制作、产品线部署等内容,本篇将和大家介绍一个困扰许多开发者的内容——ChengYing 主机接入。帮助所有对 ChengYing 感兴趣的开发者更好地了解和使用一站式全自动化运维管家 ChengYing

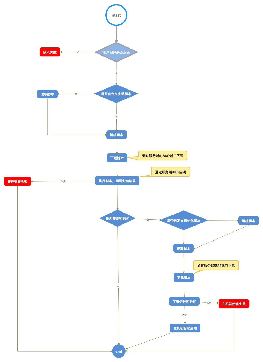
主机接入流程

在部署完 ChengYing 之后,从集群进去,进入主机资源,进行集群编辑之后,开始主机接入流程。具体的接入过程请看下图及文末的视频讲解,主要注意脚本的解析、下载和读取。

file

主机接入中的常见问题

在平时和开发者们交流的过程中,也搜集了许多 ChengYing 主机接入过程中大家会遇到的问题,在下文中将进行解答。

Q1:主机接入后,页面一直没有显示

问题现象:

页面既不显示管控安装成功,也不显示主机初始化成功或者失败

问题原因:

网络超时,安装脚本无法下载

解决方法:

先排查端口是否都正常,在 agent 上对 ChengYing 的8889,8864,8890进行 telnet

Q2:主机初始化失败

问题现象:

file

问题原因:

接入用户没有 sudo 权限

解决方法:

登陆接入主机,切换到 root 用户,执行 visudo,添加用户的免密操作

Q3:主机预览报错

问题现象:

file

问题原因:

之前主机已经在初始化,但是还未成功,agent 进行了重新接入,导致出现脏数据

解决方法:

查询脏数据,进行删除,代码如下:

SELECT 
    deploy_cluster_host_rel.id,
    deploy_host.id,
 FROM
    deploy_cluster_host_rel
        LEFT JOIN
    deploy_host ON deploy_cluster_host_rel.sid = deploy_host.sid
        LEFT JOIN
    sidecar_list ON sidecar_list.id = deploy_host.sid
WHERE
    deploy_cluster_host_rel.clusterId = 1 # 根据集群ID自行调整
        AND deploy_cluster_host_rel.is_deleted = 0;


update deploy_cluster_host_rel set is_deleted = 1 where id in (8,9,11,13);

主机接入使用规范

环境准备

· 开源版本适用于 x86 架构,操作系统 centos7 以上

· 部署 ChengYing 时,提取关闭 ipv6 协议:net.ipv6.conf.all.disable_ipv6 = 0

· 接入用户提前配置好免密(root 用户忽略)

· 提前检查安全组是否开放,服务端8864、8889、8890对管控端开放,80对所有开放

失败处理

· 管控端安装失败,解决失败问题后,重新接入即可

· 主机初始化失败,解决失败问题后,重启 agent 客户端即可,无法重启的先在页面走主机下架流程,再重新接入主机

开源工具

github.com/go-bindata/…

管控安装脚本

file

初始化脚本

file

视频课程&PPT获取

视频课程:

www.bilibili.com/video/BV1Po…

课件获取:

www.dtstack.com/resources/1…

《数栈产品白皮书》:www.dtstack.com/resources/1…

《数据治理行业实践白皮书》下载地址:www.dtstack.com/resources/1…

想了解或咨询更多有关袋鼠云大数据产品、行业解决方案、客户案例的朋友,浏览袋鼠云官网:www.dtstack.com/?src=szjj

同时,欢迎对大数据开源项目有兴趣的同学加入「袋鼠云开源框架钉钉技术qun」,交流最新开源技术信息,qun号码:30537511,项目地址:github.com/DTStack