第六章 pmp易于混淆概念解析 Part 1

232 阅读18分钟

截屏2023-07-05 15.01.01.png

一:项目vs运营\color{red}{一:项目vs运营}

项目:创建某一独特产品,服务成果,一次性努力或工作

特点:临时 独特 渐进明细

运营管理:关注产品持续生产,持续运作

特点: 持续运营 不属于项目范畴,但是存在交叉。

每个交叉点上,可交付成果在项目与运营之间转移,完成工作交接 或 转移项目资源到运营上去 或 转移运营资源到项目上去

项目管理 vs 运营管理-区别联系

项目管理
工作特性持续,创新
工作环境开放,风险
管理组织临时,变化
目的结束项目
以实现目标为宗旨
运营管理
工作特性常规,重复
工作环境封闭,确定
管理组织稳定,持久
目的封闭,确定
以完成任务为宗旨

截屏2023-07-04 14.44.14.png

二:项目经理vs职能经理\color{red}{二:项目经理vs职能经理}

截屏2023-07-04 15.08.04 1.png

项目经理
扮演角色合适的人做“帅”
知识结构经验丰富“通才”
管理方式目标管理,结果导向
工作方法系统的方法
责任权利个人实力/责大权小
主要任务计划 组织 协调 指导
职能经理
带领人完成工作的“将”
专业领域技术专家“通才”
过程管理
分析的方法
职位实力、全责对等
技术 流程 标准 规范

三:制约因素vs假设条件\color{red}{三:制约因素vs假设条件}

工具/技术定义
制约因素客观存在或主观强加,对项目构成限制性因素,无法直接改变或简单规避
假设条件制定计划中,无需验证即可视为正确或确定的因素,如果这些因素不成立,则可能造成影响

截屏2023-07-04 16.51.30.png

四:项目启动会vs项目开工会\color{red}{四:项目启动会vs项目开工会} ??

召开时间
项目启动会启动阶段结束
项目开工会规划过程组,项目管理计划完成后,实施之前
会议目的
项目启动会发布章程,任命项目经理,标志项目开始 (要不要做这个项目)
项目开工会规划阶段结束,执行阶段开始,旨在传达任务目标,获取团队承诺,阐明相关方职责(怎么做这个项目)

五:项目边界vs项目范围\color{red}{五:项目边界vs项目范围}

截屏2023-07-05 14.49.20.png

里程碑清单

  • 里程碑是项目中的重要时点或事件\color{red}{里程碑是项目中的重要时点或事件} ,里程碑清单列出了所有项目里程碑,并指明每个里程碑是强制性的(如合同要求的)\color{red}{强制性的(如合同要求的)}还是选择性的(如根据历史信息确定的)\color{red}{选择性的(如根据历史信息确定的)}
  • 里程碑的持续时间为零,因为它们代表的是一个重要时间点或事件。

六:采购说明书vs工作范围说明书\color{red}{六:采购说明书vs工作范围说明书}

截屏2023-07-05 16.19.17.png

截屏2023-07-05 16.19.29.png

七:焦点小组vs德尔菲vs联合应用设计开发\color{red}{七:焦点小组vs德尔菲vs联合应用设计开发}

截屏2023-07-05 16.20.25.png

截屏2023-07-05 16.44.01.png

焦点小组: 一个受过训练的主持人和一群相关主题专家(一对多),互动式讨论达成共识。 德尔菲:

德尔菲: 匿名参与,调查问卷,重复几轮,获取一致意见。(匿名相对更公正,避免从重,跟风。)

例如: 10件作品,评选。

  1. 第一轮投票,邮件问卷形式邀请了100位专家学者参与投票,10件选出5件作品参与评选(不分名次)。汇总出投票最多的5件作品。
  2. 第二轮投票,继续邮件问卷形式投票,5件选出3件作品参与评选(不分名次),汇总出投票最多的3件作品。
  3. 第三轮投票,继续邮件问卷形式投票,3件作品排除顺序,汇总出投票最多的3件作品的顺序,选出10件作品的前三名。

联合应用设计开发(JAD):

业务负责人(产品),开发团队(程序员)集中探讨,收集需求,改善过程。

JAD与焦点小组区别:前者跨职能部门专家,后者同一主题专家。

八:头脑风暴vs焦点小组vs引导式讨论vs德尔菲vs名义小组\color{red}{八:头脑风暴vs焦点小组vs引导式讨论vs德尔菲vs名义小组}

截屏2023-07-05 16.47.30.png

截屏2023-07-05 16.48.15.png

1 头脑风暴 主持人引导,强调收集创意,分析创意

2 焦点小组 强调同领域专家,达成一致意见

3 引导式讨论 强调跨职能部门,达成一致意见

4 德尔菲 强调匿名,多轮排序,达成一致意见

5 名义小组 头脑风暴升级版,头脑风暴后面加个排序

九:合适可交付成果vs验收可交付成果\color{red}{ 九:合适可交付成果vs验收可交付成果}

截屏2023-07-06 16.02.44.png

截屏2023-07-06 16.04.56.png

截屏2023-07-06 16.07.23.png

十:资源平衡vs资源平滑\color{red}{ 十:资源平衡vs资源平滑}

截屏2023-07-06 16.11.56.png

资源平衡: 教务主任去市里开会,各个班级等待主任传达会议精神,可能影响放学。 可能影响关键路径或工期延长(耽误放学)

资源平滑:上午两节课,先上数学后上语文,现在需要换下课,先上语文后上数学 在允许的范围内浮动,不会改变关键路径

资源平衡包含资源平滑

截屏2023-07-06 16.24.13.png

截屏2023-07-06 16.24.35.png

十一:赶工vs快速跟进\color{red}{ 十一:赶工vs快速跟进}

截屏2023-07-06 16.35.26.png

截屏2023-07-06 16.35.37.png

解析:两种进度压缩的工具

赶工: 串行的活动,加人加资源,缩短工期(高成本)

快速跟进:串行的活动,并行执行(改变逻辑),缩短工期(高风险)

十二:关键路径vs关键链\color{red}{ 十二:关键路径vs关键链}

截屏2023-07-06 17.21.44.png

截屏2023-07-06 17.23.58.png

关键路径:进度模型中,最长的内条路径(决定项目最短工期)

例:三条路线回家,时间最长的那一条是关键路径(考虑进度规划)

关键链:资源约束型关键路径(考虑资源约束及不确定性)

接驳缓冲与项目缓冲区别:前者在非关键链与关键链的结合点后者在关键链上

十三:估算成本vs制定预算\color{red}{ 十三:估算成本vs制定预算}

截屏2023-07-07 14.19.38.png

定义及作用
估算成本估算成本,是对完成项目工作所需资源成本进行近似估算的过程。本过程的主要作用是,确定项目所需的资金。
制定预算制定预算,是汇总所有单个活动或工作包的估算成本,建立一个经批准的成本基准的过程。本过程的主要作用是,确定可据以监督和控制项目绩效的成本基准。
使用场景不同
估算成本更多是对完成某项活动或工作包所需的成本进行估算。估算一般包括两部分,完成该活动或工作包本身所需要的成本,和完成活动或工作包期间为应对已知风险而估算的应急储备。估算成本一般有5种方式:类比估算、参数估算、三点估算、专家判断、自下而上估算,不同的场景可以使用不同的方式。
制定预算更多是在前期已经完成各个活动或工作包成本估算的基础上\color{red}{已经完成各个活动或工作包成本估算的基础上} ,通过自下而上汇总的方式,形成整个项目的成本基准。这个成本基准就是后续我们在项目执行过程中,通过挣值管理工具对实际成本绩效进行管理的依据,一旦发现实际成本绩效偏离这个绩效基准,就要即使采取纠正措施,以保证项目最终按照预定的成本完成。
备注感觉成本估算在前,成本预算在后

一个新项目完工所需成本不确定性很高。项目经理应采取什么方法确定预期成本?

A 类比估算

B 统计技术估算

C 参数估算

D 三点估算 -

类比估算
定义类比估算是一种使用相似活动或项目的历史数据,来估算当前活动或项目的持续时间或成本的技术。类比估算以过去类似项目的参数值(如持续时间、预算、规模、重量和复杂性等)为基础,来估算未来项目的同类参数或指标。在估算持续时间时,类比估算技术以过去类似项目的实际持续时间为依据,来估算当前项目的持续时间。
场景这是一种粗略的估算方法,有时需要根据项目复杂性方面的已知差异进行调整,在项目详细信息不足时,就经常使用类比估算来估算项目持续时间。
相对于其他估算技术,类比估算通常成本较低、耗时较少,但准确性也较低。
类比估算可以针对整个项目或项目中的某个部分进行,或可以与其他估算方法联合使用。如果以往活动是本质上而不是表面上类似,并且从事估算的项目团队成员具备必要的专业知识,那么类比估算就最为可靠。
备注用类似的项目估算,成本低,耗时少,准确性低
参数估算
定义参数估算是一种基于历史数据和项目参数,使用某种算法来计算成本或持续时间的估算技术。它是指利用历史数据之间的统计关系和其他变量(如建筑施工中的平方英尺),来估算诸如成本、预算和持续时间等活动参数。
场景把需要实施的工作量乘以完成单位工作量所需的工时,即可计算出持续时间。例如,对于设计项目,将图纸的张数乘以每张图纸所需的工时;或者对于电缆铺设项目,将电缆的长度乘以铺设每米电缆所需的工时。如果所用的资源每小时能够铺设25 米电缆,那么铺设 1000 米电缆的持续时间是40小时(1000 米除以 25 米/小时)
 参数估算的准确性取决于参数模型的成熟度和基础数据的可靠性。且参数进度估算可以针对整个项目或项目中的某个部分,并可以与其他估算方法联合使用。
备注 通过单位时间工时估算总的工程时间
三点估算法
定义三点估算法。三点估算充分考虑了风险与不确定性,对同一活动、工作包进行“最乐观、最悲观、最可能”三种估算,在3个估算基础上,引入了“三角分布与贝塔分布”公式,计算预期(平均)的完工持续时间或成本。
场景通过考虑估算中的不确定性和风险,可以提高持续时间估算的准确性。 使用三点估算有助于界定活动持续时间的近似区间:
三点 最可能时间  (tM) 最乐观时间  (tO) 最悲观时间  (tP)
三角分布三角分布tE = (tO + tM + tP) / 3
贝塔分布贝塔分布: tE = (tO + 4tM + tP) / 6,PMP考试中默认的计算公式。
自下而上估算
定义自下而上估算是一种估算项目持续时间或成本的方法,通过从下到上逐层汇总 WBS 组成部分的估算而得到项目估算。如果无法以合理的可信度对活动持续时间进行估算,则应将活动中的工作进一步细化,然后估算具体的持续时间,接着再汇总这些资源需求估算,得到每个活动的持续时间。活动之间可能存在或不存在会影响资源利用的依赖关系;如果存在,就应该对相应的资源使用方式加以说明,并记录在活动资源需求中。
场景自下而上估算不使用历史信息,而是对估算对象进行分解,化整为零,降低了对估算者要求。自下而上估算提高了估算的精确程度,是最为可靠、最准确的估算方法,当然成本也最高。当估算准确性要求很高的时候,应该使用自下而上估算。
备注项目分解wbs,自下估算,汇总
参考 zhuanlan.zhihu.com/p/482978066

十四:应急储备vs管理储备\color{red}{ 十四:应急储备vs管理储备}

截屏2023-07-07 15.23.41.png 上面讲的 预算= 管理储备 + 成本基准(项目分配的预算 + 应急储备)

截屏2023-07-07 15.25.25.png

十五:偏差分析vs趋势分析\color{red}{ 十五:偏差分析vs趋势分析}

截屏2023-07-07 15.54.46.png

截屏2023-07-07 15.54.27.png

备注

偏差分析(分析当前): 基于目标绩效,分析当前绩效

趋势分析(预测未来):基于当前,预测未来走势

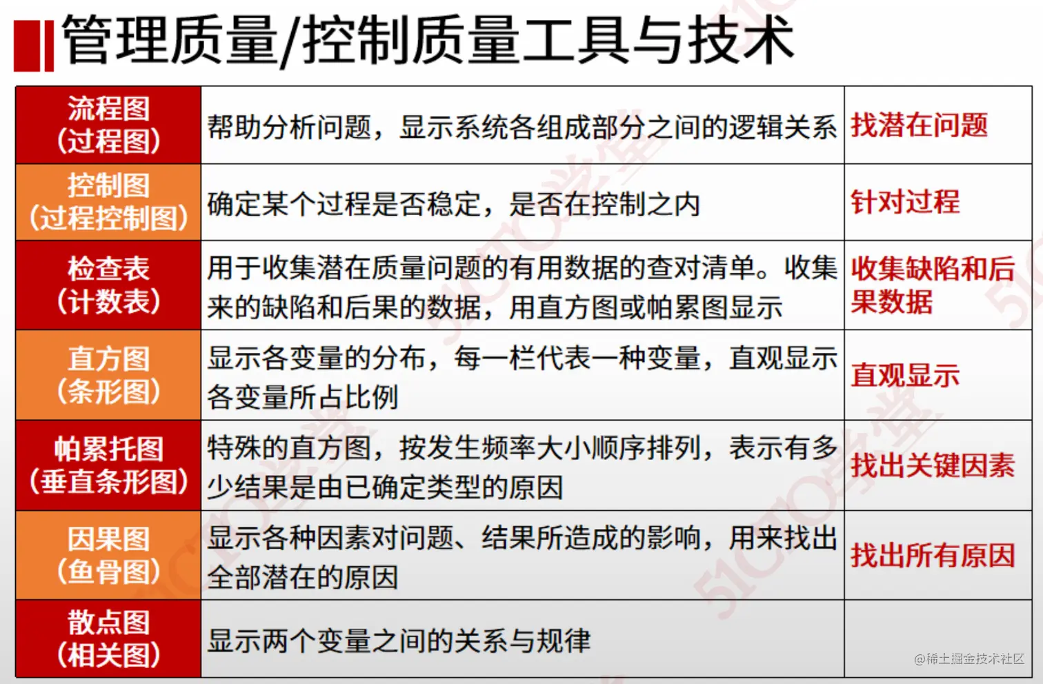
十六:质量管理vs控制质量\color{red}{ 十六:质量管理vs控制质量}

管理质量(QA): 基于过程,防止出错,过程检查

控制质量(QC):针对结果,如果出错,及时纠正偏差

截屏2023-07-07 16.18.08.png

截屏2023-07-07 16.18.24.png

截屏2023-07-07 16.18.36.png

截屏2023-07-07 16.18.50.png

审计(质量)
定义确定活动是否遵守了组织和项目的政策,过程流程的一种结构化,独立的审查结果
目标识别良好做法,发现不足,分享经验,改进过程,总结经验
执行人员可以由内部和外部人员进行
检查(质量)
定义检查是指检验工作产品,以确定是否符合书面标准。检查结果通常包括相关的测量数据。
目标主要对象是可交付成果物。

包含各种图 zhuanlan.zhihu.com/p/479382098

质量管理涉及的图汇总

一:流程图

●一流程图:通过流程分析找问题原因或出处,通过工作流的逻辑分支及其相对频率,来估算质量成本

●涉及过程:规划质量管理、管理质量识别风险

●作用: 流程图可能有助于了解和估算一个过程的质量成本。可帮助改进过程并识别可能出现质量缺陷或可以纳入质量检查的地方

WechatIMG9721.jpeg

二:亲和图

●亲和图:用于对导致质量问题的各种原因,根据其亲近关系进行归类

●涉及过程:收集需求、管理质量

截屏2023-07-07 16.57.38.png

三:矩阵图

●矩阵图:反映与每个人相关的所有活动,以及与每项活动相关的所有人员,它也可确保任何一项任务都只有一个人负责,从而避免最终负责人或工作职权不清。

●用途: 明确划分角色和职责

●使用场景: 权责不明确,工作职责分工不清楚,执行任务和做决定的级别错位

截屏2023-07-07 16.58.10.png

四:因果图/鱼骨图/石川图

●因果图:将问题陈述的原因分解为离散的分支,有助于识别问题的主要原因或根本原因

●涉及过程:控制质量、管理质量

●用途:发现问题的根本原因。也可用于识别风险过程,分析风险起因。因果图(鱼骨图)和流程图既是质量管理工具又是风险管理工具。

截屏2023-07-13 14.38.25.png

截屏2023-07-13 14.39.46.png

五:散点图

●散点图:确定两个变量间是否有关系,来估算自变量的变化将如何影响因变量的值。通常在二维象限上(通常是X横坐标和Y纵坐标)看数据点是否在对角线附近。比如两个变量是正相关、负相关或非线性相关(非线性相关一般关联回归曲线,即回归线)

●用 X 轴表示自变量,Y 轴表示因变量,定量的显示两个变量之间的关系,是最简单的回归分析。所有数据点分布越靠近某条斜线,则表示两个变量之间的关系越密切

●涉及过程:管理质量、控制质量

●用途:显示两个变量之间的关系,数据点越接近对角线,两个变量关系越紧密。

●作用: 可以展示数据的分布和聚合情况得到趋势线公式辅助制图

v2-dd4193923b40c78fc6d448c0ff28bb28_1440w.webp.jpeg

六:直方图

●直方图:是一种垂直的柱形图,用柱形的高度来表示某个问题发生的次数。条形图的x轴是分类轴,不是刻度轴。

●涉及过程:控制质量过程

●直方图可以显示各种问题分布或资源需求等情况的柱状图,其高度表示问题出现的次数。

●用途: 反映产品质量的分布情况,判断和预测产品质量及不合格率,通过观察图的形状,判断生产过程是否稳定,预测生产过程的质量等。 ●图例:

截屏2023-07-07 16.51.44.png

七:帕累托图(直方图的一种)

●20%的原因造成80%的错误

●强调:按优先顺序表现数据,关注前面2-3个因素,可以解决大部分问题

截屏2023-07-13 14.52.01.png

八:控制图

控制图:按时间顺序展示过程数据,并将这些数据与既定的控制界限相比较的一种图形。控制图有一条中心线,有助于观察图中的数据点向两边控制界限偏移的趋势

●监控过程是否稳定,是否具有可预测的绩效,在问题还未发生时解决。

●需要关注控制图中的平均值、控制界限、规格界限的含义。控制上、下限一般设为±3个西格玛。

●过程失控的情况包括数据点在控制界限外,以及七点规则(连续七点在平均值上方或下方,或七个点呈同方向变动(越来越高或越来越低)表示过程失控),数据点在规格界限外为质量不合格,需要返工或重做。即超过规格界限,表示产品质量有问题;超过控制界限但未超规格界限,产品质量没有问题,但是表示过程失控。

●从PMP考试的角度,控制图的作用有如下几种情况:

  • 在问题尚未发生前,找到隐患解决;
  • 可以消除相关方对质量的担心;
  • 可以监控过程、添加新变量之后的状态。

●涉及过程:控制质量过程

●用途: 确定一个过程是否稳定

●过程失控情况:连续七个点位于均值一侧、 连续七个点呈单调上升或下降趋势、 出现在控制线之外。

截屏2023-07-07 17.15.17.png

截屏2023-07-07 17.13.56.png

截屏2023-07-13 14.58.46.png

截屏2023-07-13 14.59.22.png

项目执行期间,一个工作包未达成质量标准,为了分析情况,项目经理期望召集相关方开会,项目经理是在执行项目管理的哪个部分?

A 监督质量 B 监控项目工作 C 管理质量 (因为是工作包,不属于过程管理范畴) D 控制质量 -

十七:冲突管理\color{red}{ 十七:冲突管理}

冲突来源
进度计划项目进度安排,排序,时间意见不同
项目优先级任务优先顺序意见不同
资源资源匮乏(任务前期)
技术意见 / 执行情况权衡技术问题与执行情况存在分歧
行政程序冲突行政管理程序上的冲突
成本来自支持部门成本估算冲突
个性人际关系冲突(任务中期)

截屏2023-07-10 14.54.48.png

截屏2023-07-10 14.54.43.png

截屏2023-07-10 14.58.17.png PS: 这张图没有包含“面对项”。。。

十八:已知风险vs未知风险\color{red}{ 十八:已知风险vs未知风险}

截屏2023-07-10 16.50.38.png

截屏2023-07-10 16.50.58.png

十九:定性风险分析vs定量风险分析\color{red}{ 十九:定性风险分析vs定量风险分析}

截屏2023-07-10 17.10.46.png

截屏2023-07-10 17.11.13.png

风险 --> 定性风险分析(概率,严重性)主观排序

被定性风险分析 确认为(严重,可量化分析的 风险)--> 客观定量分析

考点:是工具

截屏2023-07-10 17.26.13.png

一: 概率和影响矩阵(定性风险分析工具)

截屏2023-07-11 14.54.14.png

二:预期货币价值分析(定量风险分析工具) EMV预期货币价值,是风险定量分析工具,决策树常用的一种计算。

三: 决策树(定量风险分析工具)

决策树分析是对所考虑的决策以及采用这种或者那种现有方案可能产生的后果进行描述的一种图解方法。

它综合了每种可用选项的概率和费用,以及每条时间逻辑路径的收益。当所有收益和后续决策全部量化之后,决策树的求解过程可得出每项方案的预期货币价值(EMV),根据每项方案的EMV进行比较加以选择。

截屏2023-07-11 10.21.56.png

分析:

  • A: 60% * 8000w + 40% * -3000w = 3600w
  • B:60% * 7000w + 40% * 1000w = 4600w

综上:

  • A方案最高赚8000w,最少赔3000w
  • A方案最高赚7000w,最少也赚1000w
  • B的EMV更大,所以选B方案更稳妥

四:敏感性分析(定量风险分析工具) 敏感性分析有助于确定哪些单个项目风险或其他不确定性来源\color{red}{单个项目风险或其他不确定性来源} 对项目结果具有最大的潜在影响。它在项目结果变异与定量风险分析模型中的要素变异之间建立联系。

截屏2023-07-11 14.34.23.png 敏感性分析的典型表现形式是龙卷风图\color{red}{龙卷风图}

通常用龙卷风图来表示敏感性分析的结果,在图中,标出定量风险分析模型中的每项要素 与其能影响的项目结果之间的关联系数。这些要素可包括单个项目风险、易变的项目活动, 或具体的不明确性来源。每个要素按关联强度降序排列,形成典型的龙卷风形状。

龙卷风图(不做计算要求) 截屏2023-07-11 14.39.43.png 链接:www.jianshu.com/p/39c55f1e4… blog.csdn.net/oldmao_2001…

五:蒙特卡洛模拟(定量风险分析工具

蒙特卡洛,是指模拟某事件发生的概率。 如成本风险分析,进度风险分析\color{red}{如成本风险分析,进度风险分析}

对成本风险进行蒙特卡洛分析时,使用项目成本估算作为模拟的输入;对进度风险进行蒙特卡洛分析时,使用进度网络图和 持续时间估算作为模拟的输入。开展综合定量成本-进度风险分析时,同时使用这两种输入。 其输出就是定量风险分析模型。

根据定量风险分析模型,蒙特卡洛成本风险分析 所得到的 S 曲线示例,如下图:
图解:23%的概率成本为220万美元,85%的机会成本为245万美元。 截屏2023-07-11 15.08.18.png

链接:www.jianshu.com/p/39c55f1e4…

二十:应急计划vs弹回计划vs权变措施\color{red}{ 二十:应急计划 vs 弹回计划 vs 权变措施}

截屏2023-07-11 15.27.25.png

截屏2023-07-11 15.27.44.png