燕千云助力ITSM知识沉淀与复用

152 阅读10分钟

图片

                                                                                                                                                         

数字化时代IT服务知识沉淀痛点

随着企业数字化进程的推进,企业需要购入更多的智能化、数字化设备及软件,高效生产的同时,问题也层出不穷。而IT服务管理,可以为企业减少密集型的资源消耗,帮助企业以更高效、更流程化的管理方式推动IT运转。

知识管理作为标准ITIL解决方案中的一环,在整个ITSM服务流程中,其价值不容小觑。但目前在中国,由于对内部的知识管理不够重视、或者对ITSM了解甚少,真正将服务经验转化为降本增效之利器的企业少之甚少,而同时,企业知识管理过程中存在诸多痛点:

痛点1:知识断层

由于高级工程师李某某离职,其主导的XX项目,重点环节无人知晓详细情况,技术代码文档也没有统一地进行存放,导致知识、项目经验流失。

痛点2:缺少高效、便捷的沉淀知识的途径

产生知识的场景往往在业务流程运转中,而IT运维人员在繁忙的运维工作中,还需要花时间记录流程过程,沟通情况,解决方案等等,耗时耗力。

痛点3:很难积累出成体量的知识库内容

知识的维护需要企业中每个人添砖加瓦,但员工的积极性、不同部门领导的管理风格很难统一,理想化的企业知识积累目标往往在实际运转时受挫。

痛点4:随着知识库内容的增多,维护成本也日益增加

如何有效地管理好知识库,防止知识内容的丢失、遗漏、被篡改等问题,保证企业所共享的知识的正确性、时效性,同时平衡好人力维护成本是最核心的问题。

燕千云知识管理闭环

图片

燕千云--知识管理功能着重考虑了以上四个关于企业进行知识管理过程中的痛点,并分析了每个痛点下企业真正的核心问题所在,形成了一套将知识从沉淀、转化、到应用的知识闭环链路。

闭环带来了什么价值?

终端用户有疑问时,首先可由系统中已存在的相关知识得到解答,高效且便捷,免去了繁琐的提单、沟通流程。

运维人员在处理工单时,也可参考相关的知识内容,并且可以直接将知识作为解决方案,减轻了工作量。当他觉得该工单有重复发生的可能,或有积累必要时,可一键转为知识,方便下次再有重复问题的用户可直接获得回答。

管理者则可通过知识空间管理、报表等方式查看到目前企业中的知识沉淀程度、知识推荐的覆盖率,掌握IT运维的饱和度。

2.1 知识沉淀

1、算法模型助力分析企业历史资料,转化为知识

企业在自身发展历程中,IT服务处理后所积累的单据、支持人员客服会话记录等均为未成形的原始数据,我们支持将其通过NLP自然语言算法模型进行自动化分析及归纳,整理为结构化的资源,可以帮助企业”变废为宝“,充分利用资源沉淀知识,再反哺于运维支持。

图片

2、工单、会话记录转化为知识

在IT服务整个流程中,无论是工单流转过程还是通过客服助理在线对话服务过程,均支持一键生成知识,且可自定义工单转知识的字段,达到不同单据类型获取不同内容的目的,满足了企业的个性化需求。

图片图片图片

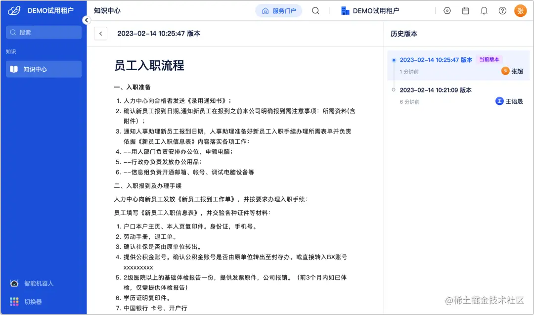
3、在知识中心创建知识

知识中心支持员工在线编辑文档、表格等知识,也可上传本地的各种丰富类型的文件,例如:上传Office文档进行在线编辑。

图片图片

2.2 知识管理

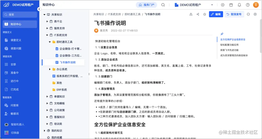
1、知识维护的便捷性

我们支持多种知识类型,例如:在线表格文档、Office文档、PDF等,同时支持在线协作,并且会显示知识的阅读量、点赞数及评论沟通内容,鼓励企业员工进行知识共创。

图片图片图片

2、知识管理的安全性

知识中心具有层级分明的空间、文件夹、知识三层权限管理结构,可维护管理者及协作者,可进行发布、下线等审批流程,也支持水印管理及是否可拷贝的配置能力。保证知识的正确性、时效性、防止发生知识内容被盗用及发生版权纠纷。

图片图片

2.3 知识应用

1、在日常运维中提升服务效率

企业通过积累的知识,可以服务于不同角色的用户:

1)最终用户在使用搜索、智能助理对话、提交服务单时,平台可以自动为终端用户推荐匹配用户提问内容的知识,实现使用知识来直接解答用户的问题。

图片

2)服务支持者在处理工单、进行在线客服支持、热线支持时,平台也可以为服务支持者提供有效的知识信息,以辅助服务支持者更有效地为最终用户提供服务。

图片

同时,除了推荐知识给用户外,借助GPT-3的自然语言归纳能力,平台还可以直接为用户生成基于企业知识的总结内容,为用户省去阅读全文的时间,给用户带来更智能更便捷的自助服务体验。

图片

将知识应用节点贯穿到日常运维活动中,最大化输出企业积累知识的价值,帮助企业降低人工运维成本,提升运维服务效率。

2、 辅助企业进行人才培养

可将不同的知识以学习专题组合,形成知识地图,推荐给企业员工进行打卡学习,作为任务或指标,促进企业内部人员培养及赋能。

图片

2.4 知识绩效

1、企业自助服务绩效

管理者可通过报表统计数据,查看系统中知识的数量、在系统中进行工单支持时,有知识进行解决的知识拦截率,以此了解目前企业知识中心的全面程度以及知识所带来的服务运维效率提升。

图片

2、贡献者绩效

企业无法沉淀出系统而全面的知识库,其问题根本往往不在于知识库本身的功能强大与否,而在于是否有完整的绩效审核机制。通过查看知识贡献的绩效统计,可以了解到每个人的贡献数量、知识被点赞数量、被阅读数量等等指标,可分析其贡献程度以及贡献价值,可促进企业管理者思考如何鼓励、促进贡献者进行创作,形成企业内部的知识共创、共享生态。

图片

2.5 知识提升

通过查看在用户进行搜索、提单,在支持人员进行运维时,知识所解答的问题数量、内容,统计其覆盖度,可作为知识闭环能力的重要参考指标。并且可基于推荐失败的情况再次进行审核转化,不断修正、完善企业知识库的内容,提高企业知识库的实际价值。

图片

知识库联动ITSM案例

3.1 企业IT知识管理痛点

工单入口触达问题

原先提单入口过于繁琐,需要按照多个层级结构逐级找到正确的问题提报入口,用户操作不够便捷且错误率较高。

工单分派效率问题

需要根据系统、模块、提单人所属公司多个条件进行综合判断进行派单,且运维人员具有多个角色:关键用户、共享顾问、内部顾问,各个角色层级之间的协作不够便捷和高效。

大量IT知识沉淀缺乏工具

ITSM过程中大量知识没有沉淀,知识资产流失。

工单与知识相互割裂

工单与知识管理相互割裂,无法相互联系,没有形成完整管理闭环和良性循环。

运营数据分析不够完善

工单、知识模块数据分析不够完善,基于系统运营数据对运维人员进行考核缺乏直观性指标。

运维成本居高不下

ITSM 过程中运维人员应对大量重复问题,消耗过多运维成本,运维分析和改善不足。

3.2 燕千云IT知识库管理解决方案

针对该企业的各个痛点,燕千云推出了针对性的ITSM解决方案,与企业知识库相结合,联通内外系统,真正达到了服务便捷、管理流畅、应用深入的目的。

图片

3.3 落地亮点功能-知识地图

企业沉淀一定数量的知识后,员工除了在日常工作中主动查阅知识,对于新入职或接触某个系统的员工,可进行提前的赋能培训,此时,利用目前已存在的知识,构建学习地图,即可达到目的。

该企业中的知识管理人员会自行维护多种类型、丰富内容的知识,组成不同的学习专题,并分阶段制定学习计划,分配给企业内员工进行学习。

图片

员工在学习前,将会了解到学习目的及预计的学习时长。在学习过程中,可实时查看学习进度。同时,企业会通过统计学习进度来了解每个课程的热度、完成度,以此来定制学习指标。

图片图片

3.4 客户价值

  • 通过搭建知识库系统,帮助企业规范知识管理流程,建立了特色的企业知识管理体系并落地执行。已沉淀知识数量2000+篇(期初700+篇),上线后每周平均沉淀知识30+篇。

  • 通过搭建ITSM管理平台,帮助企业有效提高运维工单处理效率,规范统一运维处理流程。系统上线后,运维单周解决时效提升10%;

+ + + + + + + + + + + 

如今,我们站在企业信息数据化日益完善提升,企业智能化需求显著增长的风口上,将会结合最新的技术发展趋势,创造价值,与我们的客户协作共赢,共同探讨知识闭环赋予企业的动能,深化这个链路各个节点的能力,真正为每个期望实现价值的企业提供来自内部的支撑。

甄知科技(ZKNOW) ,由业界知名的企业数字化服务商“汉得信息”孵化而成。承袭汉得信息20多年的数字化咨询、实施经验,熟悉各行业的业务模式、管理流程、IT建设,将Know-How沉淀出两款产品——燕千云、猪齿鱼,帮助企业构建“问询方便、解答快”的智能化IT运维管理系统、员工咨询和问答中心、客户服务与投诉平台,同时为企业的数字化研发和项目,提供“进度可视、协作顺”的高效管理工具。