软件测试/测试开发丨Python常用数据结构-学习笔记

45 阅读11分钟

本文为霍格沃兹测试开发学社学员笔记分享
原文链接:ceshiren.com/t/topic/246…

一、理解python数据结构 1、 python不仅提供了一流的标准库,还提供了四个强大的内置数据结构,分别是:列表,元组,集合,字典,用来保存对象的集合 P.S. 内置:指的是在代码之中可以直接使用,不用再import导入,也就是说他们是语言的一部分 2、该怎么选择所需的数据结构呢? a.使用一种有序的方式呈现数据,列表和元组就很不错 b.如果数据的顺序不重要,而追求唯一性,那么集合就特别适合,不过有的时候数据的结构特别关键,需要方便描述和查找对象,例如测试用例的详细信息,包括用例标号,优先级和预期结果等等,这种情况下则需要考虑字典。

二、list列表 1、列表的定义与使用

image.png

#使用中括号包起来的元素就叫做列表
var_list = [1,2,3,"a","b","c",True]
print(var_list)
#前闭后开原则 start:stop:step
print(var_list[2:-2])
print(var_list[2::2])

# 1、构建方法 list()
li = list()
print(type(li), li)

li1 = list("hogwards")
print(type(li1), li1)

# 2、中括号填充元素[]
li2 = [1, 2, 3]
li3 = ['hello', 'world']
li4 = [1, 3.14, 'hogwards', [5, 6, 7]]
print(li4)

# 列表推导式

li5 = [i for i in range(1, 10) if i % 2 == 0]
print(type(li5), li5)

# 列表使用 索引
li6 = [1, 2, 3, 4, 5, 6]
# 1、正向索引
print(li6[2])
# 2、反向索引
print(li6[-3])

# 1、重复
li_1 = [1] * 5
li_1_1 = ["shirley"] * 5
print(li_1)
print(li_1_1)

# 2、合并
li_2 = [1, 4, 7]
li_3 = [10, 44, 00]
print(li_2 + li_3)

# in & not in
li_4 = [1, 4, 7, 8]
print(1 in li_4)
print(10 in li_4)
print(1 not in li_4)
print(30 not in li_4)

2、列表的常用方法

a、扩展类方法:主要是往列表中添加新的元素

image.png

# append()方法
li_5 = []
print(li_5.append(100))
print(len(li_5), li_5)
li_5.append('Shirley_Testing')
print(len(li_5), li_5)

# extend()方法
# 注意extend字符串和列表的区别
li_6 = []
li_6.extend(['hello', 'world'])
li_6.extend('beautiful')
print(len(li6), li_6)
li_7 = ['shirley', 'test', 'wonderful']
li_6.extend(li_7)
print(len(li_6), li_6)

# insert()方法
li_8 = [1, 2, 3, 4, 5]
li_8.insert(3, 100)
print(li_8)
li_8.insert(2, 'hello wprld')
print(li_8)

b.收缩方法:用来移除列表中现有的元素

image.png

# pop()方法
li_9 = [5, 34, 22, 6, 7, 9, 65]
test_pop = li_9.pop()
print(test_pop)
print(li_9)

print(li_9.pop(3))
print(li_9)
# IndexError:pop index out of range
# 对空列表执行pop方法
# 索引超出范围

# remove()方法
li_10 = ['Effy', 'is', 'is', 'a', 'very', 'very', 'beautiful', 'girl']
li_10.remove('is')
print(li_10)
li_10.remove('very')
print(li_10)
# 如果元素不存在,去使用remove方法,则会报一个值错误的异常
# ValueError: list.remove(x): x not in list
# li_10.remove('wonderful')
# print(li_10)

c.排序

image.png

# sort()方法
li_11 = [1, 4, 6, 8, 9, 0, 2]
li_11.sort()
print(li_11)
li_11.sort(reverse=True)
print(li_11)

li_12 = ['Effy', '9887676', 'wonderful', 'awesome', '2']
li_12.sort(key=len)
print(li_12)
# 如果列表中有字符串又有数字,则会报错
# TypeError: object of type 'int' has no len()

d.反转

image.png

# reverse()方法
li_13 = [4,2,7,5,8,0,11]
li_13.reverse()
print(li_13)
# [11, 0, 8, 5, 7, 2, 4]
 e.列表嵌套:嵌套列表是指在列表里存放列表;列表的常用方法都适用于嵌套列表
# 创建嵌套列表
li_14 = [[1,2,3],['hello','world','python']]
print(li_14[1][2])
li_14.append("test")
print(li_14)
 f.列表推导式:列表推导式指循环创建列表,相当于for循环创建列表的简化版

语法:[for x in li if x ...]

# 列表推导式
li_15 = [1,2,3,4,6,7,8,9]
data = [i for i in li_15 if i%2==0]
print(data)

# for循环 普通写法
result = []
for i in range (1,11):
    if i % 2 == 0:
        result.append(i**2)
        print(result)
# 列表推导式写法

data = [i**2 for i in range(1,11) if i % 2 == 0]
print(data)

三、tuple元组 1、元组的定义与使用

image.png

#1、直接使用逗号分隔
tup1 = 1,2,3,4,5
print(type(tup1),tup1)

# 2、通过小括号填充元素
tup2 = (6,7,8,9,10)
print(type(tup2),tup2)

# 3、通过构造函数tuple()
tup3 = tuple()
print(type(tup3),tup3)

tup4 = tuple("effy")
print(type(tup4),tup4)

tup5 = tuple([1,123])
print(type(tup5),tup5)

# 只有一个元素时,末尾需要加一个逗号
tup6 = 1,
print(type(tup6),tup6)

tup7 = tuple([4635635])
print(type(tup7),tup7)

# 不加逗号,会是一个int类型
tup8 = (10)
print(type(tup8),tup8)


# 元组索引

tup9 = tuple("beautiful")
# 1、正向索引
print(tup9[2])
# 1、反向索引
print(tup9[-1])

# 切片的使用

tup10 = tuple("frustrated")
print(tup10)
print(tup10[0:3:1])
print(tup10[:])
print(tup10[:-2])
print(tup10[2:5:2])

# 特殊的切片写法:逆序
print(tup10[::-1])

2、元组常用方法

image.png

# index方法
tup11 = tuple("frustrated")
print(tup11.index('t'))
# 输入元组中不存在的数据
# ValueError: tuple.index(x): x not in tuple
# print(tup11.index('X'))

# count()方法
tup12 = tuple("nicenicewonderful")
print(tup12.count("n"))
print(tup12.count("d"))
print(tup12.count("2"))
print(tup12.count("c"))

3、解包

# 元组解包
tup13 = 1,2,3
# 1、传统逐个赋值的方式
a = tup13[0]
b = tup13[1]
c = tup13[2]
print(a,b,c)
print(type(a))

# 解包平行赋值
a,b,c = (1,2,3)
print(a,b,c)
print(type(a))

4、元组与列表

相同点: 都是有序的; 都是异构的,能够包含不同类型的对象; 都支持索引和切片

区别: 声明方式不同,元组使用(),列表使用[]; 列表是可变的,元组是不可变的

四、集合 1、集合的定义与使用

image.png

# 集合:无序,去重
# 1通过使用{}填充元素
set_1 = {1,2,3}
print(type(set_1),set_1)
# <class 'set'> {1, 2, 3}

# 2通过构造方法 set{iterable}
# 传入字符串
set_2 = set("learning python")
print(type(set_2),set_2)
# <class 'set'> {'p', 'o', 'g', 'r', 'l', ' ', 'y', 't', 'e', 'h', 'i', 'a', 'n'}

# 传入列表或者元组
set_3 = set([2,5,7,8,7])
print(type(set_3),set_3)
# <class 'set'> {8, 2, 5, 7}

set_4 = set((6,7,8,6))
print(type(set_4),set_4)
# <class 'set'> {8, 6, 7}

# 使用构造方法,不传任何参数时,将会创建一个空的集合对象
set_5 = set()
print(type(set_5),set_5)
# <class 'set'> set()

# 3、通过集合推导式
# 获取0,1,2,3,4中的偶数部分来构造集合对象
set_6 = {i for i in range(5)if i %2 ==0}
print(set_6)
# {0, 2, 4}

# # 获取0,1,2,3,4中的奇数部分的幂方来构造集合对象
set_7 = {i**2 for i in range(5) if i % 2 !=0}
print(set_7,type(set_7))
# {1, 9} <class 'set'>


# in:判断元素是否是在集合中存在
# not in:判断元素是否是集合中不存在
set_8 = {"python","234343"}
print("python" in set_8)
# True
print("test" in set_8)
# False
print("test" not in set_8)
# True

2、集合常用方法

a.扩展类方法

image.png

# 集合方法add(itme)
set_9 = set()
set_9.add(1)
set_9.add("wonderful")
set_9.add(3)
print(set_9)
# {1, 3, 'wonderful'}

# 集合方法update()
# 使用update方法传入一个字符串
set_9.update("wonderful")
print(type(set_9),set_9)
# <class 'set'> {1, 3, 'w', 'n', 'e', 'f', 'l', 'o', 'r', 'd', 'wonderful', 'u'}

# 使用update方法传入一个列表
set_9.update([2,4,6,8])
print(set_9,type(set_9))
#{'n', 1, 2, 3, 4, 6, 'u', 8, 'wonderful', 'o', 'w', 'r', 'd', 'f', 'l', 'e'} <class 'set'>

b.收缩类方法

image.png

# 集合方法remove()
set_10 = {1,4,6,'totally'}
set_10.remove(6)
print(set_10)
# {1, 'totally', 4}

# remove一个不存在的值,则会报错
# set_10.remove(100)
# print(set_10)
#
#     set_10.remove(100)
# KeyError: 100

# 使用remove方法,每次嗨必须确保元素必须在集合中存在,如果嫌麻烦可以使用discard方法

# 集合方法discard()
set_11 = {46,34,75,"test"}
set_11.discard(100)
print(set_11,type(set_11))
# {34, 75, 46, 'test'} <class 'set'>   即使元素不存在,不会报错

set_11.discard(75)
print(set_11,type(set_11))
# {34, 46, 'test'} <class 'set'>  元素存在,直接移除

# 集合方法 pop()
set_12 = {6,7,2,"Effy"}
print(set_12.pop())
# 2
print(set_12)
# {'Effy', 6, 7}

# 集合方法 clear()
set_13 = {3,2,7,4,"hello","world"}
set_13.clear()
print(set_13)
# set()

c.集合运算

image.png

# 集合运算
# 交集运算  intersection()  操作符 &
set_14 = {1,5,7,9}
set_15 = {6,2,9,11}
data = set_14.intersection(set_15)
print(data)
# {9}

# 也可以使用 & 符号
print(set_14 & set_15)
# {9}

#并集运算  union()   操作符 |
set_16 = {1,2,4,6,7}
set_17 = {6,9,8}
print(set_16.union(set_17))
# {1, 2, 4, 6, 7, 8, 9}

print(set_16 | set_17)
# {1, 2, 4, 6, 7, 8, 9}

#差集运算  difference()   操作符 -
set_18 = {1,2,3,5,6,7}
set_19 = {1,3,5,7,8,9,10}
print(set_18.difference(set_19))
# {2, 6}
print(set_18 - set_19)
# {2, 6}

print(set_19.difference(set_18))
# {8, 9, 10}
print(set_19 - set_18)
# {8, 9, 10}
 d.集合推导式:类似列表推导式,同样集合支持集合推导式;

语法:{x for x in ... if ...}

# 集合推导式
print({i for i in range(10) if i%2==0})
# {0, 2, 4, 6, 8}
# 实例 寻找 beautiful 和wonderful的共同字母
# 一般for循环
set_20 = set()
for i in "beautiful":
    if i in "wonderful":
        set_20.add(i)
print(set_20)
# {'l', 'f', 'e', 'u'}

# 推导式(使代码非常的简洁)
print({i for i in "beautiful" if i in "wonderful"})
# {'e', 'l', 'f', 'u'}

五、dict字典 1、字典定义与使用

image.png

"""
字典
字典的键:通常是一个字符串,关联的值可以是任意的python对象,包括字符串,列表,元组,集合和字典等等;
在字典中,每一个唯一键有与之相关联的值;
字典可以有多个键值对,与键关联的值可以是任意的对象
关于键和值有一定的约束条件:e.g.字典的键可以是任意不可变的类型,通常是字符串和数值,在同一个字典层级内,
键必须是唯一的,不能出现重复,字典的值则可以是任意的python对象,比如字符串,列表,元组,集合,还可以是另一个字典对象等等;
"""

""" 字典使用:创建"""
"""1、使用大括号填充键值对"""
dict_1 = {"name":"Kety perry","age":18}
print(type(dict_1),dict_1)
# <class 'dict'> {'name': 'Kety perry', 'age': 18}

# 如果不赋值,则会得到一个空的字典对象
dict_2 = {}
print(type(dict_2),dict_2)
# <class 'dict'> {}

"""2、使用字典的构造方法- 使用dict关键字"""

dict_3 = dict()
# 传入可迭代的对象,一般是类似于键和值成对出现的数据,如果不填的话,会得到一个空的字典
print(type(dict_3),dict_3)
# <class 'dict'> {}
dict_4 = dict([("name","Taylor Swift"),("age",22)])
print(dict_4,type(dict_4))
# {'name': 'Taylor Swift', 'age': 22} <class 'dict'>

"""3、字典推导式"""
dict_5 = {i:j for i,j in [("name","Taylor Swift"),("age",22)]}
print(dict_5,type(dict_5))
# {'name': 'Taylor Swift', 'age': 22} <class 'dict'>

"""字典使用:访问元素"""
dict_6 = {'name': 'Taylor Swift', 'age': '22'}
# 访问存在的key
print(dict_6['name'])
# Taylor Swift
print(dict_6["age"])
# 22

# 访问不存在的key
# print(dict_6["hobby"])
# KeyError: 'hobby'

"""操作元素"""
dict_7 =  {'name': 'Taylor Swift', 'age': '22'}

# 赋值已存在的key
dict_7["name"] = "Adele"
print(dict_7)
# {'name': 'Adele', 'age': '22'}
dict_7["age"] = 27
print(dict_7)
# {'name': 'Adele', 'age': 27}

# 赋值不存在的key,实现新增一个键值对的操作
dict_7["hobby"] = "dancing"
print(dict_7)
# {'name': 'Adele', 'age': 27, 'hobby': 'dancing'}


"""字典使用 嵌套字典"""
# 在我们的测试工作中,经常打交道的接口响应报文,一般都是这种嵌套的复杂的字典结构
# 访问元素和操作嵌套字典的元素是一样的道理
dict_8 = {"name":"Taylor Swift","class":"六年二班","course":{"English":100,"Chinese":98,"Math":94}}
# 获取课程Chinese的分数
print(dict_8["course"]["Chinese"])
# 98
# 将课程数学分数改成100
dict_8["course"]["Math"] = 100
print(dict_8["course"]["Math"])
print(dict_8)
# 100
# {'name': 'Taylor Swift', 'class': '六年二班', 'course': {'English': 100, 'Chinese': 98, 'Math': 100}}

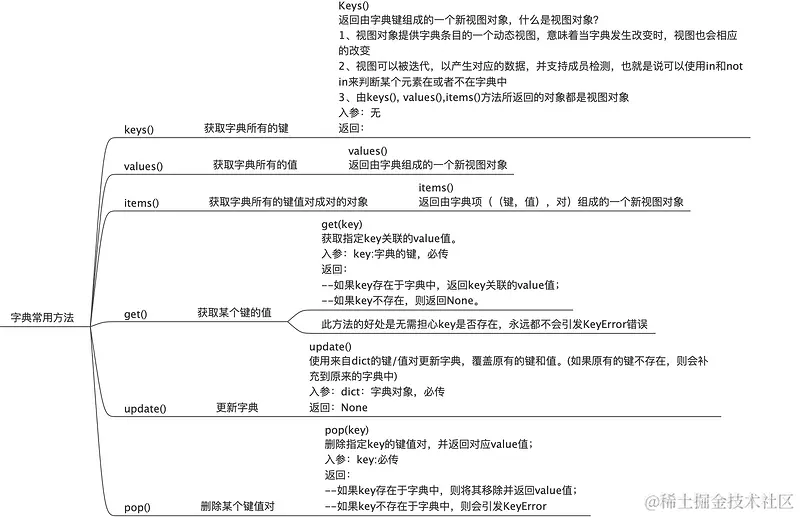
2、字典常用方法

image.png

"""字典常用方法"""
"""keys() | values() | items()"""
dict_9 = {"name":"Taylor Swift","class":"六年二班","course":"python"}
print(dict_9.keys())
# dict_keys(['name', 'class', 'course'])

print(dict_9.values())
# dict_values(['Taylor Swift', '六年二班', 'python'])

print(dict_9.items())
# dict_items([('name', 'Taylor Swift'), ('class', '六年二班'), ('course', 'python')])

# 转化成列表
print(list(dict_9.keys()))
print(list(dict_9.values()))
print(list(dict_9.items()))

# ['name', 'class', 'course']
# ['Taylor Swift', '六年二班', 'python']
# [('name', 'Taylor Swift'), ('class', '六年二班'), ('course', 'python')]


"""get(key)"""
dict_10 = {"name":"Taylor Swift","class":"六年二班","course":"python"}
# 1、访问存在的key
print(dict_10.get("name"))
print(dict_10.get("course"))
# Taylor Swift
# python

# 2、访问不存在的key
print(dict_10.get("hobby"))
# None


"""update()"""
dict_11 = {"name":"Taylor Swift","class":"六年二班","course":"python"}
dict_12 = {"age":20,"course":"Java"}
dict_11.update(dict_12)
print(dict_11)
# {'name': 'Taylor Swift', 'class': '六年二班', 'course': 'Java', 'age': 20}


"""pop()"""
dict_13 =  {'name': 'Taylor Swift', 'class': '六年二班', 'course': 'Java', 'age': 20}
# 1、删除已经存在的Key
dict_14 = dict_13.pop("course")
print(dict_13)
# {'name': 'Taylor Swift', 'class': '六年二班', 'age': 20}
print(dict_14)
# Java

# 2、删除不存在的key,会抛错
# dict_13.pop("hobby")
# print(dict_13)
# KeyError: 'hobby'

3、字典推导式:字典推导式:可以从任何以键值对作为元素的可迭代对象中构建出字典。

"""实例:给定一个字典对象{'a':1,'b':2,'c':3},找出其中所有大于1 的键值对,同时value进行平方运算"""
dict_15 = {'a':1,'b':2,'c':3}
dict_16 = {k:v**2 for k,v in dict_15.items() if v>1}
print(dict_16)
# {'b': 4, 'c': 9}

# 普通for循环
dict_17 = {'a':1,'b':2,'c':3}
dict_18 = {}
for k,v in dict_17.items():
    if v > 1:
        dict_18[k]=v**2
print(dict_18)

# {'b': 4, 'c': 9}

"""
实例:给定一个字典对象,请使用字典推导式,将它的key和value分别进行交换,也就是key变成值,值变成key
输入:{'a':1,'b':2,'c':3}
输出:{1: 'a', 2: 'b', 3: 'c'}
"""
dict_19 = {'a':1,'b':2,'c':3}
dict_20 = {v:k for k,v in dict_19.items()}
print(dict_19)
print(dict_20)
# {1: 'a', 2: 'b', 3: 'c'}