五、 缓冲区

149 阅读13分钟

5.1. GPUBuffer

GPUBuffer表示可以在GPU操作中使用的一块内存块。数据以线性布局存储,这意味着可以通过其相对于GPUBuffer起始位置的偏移量来访问分配的每个字节,但根据操作的对齐限制而定。某些GPUBuffers可以映射,这使得可以通过称为其映射的ArrayBuffer访问内存块。 通过createBuffer()可以创建GPUBuffers,某些Buffers可以在创建时进行映射。

[Exposed=(Window, DedicatedWorker), SecureContext]
interface GPUBuffer {
    readonly attribute GPUSize64 size;
    readonly attribute GPUBufferUsageFlags usage;

    readonly attribute GPUBufferMapState mapState;

    Promise<undefined> mapAsync(GPUMapModeFlags mode, optional GPUSize64 offset = 0, optional GPUSize64 size);
    ArrayBuffer getMappedRange(optional GPUSize64 offset = 0, optional GPUSize64 size);
    undefined unmap();

    undefined destroy();
};
GPUBuffer includes GPUObjectBase;

enum GPUBufferMapState {
    "unmapped",
    "pending",
    "mapped",
};

GPUBuffer的不变属性

  1. size:类型为GPUSize64,只读。GPUBuffer在字节上的分配长度。
  2. usage:类型为GPUBufferUsageFlags,只读。此GPUBuffer允许使用的用途。
  3. [[internals]]:类型为buffer internals,只读,覆盖。

GPUBuffer的内容时间线属性

  1. mapState:类型为GPUBufferMapState,只读。缓冲区的当前GPUBufferMapState:
    • "unmapped":缓冲区未映射用于 this.getMappedRange()
    • "pending":缓冲区映射已被请求,但是还未完成验证(通过 mapAsync())。
    • "mapped":缓冲区已映射,可以通过 this.getMappedRange() 进行访问。

Getter方法:

内容时间线步骤:

  1. 如果 this.[[mapping]] 不为 null,则返回 "mapped"。
  2. 如果 this.[[pending_map]] 不为 null,则返回 "pending"。
  3. 返回 "unmapped"。

GPUBuffer的活动映射([[mapping]])属性

  1. [[pending_map]]:类型为 Promise<void>null,初始值为 null。代表当前待处理的映射请求的 Promise。
  2. 永远只存在一个待处理映射请求,因为如果已有请求正在进行中,mapAsync() 将立即拒绝。
  3. [[mapping]]:类型为活动映射或 null,初始值为 null。仅在缓冲区已映射用于 getMappedRange() 时设置。否则为 null(即使有 [[pending_map]] 存在)。
  4. 活动映射是一个结构体,它具有以下字段:
    • dataData Block 类型):表示此 GPUBuffer 的映射。通过 getMappedRange() 返回的 ArrayBuffer 视图可以访问此数据,且这些视图存储在 views 中。
    • modeGPUMapModeFlags 类型):与映射对应的 GPUMapModeFlags
    • range[unsigned long long, unsigned long long] 类型的元组):已映射此 GPUBuffer 的范围。
    • views(list 类型):由应用程序通过 getMappedRange() 返回的 ArrayBuffers。它们被跟踪,以便在调用 unmap() 时可以解除引用。

初始化活动映射然后设置 moderange

Let size be range[1] - range[0].
Let data be ? CreateByteDataBlock(size).
Return an active mapping with:
 - data set to data.
 - mode set to mode.
 - range set to range.
 - views set to [].

GPUBuffer的内部对象

GPUBuffer的内部对象是 buffer internals,它扩展了具有以下设备时间线插槽的内部对象:

  1. state:缓冲区的当前内部状态:
    • "available":缓冲区可以在队列操作中使用(除非它无效)。
    • "unavailable":由于已映射,缓冲区不能在队列操作中使用。
    • "destroyed":由于已使用 destroy(),缓冲区不能在任何操作中使用。

image.png

image.png

5.1.1. GPUBufferDescriptor

dictionary GPUBufferDescriptor : GPUObjectDescriptorBase {
  required GPUSize64 size;
  required GPUBufferUsageFlags usage;
  boolean mappedAtCreation = false;
};

GPUBufferDescriptor 有以下成员:

  • size:类型为 GPUSize64,表示缓冲区的大小(以字节为单位)。
  • usage:类型为 GPUBufferUsageFlags,表示缓冲区所允许的使用方式。
  • mappedAtCreation:类型为 boolean,默认为 false。如果设置为 true,创建缓冲区时就将其映射,可以立即调用 getMappedRange()。即使缓冲区的创建最终失败,确保在缓冲区未被映射时写入/读取映射范围仍然是有效的。

即使缓冲区创建最终失败,确保在缓冲区未被映射时写入/读取映射范围仍然是有效的。

5.1.2. Buffer Usages

GPUBufferUsageFlags 是一个用于确定可在缓冲区创建之后进行哪些操作的标志集。每个标志都代表不同的操作。以下是可用的标志:

typedef [EnforceRange] unsigned long GPUBufferUsageFlags;
[Exposed=(Window, DedicatedWorker), SecureContext]
namespace GPUBufferUsage {
  const GPUFlagsConstant MAP_READ      = 0x0001;
  const GPUFlagsConstant MAP_WRITE     = 0x0002;
  const GPUFlagsConstant COPY_SRC      = 0x0004;
  const GPUFlagsConstant COPY_DST      = 0x0008;
  const GPUFlagsConstant INDEX         = 0x0010;
  const GPUFlagsConstant VERTEX        = 0x0020;
  const GPUFlagsConstant UNIFORM       = 0x0040;
  const GPUFlagsConstant STORAGE       = 0x0080;
  const GPUFlagsConstant INDIRECT      = 0x0100;
  const GPUFlagsConstant QUERY_RESOLVE = 0x0200;
};

以下是可用标志的详细说明:

  • MAP_READ:可将缓冲区映射为只读模式,例如调用 mapAsync() 时使用 GPUMapMode.READ
    • 只能与 COPY_DST 组合。
  • MAP_WRITE:可将缓冲区映射为可写入模式,例如调用 mapAsync() 时使用 GPUMapMode.WRITE
    • 只能与 COPY_SRC 组合。
  • COPY_SRC:可作为复制操作的源缓冲区使用,例如作为 copyBufferToBuffer()copyBufferToTexture() 方法的源参数。
  • COPY_DST:可作为复制或写入操作的目标缓冲区使用,例如作为 copyBufferToBuffer()copyTextureToBuffer() 方法的目标参数,或作为 writeBuffer() 方法的目标参数。
  • INDEX:可作为索引缓冲区使用,例如传递给 setIndexBuffer() 方法。
  • VERTEX:可作为顶点缓冲区使用,例如传递给 setVertexBuffer() 方法。
  • UNIFORM:可作为 uniform 缓冲区使用,例如作为具有 buffer.type 为 "uniform" 的 GPUBufferBindingLayout 的绑定组条目。
  • STORAGE:可作为存储缓冲区使用,例如作为具有 buffer.type 为 "storage" 或 "read-only-storage" 的 GPUBufferBindingLayout 的绑定组条目。
  • INDIRECT:可用于存储间接命令参数,例如作为 drawIndirect()dispatchWorkgroupsIndirect() 方法的 indirectBuffer 参数。
  • QUERY_RESOLVE:可用于捕获查询结果,例如作为 resolveQuerySet() 方法的目标参数。

5.1.3. Buffer Creation

createBuffer(descriptor) 方法用于创建一个 GPUBuffer。它是在 GPUDevice 对象上调用的,接受一个 GPUBufferDescriptor 对象作为参数,并返回创建出的 GPUBuffer 对象。

createBuffer(descriptor: GPUBufferDescriptor) => GPUBuffer

在创建缓冲区时,可以为其指定以下属性:

  • size:缓冲区的大小。
  • usage:缓冲区的用途。
  • mappedAtCreation:一个布尔值,默认为 false,表示创建缓冲区时是否应该将其映射。如果设置为 true,将创建一个已映射缓冲区。这样可以立即对其进行读写操作。

在进行缓冲区创建时,按照以下步骤执行:

  • 为缓冲区创建一个 WebGPU 对象。
  • 将缓冲区的 sizeusage 属性设置为所提供的描述器中的属性值。
  • 如果 mappedAtCreationtrue,使用 initialize an active buffer mapping 方法创建一个活动的缓冲区映射,其模式为 WRITE,范围为 [0, descriptor.size]。
  • 执行设备任务时间轴的初始化步骤。
  • 返回创建的 GPUBuffer 对象。

在设备任务时间轴中,对以下条件进行验证:

  • device 应该是有效的。
  • descriptor.usage 不能为 0。
  • descriptor.usage 应该是 device 允许的缓冲区用途的子集。
  • 如果 descriptor.usage 包含 MAP_READ,则 descriptor.usage 不应包含除 COPY_DST 之外的其他标志。
  • 如果 descriptor.usage 包含 MAP_WRITE,则 descriptor.usage 不应包含除 COPY_SRC 之外的其他标志。
  • descriptor.size 必须小于或等于 device.[[device]].[[limits]].maxBufferSize
  • 如果 descriptor.mappedAtCreationtrue,则 descriptor.size 必须为 4 的倍数。
  • 如果缓冲区创建失败,并且 descriptor.mappedAtCreationfalse,则任何调用 mapAsync() 的请求将拒绝,因此为实现映射而分配的任何资源都可以被丢弃或回收。

在创建成功后,根据 descriptor.mappedAtCreation 的值,将缓冲区的状态设置为 available(如果为 false)或 unavailable(如果为 true)。然后在设备上为缓冲区分配内存。

以下是创建一个可写入的 128 字节 uniform 缓冲区的示例代码:

const buffer = gpuDevice.createBuffer({
  size: 128,
  usage: GPUBufferUsage.UNIFORM | GPUBufferUsage.COPY_DST
});

5.1.4. Buffer Destruction

当应用程序不再需要 GPUBuffer,可以通过调用 destroy() 方法来失去对它的访问权限,以便在垃圾回收之前释放它。销毁缓冲区也会取消映射,释放分配给映射内存的任何内存。

destroy() => undefined

在执行 destroy() 方法时,会按照以下步骤执行:

  • 首先调用 unmap() 方法取消映射。

  • 在设备任务时间轴上执行以下步骤:

  • [[internals]].state 设为 "destroyed"

注意:由于不能再使用此缓冲区队列更多的操作,因此实现可以释放资源分配,包括刚刚取消映射的映射内存。注意,该方法可以多次调用。

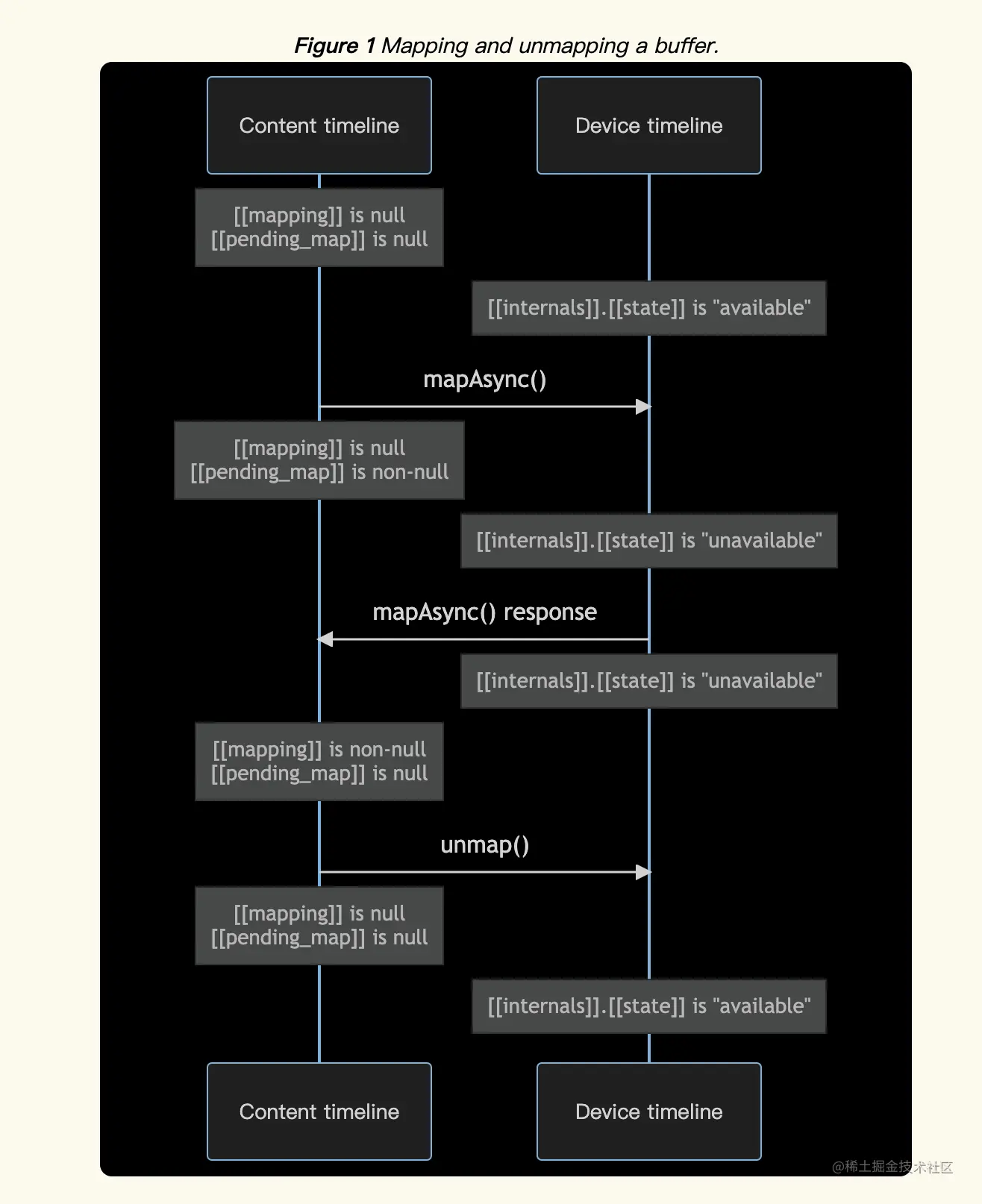
5.2. Buffer Mapping

应用程序可以通过映射 GPUBuffer 来请求访问其内容,可以通过代表 GPUBuffer 分配的一部分的 ArrayBuffer 来访问。使用 mapAsync() 异步请求映射缓冲区,以便用户代理可以确保 GPU 在应用程序访问其内容之前完成使用 GPUBuffer。已映射的 GPUBuffer 不能被 GPU 使用,并且必须在提交使用其工作之前使用 unmap() 进行取消映射。

一旦 GPUBuffer 被映射,应用程序就可以使用 getMappedRange() 同步地获取其内容的范围访问权限。返回的 ArrayBuffer 只能由 unmap()(直接或通过 GPUBuffer.destroy()GPUDevice.destroy())取消关联,不能被转移。任何尝试进行其他操作的操作都会抛出 TypeError。

GPUMapModeFlags 枚举定义了一些标志:

  • GPUMapMode.READ:只在使用 MAP_READ 用途创建的缓冲区上有效。读取缓冲区的当前值。
  • GPUMapMode.WRITE:只在使用 MAP_WRITE 用途创建的缓冲区上有效,用于写入缓冲区。

GPUBuffer.mapAsync() 方法用于映射 GPUBuffer,其接受以下参数:

mapAsync(mode: GPUMapModeFlags, offset: GPUSize64, size: GPUSize64) => Promise<undefined>
  • mode:缓冲区被映射时应该如何映射。
  • offset:要映射的缓冲区中的起始偏移量。
  • size:要映射的字节数的长度。

返回一个 Promise 对象,该对象将在缓冲区内容准备好能够通过 getMappedRange() 访问时进行解析。

注意:此 Promise 的解析仅表示已映射缓冲区。它不保证任何在内容时间线上可见的其他操作的完成,特别是不意味着任何从 onSubmittedWorkDone() 或其他 GPUBuffers 的调用返回的 Promise 已经解析。返回 onSubmittedWorkDone() 的 Promise 的解析意味着先前调用的那些 GPUBuffers 上的 mapAsync() 调用的完成。

以下是 GPUBuffer.mapAsync() 的具体步骤:

  • 首先,检测以前是否调用过 mapAsync()
  • 如果 [[pending_map]] 不为 null,则返回一个拒绝 Promise,该 Promise 的理由为 OperationError
  • 创建一个新的 Promise 对象 p,并将 [[pending_map]] 设置为它。
  • 在设备任务时间轴上执行验证步骤。
  • 返回 Promise 对象 p

在设备任务时间轴上的验证步骤如下:

  1. 如果 size 未定义,则将 rangeSize 设置为 max(0, this.size - offset)
  • 否则,将 rangeSize 设置为 size
  1. 如果以下任一条件未满足,则执行映射失败步骤,并生成验证错误:
  • this 是有效的 GPUBuffer 对象。
  • this.[[internals]].state 的值为 "available"
  • offset 是 8 的倍数。
  • rangeSize 是 4 的倍数。
  • offset + rangeSize 不超过 this.size
  • mode 中的标志位仅由 GPUMapMode 中定义的位组成。
  • mode 中恰好包含 READWRITE 中的一个。
  • 如果 mode 中包含 READ,则 this.usage 必须包含 MAP_READ
  • 如果 mode 中包含 WRITE,则 this.usage 必须包含 MAP_WRITE

接着:

1. 在内容时间轴上触发映射失败步骤。

2. 生成一个验证错误。

3. 返回。

3. this.[[internals]].state 设置为 "unavailable"

注意:由于缓冲区已经映射,因此在此完成和取消映射的过程中,缓冲区的内容不会更改。

  1. 如果 this.[[device]] 已经失去或即将失去:

    1. 触发内容时间轴的映射失败步骤。

否则,在设备任务时间轴上执行以下步骤:

  • 当前所有已排队的使用此缓冲区的操作在处理完成后(无论它们是否使用此缓冲区),
  • 并在设备任务时间轴被告知所有已排队的操作都已完成之前(无论它们是否使用此缓冲区,也无论它们使用其它缓冲区)执行以下步骤:
    1. internalStateAtCompletion 设置为 this.[[internals]].state

    备注:仅当此时缓冲区尚未通过 unmap() 取消映射时,才会出现 [[pending_map]] != p 的情况。

    1. 从缓冲区的 offset 位置开始,以 rangeSize 字节长的长度读取缓冲区的内容,并将结果存储到 dataForMappedRegion 中。
    2. 触发内容时间轴的映射成功步骤。

如果成功映射了缓冲区,应用程序可以使用 getMappedRange() 方法同步访问缓冲区的内容范围。映射成功时实际执行的步骤如下:

  1. 如果 this.[[pending_map]] != p

注意:映射已被取消,由 unmap() 导致。 1. 断言 Promise p 被拒绝. 2. 返回

  1. 断言 Promise p 处于等待状态。
  2. 断言 internalStateAtCompletion 等于 "unavailable"
  3. 创建一个包含模式 mode 和范围 [offset, offset + rangeSize] 的已初始化活动缓冲区映射,并将其保存到 mapping 变量中。 如果分配失败:
  • this.[[pending_map]] 设置为 null,并使用 RangeError 拒绝 Promise p
  • 返回。
  1. dataForMappedRegion 作为映射数据存储在 mapping.data 中。

  2. mapping 保存到 this.[[mapping]] 中。

  3. this.[[pending_map]] 设置为 null,并解析 Promise p


Content timeline map failure steps

  1. 如果this.[[pending_map]] != p:
    1. 注意:地图已被unmap()取消。
    2. 断言p已被拒绝。
    3. 返回。
  2. 断言p仍处于待定状态。
  3. 将this.[[pending_map]]设置为null,并使用OperationError拒绝p。

getMappedRange(offset, size)

获取给定映射范围中GPUBuffer的内容,并将其返回为ArrayBuffer。

调用方式

GPUBuffer this

参数

参数类型可选描述
offsetGPUSize64要返回缓冲区内容的偏移量(以字节为单位)。
sizeGPUSize64要返回的ArrayBuffer的大小(以字节为单位)。

返回值

ArrayBuffer

时间线步骤

  1. 如果size为missing:
    1. 让rangeSize为max(0,this.size - offset)。 否则,让rangeSize为size。
  2. 如果以下任一条件未满足,则抛出OperationError并停止。
    1. this.[[mapping]]不为null。
    2. offset是8的倍数。
    3. rangeSize是4的倍数。
    4. offset ≥ this.[[mapping]].range[0]。
    5. offset + rangeSize ≤ this.[[mapping]].range[1]。
    6. [offset,offset + rangeSize)不与this.[[mapping]].views中的另一范围重叠。

    注意:即使mapAtCreation的GPUBuffer无效,获取映射范围也始终有效,因为Content timeline可能不知道它无效。

  3. datathis.[[mapping]].data
  4. view一个大小为rangeSize的ArrayBuffer,但其指针可变地引用data的内容,该内容为offset(offset - [[mapping]].range[0])`。

    注意:此处可能不会引发RangeError,因为数据已经在mapAsync()createBuffer()中分配。

  5. view.[[ArrayBufferDetachKey]]设置为“WebGPUBufferMapping”。

    注意:如果尝试DetachArrayBuffer,除了unmap()之外,这将导致抛出TypeError。

  6. view添加到this.[[mapping]].views中。
  7. 返回view

注意:如果在未检查地图状态的情况下成功调用getMappedRange(),用户代理应该考虑发出可见的开发人员警告,方法是等待mapAsync()成功,查询mapState为“mapped”,或等待稍后的onSubmittedWorkDone()调用成功。

unmap()

取消GPUBuffer映射范围并使其内容再次可以被GPU使用。

Called on: GPUBuffer this. Returns: undefined

时间线步骤

  1. 如果this.[[pending_map]]不为null:
    1. AbortError拒绝this.[[pending_map]]
    2. this.[[pending_map]]设置为null。
  2. 如果this.[[mapping]]为null:
    1. 返回。
  3. 对于this.[[mapping]].views中的每个ArrayBuffer ab
    1. 执行DetachArrayBuffer(ab, "WebGPUBufferMapping")
  4. bufferUpdate为null。
  5. 如果this.[[mapping]].mode包含WRITE
    1. bufferUpdate设置为{ data: this.[[mapping]].data, offset: this.[[mapping]].range[0] }。 注意:当没有使用WRITE模式映射缓冲区时,再取消映射,应用程序对已映射范围的ArrayBuffer进行的任何本地修改将被丢弃,并且不会影响稍后映射的内容。
  6. this.[[mapping]]设置为null。
  7. this.[[device]]的设备时间轴上执行以下步骤。

设备时间轴步骤:

  1. 如果this.[[device]]无效,则返回。
  2. 如果bufferUpdate不为null:
    1. this.[[device]].queue的队列时间轴上执行以下步骤:

队列时间轴步骤:

更新偏移量为bufferUpdate.offset上的内容为bufferUpdate.data

设置this.[[internals]].state值为 "available"