数据分析没思路❓这3个方法你一定要掌握❗️

265 阅读1分钟

🌸数据分析师一开始能做几个有趣的分析,但是长期做数据分析工作,想法总会枯竭,寻找分析思路就变得异常痛苦。因此,懂得如何寻找数据分析思路是每个数据分析师必须具备的能力。而分析思路,本质上是站在一定高度的业务思维逻辑,因此数据分析思路更多考量的还是一名数据分析师对业务的理解和眼界。
🙋‍♀️这里就为大家提供数据分析的3种思路:
1️⃣角色扮演
2️⃣业务指标
3️⃣现成的分析模型
🔶整体思考框架:5W2H 
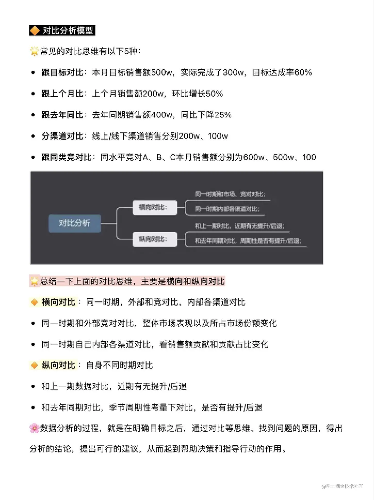
🔶描述问题现状:对比分析 
🔶定位问题环节:漏斗分析 
🔶细分分析原因:细分拆解
🔶寻找相关因素:相关性分析
🔶溯源影响因素:归因分析
#数据分析# #数据# #数分#