软件测试/测试开发简历写作与面试技巧-VIP内部资料

181 阅读8分钟

公众号搜索:TestingStudio 观看本文视频回放

3月25日,我们邀请了资深面试官Angelia老师为学社的VIP学员,分享如何撰写测试开发工程师简历与面试技巧的公开课。课程主要分撰写简历、投递简历及面试技巧三部分,以下就是课程的主要内容整理。

为什么要写简历?这是因为当我们想要换工作,或者需要找新的工作时,简历就成为了我们向面试官展示自己能力和经验的重要工具。 然而,在撰写简历之前,我们需要先注意几个事项,并了解当前招聘市场的变化。例如,在过去两年中,某些行业发生了变化,不同岗位的市场需求也发生了变化,这使得找工作变得更加困难。因此,在写简历之前,我们需要做好充分的准备和思考,以确保我们的简历能够吸引招聘者的眼球,并让自己脱颖而出。

个人优势分析

首先,老师推荐大家进行 SWOT 分析,以清楚了解自己的优劣势和长处,这样才能找到更适合自己的职业机会。结合自己的经验和能力,做好职业规划。例如,如果你在一家公司工作多年,你需要思考你在当前公司的优势是什么?在寻找新工作时,你能够利用这些优势获得更好的机会吗?

在面对新的挑战时,或者在找工作时,我们需要假设自己成功面试并加入这家公司后,会迎接什么样的业务挑战?在撰写简历之前,我们需要明确自己的职业目标和规划,这样才能让简历内容更加有针对性。如果你已经完成了 SWOT 分析,那么简历的内容也就水到渠成了。

简历书写要点

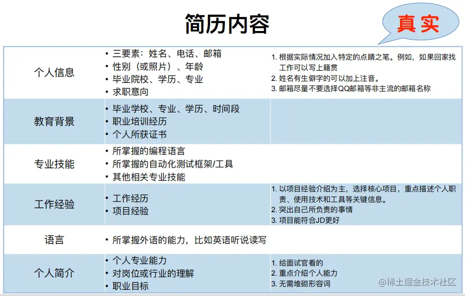
图片

个人信息: 通常包括三个要素,即姓名、电话和电子邮件地址。如果长相出众,具有亲和力,可以考虑在简历中添加照片。此外,也可以在简历中列出出生年月等信息来展示年龄。

教育背景: 可以根据其重要性进行排序,比如毕业院校、学历和专业,如果你的教育背景较好,可以优先放在简历的前面,如果你的学历比较低,可以在简历中弱化这些信息。但是,不论你的学历如何,都需要在教育背景中详细介绍你所学习的内容和相关经历。

专业技能: 作为测试开发,强烈建议将所掌握的编程语言、自动化测试框架和工具进行分类列出。但不要仅仅简单地列出一大串技能和工具,而应该让面试官自行总结你掌握的技能。在列出所掌握的专业技能时,要简洁明了,注重说明自己掌握的程度。比如,你熟练掌握了哪些测试方法,能够独立负责哪些测试任务?你熟练使用哪些工具和编程语言?需要在描述时强调自己的熟练程度,如果只是基本使用或者能够进行简单的操作,需要在语言上进行区分。

如果你非常熟练掌握某项技能,可以在简历中重点突出。此外,建议将熟练掌握的技能写在简历的前面,将了解和熟悉的技能或平台工具写在后面,这样面试官或HR在阅读简历时,从上往下看时能够第一时间知道你熟练掌握了哪些技能。

工作经验: 建议在简历中以项目经验为主要介绍内容,重点突出自己在项目中扮演的角色以及个人职责。在介绍项目时,应该注重描述使用的技术和工具,并强调个人负责的内容。如果你的经验和职位描述(JD)完全匹配,那么可以更好地突出自己的优势。此外,建议单独列出个人职责,描述自己参与的内容和程度。简历中的所有内容都应该真实,不要抄袭或夸大实绩,否则很容易被面试官发现。记住,测试负责人和其他QA、Manager都是从一线岗位上升上来的,因此你的专业技能、工作经验和项目经历都应该真实可信,不能够掩盖你的实际能力。

个人简介: 用简洁的语言表达个人的专业能力、行业理解和职业目标,突出个人的长处。描述自己擅长的领域和喜欢从事的工作,并重点展示掌握的技能和熟练使用的工具。不要过度使用形容词,简洁明了地传达信息即可。

在个人简历中,要详细描述自己曾经负责的工作职责,尤其是那些从0开始构建并带领团队完成的工作。需要重点强调自己所负责的、推动完成的事项,如项目管理模式、测试自动化测试框架的落地等。需要突出自己负责搭建的内容和负责的范围。只是简单参与的经历,其实掌握的信息也会比较有限。在面试中,如果面试官像剥洋葱一样一层层地追问,你回答不出来,会给人留下不好的印象。

所以,除了简历编写外,面试技巧也十分重要。以下是小编总结出来的Angelia老师在课上中提到的技巧,如果不完全,欢迎大家留言区补充。

面试技巧

在项目介绍中,建议将时间控制在1分钟左右,并重点描述你在项目中扮演的角色,以及你所做的工作和重点产出。同时,你还可以突出个人能力和掌握的核心技术,以体现你在项目中的价值。

在说明离职原因时,你可以委婉地表达,不必过于具体,但需要准确传达情况。 如果是被动离职,可以说明公司在进行裁员,并表示理解。如果是主动离职,可以说明自己离职的原因,例如寻求更好的职业发展机会。此外,你可以讨论自己的职业发展目标,并解释你希望在未来的职业生涯中获得的机会和发展空间。例如,你可以提到希望拓展技能、接触新的行业领域、拥有更多管理经验等。通过这些信息,可以让面试官更好地了解你的职业目标和期望,并更好地评估你与公司的匹配度。

在表达技巧方面,避免逻辑混乱,通过结构化思维训练来提升表达能力。 这意味着在表达时需要有清晰的思路和逻辑,可以按照主题和重点进行分组和排序,以便更好地组织语言。此外,合理的停顿也可以让你的话语更具有说服力和表现力,帮助面试官更好地理解你的意思。在停顿时,可以考虑给自己留出适当的时间来思考下一步要说的话,或者让面试官有时间消化你的话语。通过这些技巧,可以让你的表达更加清晰、有条理,并提高与面试官的交流效果。

关于面试时回答技术问题的技巧,还有一些可以补充的内容。首先,我们可以在回答问题时注重清晰度和简洁性。尽量用简单的语言回答问题,不要使用过于复杂的术语或专业词汇。 其次,我们要注重回答的准确性,如果不确定某个问题的答案,可以请求澄清或者表示需要更多时间考虑。此外,在回答技术问题时,我们也要尽量与面试官建立联系,了解他们的关注点和需求,然后在回答问题时着重突出这些点。最后,面试完后一定要对自己的表现做出回顾和总结,找出需要改进的地方并加以改进。这样才能在下一次面试中更好地表现自己。

此外,还要再次强调面试时的礼仪问题,要注意整洁干净,细节方面也要特别关注,特别是在面试现场时,包括发型、指甲和面容都要让人感觉整洁。并不需要穿得过于华丽,特别是对于技术岗位,整洁的形象给人的感觉会更加舒适。

另外,在面试时很多小伙伴会感到非常紧张,眼睛不知道往哪里看才好。这里分享一个小技巧,就是看面试官的鼻子或嘴巴。 平视过去看着他的鼻子或嘴巴在讲话,可以减轻自己的压力。当面试官看过来的时候,你可以看着他的鼻子或嘴巴,这样可以显示你的礼貌并且让面试官觉得你在认真听取他的话。

总的来说,这场公开课教了同学们许多关于测试开发工程师面试技巧的知识和经验。我相信这些技巧和建议对大家未来的求职之路将会有很大的帮助,让同学们更好地展示自己的测试开发能力和经验,同时也更好地构建自己的核心竞争力