ChatGPT4 给出数据库开发者最容易犯的 10 个错误和解决方案

278 阅读3分钟

近期 ChatGPT4 发布,作为数据库领域的开发者,也是 10 年老 DBA,也是迫不及待体验了一把。

ChatGPT 4 目前是付费使用,使用次数也有限制,门槛更高,API 调用费用是 ChatGPT 3.5 的 15 倍,官网网站也经常登录不上。

我让 ChatGPT4 列举出【数据库开发者最容易犯的 10 个错误和解决方案】

ChatGPT4 的原文回答如下:

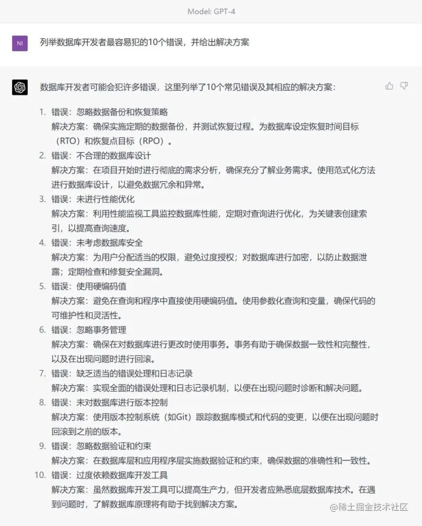
列举数据库开发者最容易犯的 10 个错误,并给出解决方案

数据库开发者可能会犯许多错误,这里列举了 10 个常见错误及其相应的解决方案:

1. 错误:忽略数据备份和恢复策略

解决方案:确保实施定期的数据备份,并测试恢复过程。为数据库设定恢复时间目标(RTO)和恢复点目标(RPO)。

2. 错误:不合理的数据库设计

解决方案:在项目开始时进行彻底的需求分析,确保充分了解业务需求。使用范式化方法进行数据库设计,以避免数据冗余和异常。

3. 错误:未进行性能优化

解决方案:利用性能监视工具监控数据库性能,定期对查询进行优化,为关键表创建索引,以提高查询速度。

4. 错误:未考虑数据库安全

解决方案:为用户分配适当的权限,避免过度授权;对数据库进行加密,以防止数据泄露;定期检查和修复安全漏洞。

5. 错误:使用硬编码值

解决方案:避免在查询和程序中直接使用硬编码值。使用参数化查询和变量,确保代码的可维护性和灵活性。

6. 错误:忽略事务管理

解决方案:确保在对数据库进行更改时使用事务。事务有助于确保数据一致性和完整性,以及在出现问题时进行回滚。

7. 错误:缺乏适当的错误处理和日志记录

解决方案:实现全面的错误处理和日志记录机制,以便在出现问题时诊断和解决问题。

8. 错误:未对数据库进行版本控制

解决方案:使用版本控制系统(如 Git)跟踪数据库模式和代码的变更,以便在出现问题时回滚到之前的版本。

9. 错误:忽略数据验证和约束

解决方案:在数据库层和应用程序层实施数据验证和约束,确保数据的准确性和一致性。

10. 错误:过依赖数据库开发工具

解决方案:虽然数据库开发工具可以提高生产力,但开发者应熟悉底层数据库技术。在遇到问题时,了解数据库原理将有助于找到解决方案。

小结

回答的整质量很高,主要是数据安全、数据库设计与性能优化几方面的问题。ChatGPT4 目前体验门槛更高,更多特性待挖掘。

数据库开发工具界的 ChatGPT 来了

近期,数据库开发工具界的 ChatGPT 来了,NineData 通过内置强大的 AI 生成能力,让你可以在 NineData 平台上,通过自然语言提问,轻松完成库表生成、测试数据构建、数据查询变更及性能优化等常见的数据库开发、数据分析及日常运维工作。

本文作者是来自 NineData 的数据库开发工程师,也是 10 年老 DBA。NineData 的官网地址:www.ninedata.cloud,提供企业级数据库 SQL 开发工具,数据复制、对比、备份等产品,免费使用,无需下载。