[Golang]垃圾回收:三色标记法 & 内存优化实操

2,101 阅读10分钟

Background

近期,一个线上模块在执行账单核对任务时,发生了pod内存占用过高导致重启的情况。为了定位这个问题,了解了一下Golang的垃圾回收机制和一些内存占用分析的方法。在这里分享一下

首先交代一下问题发生的场景:

  • Pod配置 : 2核4G
  • 核对逻辑 :
    • 正向核对 -- 将上游的数据与我们的数据核对,并使用Map保存已核对的数据
    • 反向核对 -- 遍历我们的数据,如果存在Map中则为已核对,不在Map中则为异常
  • 数据量级 : 约千万级的账单

垃圾回收机制

在C和C++中,我们是需要通过malloc和free来手动管理内存,而在Java和Go中,我们不需要感知内存的操作,内存回收机制(GC)会帮自动帮我对内存进行扫描和回收,让开发者更专注于业务。

常用的垃圾回收有两种策略

引用计数法

这种策略为每个对象维护一个引用计数值,当这个对象被引用时,则计数值 +1,当对象的引用被释放时,计数值 -1。当计数值为 0 时,表示没有其他对象在使用它了,此时就可以进行回收动作了。

C++中共享指针shared_ptr的基本原理就类似,记录对象被引用的次数,当引用次数为0 的时候,也就是最后一个指向某对象的共享指针析构的时候,共享指针的析构函数就把指向的内存区域释放掉。

这种回收方式易于实现,响应快,但时存在循环引用的情况,如果对象A引用了对象B,对象B同时也引用了对象A,就会造成循环引用,计数值不会为0,内存无法释法 ,导致内存泄露。

可达性分析

Java和Golang的GC实际采用的还是可达性分析的垃圾回收机制,我们如何判断一个对象是否可达呢?

  • 首先第一步是找出所有全局变量和当前函数栈里的变量,标记为可达
  • 其次是从标记可达的数据开始,进一步标记它们可访问的变量,循环往复
  • 最后没有标记的变量,即为不可达,可以进行清理

其中,三色标记法就是可达性分析算法中的一种。

三色标记法

三色标记法将对象用三种颜色区分,分别是白色黑色灰色

1、 最开始的时候,所有对象都是白色的。

image.png

2、从根节点开始遍历(全局对象和当前函数栈对象),将遍历到的对象变成灰色对象

image.png

3、遍历所有灰色对象,将遍历到的对象变为灰色对象;然后将遍历过的灰色对象变为黑色对象

image.png

4、循环步骤3,直到有灰色对象变成灰色。

image.png

5、回收白色对象的内存,回收结束后又把所有对象变回白色对象

以上就是三色标记法的基本流程,但在回收的过程当中,有可能又创建了新的对象,或者取消了对某个对象的引用,导致引用关系的变化。

所以在最开始的时候,Golang的GC采用的是STW(stop the world的方式),中断你的程序逻辑,确定引用关系,等到回收结束再恢复。

后面Golang团队又提出了插入写屏障和删除写屏障机制,减少STW时间来优化。

插入写屏障

规则 : 当一个对象引用另外一个对象时,将另外一个对象标记为灰色。

PS.插入屏障仅在堆内存对象中生效,不对栈内存生效(这是因为go在并发运行时,大部分的操作都发生在栈上,函数调用会非常频繁。数十万goroutine的栈都进行屏障保护自然会有性能问题),需要对栈内存进行STW,然后进行一次rescan重新扫描

当堆中对象引用另外一个对象时,将另一个对象标记为黑色;而当栈中对象引用另一个对象时,则不触发屏障,标记为白色。

图中,对象5引用了对象3,将其标记为灰色,对象1引用了对象9,将其标记为白色(图网上找的,标记集合有点小问题) image.png

image.png

如果直接这么回收,会导致对象9被清除,所以在回收结束后,会对栈区进行STW,栈区元素恢复成白色,重新扫描,保证可用对象不被清除。

删除写屏障

在删除引用时,如果被删除引用的对象自身为灰色或者白色,那么被标记为灰色。

image.png

此时,对象3及其引用的对象对能存活到下一轮回收才被删除。

混合写屏障

GOlang 团队结合这两种屏障,提出了混合写屏障,避免了STW的问题,提高GC效率。

  • GC刚开始的时候,会将栈上的可达对象全部标记为黑色。
  • GC期间,任何在栈上新创建的对象,均为黑色。
  • 堆上被删除的对象标记为灰色
  • 堆上新添加的对象标记为灰色

关于屏障的具体图示和解析,可以参考文章:community.apinto.com/d/34057-gol…

内存分析

了解完Golang垃圾回收的机制,让我们回到我们最开始的问题上来,核对任务出现内存暴涨的情况,首先需要定位一下内存用到什么地方去了。

首先,核对任务中存储数据使用的是一个map[string]strcut{}的结构来存储(空struct不占内存,value使用其他结构,即使赋值为nil也会占一个指针大小的内存),因此猜测内存占用主要来自于这千万数据的id字符串(map的key)

整个任务使用了超4个G内存,从Pod的内存监控来看,大概可以看出,有2.24G的内存为RSS占用,即加载到内存中的共享库等数据占用,这部分的内存暂时无法减少(没有监控也可以通过top等命令看到这个数据) image.png

然后用PProf对代码内存进行了简单的分析(pprof之前写过篇文章介绍使用方式,比较简略:juejin.cn/post/714770…)

image.png 可以看出来这个核对任务执行期间,总共占用了2个多G的内存,符合实际情况。

map优化

image.png 从图上看到,我们保存数据的map实际上是进行多次扩容过的,每次扩容会申请一个2倍的内存,旧内存不会立刻删除(Map应该是使用到了才会进行数据迁移)

因此 优化1就是提取为map创造一个合适的大小,减小扩容的次数(make(map[string]struct{},1024*1024))

字符串编码

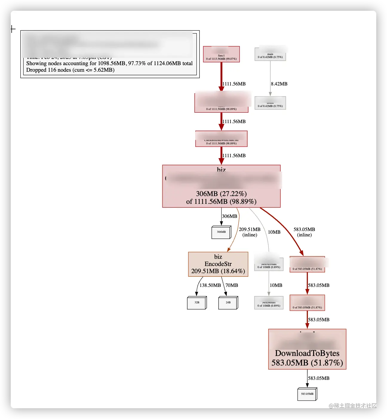
image.png 第二部分的内存占用出现在上图的部分,右侧是文件下载的逻辑,暂时不考虑进行优化。而左侧是调用上游的sdk,进行账单信息的组装,这部分按理说是应该用完就清除,不该积累到500MB。

通过分析代码,发现了了出现问题的一步

// billMap := make(map[string]struct{},1024)
// ...
// 上游组装的结构体叫 upstreamStruct
billId := upstreamStruct.BillId
billMap[billId] = struct{}

这一步中,我们的map是一个root对象,核对任务全程存在,通过billId引用了upstreamStruct,这个对象会变标黑,无法通过三色标记法删除。

通过将这个billId提取出来,可以减少这部分数据结构的占用

// billMap := make(map[string]struct{},1024)
// ...
// 上游组装的结构体叫 upstreamStruct
billId :=fmt.Sprintf("%s", upstreamStruct.BillId)
billMap[billId] = struct{}

image.png 从优化结果看出,我的猜测应该是正确的,内存也被释放掉了。

但优化结果还是不够满意,这部分字符串占用的空间仍然太大了。因此希望对字符串进行压缩。

尝试了几种方式:

  • bitmap:通过做一个布隆过滤器,不保存这个字符串了-- 布隆过滤器大小固定,内存可控,但存在错误率即hash本身存在碰撞可能
  • hash:通过hash将字符串hash成一个小一点的int或字符串,存在碰撞率(id字符串本身就不是很长)
  • 编码

最终采取手动将字符串进行无损编码,由于数据的字符都是数字和下划线组成,0-9加下划线一共10个字符,加一位结束符,只有12个符号,用4个bit就完全足够表示了(4bit可以表达16个字符)

编码的大体思想是:

2个字符编码成一个字符,例如

  • 字符“12”,需要两个byte存储,为0000 0001,0000 0010
  • 可以用 0001 0010 表示,只占用一个byte
data :=  "123123123123143435464653524434425"  
compressdata := make([]byte, len(data)/2+ len(data)%2)    
// 12 -> 0001 0010 ->18
// 31 -> 0011 0001 ->49
fori := 0 ; i < len(data); i = i +  2{
d :=  byte(0) 
d = (data[i]-'0')<<4| d  
if i+ 1 < len(data) {
d = (data[i+1 ] -  '0') | d
}
compressdata[i/2] = d}  
fmt.Println(string(compressdata))
// 结果:1#1#45FFSRD4BP` 

PS.这段代码临时写的,有点问题,只是表达一下思路

image.png

采用这个方式编码后,内存占用为原来的一半左右符合预期,上线后将原来一个超8G的核对任务,降低到了不到4.5G,效果符合预期。

后续

最近线上又发送了一次OOM问题,通过pprof分析内存占用情况,很快就定位到了内存占用主要在一个文件导出任务上,但这段代码已经很久没有动过了,分析代码逻辑也没有内存泄漏的情况。

后续进一步定位,发现是这次OOM的原因主要有2个:

  • 1、这个任务中存在一个慢查询,如果查询的数据范围大,就会有大量的慢查询导致任务执行缓慢;
  • 2、这个任务存在超时重置的逻辑,原本是为了重置某些任务意外panic,会将执行时间异常的任务从processing转成pending,重新执行,以防任务意外终止(pod关闭等原因)

因为这两个原因,任务由于慢查询执行了很久都没有执行完,而超时重置的逻辑会重新执行这个任务,原有的任务不会关闭;相当于这个文件任务执行了多次,而导出文件的内容都积攒在内存中,导致内存溢出;

最后在这里简单总结一下这几次OOM问题的定位思路:

  • 1、首先是要学会使用内存定位工具(Pproof等),通过工具定位到出现内存泄漏的位置
  • 2、先简单分析代码逻辑,判断是不是由于代码逻辑有问题导致的OOM,如果是,那么修改代码逻辑,问题解决
  • 3、如果代码已经很久没有动过了,代码逻辑也没有问题,那么有可能不是代码上的问题,那么就要分析业务&用户的行为逻辑
  • 4、判断是否由于用户的异常行为或者业务的异常导致的这个OOM问题(本次用户导出了一个大范围的数据算是用户的异常行为)
  • 5、到这里都没有准确找到内存泄漏问题的话,就需要去分析业务逻辑和看具体任务的日志和trace了(本次问题最后就是查看任务表发现有个任务一直没有结束并且看日记出现了大量慢查询)
  • 6、此时应该已经能找到绝大部分问题的原因,要还是没找到,就得深入到语言层面去分析内存占用了(垃圾回收机制等)

大佬们有什么其他建议欢迎指出