本文正在参加 人工智能创作者扶持计划
安装
YOLOv8有两种安装方式,一种是直接用pip命令安装:
pip install ultralytics
另外一种是通过源码安装:
git clone https://github.com/ultralytics/ultralytics
cd ultralytics
pip install -e '.[dev]'
安装完成后就可以通过yolo命令在命令行进行使用了。
目标检测
使用YOLOv8进行目标检测,可以使用下面的命令:
yolo task=detect mode=predict model=yolov8n.pt source=ultralytics/assets/bus.jpg imgsz=640 show=True save=True
如果模型权重不存在,程序会自动从GitHub中下载。如果对命令行的参数不了解,可以参考官方文档的说明,也可以直接看ultralytics代码仓库中的ultralytics/yolo/cfg/default.yaml文件,里面有所有参数的说明和默认值。
上面的命令运行成功后,带检测结果的图片被保存到runs/detect/predict目录下,如下图所示:
跑视频的效果可以看下面这个视频:
目标跟踪
YOLOv8目前支持BoT-SORT和ByteTrack两种多目标跟踪算法,默认的目标跟踪算法为BoT-SORT,使用方式如下:
yolo track model=yolov8n.pt source=test.avi show=True save=True
如果要使用ByteTrack跟踪算法,可以添加命令行参数tracker=bytetrack.yaml。
下面的视频是使用BoT-SORT算法的跟踪效果,效果还是不错的。
模型部署
如果要用TensorRT部署YOLOv8,需要先使用下面的命令将模型导出为onnx格式:
yolo export model=yolov8n.pt format=onnx opset=12
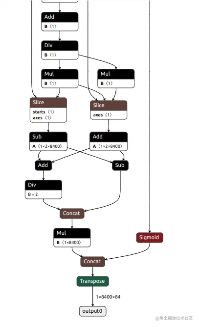
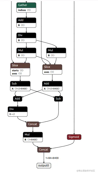
YOLOv8的3个检测头一共有80x80+40x40+20x20=8400个输出单元格,每个单元格包含x,y,w,h这4项再加80个类别的置信度总共84项内容,所以通过上面命令导出的onnx模型的输出维度为1x84x8400。
这样的通道排列顺序有个问题,那就是后处理的时候会造成内存访问不连续。为了解决这个问题,我们可以修改一下代码,具体做法是把ultralytics/nn/modules.py文件中的421行做如下修改,交换一下张量y的通道顺序:
修改代码后需要执行前面的安装命令pip install -e '.[dev]'使代码生效。这样修改后再执行上面的模型导出命令,模型的输出维度变为1x8400x84。
导出onnx模型后,就可以用TensorRT进行部署了。如何使用TensorRT的C++接口部署ONNX模型可以参考我之前给【自动驾驶之心】公众号写的这篇文章:手把手教学!TensorRT部署实战:YOLOv5的ONNX模型部署。
与YOLOv5相比,部署YOLOv8的不同之处就是做后处理解析模型输出结果的时候不需要去解析objectness这项内容了,其他都类似。
使用TensorRT框架在我的GeForce GTX 1650 Ti显卡上部署YOLOv8的结果如下:
| 模型 | 输入尺寸 | 模型精度 | 耗时(ms) |
|---|---|---|---|
| yolov8n.onnx | 640x640 | FP32 | 7 |
| yolov8s.onnx | 640x640 | FP32 | 12 |
| yolov8m.onnx | 640x640 | FP32 | 29 |
| yolov8l.onnx | 640x640 | FP32 | 52 |
| yolov8x.onnx | 640x640 | FP32 | 83 |
| yolov8n.onnx | 640x640 | FP16 | 4 |
| yolov8s.onnx | 640x640 | FP16 | 7 |
| yolov8m.onnx | 640x640 | FP16 | 14 |
| yolov8l.onnx | 640x640 | FP16 | 25 |
| yolov8x.onnx | 640x640 | FP16 | 40 |
YOLOv5测试结果:
| 模型 | 输入尺寸 | 模型精度 | 耗时(ms) |
|---|---|---|---|
| yolov5n.onnx | 640x640 | FP32 | 7 |
| yolov5s.onnx | 640x640 | FP32 | 10 |
| yolov5m.onnx | 640x640 | FP32 | 21 |
| yolov5l.onnx | 640x640 | FP32 | 41 |
| yolov5x.onnx | 640x640 | FP32 | 76 |
| yolov5n.onnx | 640x640 | FP16 | 5 |
| yolov5s.onnx | 640x640 | FP16 | 6 |
| yolov5m.onnx | 640x640 | FP16 | 11 |
| yolov5l.onnx | 640x640 | FP16 | 21 |
| yolov5x.onnx | 640x640 | FP16 | 38 |
从上面的测试结果来看,YOLOv8比YOLOv5稍微慢一点点。