Project Reactor - merge和concat的工作原理

903 阅读9分钟

mergeconcat都可以把多个流合并成一个流,不同的是merge会同时订阅所有接收到的流,而concat是按顺序一个一个的订阅。

例如我们有三个流a1a2a3

  • merge会同时订阅这三个流,并将接收到的数据在不保证顺序的情况下发布给订阅者。
  • concat会先订阅a1,将a1的数据按照接收顺序发布给订阅者。当a1数据发布结束后订阅a2,当a2数据发布结束后再订阅a3
  • Project Reactor - flatMapSequential的工作原理中的mergeSequential会和merge一样同时订阅这三个流,但它会先发布a1的数据,再发布a2的数据,最后发布a3的数据。这就要求每个流都有一个数据缓存,而不像concat只需要一个数据缓存。

下面我们来介绍这两个方法的工作原理。

merge

使用方法

这里我们以Flux.merge为例, 它的使用方法如下

场景1:合并一个流中的所有流

Flux.merge(Flux.just(Flux.just(1,1), Flux.just(2,2))).blockFirst(); //1,1,2,2

它等价于

Flux.just(Flux.just(1,1), Flux.just(2,2)).flatMap(x -> x).blockFirst(); //1,1,2,2

而在代码实现上,它也复用了Project Reactor - flatMap的工作原理

场景2:合并一个数组中的所有流

Flux.merge(Flux.just(1,1), Flux.just(2,2)).blockFirst(); //1,1,2,2

和场景1不同的是,该场景直接以Vargs接收多个Publisher,它们在函数中以数组形式存在。

工作原理

这里我们只讨论场景2的工作原理,Project Reactor引入了FluxMerge对这种场景做了优化,它省去了flatMapFluxFlatMap的订阅操作,直接用FluxMapMain订阅FluxArray.ArraySubscription

以场景2的代码为例,其工作流程如下

这里FluxMergeFluxFlatMap不同的是,它没有订阅Publihser数组,而是直接构建了ArraySubscription来通知FlatMapMain订阅成功。我在这里只列出了前9步,后续步骤和flatMap一致,就不再赘述。

  1. 主程序创建Publisher数组,它的每一个元素都是一个CorePublisher
  2. 主程序调用Flux.mergePublisher数组中的CorePublisher进行合并。
  3. 主程序创建FluxMerge实例,它包含了Publisher数组,并且也是一个CorePublisher
  4. 主程序创建BlockingFirstSubscriber实例。
  5. 主程序调用FluxMerge.subscribe(BlockingFirstSubscriber)订阅FluxMerge
  6. FluxMerge创建FlatMapMain实例,它包含了BlockingFirstSubscriber和转换函数f, 这里fidentity函数,该函数会原样返回输入值。
  7. FluxMerge创建ArraySubscription实例,它包含了FlatMapMainPublisher数组。
  8. FluxMerge调用FlatMapMain.onSubscribe(ArraySubscription)来通知FlatMapMain订阅成功。注意,这里FlatMapMain并不需要发起订阅请求。

concat

这里我们以Flux.concat为例,它有三种不同的实现方式,对应三种使用场景。

场景1:合并一个数组中的所有流

使用方法

Flux.concat(Flux.just(1,1), Flux.just(2,2)).blockFirst(); //1,1,2,2

这里concat以Vargs接收多个Publisher, 而Vargs在函数内部以数组的形式存在。

工作原理

为了充分利用数组长度固定,易于遍历的特点,Project Reactor引入了FluxConcatArrayConcatArraySubscriber来支持该场景。其类图如下

以上述代码为例,其工作流程如下

  1. 主程序创建Publisher数组,它的每一个元素都是一个CorePublisher
  2. 主程序调用Flux.concat(Publisher array)Publisher 数组中的CorePublisher进行合并。
  3. Flux.concat创建FluxConcatArray实例,它包含了Publisher 数组。
  4. 主程序创建BlockingFirstSubscriber实例。
  5. 主程序调用FluxConcatArray.subscribe(BlockingFirstSubscriber)订阅FluxConcatArray
  6. FluxConcatArray创建ConcatArraySubscriber实例,它包含了BlockingFirstSubscriberPublisher数组。
  7. FluxConcatArray调用ConcatArraySubscriber.onComplete()来通知ConcatArraySubscriber数据发布结束。大家可能注意到,这里ConcatArraySubscriber并未请求任何数据却直接收到了onComplete。这样做的原因是ConcatArraySubscriber已经拿到了Publisher数组,不需要再像flatMap中的 FlatMapMain那样等待数据发布。
  8. ConcatArraySubscriberPublisher数组中获取一个Publihser
  9. ConcatArraySubscriber调用Publisher.subscribe(ConcatArraySubscriber)来订阅该Publisher
  10. Publisher创建Subscription实例。
  11. Publisher调用ConcatArraySubscriber.onSubscribe(Subscription)来通知ConcatArraySubscriber订阅成功。
  12. 如果该Publisher是数组中的第一个PublisherConcatArraySubscriber调用BlockingFirstSubscriber.onSubscribe(ConcatArraySubscriber)来通知其订阅成功。
  13. BlockingFirstSubscriber调用ConcatArraySubscriber.request(n)来请求固定大小的数据,该调用可发生多次且可在第12步后任何时间点发生。
  14. ConcatArraySubscriber调用Subscription.request(remain)来请求数据,其大小为BlockingFirstSubscriber请求大小减去已发布数据大小。
  15. Subscription调用ConcatArraySubscriber.onNext(value)来向ConcatArraySubscriber发布数据,该调用可发生多次。
  16. ConcatArraySubscriber调用BlockingFirstSubscriber.onNext(value)来向BlockingFirstSubscriber发布数据。
  17. 在数据发布结束时,Subscription调用ConcatArraySubscriber.onComplete()来通知ConcatArraySubscriber数据发布结束。回到步骤8,直到ConcatArraySubscriberPublisher数组遍历完成。
  18. 如果Publihser数组遍历完成且Subscription数据发布结束,调用BlockingFirstSubscriber.onComplete()来通知BlockingFirstSubscriber数据发布结束。

场景2:合并一个可迭代对象中的所有流

使用方法

import io.vavr.collection.List
Flux.concat(List.of(Flux.just(1,1), Flux.just(2,2))).blockFirst(); //1,1,2,2

这里我们使用了VavrList,它是一个Iterable

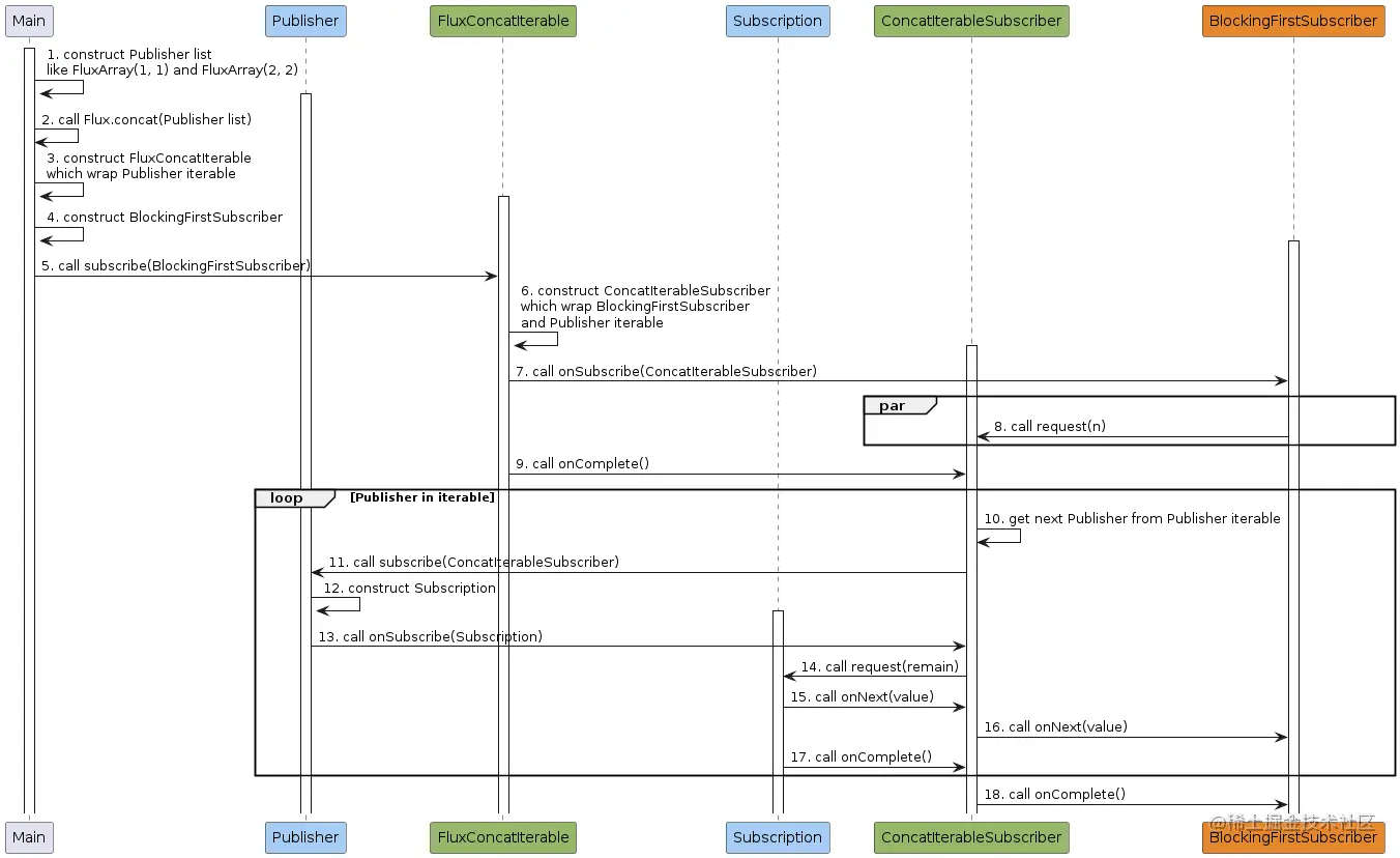
工作原理

Iterable的遍历和数组不同,Project Reactor 引入了FluxConcatIterableConcatIterableSubscriber来支持该场景。其类图如下

以上述代码为例,其工作流程如下

  1. 主程序创建Publisher列表,它的每一个元素都是一个CorePublisher
  2. 主程序调用Flux.concat(Publisher list)Publisher 列表中的CorePublisher进行合并。
  3. Flux.concat创建FluxConcatIterable示例,它包含了Publisher 列表。
  4. 主程序创建BlockingFirstSubscriber实例。
  5. 主程序调用FluxConcatIterable.subscribe(BlockingFirstSubscriber)订阅FluxConcatIterable
  6. FluxConcatIterable创建ConcatIterableSubscriber实例,它包含了BlockingFirstSubscriberPublisher列表。
  7. FluxConcatIterable调用BlockingFirstSubscriber.onSubscribe(ConcatIterableSubscriber)来通知其订阅成功。
  8. BlockingFirstSubscriber调用ConcatIterableSubscriber.request(n)来请求固定大小的数据,该调用可发生多次且可在第7步后任何时间点发生。
  9. FluxConcatIterable调用ConcatIterableSubscriber.onComplete()来通知ConcatIterableSubscriber数据发布结束。大家可能注意到,这里ConcatIterableSubscriber并未请求任何数据却直接收到了onComplete。这样做的原因是ConcatIterableSubscriber已经拿到了Publisher列表,不需要再像flatMap中的 FlatMapMain那样等待数据发布。
  10. ConcatIterableSubscriberPublisher列表中获取一个Publihser
  11. ConcatIterableSubscriber调用Publisher.subscribe(ConcatIterableSubscriber)来订阅该Publisher
  12. Publisher创建Subscription实例。
  13. Publisher调用ConcatIterableSubscriber.onSubscribe(Subscription)来通知ConcatIterableSubscriber订阅成功。
  14. ConcatIterableSubscriber调用Subscription.request(remain)来请求数据,其大小为BlockingFirstSubscriber请求大小减去已发布数据大小。
  15. Subscription调用ConcatIterableSubscriber.onNext(value)来向ConcatIterableSubscriber发布数据,该调用可发生多次。
  16. ConcatIterableSubscriber调用BlockingFirstSubscriber.onNext(value)来向BlockingFirstSubscriber发布数据。
  17. 在数据发布结束时,Subscription调用ConcatIterableSubscriber.onComplete()来通知ConcatIterableSubscriber数据发布结束。回到步骤10,直到ConcatIterableSubscriberPublisher列表遍历完成。
  18. 如果Publihser列表遍历完成且Subscription数据发布结束,调用BlockingFirstSubscriber.onComplete()来通知BlockingFirstSubscriber数据发布结束。

场景3:合并一个流中的所有流

使用方法

Flux.concat(Flux.just(Flux.just(1,1), Flux.just(2,2))).blockFirst(); //1,1,2,2

这里concat接收的是一个流,它的每一个元素都是我们想要合并的流。它是concatMap的一个特殊实现,上面的代码等价于

Flux.just(Flux.just(1,1), Flux.just(2,2)).concatMap(x -> x).blockFirst(); //1,1,2,2

工作原理

这里我们直接讲解concatMap的实现原理,其类图如下

以上面的代码为例,其工作流程如下

  1. 主程序创建FluxArray实例,它的每一个元素都是一个CorePublisher
  2. 主程序调用Flux.concat(FluxArray)FluxArray中的CorePublisher进行合并。
  3. Flux.concat创建FluxConcatMap示例,它包含了FluxArray和一个转换函数f,在上述代码中,fidentity函数。
  4. 主程序创建BlockingFirstSubscriber实例。
  5. 主程序调用FluxConcatMap.subscribe(BlockingFirstSubscriber)订阅FluxConcatMap
  6. FluxConcatMap创建ConcatMapImmediate实例,它包含了BlockingFirstSubscriberf
  7. ConcatMapImmediate创建ConcatMapInner实例,它用来订阅FluxArray中的每一个CorePublisher
  8. FluxConcatMap调用FluxArray.subscribe(ConcatMapImmediate)订阅FluxArray
  9. FluxArray创建Subscription实例。
  10. FluxArray调用ConcatMapImmediate.onSubscribe(Subscription)来通知ConcatMapImmediate订阅成功。
  11. ConcatMapImmediate调用BlockingFirstSubscriber.onSubscribe(ConcatMapImmediate)来通知BlockingFirstSubscriber订阅成功,这里ConcatMapImmediate既是一个Subscriber,也是一个Subscription
  12. ConcatMapImmediate调用Subscription.request(prefetch)来请求数据,其大小为数据预加载大小。该调用采取预加载的模式,接收的数据会先存储到ConcatMapImmediate的数据队列中, 不需要等待BlockingFirstSubscriber调用ConcatMapImmediate.request(n)
  13. BlockingFirstSubscriber调用ConcatMapImmediate.request(n)来请求固定大小的数据,该调用可发生多次且可在步骤11后的任意时间发生。
  14. Subscription调用ConcatMapImmediate.onNext(value)来向ConcatMapImmediate发布数据,该调用可发生多次。
  15. 在数据发布结束时,Subscription需要调用ConcatMapImmediate.onComplete()来通知ConcatMapImmediate数据发布结束。该步骤可以发生在第11步之后的任何时间点,和后续步骤是并行关系
  16. ConcatMapImmediate将接收到的数据放入数据队列。
  17. ConcatMapImmediate从数据队列中获取一个元素,
  18. ConcatMapImmediate调用f(value)来对数据进行转换,在上述代码中转换后的数据还是value, 它是一个Publisher,这里我们将其命名为MappedPublisher
  19. ConcatMapImmediate调用MappedPublisher.subscribe(ConcatMapInner),注意这里不会生成新的ConcatMapInner实例,而是复用同一个实例。
  20. MappedPublisher创建Subscription实例,这里我们将其命名为MappedSubscription
  21. MappedPublisher调用ConcatMapInner.onSubscribe(MappedSubscription)来通知ConcatMapInner订阅成功。
  22. ConcatMapInner调用MappedSubscription.request(remain)来请求数据,其大小为BlockingFirstSubscriber请求大小减去已发布数据大小。
  23. MappedSubscription调用ConcatMapInner.onNext(value)来向ConcatMapInner发布数据,该调用可发生多次。
  24. ConcatMapInner调用ConcatMapImmediate.innerNext(value)来向ConcatMapImmediate发布数据。
  25. ConcatMapImmediate调用BlockingFirstSubscriber.onNext(value)来向BlockingFirstSubscriber发布数据。
  26. 在数据发布结束时,MappedSubscription调用ConcatMapInner.onComplete()来通知ConcatMapInner数据发布结束。回到步骤17,直到ConcatMapImmediate数据队列为空。
  27. 如果数据队列为空且Subscription数据发布结束,调用BlockingFirstSubscriber.onComplete()来通知BlockingFirstSubscriber数据发布结束。

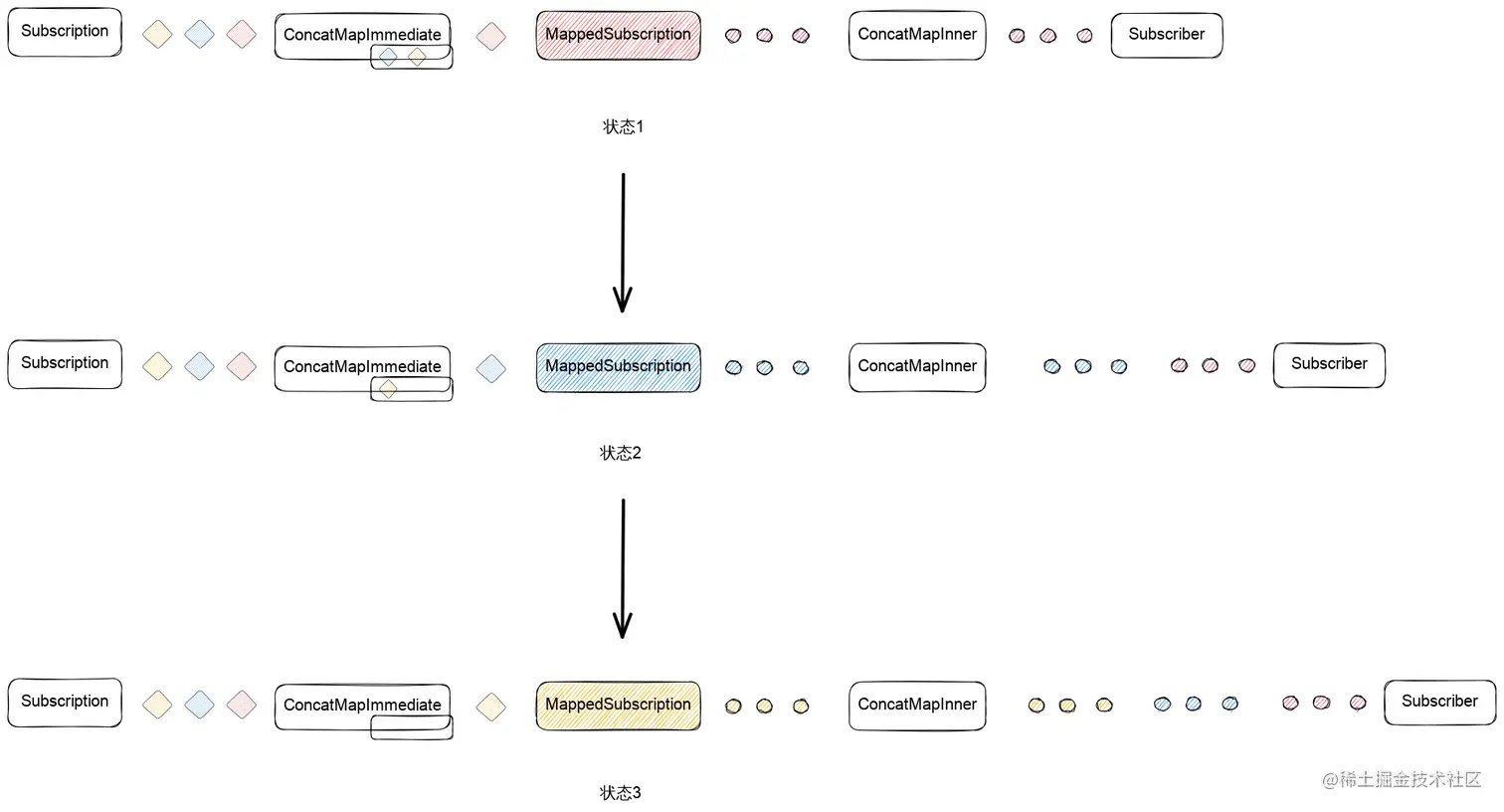
不同时间点的状态变化

以场景3为例,我们看一下Flux.concat在不同时间点的状态变化。

这里我们假设Subscription发布了三个元素,每个元素都会生成一个MappedSubscription

  • 状态1
    • ConcatMapImmediate从数据队列中获取第一个元素,并生成对应的MappedSubscriptionConcatMapInner订阅该MappedSubscription并向Subscriber转发数据,直到数据发布结束。
    • ConcatMapImmediate将第二个元素存储到它的数据队列中。
    • ConcatMapImmediate将第三个元素存储到它的数据队列中。
  • 状态2
    • 第一个MappedSubscription数据发布结束。
    • ConcatMapImmediate从数据队列中获取第二个元素,并生成对应的MappedSubscriptionConcatMapInner订阅该MappedSubscription并向Subscriber转发数据,直到数据发布结束。
    • ConcatMapImmediate将第三个元素存储到它的数据队列中。
  • 状态3
    • 第一个MappedSubscription数据发布结束。
    • 第二个MappedSubscription数据发布结束。
    • ConcatMapImmediate从数据队列中获取第三个元素,并生成对应的MappedSubscriptionConcatMapInner订阅该MappedSubscription并向Subscriber转发数据,直到数据发布结束。

总结

mergeconcat没有看起来那么简单,它们针对不同的数据源有不同的实现。下一篇我们讲解reduce,看看它和concat一起使用会有什么效果。