现代前端开发流程 | 青训营笔记

482 阅读7分钟

这是我参与「第五届青训营 」伴学笔记创作活动的第 17 天

这是一个最好的时代,也是最坏的时代,我们亲身经历着激动人心的变革,也往往会陷入选择的迷茫。随着浏览器版本的革新与硬件性能的提升,Web 前端开发进入了高歌猛进,日新月异的时代,无数的前端开发框架、技术体系争妍斗艳,让开发者们陷入困惑,乃至于无所适从。特别是随着现代 Web 前端框架(Angular、React、Vue.js)的出现,JavaScript、CSS、HTML 等语言特性的提升,工程化、跨平台、大前端等理论概念的提出,Web 前端开发的技术栈、社区也是不断丰富完善。

任何一个编程生态都会经历三个阶段,首先是原始时期,由于需要在语言与基础的 API 上进行扩充,这个阶段会催生大量的辅助工具。第二个阶段,随着做的东西的复杂化,需要更多的组织,会引入大量的设计模式啊,架构模式的概念,这个阶段会催生大量的框架。第三个阶段,随着需求的进一步复杂与团队的扩充,就进入了工程化的阶段,各类分层 MVC,MVP,MVVM 之类,可视化开发,自动化测试,团队协同系统;这个阶段会出现大量的小而美的库。

项目研发流程规范

  • 比较适合大一点的公司和团队,需求,UI,测试,产品经理和开发独立;
  • 采用前后端分离, 前端采用前端开发框架提供页面,后端提供数据接口等;
  • 有完善的CI&CD环境;
  • 完善的代码分支,权限控制和分配;
  • Scrum敏捷开发,每个Sprint为2-4周,周期根据User Story量进行调整;
  • 这个研发流程中最好再加入不同的部门及角色负责相应流程的标注;以及各个阶段,各个角色所需要有的产出;

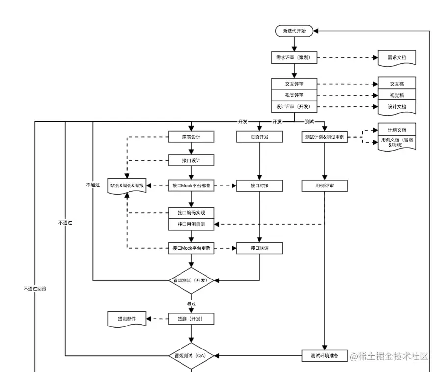
开发流程

(〇)流程概述

  • 领导或甲方提出需求,评审需求;
  • 根据需求画出原型图,评审原型图;
  • 技术实现评审,进行排期,开始开发;
  • 技术选型;
  • 项目架构搭建;
  • 根据原型图出效果图,评审效果图;
  • 前端根据效果图绘制静态页面;
  • 与后端对接接口;
  • 本地自测;
  • 发布测试环境,提测;
  • bug反馈,反复修改与修正;
  • 部署上线;

(一) 立项

领导或甲方提出需求,评审需求;

产出:立项申请书

(二)需求确认

根据需求画出原型图,评审原型图;

产出:原型图,功能清单,需求说明书

(三)工程排期

根据系统功能,复杂度等因素进行排期,安排出各项需求的时间节点

产出:排期表

(四)技术选型

根据需求进行合适的技术选型,本部分主要使用Vue作为开发主要框架,具体主要分为以下几种

    1. Vue原生
      开发门户网站,个性化定制要求比较高,兼容性要求比较高,使用Vue原生功能开发
    1. Vue + 第三方组件库
      开发后台管理系统,兼容性以及页面显示要求不高,可使用第三方组件库,加快开发,常用的第三方组件库有element-ui(PC端常用),vant-ui(手机端常用)
    1. uni-app
      开发小程序,使用uni-app
    1. vue-garr
      开发多tab系统,各个子系统之间关系较为分离,适宜选择微服务的方式
    1. next
      开发服务端渲染项目,使用next项目作为基础架构
      注: 同时确定的还有后端技术,数据库,代码托管平台,服务器,提测系统等等。

产出:技术方案文档

(五)项目整体架构

设计项目整体架构,项目的整体架构设计主要参考vue-element-admin的架构设计,不同项目可能会有不同的架构。

分割线

六、七、八为普通业务开发流程,此阶段开发过程开始进入项目细节,通常以多个小需求的模式进行增量开发,每当进入此阶段时,通常需要前端、后端、产品、美工再次开会进行需求的细节讨论,以确定需求的具体细节,可行则执行,不可行则修改或丢弃。前端分有些许不同,有的做基础服务,而有的做系统业务,分工不同会导致开发流程的差异,以下为开发系统业务的流程。

产出:效果图、周报、说明文档、接口文档

(六)根据原型图出效果图

UI根据原型图,设计出效果图,此效果图为前端开发的参考,正常情况下前端同学应当1:1还原美工设计图。

(七) 绘制静态页面

前端根据效果图绘制出静态页面,包括布局,颜色,大小,各种操作的显示效果等等,如需要数据的地方,可以先将数据写死在data中,或者mock数据,个人推荐前一种。

(八)前端端联调

页面编写完成后,需要与后端进行接口对接,通常后端会提供接口文档,顺利的话不需要进行协调,如果出现接口使用方式不明、接口报错等问题的出现,可以结合http状态码与后端进行联调。

(九)自测

前端开发完成之后,需要进行自测,或许不专业,但也尽量避免低级错误的发生,如边界问题等等。

(十)提测

自测完成之后,将代码发布到测试环境,然后在提测平台上发起申请进行提测。

(十一)bug反馈

提测后可能依旧会存在一些问题,如bug依旧存在或者需求有变更的情况,需要驳回,前端修复完成之后再次提测,此过程可能反复多次,知道不在有bug为止。

(十二)部署上线

部署正式环境,开放服务给用户。此过程也可细分为灰度上线与正式上线两部分,灰度上线即让一部分用户使用体验,提供反馈,根据用户进行修复与优化。

1676518638053.png

Vue框架的开发流程介绍

当我们从github上下载一个前端模板框架到本地后,框架中经常会自带有一些跳转显示类的功能,我们可以通过查看这些功能是如何实现的,进而一步步改造为我们需要的样子。在这一开发过程中,主要有4个重要的具体操作,下面依次介绍这4个具体的步骤:

1676518959013.png

步骤1:添加路由规则

  • 在页面的左边菜单栏,我们点击不同的选项卡,在浏览器的输入框就会自带跳转出不同的url,这一过程就称作"路由"(你当然可以简单的将"路由"理解为是"选路")。

  • 这些路由规则需要在router/index.js 中编写。
    在入口文件main.js中,导入了router文件,当我们需要为项目编写路由规则时,就需要在router/index.js 中编写。

步骤2:添加要跳转的路径

在添加路由规则时,通过component属性可以设置要跳转的路径,并且需要在对应的路径上创建对应的文件。

步骤3:定义接口路径

  • 在页面中引入了api下的js文件,该文件中定义了接口路径的一部分
  • 接口路径的另一部分是 config/dev.env.js 中的BASE_API属性,BASE_APIurl共同构成了项目页面的访问路径。

步骤4:使用axios进行接口调用

设置好路由规则、要跳转的路径、接口路径之后,我们就需要使用axios进行接口调用,具体是在页面引入JS文件,使用axios进行接口调用,把接口返回数据在页面显示