vivo 自研Jenkins资源调度系统设计与实践

2,026 阅读10分钟

作者:vivo 互联网服务器团队- Wu Qinghua

本文从目前业界实现Jenkins的高可用的实现方案,分析各方案的优缺点,引入vivo目前使用的Jenkins高可用方案,以及目前Jenkins资源的调度方案的设计实践和目前的落地运行效果。

一、前言

现在的企业很多都在用Jenkins做持续集成,各个业务端都依靠Jenkins,vivo Devops也是使用Jenkins来进行持续构建,部署Jenkins服务时如何保障服务的高可用变得尤为重要。

下面是目前Jenkins存在的一些问题

  1. Jenkins本身是单体的,即只能有一个Jenkins Master。虽然你也可以在多台机器上部署多个Jenkins Master,但这些Master之间没有联系,都是各自把任务交给手下的slave去执行,没有任何交集。也许某个master下的slave很忙,而另一个master下的slave却很闲,资源得不到充分利用。

  2. 当其中一个slave宕机之后,该slave上的运行的job任务没有版本重新进行分配,需要用户重新执行。并且slave节点离线之后没有通知管理员。

  3. 当系统业务量比较大的时候业务请求集中在Jenkins Master上,会对Jenkins造成压力,甚至的造成Jenkins服务不可用。

  4. 当有job任务在jenkins Master上队列排队的时候,Jenkins Master宕机后,队列任务不可持久化。

  5. Jenkins Workspace没有自动清理功能,会导致磁盘空间不足,任务执行不了的情况。

基于以上情况,vivo Devops对Jenkins的部署架构进行优化搭建,并且配套了一套Jenkins资源调度系统用于管理Jenkins资源。

二、业界实现

目前业界也包含一些Jenkins 高可用的设计方式,但是并不能完全的满足解决上述问题,比如:

2.1 方案一 Gearman + Jenkins

这是OpenStack团队使用的方案。这个方案使用了gearman, gearman是个任务分发框架。

需要在每个Master上安装好gearman的插件,并配置好能连接到gearman server,同时在每个Master必须建立相同的job。

之后运行任务的流程如下:

  1. gearman worker运行在各个Jenkins Master中等待gearman server分发任务;

  2. gearman client向gearman server发出运行job的请求;

  3. gearman server通知各个gearman worker有任务拉,第一个闲着的worker会接受任务,如果所有的worker都忙,则放入gearman的任务队列,得worker空闲时再分配;

  4. gearman worker闲下来后会从任务队列里取job来执行,执行完之后,将结果发回给gearman server;

  5. gearman server将结果返回给 gearman client。

优点:

这样各个salver资源可以得到充分利用,某个master挂掉另外的master可以继续服务。

弊端:

每个master的slave必须配置一致,否则会造成job调度错误,同时会造成一些资源的浪费。当一个master出现问题,该master的任务不会进行自动重新分配。

2.2 方案二 改造Jenkins的文件存储方式

目前Jenkins的配置文件都是直接在硬盘上以文件形式存储的,你在JENKINS_HOME的个文件夹下能看到各种.xml文件。有些公司在Jenkins上进行二次开发,将Jenkins的数据存储方式改为数据库存储,这样前端可以起多个Jenkins服务,后端连相同的数据库即可。数据库也有比较成熟的高可用方案。

优点: 可以达到Jenkins的高可用也就是某个master挂掉另外的master可以继续服务。

**弊端:**需要对Jenkins进行二次开发,使用数据库会降低读取资源效率下降。

2.3 方案三 最简单的Jenkins一主一备模式

平时让Jenkins A机器提供服务,并使用SCM Sync configuration plugin保存数据,JenkinsA机器修改配置后触发Jenkins B更新配置,一旦Jenkins A出现问题挂掉后,切换到备机Jenkins B上。

优点: 可以达到Jenkins的高可用,当master宕机后会进行切换到备机上。

弊端: 会有一批Jenkins备机存在资源浪费,切换master时间过长,会导致有段时间Jenkins服务不可用。

三、vivo Jenkins Scheduler系统目标

由于目前业界的一些实现还不能完全的满足我们目前的需求,所以我们进行了vivo jenkins scheduler系统的设计与实现。该系统需要达到如下的目的:

  1. 提升整个构建服务可靠性时长。

    保证jenkins集群的高可用,解决目前master-slave的单点问题,保证整个构建服务的可靠性时长。

  2. 降低灾难时服务恢复时长。

    ①提供精准流控方式,在jenkins构建出现请求量过高的时候可以进行流控和持久化操作,减少对目前系统的冲击。

    ②当系统压力减少后,放开流控可以快速的对堆积的请求进行分配执行。

  3. **有效分配任务至各个子节点,**保证资源的有效利用。

  4. 能保证灾难时的及时切换任务至可用节点上,同时能快速的通知管理员进行处理。

  5. 能进行数据的可视化分析,能提供一系列帮助改善开发效率的视图,比如构建时长报表、构建量报表等。

四、 vivo Jenkins Scheduler设计

该系统我们从两大部分进行了设计,首先,我们不采用原生的Jenkins部署方案,而是采用全master的方式。第二,设计并开发了一套用于管理Jenkins集群的调度系统。

五、底层 Jenkins 工具部署方案

不采用目前单master的搭建方案,采用多master的搭建方案,master下不进行挂载slave机器,任务直接有master进行处理,master之间的关系、任务分配、离线、插件安装等由调度系统进行管理。这样由于vivo Jenkins Scheduler系统为高可用的,解决了目前Jenkins的单点问题。

图片

六、系统架构图

图片

七、系统说明

7.1 API-Gateway

主要提供系统的外部请求,网关系统,功能包含:

  • **权限校验:**校验用户发送集群管理系统的请求的权限。

  • **智能路由:**接收外部一切请求,并转发到后端的外服上去。

  • **限流:**与监控线程配合(当构建请求达到某个阈值时),进行限流操作。

  • **API日志统一收集:**类似于一个aspect切面,记录接口的进入和出去时的相关日志。

  • **数据处理:**对请求的参数进行数据的转换处理。

7.2 事件中心

是整个系统通信调用的主要模块,采用的是Spring的Event机制实现,主要核心事件如下:

  1. Jenkins注册事件

    (EVENT_REGIST_JENKINS)

    Jenkins启动后,通过自定的插件会向系统发送注册请求时,系统接收到后会触发Jenkins管理模块将Jenkins的信息注册至调度系统中。

  2. Jenkins宕机事件

    (EVENT_DOWN_JENKINS) :

    监控管理轮询检查Jenkins状态,当发现有Jenkins宕机的情况会触发该事件,Jenkins管理模块处理将Jenkins的信息状态设置为不可用状态,从而是任务不能分配至该台jenkins。

  3. 任务从分配事件 (EVENT_JOB_REDO) :

    当Jenkins宕机后,如果该台jenkins上存在未执行完的任务时候,由job监控模块触发,job管理莫管处理,会对该Jenkins上未执行的job进行重新分配。

  4. 任务接受事件 (EVENT_JOB_RECIVE) :

    当job管理模块接受到创建请求,会触发该事件,由job管理模块放入Redis执行队列。

  5. 任务执行事件 (EVENT_JOB_EXECUTE) :

    job管理模块中的执行线程(10s执行一次,会从Redis队列中弹出任务),弹出任务后触发该事件,由调度中心选取合适的jenkins进行执行。

7.3 调度中心

是整个系统的核心模块,主要的功能是进行执行job时候能选取合适的jenkins进行处理任务,包含两个核心算法:

7.3.1 Jenkins分组算法

每台Jenkins都可以使用标签的方式,打上多个标签,比如Jenkins可以构建Java程序,使用的构建工具可以是maven和gradle,这个时候我们就可以给其打上Java、maven、gradle三个标签。

标签的维度主要有以下几个:

  • 标签配置: 判断构建配置是否配置了标签,根据标签选择对应标签的Jenkins,比如配置了(docker等)。

  • 构建语言: 根据构建配置的语言,比如Java、C++、Python、Go等。

  • 构建工具和版本: 比如Maven、gradle、Ant,Cmark、Blade等。

  • **JDK版本:**比如JDK7、JDK8等。

  • **Go语言版本:**比如1.15.x.、1.16.x等。

  • **GCC版本:**如6.x、4.x等。

  • **Python版本:**2.x、3.x等。

  • **是否存活:**判断Jenkins是否存活,如果宕机直接过滤。

  • (可选策略)选择执行过该job的Jenkins,减少下载代码的过程:(第一次构建还是会比较慢,可以采用预执行的方式,在配置构建配置的时候,就预先执行一次,这样在用户执行的时候就使用该job执行过得workspace,减少代码下载的时间)。

  • (可选策略)根据job的构建的平均构建时长,如果构建时长达到某个配置阈值时,优先选择构建器空闲多的Jenkins进行执行,并指出Jenkins的锁定功能。其他的job不允许分配上来。

如果我们给Jenkins打上标签,那么我们就可以使用标签为维度将Jenkins进行分组,并且存入至Redis中缓存,方便后续选取Jenkins用来执行任务:

图片

7.3.2 Jenkins选取算法

当Jenkins分组好了后,我们接受到执行的job的信息就可以使用Jenkins选取算法进行快速的选取合适的Jenkins进行处理job,如下图所示。

其中label子线程、语言子线程……就是我们上面的Jenkins分组的维度,有多少维度,那么这里就会有多少子线程处理。

构建任务进入主线程,然后主线程会按照分组维度分组操作并进行过滤,然后获取到每个分组中合适的Jenkins,再进行取交集(这个时候就获取到可以执行该构建任务的Jenkins了),在判断是否需要经过可选策略,最终得到Jenkins。

图片

7.4 流控管理&队列管理

调度系统中的的任务接受采用的是队列的方式实现,当系统请求量达到阀后,系统将不会进入Redis队列,会将请求持久化至MySQL。后续如果有请求过来,job管理模块会检查数据库MySQL中是否有请求,如果有请求,会将请求放入Redis队列,如果没有请求就会将当前请求放入Redis队列,具体流程如下:

图片

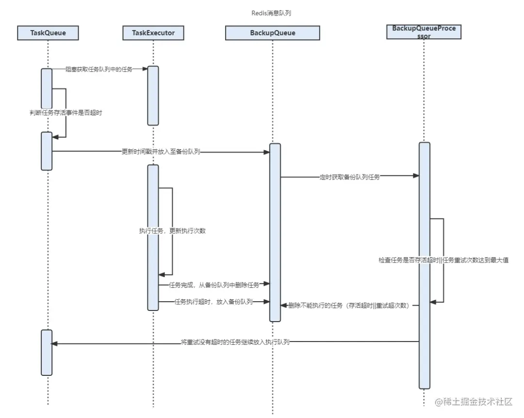
其中基于Redis实现的消息队列的时序图如下:

图片

7.5 回调中心

该模块主要是监控任务的状态,当任务开始执行、中断执行、执行成功、执行失败的时候进行通知业务并存储数据,用于保存构建记录,方便后续数据的统计,用来完成数据的可视化。

八、实施效果

目前该系统已经投入生产环境运行,Jenkins任务已采用调度系统进行调度执行,运行稳定,运行效果。

图片

图片

九、后续展望

随着vivo Jenkins 调度系统的功能慢慢完善,Jenkins的机器也越来越多,目前还大多数运行在虚拟机上,从资源利用率和业务发布效率来看,未来的业务发布形态将会是以容器为主。目前公司也在大力发展k8s的容器生态建设,

所以我们希望将Jenkins工具后期进行容器化、池化,在提高资源利用率和发布效率的同时也可以为用户提供可靠的、简洁的、稳定调度执行。