剑指 Offer(专项突击版)第27|28题

2,601 阅读2分钟

前言

  • 现在前端要求变高了,找工作的时可能会碰上算法题,每天刷几道算法题做足准备,今天是《剑指 Offer(专项突击版)》第27|28题。

剑指 Offer II 027. 回文链表

给定一个链表的 头节点 head 请判断其是否为回文链表。

如果一个链表是回文,那么链表节点序列从前往后看和从后往前看是相同的。

难度:简单

示例 1:

输入: head = [1,2,3,3,2,1] 输出: true

示例 2:

输入: head = [1,2] 输出: false

提示:

  • 链表 L 的长度范围为 [1, 105]
  • 0 <= node.val <= 9

进阶: 能否用 O(n) 时间复杂度和 O(1) 空间复杂度解决此题?

知识点: 递归 链表 双指针

方法一:链表中点 + 链表逆序 + 链表对比

如果不考虑辅助空间的限制,直观的解法是创建一个新的链表,链表中节点的顺序和输入链表的节点顺序正好相反。如果新的链表和输入链表是相同的,那么输入链表就是一个回文链表。这种解法需要创建一个和输入链表长度相等的链表,因此需要O(n)的辅助空间。

仔细分析回文链表的特点以找出更好的解法。回文链表的一个特性是对称性,如果把链表分为前后两半,那么前半段链表反转之后与后半段链表是相同的。

在如图所示的包含6个节点的链表中,前半段链表的3个节点反转之后分别是3、2、1,后半段链表的3个节点也分别是3、2、1,因此它是一个回文链表。如果链表的节点总数是奇数,那么把链表分成前后两半时不用包括中间节点。例如,一个链表中的节点顺序是1、2、k、2、1,前面两个节点反转之后是2、1,后面两个节点也是2、1,不管中间节点的值是什么该链表都是回文链表。

解法和题26相似,尝试把链表分成前后两半,然后把其中一半反转。

具体步骤:

a.第一步:初始化快慢指针slow、fast 都指向head,fast 每次走2步,slow 每次走1步,当fast走到最后的时候,slow位于中间位置,slow在移动的时候不断反转,反转后为prev

b.第二步:判断链表长度的奇偶性,奇数的情况下slow 再向后移动一步

c.第三步: slow 和 prev为链表前后半部分的头节点,判断 slow 和 prev开始到结尾的值,都相同返回true,否则返回false

/**
 * Definition for singly-linked list.
 * function ListNode(val, next) {
 *     this.val = (val===undefined ? 0 : val)
 *     this.next = (next===undefined ? null : next)
 * }
 */
/**
 * @param {ListNode} head
 * @return {boolean}
 */
var isPalindrome = function(head) {
    let fast = head;
    let slow = head;
    let prev = null;

    // 1.fast 走 2 步,slow 走 1 步,fast 走到最后的时候,slow 位于中间,反转 slow 前的链表
    while (fast !== null && fast.next !== null) {
        fast = fast.next.next;
        // 反转链表
        let next = slow.next;
        slow.next = prev;
        prev = slow;
        slow = next;
    }

    // 2.fast !== null,说明链表为奇数,去掉中间的公共节点
    if (fast !== null) slow = slow.next;

    // 3.prev 为反转的链表头结点,slow 为链表的后半部分,判断 prev、slow 开始到结尾的节点值
    while (prev !== null && slow !== null) {
        if (prev.val !== slow.val) return false;

        prev = prev.next;
        slow = slow.next;
    }

    return true;

};

复杂度分析

  • 时间复杂度:O(n),其中 n 指的是链表的大小。
  • 空间复杂度:O(1)。只修改原本链表中节点的指向,而在堆栈上的堆栈帧不超过 O(1)。

剑指 Offer II 028. 展平多级双向链表

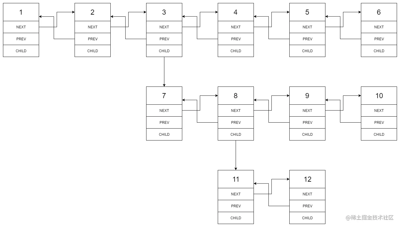
多级双向链表中,除了指向下一个节点和前一个节点指针之外,它还有一个子链表指针,可能指向单独的双向链表。这些子列表也可能会有一个或多个自己的子项,依此类推,生成多级数据结构,如下面的示例所示。

给定位于列表第一级的头节点,请扁平化列表,即将这样的多级双向链表展平成普通的双向链表,使所有结点出现在单级双链表中。

难度:中等

示例 1:

输入:head = [1,2,3,4,5,6,null,null,null,7,8,9,10,null,null,11,12] 输出:[1,2,3,7,8,11,12,9,10,4,5,6]

解释:

输入的多级列表如下图所示:

扁平化后的链表如下图:

示例 2:

输入:head = [1,2,null,3] 输出:[1,3,2] 解释: 输入的多级列表如下图所示: 1---2---NULL | 3---NULL

示例 3:

输入:head = [] 输出:[]

如何表示测试用例中的多级链表?

示例 1 为例:

1---2---3---4---5---6--NULL | 7---8---9---10--NULL | 11--12--NULL

序列化其中的每一级之后:

[1,2,3,4,5,6,null] [7,8,9,10,null] [11,12,null]

为了将每一级都序列化到一起,我们需要每一级中添加值为 null 的元素,以表示没有节点连接到上一级的上级节点。

[1,2,3,4,5,6,null] [null,null,7,8,9,10,null] [null,11,12,null]

合并所有序列化结果,并去除末尾的 null 。

[1,2,3,4,5,6,null,null,null,7,8,9,10,null,null,11,12]

提示:

  • 节点数目不超过 1000
  • 1 <= Node.val <= 10^5

知识点: 深度优先搜索 链表 双向链表

方法一:递归

由于子链表中的节点也可能有子链表,因此这里的链表是一个递归的结构。在展平子链表时,如果它也有自己的子链表,那么它嵌套的子链表也要一起展平。嵌套子链表和外层子链表的结构类似,可以用同样的方法展平,因此可以用递归函数来展平链表。

/**
 * // Definition for a Node.
 * function Node(val,prev,next,child) {
 *    this.val = val;
 *    this.prev = prev;
 *    this.next = next;
 *    this.child = child;
 * };
 */

/**
 * @param {Node} head
 * @return {Node}
 */
var flatten = function(head) {
    const dfs = (node) => {
        let cur = node;
        // 记录链表的最后一个节点
        let last = null;

        while (cur) {
            let next = cur.next;
            //  如果有子节点,那么首先处理子节点
            if (cur.child) {
                const childLast = dfs(cur.child);

                next = cur.next;
                //  将 node 与 child 相连
                cur.next = cur.child;
                cur.child.prev = cur;

                //  如果 next 不为空,就将 last 与 next 相连
                if (next != null) {
                    childLast.next = next;
                    next.prev = childLast;
                }

                // 将 child 置为空
                cur.child = null;
                last = childLast;
            } else {
                last = cur;
            }
            cur = next;
        }
        return last;
    }
    dfs(head);
    return head;
};

复杂度分析

  • 时间复杂度:O(n),其中 n 是链表中的节点个数。
  • 空间复杂度:O(n)。上述代码中使用的空间为深度优先搜索中的栈空间,如果给定的链表的「深度」为 d,那么空间复杂度为 O(d)。在最换情况下,链表中的每个节点的 next 都为空,且除了最后一个节点外,每个节点的 child 都不为空,整个链表的深度为 n,因此时间复杂度为 O(n)。

so

  • 结尾依旧:长风破浪会有时,直挂云帆济沧海!
  • 在线整理的确实很好,对掘金的文章进行了一个汇总整理,在线刷题指南,拿走不谢,要学会站在别人的肩膀上提升自己点击这里-->  前端进阶指南

image.png

传送门