TDengine 3.0 & 时序数据库(Time Series Database)的学习与使用经验

2,638 阅读12分钟

简介:大家好,我是向阳逐梦,座右铭是向着太阳,追逐梦想。很高兴自己可以参与这次由TDengine举办的征文活动,把自己与TDengine在2022 年发生的故事用文字告诉大家。

2022年即将走过,TDengine在这一年的进步相信大家都是有目共睹的,不仅GitHub突破了20000粉丝,而且还受到国内外开发者更广泛的关注。更是推出了产品的3.0版本,叠加了云原生、流计算等创新元素,解决了时序数据库业内难解的高基数难题,还对查询引擎、存储引擎进行了进一步的优化与升级...... **

接下来就与大家一起分享一下我与TDengine之间的经历和故事吧,希望与大家一起共勉!

一、什么是TDengine

开源、高性能、云原生

极简的时序数据处理平台

1、TDengine的介绍

TDengine是一款开源、云原生的时序数据库(Time Series Database),专为物联网、工业互联网、金融、IT 运维监控等场景设计并优化,具有极强的弹性伸缩能力。同时它还带有内建的缓存、流式计算、数据订阅等系统功能,能大幅减少系统设计的复杂度,降低研发和运营成本,是一个极简的时序数据处理平台。它能让大量设备、数据采集器每天产生的高达TB甚至PB级的数据得到高效实时的处理,对业务的运行状态进行实时的监测、预警,从大数据中挖掘出商业价值。

图片.png

2、TDengine 3.0的介绍

TDengine 3.0带来了几大核心特性,包括云原生架构、流式计算,还增强了数据订阅功能;更重要的是,3.0系列版本开始提供了全平台支持,服务器/客户端均已支持 Linux、Windows 和 MacOS

TDengine 3.0是一款真正的云原生时序数据库(Time Series Database,TSDB)。它有几大亮点:

  • 可以支持 10 亿个设备、100 个节点
  • 支持存储与计算分离,引入了计算节点(QNode),并重构了整个计算引擎
  • 完善并优化了对消息队列、流式计算和缓存的支持,引入事件驱动的流式计算
  • 解决了困扰时序数据库的高基数问题

图片.png

二、TDengine的下载与安装

1、打开TDengine的官方下载链接。

官方下载链接:TDengine 图片.png

2、根据自己的操作系统下载即可,我这里是Windows系统。

注意:目前 TDengine 在 Windows 平台上只支持 Windows Server 2016/2019 和 Windows 10/11。

图片.png 然后点击立即下载,进入新的界面后选择V3.0版本,Windows系统。

图片.png 分别下载下面的服务器安装包和客户端安装包,方便后面进行使用。下载之后的程序为exe可执行程序,可以直接双击进行安装。(注意:下载需要输入自己的邮箱获取下载的链接

图片.png

三、关于TDengine的介绍与使用

TDengine完整的软件包包括服务端(taosd)、应用驱动(taosc)、用于与第三方系统对接并提供 RESTful 接口的 taosAdapter、命令行程序(CLI,taos)和一些工具软件。目前 taosdump、TDinsight 仅在 Linux 系统上安装和运行,后续将支持 Windows、macOS 等系统。TDengine 除了提供多种语言的连接器之外,还通过taosAdapter提供RESTful接口。

为方便使用,标准的服务端安装包包含了 taosd、taosAdapter、taosc、taos、taosdump、taosBenchmark、TDinsight 安装脚本和示例代码;如果您只需要用到服务端程序和客户端连接的 C/C++ 语言支持,也可以仅下载 Lite 版本的安装包。

1、TDengine软件应用指南

应用指南:TDengine软件

2、主要功能

TDengine的主要功能如下:

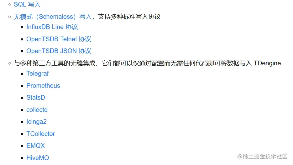
(1)支持写入数据

图片.png

(2)支持查询数据

图片.png

(3)支持缓存与流式计算

(4)支持数据订阅、可视化、集群、管理等等

3、竞争优势

TDengine充分利用了时序数据特点,比如结构化、无需事务、很少删除或更新、写多读少等等,因此与其他时序数据库相比。

TDengine具有以下特点:

  • [高性能]:TDengine是唯一一个解决了时序数据存储的高基数难题的时序数据库,支持上亿数据采集点,并在数据插入、查询和数据压缩上远胜其它时序数据库。
  • [极简时序数据平台]:TDengine内建缓存、流式计算和数据订阅等功能,为时序数据的处理提供了极简的解决方案,从而大幅降低了业务系统的设计复杂度和运维成本。
  • [云原生]:通过原生的分布式设计、数据分片和分区、存算分离、RAFT协议、Kubernetes部署和完整的可观测性,TDengine是一款云原生时序数据库并且能够部署在公有云、私有云和混合云上。
  • [简单易用]:对系统管理员来说,TDengine大幅降低了管理和维护的代价。对开发者来说, TDengine提供了简单的接口、极简的解决方案和与第三方工具的无缝集成。对数据分析专家来说,TDengine提供了便捷的数据访问能力。
  • [分析能力]:通过超级表、存储计算分离、分区分片、预计算和其它技术,TDengine能够高效地浏览、格式化和访问数据。
  • [核心开源]:TDengine的核心代码包括集群功能全部在开源协议下公开。全球超过140k个运行实例,GitHub Star 20k,且拥有一个活跃的开发者社区。

4、技术生态

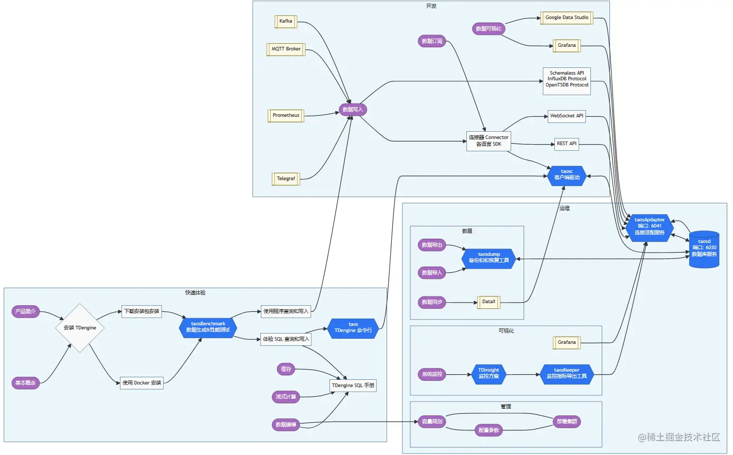
在整个时序大数据平台中,TDengine扮演的角色如下:

图片.png 上图中,左侧是各种数据采集或消息队列,包括 OPC-UA、MQTT、Telegraf、也包括 Kafka,他们的数据将被源源不断的写入到 TDengine。右侧则是可视化、BI 工具、组态软件、应用程序。下侧则是TDengine自身提供的命令行程序(CLI)以及可视化管理工具。

下图为智能电表数据模型示意图 图片.png

5、关于学习TDengine的知识地图

TDengine知识地图中涵盖了TDengine的各种知识点,揭示了各概念实体之间的调用关系和数据流向。学习和了解TDengine知识地图有助于你快速掌握TDengine的知识体系。

TDengine知识地图

图片.png

四、TDengine 3.0的基础操作

关于TDengine 3.0的使用还有很多注意的地方,不能像之间的2.X一样操作。 关于TDengine 3.0的使用感触颇多,详情请见TDengine 3.0踩坑实录 接下来介绍一下TDengine 3.0的基础操作,详细资料请查看官方文档

最近在学习Linux系统,在这里我以Linux系统来进行演示:

1、安装

安装包下载地址:安装包 图片.png

(1)配置地址解析

vi /etc/hosts
192.168.0.14    c0-14
192.168.0.15    c0-15
192.168.0.16    c0-16

(2)创建相关目录

mkdir -p /taos/{data,log,tmp,core,soft}

(3)安装 TDengine Server

cd /taos/soft/
tar xzf TDengine-server-3.0.0.1-Linux-x64.tar.gz
cd TDengine-server-3.0.0.1
./install.sh -e no

2、创建集群

CREATE DNODE "fqdn:port";
[root@c0-14 taos]# taos
Welcome to the TDengine Command Line Interface, Client Version:3.0.0.1
Copyright (c) 2022 by TDengine, all rights reserved.

Server is Community Edition.

taos> show dnodes;
     id      |            endpoint            | vnodes | support_vnodes |   status   |       create_time       |              note              |
=================================================================================================================================================
           1 | c0-14:6030                     |      0 |              4 | ready      | 2022-08-24 11:26:31.343 |                                |
Query OK, 1 rows in database (0.001536s)

taos> create dnode "c0-15:6030";
Query OK, 0 of 0 rows affected (0.000694s)

taos> create dnode "c0-16:6030";
Query OK, 0 of 0 rows affected (0.000651s)

taos> show dnodes;
     id      |            endpoint            | vnodes | support_vnodes |   status   |       create_time       |              note              |
=================================================================================================================================================
           1 | c0-14:6030                     |      0 |              4 | ready      | 2022-08-24 11:26:31.343 |                                |
           2 | c0-15:6030                     |      0 |              4 | ready      | 2022-08-24 11:26:55.594 |                                |
           3 | c0-16:6030                     |      0 |              4 | ready      | 2022-08-24 11:26:59.504 |                                |
Query OK, 3 rows in database (0.001595s)

show dnodes的输出里面多了个support_vnodes列,这个列说明了对应节点允许创建的 vnode 个数。

3、创建数据库

Query OK, 0 of 0 rows affected (8.369874s)

taos> show databases;
              name              |
=================================
 information_schema             |
 performance_schema             |
 test                           |
Query OK, 3 rows in database (0.001277s)

和2.x最大的区别就是多了information_schema和performance_schema两张表。 TDengine 3.0的建库语句也发生了很大变化,通过show create database 可要看到建库的参数越来越陌生了。

taos> show create database test\G;
*************************** 1.row ***************************
       Database: test
Create Database: CREATE DATABASE `test` BUFFER 96 CACHEMODEL 'none' COMP 2 DURATION 14400m WAL_FSYNC_PERIOD 3000 MAXROWS 4096 MINROWS 100 KEEP 5256000m,5256000m,5256000m PAGES 256 PAGESIZE 4 PRECISION 'ms' REPLICA 3 STRICT 'off' WAL_LEVEL 1 VGROUPS 2 SINGLE_STABLE 0
Query OK, 1 rows in database (0.000644s)

4、写入/查询数据

还好,还是原来的味道。

taos> insert into t1 values(now,1);
Query OK, 1 of 1 rows affected (0.001821s)

taos> insert into t1 values(now,2);
Query OK, 1 of 1 rows affected (0.001061s)

taos> insert into t1 values(now,3);
Query OK, 1 of 1 rows affected (0.001234s)

taos> select * from t1;
           ts            |     v1      |
========================================
 2022-08-24 11:31:56.354 |           1 |
 2022-08-24 11:31:58.600 |           2 |
 2022-08-24 11:32:00.849 |           3 |
Query OK, 3 rows in database (0.001667s)

taos> select * from stb;
           ts            |     v1      |     t1      |               t2               |
=======================================================================================
 2022-08-24 11:31:56.354 |           1 |           1 | tag1                           |
 2022-08-24 11:31:58.600 |           2 |           1 | tag1                           |
 2022-08-24 11:32:00.849 |           3 |           1 | tag1                           |
Query OK, 3 rows in database (0.002319s)

5、taosBenchmark

[root@c0-14 taos]# taosBenchmark -y
[08/24 11:33:01.896648] INFO: taos client version: 3.0.0.1
[08/24 11:33:02.939009] INFO: create database: <CREATE DATABASE IF NOT EXISTS test precision 'ms';>
[08/24 11:33:04.941904] INFO: stable meters does not exist, will create one
[08/24 11:33:04.942265] INFO: create stable: <CREATE TABLE IF NOT EXISTS test.meters (ts TIMESTAMP,current float,voltage int,phase float) TAGS (groupid int,location binary(16))>
[08/24 11:33:04.944294] INFO: generate stable<meters> columns data with lenOfCols<80> * prepared_rand<10000>
[08/24 11:33:04.953617] INFO: generate stable<meters> tags data with lenOfTags<54> * childTblCount<10000>
[08/24 11:33:04.956969] INFO: start creating 10000 table(s) with 8 thread(s)
[08/24 11:33:04.959901] INFO: thread[0] start creating table from 0 to 1249
[08/24 11:33:04.960719] INFO: thread[1] start creating table from 1250 to 2499
[08/24 11:33:04.961634] INFO: thread[2] start creating table from 2500 to 3749
[08/24 11:33:04.962011] INFO: thread[3] start creating table from 3750 to 4999
[08/24 11:33:04.962637] INFO: thread[4] start creating table from 5000 to 6249
[08/24 11:33:04.963563] INFO: thread[5] start creating table from 6250 to 7499
[08/24 11:33:04.964074] INFO: thread[6] start creating table from 7500 to 8749
[08/24 11:33:04.966660] INFO: thread[7] start creating table from 8750 to 9999
[08/24 11:33:06.038676] INFO: Spent 1.0820 seconds to create 10000 table(s) with 8 thread(s), already exist 0 table(s), actual 10000 table(s) pre created, 0 table(s) will be auto created
[08/24 11:33:06.038705] INFO: record per request (30000) is larger than insert rows (10000) in progressive mode, which will be set to 10000
[08/24 11:33:06.051761] INFO: Estimate memory usage: 11.74MB

................

[08/24 11:37:14.542688] INFO: thread[3] completed total inserted rows: 12500000, 50808.82 records/second
[08/24 11:37:16.653293] INFO: thread[4] completed total inserted rows: 12500000, 50377.97 records/second
[08/24 11:37:17.576138] INFO: thread[1] completed total inserted rows: 12500000, 50185.57 records/second
[08/24 11:37:17.926826] INFO: thread[5] completed total inserted rows: 12500000, 50120.61 records/second
[08/24 11:37:18.003390] INFO: thread[6] completed total inserted rows: 12500000, 50100.36 records/second
[08/24 11:37:18.115691] INFO: thread[2] completed total inserted rows: 12500000, 50078.72 records/second
[08/24 11:37:18.904192] INFO: thread[0] completed total inserted rows: 12500000, 49922.57 records/second
[08/24 11:37:19.122251] INFO: thread[7] completed total inserted rows: 12500000, 49878.25 records/second
[08/24 11:37:19.124718] INFO: Spent 253.069134 seconds to insert rows: 100000000 with 8 thread(s) into test 395148.94 records/second
[08/24 11:37:19.124737] INFO: insert delay, min: 17.99ms, avg: 199.27ms, p90: 526.29ms, p95: 640.49ms, p99: 3429.31ms, max: 7109.14ms
taos> select count(*) from test.meters;
       count(*)        |
========================
             100000000 |
Query OK, 1 rows in database (0.415701s)

taos> use test;
Database changed.

taos> show stables;
          stable_name           |
=================================
 meters                         |
Query OK, 1 rows in database (0.001924s)

想查看超级表下有多少子表,show stables 已经不能胜任了。
TDengine 3.0只能用以下两种方法:

taos> select count(*) from information_schema.ins_tables where stable_name='meters' and db_name='test';
       count(*)        |
========================
                 10000 |
Query OK, 1 rows in database (0.027683s)

taos> select count(*) from (select distinct tbname from meters);
       count(*)        |
========================
                 10000 |
Query OK, 1 rows in database (0.019055s)

6、数据备份恢复

TDengine 3.0 的备份恢复工具还是taosdump
试用了一遍,效率还是那么安逸。

7、恢复数据

[root@c0-14 taos]# taosdump -i /taos/dump
==============================
========== arguments config =========
taosdump version 2.1.2
host: (null)
user: root
port: 0
outpath: 
inpath: /taos/dump
resultFile: ./dump_result.txt
all_databases: false
databases: false
databasesSeq: (null)
schemaonly: false
with_property: true
answer_yes: false
avro codec: snappy
data_batch: 16383
thread_num: 8
allow_sys: false
escape_char: true
loose_mode: false
isDumpIn: true
arg_list_len: 0
[0]: Restoring from test.3322624946919.1.avro-tbtags ...
............
[6]:100%
OK: [1] 10000 row(s) of file(test.3322625031319.6565.avro) be successfully dumped in!
.OK: [2] 10000 row(s) of file(test.3322625048330.7970.avro) be successfully dumped in!
.OK: [3] 10000 row(s) of file(test.3322625065322.623.avro) be successfully dumped in!
.OK: [1] 10000 row(s) of file(test.3322625031327.5310.avro) be successfully dumped in!
.OK: [2] 10000 row(s) of file(test.3322625048322.4216.avro) be successfully dumped in!
.OK: [3] 10000 row(s) of file(test.3322625065338.1873.avro) be successfully dumped in!
[3]:100%
OK: [1] 10000 row(s) of file(test.3322625031335.9059.avro) be successfully dumped in!
[1]:100%
OK: [2] 10000 row(s) of file(test.3322625048335.464.avro) be successfully dumped in!
.OK: [2] 10000 row(s) of file(test.3322625048339.9216.avro) be successfully dumped in!
[2]:100%
OK: 100000000 row(s) dumped in!

8、校验数据

taos> select count(*) from meters;
       count(*)        |
========================
             100000000 |
Query OK, 1 rows in database (19.131576s)

taos> select count(*) from (select distinct tbname from meters);
       count(*)        |
========================
                 10000 |
Query OK, 1 rows in database (0.173748s)

五、关于TDengine 3.0的GitHub访问

在GitHub社区有很多的功能,用户可以在上面进行提问,将会有来自国内外的客户进行技术的交流与答疑,非常的方便。

GitHub社区的访问地址 图片.png 总之,关于TDengine 3.0的升级,功能方面变得更加强大,对于之前的2.X来说,有很多地方是兼容的,但是也发生了一定的改变。但是使用起来更加高效,让平时的办公和数据处理效率也变得更高。