设计模式-装饰(Decorator)模式

160 阅读6分钟

本文已参与「新人创作礼」活动,一起开启掘金创作之路。

设计模式根据目的可分为3大类:

创建型模式,共五种:工厂方法模式抽象工厂模式单例模式建造者模式原型模式

结构性模式,共七种:适配器模式装饰器模式代理模式外观模式桥接模式组合模式享元模式

行为型模式,共十一种:策略模式模板方法模式观察者模式迭代子模式责任链模式命令模式备忘录模式状态模式访问者模式中介者模式解释器模式

装饰(Decorator)模式

虽然目前房价依旧很高,就连我所在的成都郊区(非中心城区)的房价均价都早已破万,但却还是阻挡不了大家对新房的渴望和买房的热情。如果大家买的是清水房,那么无疑还有一项艰巨的任务在等着大家,那就是装修。对新房的装修并没有改变房屋用于居住的本质,但它可以让房子变得更加漂亮和温馨以及更加实用。在软件设计中,也有一种类似于新房装修的技术可以对已有的功能进行扩展使之更加符合用户需求,从而使得对象具有更加强大的功能,这便是本次即将介绍的装饰模式。

装饰模式(Decorator)学习难度:★★★☆☆使用频率:★★★☆☆

一、图形界面构件库设计

1.1 需求背景

背景: M公司开发部基于OO技术开发了一套图形界面构件库Visual Component,该构件库提供了大量的基本构件,如窗体、文本框、列表框等等,由于在使用该构件库时,用户经常要求定制一些特殊的显示效果,例如带滚动条的窗体,带黑色边框的文本框,即带滚动条又带黑色边框的列表框等,因此经常需要对该构件库进行扩展以增强其功能,如下图所示:

  如何提高图形界面构件库的可扩展性并降低其维护成本是M公司开发部的程序猿们必须要面对的一个问题。

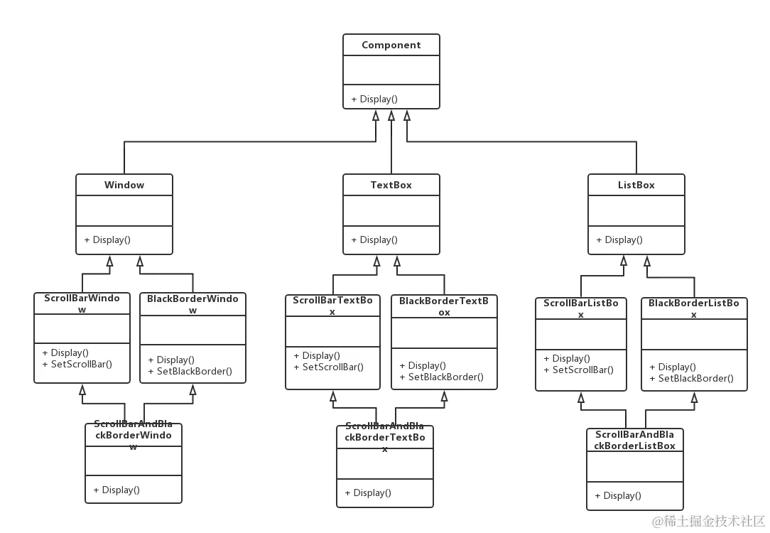
1.2 初始设计

  M公司的开发人员针对上面的需求,提出了一个基于继承复用的初始设计方案,其基本结构如下图所示:

  通过分析该设计方案,不难发现存在以下问题:

  (1)系统扩展麻烦,在C#/Java中根本无法实现(不支持多继承)。

  (2)代码重复,不利于对系统进行修改和维护。

  (3)系统庞大,类的数量非常多。

  总之,这个设计不是一个好的设计方案,如何让系统利于扩展又不导致类的数量线性增加呢?让我们了解一下装饰类把。

二、装饰模式概述

2.1 装饰模式简介

  装饰模式可以在不改变一个对象本身功能的基础上给对象增加额外的新行为,在现实生活中,这种情况也到处存在,例如一张照片,可以不改变照片本身,给它增加一个相框,使得它具有防潮的功能,而且用户可以根据需要给它增加不同类型的相框,甚至可以在一个小相框的外面再套一个大相框。

装饰(Decorator)模式:动态地给一个对象增加一些额外的职责,就增加对象功能来说,装饰模式远比生成子类实现更加灵活。装饰模式是一种对象结构型模式  

2.2 装饰模式结构

  从结构图中可以看出,装饰模式主要有以下几个角色:

  (1)Component (抽象构件):具体构件和抽象装饰类的基类,声明了在具体构建中实现的业务方法。

  (2)ConcreteComponent(具体构件):抽象构件的子类,用于定义具体的构件对象,实现了在抽象构件中声明的方法,装饰器可以给它增加额外的职责(方法)。

  (3)Decorator(抽象装饰类):它也是抽象构件类的子类,用于给具体构件增加职责,但是具体职责在其子类中实现。

  (4)ConcreteDecorator(具体装饰类):抽象装饰类的子类,负责向构件添加新的职责。

三、重构图形界面构件库

3.1 重构后的设计方案

  为了让系统具有更好的灵活性和可扩展性,克服继承复用所带来的问题,M公司开发人员使用装饰模式来重构图形界面库的设计,其中部分类的基本结构如下图所示:

  其中,Component充当抽象构件类,其子类Window、TextBox和ListBox充当具体构件类,ComponentDecorator则充当抽象装饰类,ScrollBarDecorator和BlackBorderDecorator则充当具体装饰类。

3.2 重构后的代码实现

  (1)抽象构件:Component

    /// <summary>
    /// 抽象界面构件类:抽象构件类
    /// </summary>
    public abstract class Component
    {
        public abstract void Display();
    }

  (2)具体构件:Window, TextBox 和 ListBox

    /// <summary>
    /// 窗体类:具体构件类
    /// </summary>
    public class Window : Component
    {
        public override void Display()
        {
            Console.WriteLine("显示窗体!");
        }
    }

    /// <summary>
    /// 文本框类:具体构件类
    /// </summary>
    public class TextBox : Component
    {
        public override void Display()
        {
            Console.WriteLine("显示文本框!");
        }
    }

    /// <summary>
    /// 列表框类:具体构件类
    /// </summary>
    public class ListBox : Component
    {
        public override void Display()
        {
            Console.WriteLine("显示列表框!");
        }
    }

  (3)抽象装饰:ComponentDecorator

    /// <summary>
    /// 构件装饰类:抽象装饰类
    /// </summary>
    public class ComponentDecorator : Component
    {
        private Component component;

        public ComponentDecorator (Component component)
        {
            this.component = component;
        }

        public override void Display()
        {
            component.Display();
        }
    }

  (4)具体装饰:ScrollBarDecorator 和 BlackBorderDecorator

    /// <summary>
    /// 滚动条装饰类:具体装饰类
    /// </summary>
    public class ScrollBarDecorator : ComponentDecorator
    {
        public ScrollBarDecorator(Component component) : base(component)
        {

        }

        public override void Display()
        {
            this.SetScrollBar();
            base.Display();
        }

        public void SetScrollBar()
        {
            Console.WriteLine("为构件增加滚动条!");
        }
    }

    /// <summary>
    /// 黑色边框装饰类:具体装饰类
    /// </summary>
    public class BlackBorderDecorator : ComponentDecorator
    {
        public BlackBorderDecorator(Component component) : base(component)
        {

        }

        public override void Display()
        {
            this.SetScrollBar();
            base.Display();
        }

        public void SetScrollBar()
        {
            Console.WriteLine("为构件增加黑色边框!");
        }
    }

  (5)客户端测试

    public class Program
    {
        public static void Main(string[] args)
        {
            Component component = new Window();
            // 一次装饰
            Component componentSB = new ScrollBarDecorator(component);
            componentSB.Display();

            Console.WriteLine();
            // 二次装饰
            Component componentBB = new BlackBorderDecorator(componentSB);
            componentBB.Display();

            Console.ReadKey();
        }
    }

  执行后的结果如下图所示:

  

  可以看到,第一次装饰之后,窗体有了滚动条。第二次装饰之后,窗体不仅有了滚动条,还增加了黑色边框。

四、装饰模式小结

4.1 主要优点

  (1)对于扩展一个对象的功能,装饰模式比继承更加灵活 => 不会导致类的个数急剧增加!

  (2)可以对一个对象进行多次装饰,从而创造出很多不同行为的组合 => 得到功能更为强大的对象!

  (3)具体构件类与具体装饰类可以独立变化,可以根据需要增加新的具体构建和具体装饰 => 原有代码无需修改,符合开放封闭原则!

4.2 主要缺点

  虽然装饰模式拱了一种比继承更加灵活机动的方案,但同时也意味着比继承更加易于出错,排错也很困难。特别是经过多次装饰的对象,调试时寻找错误可能需要逐级排查,较为繁琐

4.3 应用场景

  (1)在不影响其他对象的情况下,想要动态地、透明地给单个对象添加职责 => 采用装饰模式吧!

  (2)当不能采用继承的方式对系统进行扩展 或 采取继承不利于系统扩展和维护时 => 采用装饰模式吧!