5份报告,学会如何做好数据资产化,激活数据资产价值

198 阅读2分钟

导语:在数字经济的大背景下,数据资产化旨在通过数据的交易与流通最大化释放数据的核心价值。数据资产的估值、入表及财务核算处理、以及数据资产投资都是世界级难题,如何从中创新以及破局,成为推动数据资产化的重要议题。

文末附下载通道~

资料合集.png

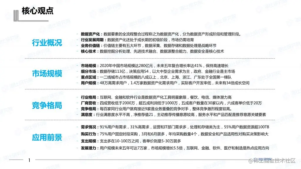
1.2021年中国数据资产化工具市场研究报告

《2021中国数据资产化工具市场研究报告》发布论坛在北京香格里拉酒店圆满举行,本次发布论坛邀请多位业内专家出席活动,就数据资产化的产生背景、发展历程、典型工具、行业概况、技术水平、市场规模、竞争格局等方面深度解析,共绘数据资产化工具市场未来。

1.jpg

2.jpg

2.提升全域数据能力,以数据驱动运营

数字化转型迫切需要不断提升数据能力,企业在升级数据基础设施并推动数据驱动的转型方面面临挑战,提升全域数据能力、构建新一代数据基础设施需要全面发力。

3.jpg

4.jpg

3.中国分析型数据库市场研究报告

数字化时代,数据使用场景呈现多元化趋势,数据规模也随之爆发式增长。海量异构数据的爆发式增长,对数据库的存储和计算能力提出了更高的要求。分析型数据库因其在处理海量实时数据时具有优秀的存算和管理能力,近年来赢得了市场的青睐。

5.png

6.png

4.数据资产运营白皮书

随着数据资产成为企业数字化转型中的重要基石,市场主体对于数据管理的需求也持续扩张,而数据资产运营是挖掘数据价值的有效引擎,能够决定企业数字化转型蜕变之路的成败。

数据资产运营白皮书A_00.png

数据资产运营白皮书A_05.png

5.普华永道:数据资产价值与数据产品定价新思考

现阶段缺乏明确交易规则和定价标准,数据交易双方承担了较高的交易成本,制约了数据资产的流动。如何破解数据资产价值之谜,如何建立健全数据资产定价机制已成为促活数据要素流通的关键因素。

9.png

10.png

资料已准备好,喜欢的朋友点击链接即可获取完整版资料合集:​​​https://shimo.im/docs/Wr3DVEBOvosv0DkJ/​