数字化转型下的IT资产管理实践

832 阅读7分钟

当前,在中国IT支出结构中,IT服务占比从2019年的11.1% 稳步提升,预计在2022年底占比将上升为13.1% ,企业IT服务支出将逐渐成为企业IT支出的重要构成。同时,在疫情席卷全球的大背景下,居家办公已成常态,为了员工能更高效的办公,原本一些只允许在企业办公场所使用的IT资产,也逐渐被允许被员工带出企业。

因此,目前企业IT资产管理痛点集中表现在以下2点:

IT设备利用率低

部分IT资产利用率低、复用率低,设备使用生命周期较短、更新换代频繁。

设备管理数据难打通

企业IT采购、运维、开发等部门信息存在不对称性,信息更新存在滞后性,部门协作能力需提升。

本文从概念到实践,最后到场景,系统化的讲述IT资产管理的实践方法和产品的应用,希望能解决企业在数字化转型下IT设备利用率低、设备管理数据难打通的痛点。

01 基础概念

I T资产与IT资产管理

1、什么是IT资产?

任何有助于交付IT产品或服务的具有财务价值的组件。

2、什么是IT资产管理?

IT资产管理是资产管理的子集,专门用于管理IT设备和基础架构的生命周期和总成本。目的是规划和管理所有IT资产的整个生命周期,以帮助组织:最大化价值、控制成本、管理风险、支持有关购买、再利用、报废和资产处置的决策、符合监管和合同的要求。

3、什么是IT资产管理的范围?

所有软件,硬件,网络,云服务和客户端设备。还可能包括非IT资产包括建筑物、线路等。

02 业务规划

I T资产管理三个阶段

企业在管理IT资产时应该尽早的启动IT资产管理的实践,但是在实际实践中,企业往往已经积累了大量的IT资产后才意识到ITAM的重要性。针对这种情况,ISO/IEC 19771-1:20171提出了三层递进的方法:

  • 获取IT资产的可信数据
  • 对其生命周期进行集成管理
  • 优化效率和成本效益

我们结合该方法,通过相关的研究和项目的实践,总计了3个阶段的具体工作,对IT资产管理提供可执行的实践步骤。

阶段1:规划和始化

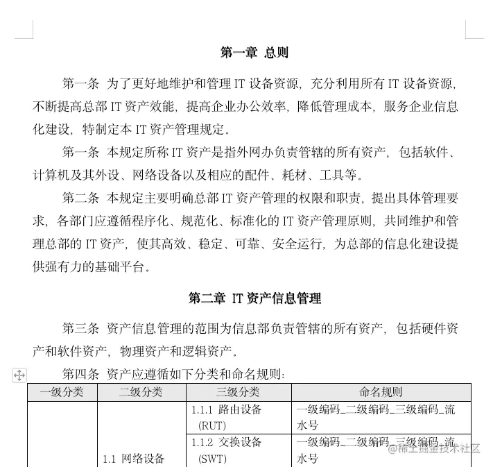
1、制度建立

明确IT资产管理的目的、管理的颗粒度、评估数据量、相关组织、各类规则和约束(如更新、报告、盘点等。

2、数据初始化

对IT资产台账进行初始化,输出IT资产台账。

阶段2:维护和变更

1、数据完整、准确

保障IT资产数据的完整准确,任何信息的变动都可以被记录。

2、数据来源可追溯

IT资产全生命周期的数据来源的单据可追溯,包含申请领用、报废处置等各种不同阶段下资产的信息变动的来源依据。

资产全生命周期与关键业务流程

阶段3:审计与优化

1、盘点和报告

为资产的审计提供手段和数据支持。

资产审计流程

2、发现与监控

丰富IT资产初始化来源的同时,增加资产状态的实时管理。

03 场景实践

IT资产管理困境与解决方案

面对前言中所指出的IT资产管理的两大痛点,结合我们的实践,燕千云产品也总结出了一些典型场景,分析其中常见的问题并为其提供了相对标准的产品化解决方案。

• IT资产管理流程之资产报修

• IT资产管理台账之资产数据的收集与整理

• IT资产管理流程之资产申请和资产处置

• IT资产管理流程之资产变更和资产退还

本文将选择第一个场景进行分析并提供相应的产品解决方案,其他场景将在后续一系列文章逐个进行分析和解决。

IT资产管理流程之资产报修

业务背景

疫情下企业往往会允许员工进行居家办公,而公司所配发的办公电脑则成为了支持居家办公不可或缺的重要IT资产。当员工在公司时,电脑即使发生损坏也可以及时前往IT部门进行维修,但是居家办公则无法得到及时有效的支持。为了在最短时间内解决类似这样的问题,使员工恢复正常工作,企业可以通过提供相关IT服务的方式进行支持。

通过这些关键流程点的解析,不难发现企业在资产报修时通常会遇到以下2个问题:

①损坏的资产类型和地点,往往导致对提交手段的依赖,如电脑损坏则依赖移动端的报修;

②资产管理员在维修资产的过程中需要在资产台账中对资产实例进行更新和记录,往往会发生遗漏和不准确。

产品解决方案

燕千云通过提供服务门户中资产报修服务项的提报以及背后强大的ITSM流程支持,针对以上2个问题,为企业提供了标准化的解决方案:

①多渠道发起资产报修服务申请

a.门户服务项发起

b.门户资产中心发起

c.移动端扫码发起

②流程支持

燕千云通过ITSM多样化的单据流程,支持了资产处理过程中单据流转和资产状态的变更。即单据提交后由资产管理员进行处理,对应报修的资产状态也会随着流程的流转自动经历“使用中—维修中—使用中”的过程。

③记录留存

燕千云将完整地记录每一个资产实例所关联处理过的所有单据,以及每一个资产的变动及其来源。

亮点总结

①燕千云通过将ITAM和ITSM打通关联,在资产报修流程中为企业IT资产的生命周期管理的提供了完整的、准确的依据;

②多渠道的发起方式,提升了用户使用的便捷性和可用性;

③标准的初始化场景,极大地降低了用户的配置成本。

04 总结

ITSM助力ITAM

实现ITAM价值提升

企业在进行IT资产管理时,更需要关注IT服务的全流程,优化对IT设备以及IT人员的管理。针对IT设备管理,需要更好地打通内部各部门数据,并及时对接前端采购信息,从而实现从资产的采购、仓储、配送、交付等各环节的高效管理。针对IT资产管理人员,则需要结合企业需要,结合IT资产管理系统,满足企业日常IT运营需求。

甄知科技(ZKNOW) 由业界知名的企业数字化服务商“汉得信息”孵化而成,承袭汉得信息20多年的数字化咨询、实施经验,熟悉各行业的业务模式、管理流程、IT建设,将Know-How沉淀出两款产品——燕千云、猪齿鱼,帮助企业构建“问询方便、解答快”的智能化IT运维管理系统、员工咨询和问答中心、客户服务与投诉平台,同时为企业的数字化研发和项目,提供“进度可视、协作顺”的高效管理工具。

推荐阅读 / 申请试用