本文为霍格沃兹测试学院优秀学员@月关同学的学习时间总结,进阶学习文末加群!
本文以笔者当前使用的自动化测试项目为例,浅谈分层设计的思路,不涉及到具体的代码细节和某个框架的实现原理,重点关注在分层前后的使用对比,可能会以一些伪代码为例来说明举例。
接口测试三要素:
- 参数构造
- 发起请求,获取响应
- 校验结果
一、原始状态
当我们的用例没有进行分层设计的时候,只能算是一个“苗条式”的脚本。以一个后台创建商品活动的场景为例,大概流程是这样的(默认已经是登录状态下):
创建商品-创建分类-创建优惠券-创建活动
要进行接口测试的话,按照接口测试的三要素来进行,具体的效果如下:
# 1、参数构造
createCommodityParams = {
"input": {
"title": "活动商品",
"subtitle": "",
"brand": "",
"categoryLevel1Code": "12",
"categoryLevel2Code": "1312",
"categoryLevel3Code": "131211",
"detail": [
{
"uri": "ecommerce/1118d9.jpg",
"type": 0
}
],
"installInfo": {
"installType": 1,
"installFee": null
},
"pictureList": [
{
"uri": "ecommerce/222.jpg",
"main": true
}
],
"postageInfo": {
"postageType": 2,
"postageFee": 1,
"postageId": null
},
"sellerDefinedCode": "",
"publish": 1,
"skuList": [
{
"skuCode": "",
"externalSkuCode": "",
"price": 1,
"retailPrice": 6,
"stock": 100,
"weight": 0,
"suggestPrice": 0,
"skuAttrValueList": [
{
"attrCode": "COLOR",
"attrName": "颜色",
"attrValue": "绿色",
"attrValueId": "1001"
}
]
}
],
"jumpSwitch":false,
"recommendCommodityCodeList": [],
"recommendFittingCodeList": [],
"mallCode": "8h4xxx"
}
}
createCategoryParams = {......}
createCouponParams = {......}
createPublicityParams = {......}
publishCommodityParams = {......}
publishPublicityParams = {......}
createCommodityParams["input"]["title"] = "autoTest" + str(time.time())
createCommodityParams["input"]["mallCode"] = self.mallCode
createCommodityParams["input"]["skuList"][0]["price"] = random.randint(1,10)
createCategoryParams["input"]["categoryName"] = "autoTestCategory" + str(time.time())
createCouponParams。。。
createPublicityParams。。。
publishCommodityParams。。。
publishPublicityParams。。。
# 2、发起请求,获取响应
# 创建商品并获取商品code
createCommodityRes = api.getUrl("testApi.create.commodity").post.params(createCommodityParams)
commodityCode = createCommodityRes["commodityCode"]
# 创建分类并获取分类code
createCategoryRes = api.getUrl("testApi.create.category").post.params(createCategoryParams)
categoryCode = createCategoryRes["categoryCode"]
# 创建优惠券并获取优惠券code
createCouponRes = api.getUrl("testApi.create.coupon").post.params(createCouponParams)
couponCode = createCouponRes["couponCode"]
# 创建活动并关联商品,绑定优惠券,设置分类
createPublicityParams["input"]["commodityCode"] = commodityCode
createPublicityParams["input"]["categoryCode"] = categoryCode
createPublicityParams["input"]["couponCode"] = couponCode
createPublicityRes = api.getUrl("testApi.create.publicity").post.params(createPublicityParams)
# 结果校验(断言)
assert.equal(createPublicityRes["code"], 0)
assert.equal(createPublicityRes["publicityName"], createPublicityParams["publicityName"])
。。。
按照上面的写法,对于单个脚本的调式来说或许可以,但是一旦用例的数量和复杂程度积累起来后,其维护成本将是巨大的,或者可以说不具备可维护性。
弊端说明:
- 可读性差,所有的处理都放在一起,代码量大,不简洁直观
- 灵活性差,参数写死在脚本,适用用例范围小
- 复用性差,如果其他用例需要同样或类似的步骤,需要重新写一份
- 维护性差,如果接口有任何改动,那么所有涉及到此接口的脚本都需要一一修改
例如:随着用例场景的增加,就可能会出现下面这种情况\
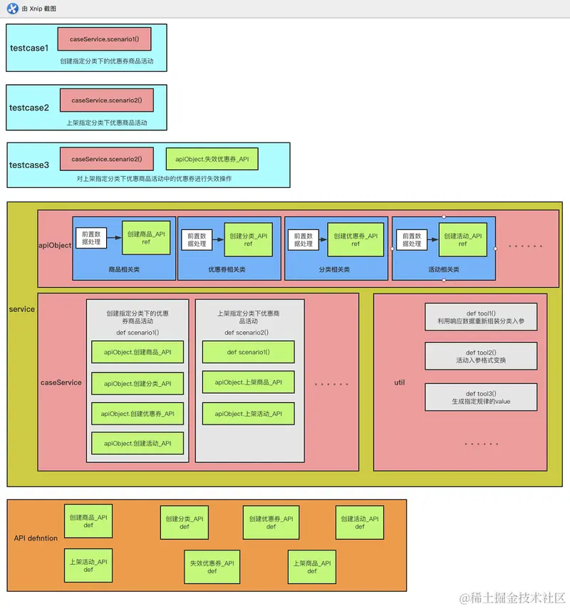
按照原始的模式,我们就需要些3个脚本文件分别来描述着3个场景,并且创建商品_API、创建分类_API、创建优惠券_API在场景1,2,3中均出现了;上架商品_API在场景2,3中均出现。由此我们完全可以预见到,当几百上千的用例场景出现后,这种形式是没有维护性可言的。
二、进化历程
因此我们依照着痛点,以最开始的原始状态为例,对用例进行分层改造,来看看进化后的状态。
1、API 定义层
我们编程的时候会将一些重复的代码进行封装使用,那么这里依然可以借用这种思想,我们将 API 的定义单独抽离,单独定义。
我们期望的效果是这样的:\
\
提前将API的定义放在一层,供用例场景引用,这样当接口有任何修改时,我们只需要修改API definition层即可。
实例演示
对应着上面的demo,我们就是需要做如下抽离:
class APIDefinition:
‘’’
创建商品API定义
createCommodityParams: 创建商品接口入参
return:创建商品接口响应结果
‘’’
def createCommodityRequest(createCommodityParams):
return api.getUrl(“testApi.create.commodity”).post.params(createCommodityParams)
'''
创建分类API定义
createCategoryParams: 创建分类接口入参
return:创建分类接口响应结果
'''
def createCategoryRequest(createCategoryParams)
return api.getUrl("testApi.create.category").post.params(createCategoryParams)
# 创建优惠券接口定义
def createCouponRequest(createCouponParams)
return api.getUrl("testApi.create.coupon").post.params(createCouponParams)
# 创建活动接口定义
def createPublicityRequest(createPublicityParams)
return api.getUrl("testApi.create.publicity").post.params(createPublicityParams)
# ...其余省略
2、Service 层
上面我们已经将接口的定义抽离出来,解决了 API 重复定义的问题,但是再继续分析会发现有一个问题依然没有解决,就是场景的复用性.
再看刚才的图:\
\
3个场景中都有重复的步骤,类似创建商品、创建分类、创建优惠券这些,并且这些步骤都是一个个API的组合,一个步骤对应一个API,在各个步骤之间还会有数据的处理与传递,为了解决这些问题,将对场景再次做抽离,这里我称之为 service 层。
这一层之所以叫做
service(服务)层,是因为它的作用是用来提供测试用例所需要的各种“服务”,好比参数构建、接口请求、数据处理、测试步骤。
用下图先来看分层的目标:\
我们希望将常用的测试场景步骤封装至service层中,供用例场景调用,增加复用性,也可以理解为测试用例的前置处理;
但是这里还是有一点小问题,就是service层的东西太多太杂,有些场景步骤可能只适用于我当前的项目用例,在实际的工作中,各个系统间是相互依赖的,前台APP的测试很大可能就依赖后台创建作为前置条件
好比我在APP端只要商品和分类,可能只想创建商品和分类,并不想创建优惠券,这个时候service层就没有适用的场景步骤供调用,那么我就需要根据自己的需要重新封装;可是对于很多单接口的前置数据处理又是一致的,比如:
createCommodityParams["input"]["title"] = "autoTest" + str(time.time())
createCommodityParams["input"]["mallCode"] = self.mallCode
createCommodityParams["input"]["skuList"][0]["price"] = random.randint(1,10)
createCategoryParams["input"]["categoryName"] = "autoTestCategory" + str(time.time())
createCouponParams。。。
createPublicityParams。。。
publishCommodityParams。。。
publishPublicityParams。。。
重新封装的话还要再处理这一步,就有点麻烦且不符合我们的复用性设计了,因此我们对service层再细化为3层,分别为:
apiObject:
单接口的预处理层,这一层主要作用是单接口入参的构造,接口的请求与响应值返回
- 每个接口请求不依赖与业务步骤,都是单接口的请求;
- 此外一些简单固定的入参构建也直接放在这里处理,比如随机的商品名,title等,和具体业务流程无关,针对所有调用此接口的场景均适用
caseService:
多接口的预处理层,这一层主要是
测试步骤(teststep)或场景的有序集合。
- 用例所需要的步骤,通过每一个请求进行组合,每一个步骤都对应着一个API请求,这些步骤会组成一个个场景,各个场景之间可以互相调用组成新的场景,以适应不同的测试用例需求。
- 场景封装好以后可以供不同的测试用例调用,除了当前项目的用例,其他业务线需要的话也可从此
caseService中选择调用,提高复用性的同时也避免了用例相互依赖的问题。
util:
这一层主要放置针对当前业务的接口需要处理的数据
- 在实际编写测试步骤时,可能部分接口的参数是通过其他接口获取后经过处理才可以使用,或是修改数据格式,或是修改字段名称,亦或是某些 value 的加解密处理等。
细化分层后,各层的职责便更加清晰明确,具体如下图:\
实例演示
apiObject:
class ApiObject:
def createCommodity(createCommodityParams):
inputParams = ApiParamsBuild().createCommodityParamsBuild(createCommodityParams)
response = APIDefinition().createCommodityRequest(inputParams)
return response
def createCategory(createCategoryParams):
...
def createCoupon(createCouponParams):
...
......
class ApiParamsBuild:
def createCommodityParamsBuild(createCommodityParams):
createCommodityParams["input"]["title"] = "autoTest" + str(time.time())
createCommodityParams["input"]["mallCode"] = self.mallCode
createCommodityParams["input"]["skuList"][0]["price"] = random.randint(1,10)
return createCommodityParams
def createCategoryParamsBuild(createCategoryParams):
...
def createCouponParamsBuild(createCouponParams):
...
......
到此,我们来看看原始的用例经过目前封装后的模样:
1、参数构造
createCommodityParams = {
"input": {
"title": "活动商品",
"subtitle": "",
"brand": "",
"categoryLevel1Code": "12",
"categoryLevel2Code": "1312",
"categoryLevel3Code": "131211",
"detail": [
{
"uri": "ecommerce/1118d9.jpg",
"type": 0
}
],
"installInfo": {
"installType": 1,
"installFee": null
},
"pictureList": [
{
"uri": "ecommerce/222.jpg",
"main": true
}
],
"postageInfo": {
"postageType": 2,
"postageFee": 1,
"postageId": null
},
"sellerDefinedCode": "",
"publish": 1,
"skuList": [
{
"skuCode": "",
"externalSkuCode": "",
"price": 1,
"retailPrice": 6,
"stock": 100,
"weight": 0,
"suggestPrice": 0,
"skuAttrValueList": [
{
"attrCode": "COLOR",
"attrName": "颜色",
"attrValue": "绿色",
"attrValueId": "1001"
}
]
}
],
"jumpSwitch":false,
"recommendCommodityCodeList": [],
"recommendFittingCodeList": [],
"mallCode": "8h4xxx"
}
}
createCategoryParams = {......}
createCouponParams = {......}
createPublicityParams = {......}
publishCommodityParams = {......}
publishPublicityParams = {......}
# 2、发起请求,获取响应
# 创建商品并获取商品code
createCommodityRes = ApiObject().createCommodity(createCommodityParams)
commodityCode = createCommodityRes["commodityCode"]
# 创建分类并获取分类code
createCategoryRes = ApiObject().createCategory(createCategoryParams)
categoryCode = createCategoryRes["categoryCode"]
# 创建优惠券并获取优惠券code
createCouponRes = ApiObject().createCoupon(createCouponParams)
couponCode = createCouponRes["couponCode"]
# 创建活动并关联商品,绑定优惠券,设置分类
createPublicityParams["input"]["commodityCode"] = commodityCode
createPublicityParams["input"]["categoryCode"] = categoryCode
createPublicityParams["input"]["couponCode"] = couponCode
createPublicityRes = ApiObject().createPublicity(createPublicityParams)
# 结果校验(断言)
assert.equal(createPublicityRes["code"], 0)
assert.equal(createPublicityRes["publicityName"], createPublicityParams["publicityName"])
。。。
可以看到,现在接口请求的url、method、通用入参处理等已经不会在用例中体现了,接下来继续封装caseService层。
caseService:
我们将多接口的场景步骤进行封装
``` class CaseService:
def createPublicityByCategory(params):
# 创建商品并获取商品code
createCommodityRes = ApiObject().createCommodity(createCommodityParams)
commodityCode = createCommodityRes["commodityCode"]
# 创建分类并获取分类code
createCategoryRes = ApiObject().createCategory(createCategoryParams)
categoryCode = createCategoryRes["categoryCode"]
# 创建优惠券并获取优惠券code
createCouponRes = ApiObject().createCoupon(createCouponParams)
couponCode = createCouponRes["couponCode"]
# 创建活动并关联商品,绑定优惠券,设置分类
createPublicityParams["input"]["commodityCode"] = commodityCode
createPublicityParams["input"]["categoryCode"] = categoryCode
createPublicityParams["input"]["couponCode"] = couponCode
createPublicityRes = ApiObject().createPublicity(createPublicityParams)
return createPublicityRes
......
这时体现在用例中的表现就如下层testcase层所示.
3、testcase 层
我们想要的是一个清晰明了,“一劳永逸”的自动化测试用例,就像我们的手工测试用例一样,我们的前置条件可以复用,我们入参可以任意修改,但测试步骤都是固定不变的(前提可能是产品没有偷偷改需求~)。
这一层其实是对应的testsuite(测试用例集),是测试用例的无序集合。其中各个用例之间应该是相互独立,互不干扰,不存在依赖关系,每个用例都可以单独运行。
最终我们期望自动化用例的维护过程中达到的效果如下:
testcase 层:
# 1、参数构造
createCommodityParams = {
"input": {
"title": "活动商品",
"subtitle": "",
"brand": "",
"categoryLevel1Code": "12",
"categoryLevel2Code": "1312",
"categoryLevel3Code": "131211",
"detail": [
{
"uri": "ecommerce/1118d9.jpg",
"type": 0
}
],
"installInfo": {
"installType": 1,
"installFee": null
},
"pictureList": [
{
"uri": "ecommerce/222.jpg",
"main": true
}
],
"postageInfo": {
"postageType": 2,
"postageFee": 1,
"postageId": null
},
"sellerDefinedCode": "",
"publish": 1,
"skuList": [
{
"skuCode": "",
"externalSkuCode": "",
"price": 1,
"retailPrice": 6,
"stock": 100,
"weight": 0,
"suggestPrice": 0,
"skuAttrValueList": [
{
"attrCode": "COLOR",
"attrName": "颜色",
"attrValue": "绿色",
"attrValueId": "1001"
}
]
}
],
"jumpSwitch":false,
"recommendCommodityCodeList": [],
"recommendFittingCodeList": [],
"mallCode": "8h4xxx"
}
}
createCategoryParams = {......}
createCouponParams = {......}
createPublicityParams = {......}
publishCommodityParams = {......}
publishPublicityParams = {......}
# 2、发起请求,获取响应
createPublicityRes = CaseService().createPublicityByCategory(createCommodityParams,createCategoryParams,createCouponParams...)
# 结果校验(断言)
assert.equal(createPublicityRes["code"], 0)
assert.equal(createPublicityRes["publicityName"], createPublicityParams["publicityName"])
。。。
可以看到,这时涉及到用例场景步骤的代码已经非常少了,并且完全独立,与框架、其他用例等均无耦合。
到这里我们再看用例,会发现一点,测试数据依然冗长,那么下面就开始对测试数据进行参数化和数据驱动的处理。
4、testdata
此层用来管理测试数据,作为参数化场景的数据驱动。
参数化: 所谓参数化,简单来说就是将入参利用变量的形式传入,不要将参数写死,增加灵活性,好比搜索商品的接口,不同的关键字和搜索范围作为入参,就会得到不同的搜索结果。上面的例子中其实已经是参数化了。
数据驱动:对于参数,我们可以将其放入一个文件中,可以存放多个入参,形成一个参数列表的形式,然后从中读取参数传入接口即可。常见做数据驱动的有 JSON、CSV、YAML 等。
实例演示
我们以CSV为例,不特别依照某个框架,通常测试框架都具备参数化的功能。
将所需要的入参放入test.csv文件中:
createCommodityParams,createCategoryParams,...
{
"input": {
"title": "活动商品",
"subtitle": "",
"brand": "",
"categoryLevel1Code": "12",
"categoryLevel2Code": "1312",
"categoryLevel3Code": "131211",
"detail": [
{
"uri": "ecommerce/1118d9.jpg",
"type": 0
}
],
"installInfo": {
"installType": 1,
"installFee": null
},
"pictureList": [
{
"uri": "ecommerce/222.jpg",
"main": true
}
],
"postageInfo": {
"postageType": 2,
"postageFee": 1,
"postageId": null
},
"sellerDefinedCode": "",
"publish": 1,
"skuList": [
{
"skuCode": "",
"externalSkuCode": "",
"price": 1,
"retailPrice": 6,
"stock": 100,
"weight": 0,
"suggestPrice": 0,
"skuAttrValueList": [
{
"attrCode": "COLOR",
"attrName": "颜色",
"attrValue": "绿色",
"attrValueId": "1001"
}
]
}
],
"jumpSwitch":false,
"recommendCommodityCodeList": [],
"recommendFittingCodeList": [],
"mallCode": "8h4xxx"
}
},
...
然后再回到用例层,利用框架参数化的功能对数据进行读取
# 1、参数构造
@parametrize(params = readCsv("test.csv"))
# 2、发起请求,获取响应
createPublicityRes = CaseService().createPublicityByCategory(params)
# 结果校验(断言)
assert.equal(createPublicityRes["code"], 0)
assert.equal(createPublicityRes["publicityName"], createPublicityParams["publicityName"])
。。。
注:这里的测试数据,不仅仅局限于接口的请求参数,既然做数据驱动,那么断言也可以维护在此,以减少用例层的代码冗余。
5、rawData
这一层是存放接口原始入参的地方。
某些接口的入参可能很多,其中很多参数值又可能是固定不变的,构建入参的时候我们只想对"变"的值进行动态的维护,而不维护的值就使用原始参数中的默认值,以此减少工作量(emmm…可能也就是CV大法的量吧~)
再者就是数据驱动的数据文件中只维护需要修改的参数,使数据文件更简洁,可阅读性更强。
实例演示:
这种利用原始参数(rawData)的方法我们称之为模板化,实际工作中有多种方式可实现,例如jsonpath、Mustache或者自己根据需求实现方法,本文重点在介绍分层设计,所以就不具体演示模板化技术的细节了,仅说明设计此层的作用。
以实例中的入参createCommodityParams为例,未用模板化技术前,我们要在CSV里面维护完整的入参:
createCommodityParams,createCategoryParams,...
{
"input": {
"title": "活动商品",
"subtitle": "",
"brand": "",
"categoryLevel1Code": "12",
"categoryLevel2Code": "1312",
"categoryLevel3Code": "131211",
"detail": [
{
"uri": "ecommerce/1118d9.jpg",
"type": 0
}
],
"installInfo": {
"installType": 1,
"installFee": null
},
"pictureList": [
{
"uri": "ecommerce/222.jpg",
"main": true
}
],
"postageInfo": {
"postageType": 2,
"postageFee": 1,
"postageId": null
},
"sellerDefinedCode": "",
"publish": 1,
"skuList": [
{
"skuCode": "",
"externalSkuCode": "",
"price": 1,
"retailPrice": 6,
"stock": 100,
"weight": 0,
"suggestPrice": 0,
"skuAttrValueList": [
{
"attrCode": "COLOR",
"attrName": "颜色",
"attrValue": "绿色",
"attrValueId": "1001"
}
]
}
],
"jumpSwitch":false,
"recommendCommodityCodeList": [],
"recommendFittingCodeList": [],
"mallCode": "8h4xxx"
}
},
...
但是实际上,我们可能仅仅需要修改维护其中某个或某几个字段(例如只想维护商品价格),其余的使用默认值即可,使用模板化技术后可能在CSV中就是这样的表现:
createCommodityParams,createCategoryParams,...
{
"input": {
"skuList": [
{
"price": 1,
"retailPrice": 6
}
},
...
或者这样
- keyPath: $.input.skuList[0].price
value: 1
- keyPath: $.input.skuList[0].retailPrice
value: 6
获取更多相关资料vx :ceshiren001
亦或使用Mustache,将需要修改的value进行参数化{{value}}。
我们可以看到,这样处理后的数据驱动的文件就变得简洁清晰的许多,当一个文件中维护了多个用例且入参字段很多时,这样维护起来就可以清晰的看出每个数据对应的用例的作用了;
price就是为了测试价格的,stock就是为了测试库存的,publish就是为了测试上下架的等等。
注: 当然,此层的使用视实际情况而定,有可能这个接口的参数本身就没多少,那么直接全量使用就行,或者你就是觉得数据量哪怕再大我都能分得清楚,看的明白,不用也rawData是可以的~
6、Base
此层主要放置我们需要处理的公共前置条件和一些自动化公共方法,也可以理解为公共的config和util。
在我们实际的自动化开发过程中,有很多前置条件或公共方法,比如登录处理,log 处理,断言方法或一些数据处理;
使用过程中所有的service和testcase层都会继承此类,这样这些公共方法和前置条件便可直接通用;在各个业务线之间也可保持一致性。
三、完结
最后,我们来看下整体分层后的目录结构总览:
└─apiautotest
└─project
└─rawData(原始参数)
├─testRawData.json
└─service(用例服务)
└─apiObject(单接口预处理,单接口入参的构造,接口的请求与响应值返回)
├─testApiObject.py
└─caseService(多接口预处理,测试步骤(teststep)或场景的有序集合)
├─testCaseService.py
└─util(工具类)
├─util.py
└─testcase(测试用例)
└─testDataDriven(测试数据驱动)
├─testData.csv
├─testcase.py(测试用例集)
└─testBase.py(测试基类,初始化和公共方法)
└─platformapi(Api定义)
├─testApiDefinition.py
以上,期待与各位同学一起交流探讨。
喜欢软件测试的小伙伴们,如果我的博客对你有帮助、如果你喜欢我的博客内容,请 “点赞” “评论” “收藏” 一键三连哦!
