简单!一篇彻底弄懂Promise原理

1,348 阅读15分钟

Promise基本上现在不管是大厂还是小厂,promise 已经成为了面试必考知识点; 关于 Promise,想必大家都又所了解,可是又掌握了多少,真正面试的时候,又能有多少把握呢? 今天小编特意在此整理promise常考知识点,希望对你的面试保驾护航。

常见 Promise 面试题

首先,我们以常见的 Promise 面试题为切入点,我们看看面试官们都爱考什么:

  1. Promise 解决了什么问题 & 业界实现?
  2. Promise 的基础特征?
  3. Promise 常用的 API 有哪些?
  4. 能不能手写一个符合 Promise/A+ 规范的 Promise?
  5. then 的链式调用&值穿透特性原理
  6. Promise 在事件循环中的执行过程是怎样的?
  7. Promise 有什么缺陷,可以如何解决?

这几个问题由浅入深,我们一个一个来看:

1. Promise 出现的原因 & 业界实现

在 Promise 出现以前,在我们处理多个异步请求嵌套时,代码往往是这样的。。。

let fs = require('fs')

fs.readFile('./name.txt','utf8',function(err,data){
  fs.readFile(data, 'utf8',function(err,data){
    fs.readFile(data,'utf8',function(err,data){
      console.log(data);
    })
  })
})

为了拿到回调的结果,我们必须一层一层的嵌套,可以说是相当恶心了。而且基本上我们还要对每次请求的结果进行一系列的处理,使得代码变的更加难以阅读和难以维护,这就是传说中臭名昭著的回调地狱~产生回调地狱的原因归结起来有两点:

1.嵌套调用,第一个函数的输出往往是第二个函数的输入;

2.处理多个异步请求并发,开发时往往需要同步请求最终的结果。

原因分析出来后,那么问题的解决思路就很清晰了:

1.消灭嵌套调用:通过 Promise 的链式调用可以解决(.then());

2.合并多个任务的请求结果:使用 Promise.all 获取合并多个任务的错误处理。

Promise 正是用一种更加友好的代码组织方式,解决了异步嵌套的问题。

我们来看看上面的例子用 Promise 实现是什么样的:

let fs = require('fs')

function read(filename) {
  return new Promise((resolve, reject) => {
    fs.readFile(filename, 'utf8', (err, data) => {
      if (err) reject(err);
      resolve(data);
    })
  })
}

read('./name.txt').then((data)=>{
  return read(data) 
}).then((data)=>{
  return read(data)  
}).then((data)=>{
    console.log(data);
},err=>{
    console.log(err);
})

臃肿的嵌套变得线性多了有木有?没错,他就是我们的异步神器 Promise!

让我们再次回归刚才的问题,Promise 为我们解决了什么问题? 在传统的异步编程中,如果异步之间存在依赖关系,就需要通过层层嵌套回调的方式满足这种依赖,如果嵌套层数过多,可读性和可以维护性都会变得很差,产生所谓的“回调地狱”,而 Promise 将嵌套调用改为链式调用,增加了可阅读性和可维护性。也就是说,Promise 解决的是异步编码风格的问题。那 Promise 的业界实现都有哪些呢? 业界比较著名的实现 Promise 的类库有 bluebird、Q、ES6-Promise。

2. Promise基本特征

promise 有三个状态:pendingfulfilled,or rejected;「规范 Promise/A+ 2.1」

  1. new promise时, 需要传递一个executor()执行器,执行器立即执行;
  2. executor接受两个参数,分别是resolvereject
  3. promise 的默认状态是 pending
  4. promise 只能从pendingrejected, 或者从pendingfulfilled,状态一旦确认,就不会再改变;
  5. promise 必须有一个then方法,then 接收两个参数,分别是 promise 成功的回调 onFulfilled, 和 promise 失败的回调 onRejected;「规范 Promise/A+ 2.2」

then方法的执行结果也会返回一个Promise对象。因此我们可以进行then的链式执行,这也是解决回调地狱的主要方式。

  1. 如果调用 then 时,promise 已经成功,则执行onFulfilled,参数是promisevalue

  2. 如果调用 then 时,promise 已经失败,那么执行onRejected, 参数是promisereason

  3. 如果 then 中抛出了异常,那么就会把这个异常作为参数,传递给下一个 then 的失败的回调onRejected

下面就通过例子进一步讲解。

//构建Promise
var promise = new Promise(function (resolve, reject) {
    if (/* 异步操作成功 */) {
        resolve(data);
    } else {
        /* 异步操作失败 */
        reject(error);
    }
});

resolve函数的作用:在异步操作成功时调用,并将异步操作的结果,作为参数传递出去;
reject函数的作用:在异步操作失败时调用,并将异步操作报出的错误,作为参数传递出去。

Promise实例生成以后,可以用then方法指定resolved状态和reject状态的回调函数。

/* 接例3.1 */
promise.then(onFulfilled, onRejected);

promise.then(function(data) {
  // do something when success
}, function(error) {
  // do something when failure
});

then方法中指定的回调函数,将在当前脚本所有同步任务执行完才会执行。如下例:

var promise = new Promise(function(resolve, reject) {
  console.log('before resolved');
  resolve();
  console.log('after resolved');
});

promise.then(function() {
  console.log('resolved');
});

console.log('outer');

-------output-------
before resolved
after resolved
outer
resolved

3. Promise常用api

Promise常用api

  • Promise.resolve()
  • Promise.reject()
  • Promise.prototype.catch()
  • Promise.prototype.finally()
  • Promise.all()
  • Promise.race()

下面具体说一下每个方法的实现:

Promise.resolve

默认产生一个成功的 promise。

static resolve(data){
  return new Promise((resolve,reject)=>{
    resolve(data);
  })
}

Promise.reject

默认产生一个失败的 promise,Promise.reject 是直接将值变成错误结果。

static reject(reason){
  return new Promise((resolve,reject)=>{
    reject(reason);
  })
}

Promise.prototype.catch

Promise.prototype.catch 用来捕获 promise 的异常,就相当于一个没有成功的 then

Promise.prototype.catch = function(errCallback){
  return this.then(null,errCallback)
}

Promise.prototype.finally

finally 表示不是最终的意思,而是无论如何都会执行的意思。 如果返回一个 promise 会等待这个 promise 也执行完毕。如果返回的是成功的 promise,会采用上一次的结果;如果返回的是失败的 promise,会用这个失败的结果,传到 catch 中。

Promise.prototype.finally = function(callback) {
  return this.then((value)=>{
    return Promise.resolve(callback()).then(()=>value)
  },(reason)=>{
    return Promise.resolve(callback()).then(()=>{throw reason})
  })  
}

Promise.all

promise.all 是解决并发问题的,多个异步并发获取最终的结果(如果有一个失败则失败)。

Promise.all = function(values) {
  if (!Array.isArray(values)) {
    const type = typeof values;
    return new TypeError(`TypeError: ${type} ${values} is not iterable`)
  }
  return new Promise((resolve, reject) => {
    let resultArr = [];
    let orderIndex = 0;
    const processResultByKey = (value, index) => {
      resultArr[index] = value;
      if (++orderIndex === values.length) {
          resolve(resultArr)
      }
    }
    for (let i = 0; i < values.length; i++) {
      let value = values[i];
      if (value && typeof value.then === 'function') {
        value.then((value) => {
          processResultByKey(value, i);
        }, reject);
      } else {
        processResultByKey(value, i);
      }
    }
  });
}

测试一下:

let p1 = new Promise((resolve, reject) => {
  setTimeout(() => {
    resolve('ok1');
  }, 1000);
})

let p2 = new Promise((resolve, reject) => {
  setTimeout(() => {
    reject('ok2');
  }, 1000);
})

Promise.all([1,2,3,p1,p2]).then(data => {
  console.log('resolve', data);
}, err => {
  console.log('reject', err);
})

控制台等待 1s 后输出:

"resolve [ 1, 2, 3, 'ok1', 'ok2' ]"

Promise.race

Promise.race 用来处理多个请求,采用最快的(谁先完成用谁的)。

4. 手写一个符合 Promise/A+ 规范的 Promise

依据promise的基本特征,我们试着勾勒下 Promise 的形状:

// 三个状态:PENDING、FULFILLED、REJECTED
const PENDING = 'PENDING';
const FULFILLED = 'FULFILLED';
const REJECTED = 'REJECTED';

class Promise {
  constructor(executor) {
    // 默认状态为 PENDING
    this.status = PENDING;
    // 存放成功状态的值,默认为 undefined
    this.value = undefined;
    // 存放失败状态的值,默认为 undefined
    this.reason = undefined;

    // 调用此方法就是成功
    let resolve = (value) => {
      // 状态为 PENDING 时才可以更新状态,防止 executor 中调用了两次 resovle/reject 方法
      if(this.status ===  PENDING) {
        this.status = FULFILLED;
        this.value = value;
      }
    } 

    // 调用此方法就是失败
    let reject = (reason) => {
      // 状态为 PENDING 时才可以更新状态,防止 executor 中调用了两次 resovle/reject 方法
      if(this.status ===  PENDING) {
        this.status = REJECTED;
        this.reason = reason;
      }
    }

    try {
      // 立即执行,将 resolve 和 reject 函数传给使用者  
      executor(resolve,reject)
    } catch (error) {
      // 发生异常时执行失败逻辑
      reject(error)
    }
  }

  // 包含一个 then 方法,并接收两个参数 onFulfilled、onRejected
  then(onFulfilled, onRejected) {
    if (this.status === FULFILLED) {
      onFulfilled(this.value)
    }

    if (this.status === REJECTED) {
      onRejected(this.reason)
    }
  }
}

写完代码我们可以测试一下:

const promise = new Promise((resolve, reject) => {
  resolve('成功');
}).then(
  (data) => {
    console.log('success', data)
  },
  (err) => {
    console.log('faild', err)
  }
)

控制台输出:

"success 成功"

现在我们已经实现了一个基础版的 Promise,但是还不要高兴的太早噢,这里我们只处理了同步操作的 promise。如果在 executor()中传入一个异步操作的话呢,我们试一下:

const promise = new Promise((resolve, reject) => {
  // 传入一个异步操作
  setTimeout(() => {
    resolve('成功');
  },1000);
}).then(
  (data) => {
    console.log('success', data)
  },
  (err) => {
    console.log('faild', err)
  }
)

执行测试脚本后发现,promise 没有任何返回。

因为 promise 调用 then 方法时,当前的 promise 并没有成功,一直处于 pending 状态。所以如果当调用 then 方法时,当前状态是 pending,我们需要先将成功和失败的回调分别存放起来,在executor()的异步任务被执行时,触发 resolve 或 reject,依次调用成功或失败的回调。

结合这个思路,我们优化一下代码:

const PENDING = 'PENDING';
const FULFILLED = 'FULFILLED';
const REJECTED = 'REJECTED';

class Promise {
  constructor(executor) {
    this.status = PENDING;
    this.value = undefined;
    this.reason = undefined;
    // 存放成功的回调
    this.onResolvedCallbacks = [];
    // 存放失败的回调
    this.onRejectedCallbacks= [];

    let resolve = (value) => {
      if(this.status ===  PENDING) {
        this.status = FULFILLED;
        this.value = value;
        // 依次将对应的函数执行
        this.onResolvedCallbacks.forEach(fn=>fn());
      }
    } 

    let reject = (reason) => {
      if(this.status ===  PENDING) {
        this.status = REJECTED;
        this.reason = reason;
        // 依次将对应的函数执行
        this.onRejectedCallbacks.forEach(fn=>fn());
      }
    }

    try {
      executor(resolve,reject)
    } catch (error) {
      reject(error)
    }
  }

  then(onFulfilled, onRejected) {
    if (this.status === FULFILLED) {
      onFulfilled(this.value)
    }

    if (this.status === REJECTED) {
      onRejected(this.reason)
    }

    if (this.status === PENDING) {
      // 如果promise的状态是 pending,需要将 onFulfilled 和 onRejected 函数存放起来,等待状态确定后,再依次将对应的函数执行
      this.onResolvedCallbacks.push(() => {
        onFulfilled(this.value)
      });

      // 如果promise的状态是 pending,需要将 onFulfilled 和 onRejected 函数存放起来,等待状态确定后,再依次将对应的函数执行
      this.onRejectedCallbacks.push(()=> {
        onRejected(this.reason);
      })
    }
  }
}

测试一下:

const promise = new Promise((resolve, reject) => {
  setTimeout(() => {
    resolve('成功');
  },1000);
}).then(
  (data) => {
    console.log('success', data)
  },
  (err) => {
    console.log('faild', err)
  }
)

控制台等待 1s 后输出:

"success 成功"

ok!大功告成,异步问题已经解决了!

熟悉设计模式的同学,应该意识到了这其实是一个发布订阅模式,这种收集依赖 -> 触发通知 -> 取出依赖执行的方式,被广泛运用于发布订阅模式的实现。

5. then 的链式调用&值穿透特性

我们都知道,promise 的优势在于可以链式调用。在我们使用 Promise 的时候,当 then 函数中 return 了一个值,不管是什么值,我们都能在下一个 then 中获取到,这就是所谓的then 的链式调用。而且,当我们不在 then 中放入参数,例:promise.then().then(),那么其后面的 then 依旧可以得到之前 then 返回的值,这就是所谓的值的穿透。那具体如何实现呢?简单思考一下,如果每次调用 then 的时候,我们都重新创建一个 promise 对象,并把上一个 then 的返回结果传给这个新的 promise 的 then 方法,不就可以一直 then 下去了么?那我们来试着实现一下。这也是手写 Promise 源码的重中之重,所以,打起精神来,重头戏来咯!

有了上面的想法,我们再结合 Promise/A+ 规范梳理一下思路:

  1. then 的参数 onFulfilledonRejected 可以缺省,如果 onFulfilled 或者 onRejected不是函数,将其忽略,且依旧可以在下面的 then 中获取到之前返回的值;「规范 Promise/A+ 2.2.1、2.2.1.1、2.2.1.2」
  2. promise 可以 then 多次,每次执行完 promise.then 方法后返回的都是一个“新的promise";「规范 Promise/A+ 2.2.7」
  3. 如果 then 的返回值 x 是一个普通值,那么就会把这个结果作为参数,传递给下一个 then 的成功的回调中;
  4. 如果 then 中抛出了异常,那么就会把这个异常作为参数,传递给下一个 then 的失败的回调中;「规范 Promise/A+ 2.2.7.2」
  5. 如果 then 的返回值 x 是一个 promise,那么会等这个 promise 执行完,promise 如果成功,就走下一个 then 的成功;如果失败,就走下一个 then 的失败;如果抛出异常,就走下一个 then 的失败;「规范 Promise/A+ 2.2.7.3、2.2.7.4」
  6. 如果 then 的返回值 x 和 promise 是同一个引用对象,造成循环引用,则抛出异常,把异常传递给下一个 then 的失败的回调中;「规范 Promise/A+ 2.3.1」
  7. 如果 then 的返回值 x 是一个 promise,且 x 同时调用 resolve 函数和 reject 函数,则第一次调用优先,其他所有调用被忽略;「规范 Promise/A+ 2.3.3.3.3」

我们将代码补充完整:

const PENDING = 'PENDING';
const FULFILLED = 'FULFILLED';
const REJECTED = 'REJECTED';

const resolvePromise = (promise2, x, resolve, reject) => {
  // 自己等待自己完成是错误的实现,用一个类型错误,结束掉 promise  Promise/A+ 2.3.1
  if (promise2 === x) { 
    return reject(new TypeError('Chaining cycle detected for promise #<Promise>'))
  }
  // Promise/A+ 2.3.3.3.3 只能调用一次
  let called;
  // 后续的条件要严格判断 保证代码能和别的库一起使用
  if ((typeof x === 'object' && x != null) || typeof x === 'function') { 
    try {
      // 为了判断 resolve 过的就不用再 reject 了(比如 reject 和 resolve 同时调用的时候)  Promise/A+ 2.3.3.1
      let then = x.then;
      if (typeof then === 'function') { 
        // 不要写成 x.then,直接 then.call 就可以了 因为 x.then 会再次取值,Object.defineProperty  Promise/A+ 2.3.3.3
        then.call(x, y => { // 根据 promise 的状态决定是成功还是失败
          if (called) return;
          called = true;
          // 递归解析的过程(因为可能 promise 中还有 promise) Promise/A+ 2.3.3.3.1
          resolvePromise(promise2, y, resolve, reject); 
        }, r => {
          // 只要失败就失败 Promise/A+ 2.3.3.3.2
          if (called) return;
          called = true;
          reject(r);
        });
      } else {
        // 如果 x.then 是个普通值就直接返回 resolve 作为结果  Promise/A+ 2.3.3.4
        resolve(x);
      }
    } catch (e) {
      // Promise/A+ 2.3.3.2
      if (called) return;
      called = true;
      reject(e)
    }
  } else {
    // 如果 x 是个普通值就直接返回 resolve 作为结果  Promise/A+ 2.3.4  
    resolve(x)
  }
}

class Promise {
  constructor(executor) {
    this.status = PENDING;
    this.value = undefined;
    this.reason = undefined;
    this.onResolvedCallbacks = [];
    this.onRejectedCallbacks= [];

    let resolve = (value) => {
      if(this.status ===  PENDING) {
        this.status = FULFILLED;
        this.value = value;
        this.onResolvedCallbacks.forEach(fn=>fn());
      }
    } 

    let reject = (reason) => {
      if(this.status ===  PENDING) {
        this.status = REJECTED;
        this.reason = reason;
        this.onRejectedCallbacks.forEach(fn=>fn());
      }
    }

    try {
      executor(resolve,reject)
    } catch (error) {
      reject(error)
    }
  }

  then(onFulfilled, onRejected) {
    //解决 onFufilled,onRejected 没有传值的问题
    //Promise/A+ 2.2.1 / Promise/A+ 2.2.5 / Promise/A+ 2.2.7.3 / Promise/A+ 2.2.7.4
    onFulfilled = typeof onFulfilled === 'function' ? onFulfilled : v => v;
    //因为错误的值要让后面访问到,所以这里也要跑出个错误,不然会在之后 then 的 resolve 中捕获
    onRejected = typeof onRejected === 'function' ? onRejected : err => { throw err };
    // 每次调用 then 都返回一个新的 promise  Promise/A+ 2.2.7
    let promise2 = new Promise((resolve, reject) => {
      if (this.status === FULFILLED) {
        //Promise/A+ 2.2.2
        //Promise/A+ 2.2.4 --- setTimeout
        setTimeout(() => {
          try {
            //Promise/A+ 2.2.7.1
            let x = onFulfilled(this.value);
            // x可能是一个proimise
            resolvePromise(promise2, x, resolve, reject);
          } catch (e) {
            //Promise/A+ 2.2.7.2
            reject(e)
          }
        }, 0);
      }

      if (this.status === REJECTED) {
        //Promise/A+ 2.2.3
        setTimeout(() => {
          try {
            let x = onRejected(this.reason);
            resolvePromise(promise2, x, resolve, reject);
          } catch (e) {
            reject(e)
          }
        }, 0);
      }

      if (this.status === PENDING) {
        this.onResolvedCallbacks.push(() => {
          setTimeout(() => {
            try {
              let x = onFulfilled(this.value);
              resolvePromise(promise2, x, resolve, reject);
            } catch (e) {
              reject(e)
            }
          }, 0);
        });

        this.onRejectedCallbacks.push(()=> {
          setTimeout(() => {
            try {
              let x = onRejected(this.reason);
              resolvePromise(promise2, x, resolve, reject)
            } catch (e) {
              reject(e)
            }
          }, 0);
        });
      }
    });

    return promise2;
  }
}

测试一下:

const promise = new Promise((resolve, reject) => {
  reject('失败');
}).then().then().then(data=>{
  console.log(data);
},err=>{
  console.log('err',err);
})

控制台输出:

"失败 err"

至此,我们已经完成了 promise 最关键的部分:then 的链式调用和值的穿透。搞清楚了 then 的链式调用和值的穿透,你也就搞清楚了 Promise

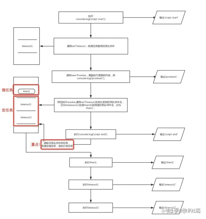
6. Promise 在事件循环中的执行过程是怎样的?

首先我们先了解一下什么是事件循环

众所周知,JavaScript 是一门单线程语言,虽然在 html5 中提出了 Web-Worker ,
但这并未改变 JavaScript 是单线程这一核心,可是浏览器又能很好的处理异步请求,
那么到底是为什么呢?

浏览器执行线程
浏览器是多进程的,其中有浏览器渲染进程,其包含的线程有:GUI 渲染线程(负责渲染页面,解析 HTML,CSS 构成 DOM 树)、JS 引擎线程、事件触发线程、定时器触发线程、http 请求线程等主要线程

主线程之外,事件触发线程管理着一个任务队列,异步任务会被主线程挂起,不会进入主线程,而是进入任务队列。只要异步任务有了运行结果,就会在队列任务中放置一个事件;
一旦执行栈中所有的同步任务执行完毕后,系统就会读取任务队列,将可运行的异步任务添加到可执行栈中,开始执行。

事件循环是指主线程重复从事件队列中取消息、执行的过程。指整个执行流程。

事件队列是一个存储着待执行任务的序列,其中的任务严格按照时间先后顺序执行,排在队头的任务会率先执行,而排在队尾的任务会最后执行。

  • 宏任务主要包含:script( 整体代码)、setTimeout、setInterval、I/O、UI 交互事件、setImmediate(Node.js 环境)
  • 微任务主要包含:Promise、MutaionObserver、process.nextTick(Node.js 环境)\

7. Promise 有什么缺陷,可以如何解决?

Promise虽然跳出了异步嵌套的怪圈,用链式表达更加清晰,但是我们也发现如果有大量的异步请求的时候,流程复杂的情况下,会发现充满了屏幕的then,看起来非常吃力,而ES7的Async/Await的出现就是为了解决这种复杂的情况。

优势

  1. 代码简洁,不用then,避免了嵌套代码
  2. 错误处理,Async/Await 让 try/catch 可以同时处理同步和异步错误,在下面的promise示例中,try/catch 不能处理 JSON.parse 的错误,因为它在Promise中。我们需要使用 .catch,这样错误处理代码非常冗余。并且,在我们的实际生产代码会更加复杂。
  3. 中间值不好操作
  4. 调试困难
const makeRequest = () => {
        try {
            getJSON().then(result => {
                // JSON.parse可能会出错
                const data = JSON.parse(result)
                console.log(data)
            })
            // 取消注释,处理异步代码的错误
            // .catch((err) => {
            //   console.log(err)
            // })
        } catch (err) {
            console.log(err)
        }
    }
const makeRequest = async () => {
        try {
            // this parse may fail
            const data = JSON.parse(await getJSON())
            console.log(data)
        } catch (err) {
            console.log(err)
        }
    }

Async/Await的增加,可以让接口按顺序异步获取数据,用更可读,可维护的方式处理回调。

async function demo01() {
    return 123;
}
demo01().then(val => {
    console.log(val);// 123
});
// async相当于promise, awite相当于等到Promise.resolve()的回调,那resolve()解决了,reject()呢
// Promise.reject 的情况我们可以用 try catch 包裹一下
async function errorDemoSuper() {
    try {
        let result = await sleep(1000);
        console.log(result);
    } catch (err) {
        console.log(err);
    }
}

取个应用的案列

主页面 校验code
 handleInputInviteCode() {
    this.$store.dispatch('walletStore/verifyInviteCode', {
      inviteCode: this.inviteCode
    }).then(res => {
      this.$emit('confirm')
    }).catch(error => {
      this.$emit('failure')
    })
  }
store中的action页面
  verifyInviteCode({commit,state,dispatch}, {inviteCode, header, id}){
    return new Promise(async (resolve, reject) => {
      try{
        const res = await handleRequest.post(`/api/core/invite/activation/${inviteCode}`, {}, header)
        if (res.status === 200 && res.data === true){
          let form = await handleGetUserInfo(currentWallet)
          await commit('changeWallet', form)
          resolve(form)
          return
        }
        reject(LANG_DATA[res.code] || res.code)
      } catch (e){
        reject(e.message || e.code || '激活失败,请检查激活码')
      }
    })
  }

推荐阅读

如果该文章对大家有用,麻烦动动发财的小手,点赞,关注,收藏 著作权归作者所有。商业转载请联系作者获得授权,非商业转载请注明出处。