react fiber原理

471 阅读13分钟

一 前言

理解 fiber 是吃透 React 原理的基石,通过本文,你会学到 React fiber 原理,以及 React 调和的两大阶段,解决面试中遇到的 fiber 问题。

参考问题:

  • 什么是fiber ? Fiber 架构解决了什么问题? 
  • Fiber root 和 root fiber 有什么区别? 
  • 不同fiber 之间如何建立起关联的?
  • React 调和流程?
  • 两大阶段 commit 和 render 都做了哪些事情?
  • 什么是双缓冲树? 有什么作用?
  • Fiber 深度遍历流程?
  • Fiber的调和能中断吗? 如何中断?

什么是fiber

Fiber 的英文的是’纤维‘,fiber 诞生在 Reactv16 版本,整个 React 团队花费两年时间重构 fiber 架构,目的就是解决大型 React 应用卡顿;fiber 在 React 中是最小粒度的执行单元,无论 React 还是 Vue ,在遍历更新每一个节点的时候都不是用的真实 DOM ,都是采用虚拟 DOM ,所以可以理解成 fiber 就是 React 的虚拟 DOM 。

为什么要用fiber

在 Reactv15 以及之前的版本,React 对于虚拟 DOM 是采用递归方式遍历更新的,比如一次更新,就会从应用根部递归更新,递归一旦开始,中途无法中断,随着项目越来越复杂,层级越来越深,导致更新的时间越来越长,给前端交互上的体验就是卡顿。

Reactv16 为了解决卡顿问题引入了 fiber ,为什么它能解决卡顿,更新 fiber 的过程叫做 Reconciler(调和器),每一个 fiber 都可以作为一个执行单元来处理,所以每一个 fiber 可以根据自身的过期时间expirationTime( v17 版本叫做优先级 lane )来判断是否还有空间时间执行更新,如果没有时间更新,就要把主动权交给浏览器去渲染,做一些动画,重排( reflow ),重绘 repaints 之类的事情,这样就能给用户感觉不是很卡。然后等浏览器空余时间,在通过 scheduler (调度器),再次恢复执行单元上来,这样就能本质上中断了渲染,提高了用户体验。

二 全面认识Fiber

1 element,fiber,dom三种什么关系?

首先必须需要弄明白 React.element ,fiber 和真实 DOM 三者是什么关系。

  • element 是 React 视图层在代码层级上的表象,也就是开发者写的 jsx 语法,写的元素结构,都会被创建成 element 对象的形式。上面保存了 props , children 等信息。
  • DOM 是元素在浏览器上给用户直观的表象。
  • fiber 可以说是是 element 和真实 DOM 之间的交流枢纽站,一方面每一个类型 element 都会有一个与之对应的 fiber 类型,element 变化引起更新流程都是通过 fiber 层面做一次调和改变,然后对于元素,形成新的 DOM 做视图渲染。

结构如下图所示:

2.jpg

首先先来看一下 element 与 fiber 之间的对应关系。

export const FunctionComponent = 0;       // 对应函数组件
export const ClassComponent = 1;          // 对应的类组件
export const IndeterminateComponent = 2;  // 初始化的时候不知道是函数组件还是类组件 
export const HostRoot = 3;                // Root Fiber 可以理解为跟元素 , 通过reactDom.render()产生的根元素
export const HostPortal = 4;              // 对应  ReactDOM.createPortal 产生的 Portal 
export const HostComponent = 5;           // dom 元素 比如 <div>
export const HostText = 6;                // 文本节点
export const Fragment = 7;                // 对应 <React.Fragment> 
export const Mode = 8;                    // 对应 <React.StrictMode>   
export const ContextConsumer = 9;         // 对应 <Context.Consumer>
export const ContextProvider = 10;        // 对应 <Context.Provider>
export const ForwardRef = 11;             // 对应 React.ForwardRef
export const Profiler = 12;               // 对应 <Profiler/ >
export const SuspenseComponent = 13;      // 对应 <Suspense>
export const MemoComponent = 14;          // 对应 React.memo 返回的组件

2 fiber保存了那些信息

刚才说到 fiber 作为 element 和真实 DOM 元素的沟通枢纽,那么一个 fiber 上到底保存了那些信息呢?

react-reconciler/src/ReactFiber.js

function FiberNode(){

  this.tag = tag;                  // fiber 标签 证明是什么类型fiber。
  this.key = key;                  // key调和子节点时候用到。 
  this.type = null;                // dom元素是对应的元素类型,比如div,组件指向组件对应的类或者函数。  
  this.stateNode = null;           // 指向对应的真实dom元素,类组件指向组件实例,可以被ref获取。
 
  this.return = null;              // 指向父级fiber
  this.child = null;               // 指向子级fiber
  this.sibling = null;             // 指向兄弟fiber 
  this.index = 0;                  // 索引

  this.ref = null;                 // ref指向,ref函数,或者ref对象。

  this.pendingProps = pendingProps;// 在一次更新中,代表element创建
  this.memoizedProps = null;       // 记录上一次更新完毕后的props
  this.updateQueue = null;         // 类组件存放setState更新队列,函数组件存放
  this.memoizedState = null;       // 类组件保存state信息,函数组件保存hooks信息,dom元素为null
  this.dependencies = null;        // context或是时间的依赖项

  this.mode = mode;                //描述fiber树的模式,比如 ConcurrentMode 模式

  this.effectTag = NoEffect;       // effect标签,用于收集effectList
  this.nextEffect = null;          // 指向下一个effect

  this.firstEffect = null;         // 第一个effect
  this.lastEffect = null;          // 最后一个effect

  this.expirationTime = NoWork;    // 通过不同过期时间,判断任务是否过期, 在v17版本用lane表示。

  this.alternate = null;           //双缓存树,指向缓存的fiber。更新阶段,两颗树互相交替。
}

如上,我把 fiber 中每一个变量代表什么,都写出来了,大家可以参考一下。

3 每一个fiber如何建立起关联的

看过之前章节的朋友都知道对于每一个 element 都会对应一个 fiber ,每一个 fiber 是通过 return , child ,sibling 三个属性建立起联系的。

  • return: 指向父级 Fiber 节点。
  • child: 指向子 Fiber 节点。
  • sibling:指向兄弟 fiber 节点。

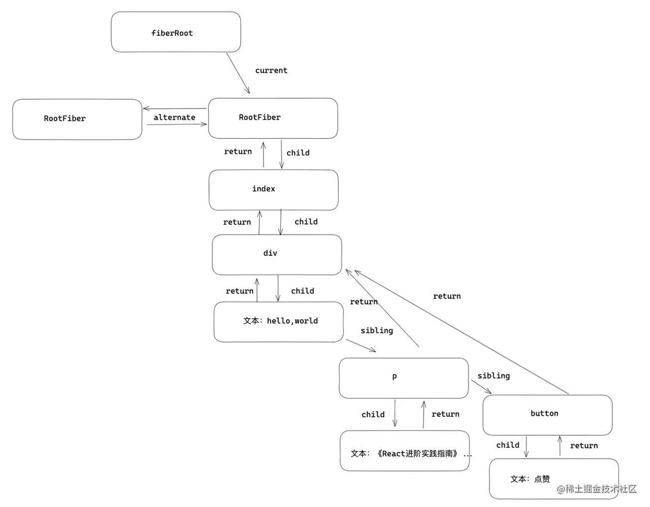
比如项目中元素结构是这样的:

export default class Index extends React.Component{
   state={ number:666 } 
   handleClick=()=>{
     this.setState({
         number:this.state.number + 1
     })
   }
   render(){
     return <div>
       hello,world
       <p > 《React进阶实践指南》 { this.state.number } 👍  </p>
       <button onClick={ this.handleClick } >点赞</button>
     </div>
   }
}

fiber对应的关系如下

1.jpg

三 Fiber更新机制

1 初始化

既然上述明白了 fiber 里面有什么,以及 fiber 之间是如何建立起关联的,那么接下来就要从初始化和一次更新入手,看一下 fiber 是如何工作的。

第一步:创建fiberRoot和rootFiber

  • fiberRoot:首次构建应用, 创建一个 fiberRoot ,作为整个 React 应用的根基。
  • rootFiber: 如下通过 ReactDOM.render 渲染出来的,如上 Index 可以作为一个 rootFiber。一个 React 应用可以有多 ReactDOM.render 创建的 rootFiber ,但是只能有一个 fiberRoot(应用根节点)。
ReactDOM.render(<Index/>, document.getElementById('app'));

第一次挂载的过程中,会将 fiberRoot 和 rootFiber 建立起关联。

react-reconciler/src/ReactFiberRoot.js

function createFiberRoot(containerInfo,tag){
    /* 创建一个root */
    const root = new FiberRootNode(containerInfo,tag)
    const rootFiber = createHostRootFiber(tag);
    root.current = rootFiber
    return root
}

效果:

3.jpg

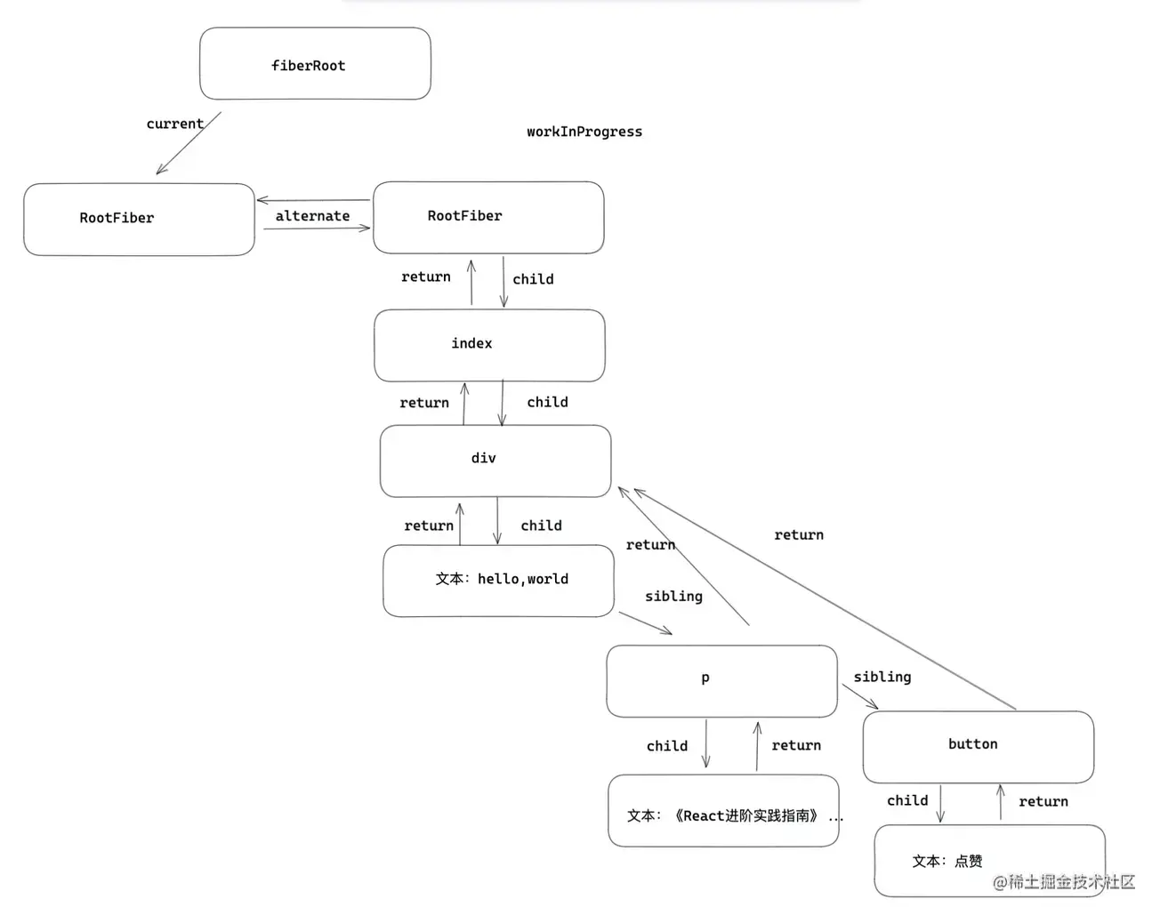
第二步:workInProgress和current

经过第一步的处理,开始到正式渲染阶段,会进入 beginwork 流程,在讲渲染流程之前,要先弄明白两个概念:

  • workInProgress是:正在内存中构建的 Fiber 树称为 workInProgress Fiber 树。在一次更新中,所有的更新都是发生在 workInProgress 树上。在一次更新之后,workInProgress 树上的状态是最新的状态,那么它将变成 current 树用于渲染视图。
  • current:正在视图层渲染的树叫做 current 树。

接下来会到 rootFiber 的渲染流程,首先会复用当前 current 树( rootFiber )的 alternate 作为 workInProgress ,如果没有 alternate (初始化的 rootFiber 是没有 alternate ),那么会创建一个 fiber 作为 workInProgress 。会用 alternate 将新创建的 workInProgress 与 current 树建立起关联。这个关联过程只有初始化第一次创建 alternate 时候进行。

currentFiber.alternate = workInProgressFiber
workInProgressFiber.alternate = currentFiber

效果:

4.jpg

第三步:深度调和子节点,渲染视图

接下来会按照上述第二步,在新创建的 alternates 上,完成整个 fiber 树的遍历,包括 fiber 的创建。

效果:

5.jpg

最后会以 workInProgress 作为最新的渲染树,fiberRoot 的 current 指针指向 workInProgress 使其变为 current Fiber 树。到此完成初始化流程。

效果:

6.jpg

2 更新

如果对于上述 demo ,开发者点击一次按钮发生更新,接下来会发生什么呢? 首先会走如上的逻辑,重新创建一颗 workInProgresss 树,复用当前 current 树上的 alternate ,作为新的 workInProgress ,由于初始化 rootfiber 有 alternate ,所以对于剩余的子节点,React 还需要创建一份,和 current 树上的 fiber 建立起 alternate 关联。渲染完毕后,workInProgresss 再次变成 current 树。

效果:

7.jpg

|--------问与答--------|
问:如果如上又发生一次点击,会发生什么?

答:如果进行下一次更新,那么会将 current 的 alternate 作为基础(如图右树),复制一份作为 workInProgresss ,然后进行更新。

|--------end---------|

双缓冲树

canvas 绘制动画的时候,如果上一帧计算量比较大,导致清除上一帧画面到绘制当前帧画面之间有较长间隙,就会出现白屏。为了解决这个问题,canvas 在内存中绘制当前动画,绘制完毕后直接用当前帧替换上一帧画面,由于省去了两帧替换间的计算时间,不会出现从白屏到出现画面的闪烁情况。这种在内存中构建并直接替换的技术叫做双缓存

React 用 workInProgress 树(内存中构建的树) 和 current (渲染树) 来实现更新逻辑。双缓存一个在内存中构建,一个渲染视图,两颗树用 alternate 指针相互指向,在下一次渲染的时候,直接复用缓存树做为下一次渲染树,上一次的渲染树又作为缓存树,这样可以防止只用一颗树更新状态的丢失的情况,又加快了 DOM 节点的替换与更新。

四 两大阶段:render和commit

render 阶段和 commit 阶段是整个 fiber Reconciler 的核心,接下来研究一下两个阶段能做些什么?在正式讲解之前,有必要看一下整个 fiber 的遍历开始—— workLoop ,那么首先看一下 workLoop 。

1 render阶段

react-reconciler/src/ReactFiberWorkLoop.js

function workLoop (){
    while (workInProgress !== null ) {
      workInProgress = performUnitOfWork(workInProgress);
    }
}

上述已经说了,每一个 fiber 可以看作一个执行的单元,在调和过程中,每一个发生更新的 fiber 都会作为一次 workInProgress 。那么 workLoop 就是执行每一个单元的调度器,如果渲染没有被中断,那么 workLoop 会遍历一遍 fiber 树。 performUnitOfWork 包括两个阶段 beginWork 和 completeWork 。

react-reconciler/src/ReactFiberWorkLoop.js

function performUnitOfWork(){
    next = beginWork(current, unitOfWork, renderExpirationTime);
    if (next === null) {
       next = completeUnitOfWork(unitOfWork);
    }
}

beginWork:是向下调和的过程。就是由 fiberRoot 按照 child 指针逐层向下调和,期间会执行函数组件,实例类组件,diff 调和子节点,打不同effectTag。

completeUnitOfWork:是向上归并的过程,如果有兄弟节点,会返回 sibling兄弟,没有返回 return 父级,一直返回到 fiebrRoot ,期间可以形成effectList,对于初始化流程会创建 DOM ,对于 DOM 元素进行事件收集,处理style,className等。

这么一上一下,构成了整个 fiber 树的调和。

向下调和beginWork

先来看一下 beginwork 到底做了些什么?

react-reconciler/src/ReactFiberBeginWork.js

function beginWork(current,workInProgress){

    switch(workInProgress.tag){
       case IndeterminateComponent:{// 初始化的时候不知道是函数组件还是类组件 
           //....
       }
       case FunctionComponent: {//对应函数组件
           //....
       }
       case ClassComponent:{  //类组件
           //...
       }
       case HostComponent:{
           //...  
       }
       ...
    }
}

到这里把之前讲的章节串联起来,在生命周期章节,主要讲了 ClassComponent,在第十八章节讲了 FunctionComponent ,总结beginWork 作用如下:

  • 对于组件,执行部分生命周期,执行 render ,得到最新的 children 。
  • 向下遍历调和 children ,复用 oldFiber ( diff 算法),diff 流程在第十二章已经讲过了。
  • 打不同的副作用标签 effectTag ,比如类组件的生命周期,或者元素的增加,删除,更新。

reconcileChildren

接下来看一下 React 是如何调和子节点的:

react-reconciler/src/ReactFiberBeginWork.js

function reconcileChildren(current,workInProgress){
   if(current === null){  /* 初始化子代fiber  */
        workInProgress.child = mountChildFibers(workInProgress,null,nextChildren,renderExpirationTime)
   }else{  /* 更新流程,diff children将在这里进行。 */
        workInProgress.child = reconcileChildFibers(workInProgress,current.child,nextChildren,renderExpirationTime)
   }
}

EffectTag 我列举几个常用的 effectTag 。

export const Placement = /*             */ 0b0000000000010;  // 插入节点
export const Update = /*                */ 0b0000000000100;  // 更新fiber
export const Deletion = /*              */ 0b0000000001000;  // 删除fiebr
export const Snapshot = /*              */ 0b0000100000000;  // 快照
export const Passive = /*               */ 0b0001000000000;  // useEffect的副作用
export const Callback = /*              */ 0b0000000100000;  // setState的 callback
export const Ref = /*                   */ 0b0000010000000;  // ref

向上归并 completeUnitOfWork

completeUnitOfWork 的流程是自下向上的,那么 completeUnitOfWork 过程主要做写什么呢?

  • 首先 completeUnitOfWork 会将 effectTag 的 Fiber 节点会被保存在一条被称为 effectList 的单向链表中。在 commit 阶段,将不再需要遍历每一个 fiber ,只需要执行更新 effectList 就可以了。
  • completeWork 阶段对于组件处理 context ;对于元素标签初始化,会创建真实 DOM ,将子孙 DOM 节点插入刚生成的 DOM 节点中;会触发 diffProperties 处理 props ,比如事件收集,style,className 处理,在15章讲到过。

调和顺序

那么上述写的demo片段,在初始化或者一次更新中调和顺序是怎样的呢?

  • beginWork -> rootFiber
  • beginWork -> Index fiber
  • beginWork -> div fiber
  • beginWork -> hello,world fiber
  • completeWork -> hello,world fiber (completeWork返回sibling)
  • beginWork -> p fiber
  • completeWork -> p fiber
  • beginWork -> button fiber
  • completeWork -> button fiber (此时没有sibling,返回return)
  • completeWork -> div fiber
  • completeWork -> Index fiber
  • completeWork -> rootFiber (完成整个workLoop)

没有 《React进阶实践指南》 和 点赞 的 文本fiber的beginWork/completeWork流程,是因为作为一种性能优化手段,针对只有单一文本子节点的Fiber,React会特殊处理。

2 commit阶段

既然完成 render 阶段,接下来将进行第二阶段 commit 阶段。commit 阶段做的事情是:

  • 一方面是对一些生命周期和副作用钩子的处理,比如 componentDidMount ,函数组件的 useEffect ,useLayoutEffect ;
  • 另一方面就是在一次更新中,添加节点( Placement ),更新节点( Update ),删除节点( Deletion ),还有就是一些细节的处理,比如 ref 的处理。

commit 细分可以分为:

  • Before mutation 阶段(执行 DOM 操作前);
  • mutation 阶段(执行 DOM 操作);
  • layout 阶段(执行 DOM 操作后)

① Before mutation

react-reconciler/src/ReactFiberWorkLoop.js

function commitBeforeMutationEffects() {
  while (nextEffect !== null) {
    const effectTag = nextEffect.effectTag;
    if ((effectTag & Snapshot) !== NoEffect) {
      const current = nextEffect.alternate;
      // 调用getSnapshotBeforeUpdates
      commitBeforeMutationEffectOnFiber(current, nextEffect);
    }
    if ((effectTag & Passive) !== NoEffect) {
       scheduleCallback(NormalPriority, () => {
          flushPassiveEffects();
          return null;
        });
    }
    nextEffect = nextEffect.nextEffect;
  }
}

Before mutation 阶段做的事主要有以下内容:

  • 因为 Before mutation 还没修改真实的 DOM ,是获取 DOM 快照的最佳时期,如果是类组件有 getSnapshotBeforeUpdate ,那么会执行这个生命周期。
  • 会异步调用 useEffect ,在生命周期章节讲到 useEffect 是采用异步调用的模式,其目的就是防止同步执行时阻塞浏览器做视图渲染。

② Mutation

function commitMutationEffects(){
    while (nextEffect !== null) {
        if (effectTag & Ref) { /* 置空Ref */
            const current = nextEffect.alternate;
            if (current !== null) {
                commitDetachRef(current);
            }
        }
        switch (primaryEffectTag) {
            case Placement: {} //  新增元素
            case Update:{}     //  更新元素
            case Deletion:{}   //  删除元素
        }
    } 
}

mutation 阶段做的事情有:

  • 置空 ref ,在 ref 章节讲到对于 ref 的处理。
  • 对新增元素,更新元素,删除元素。进行真实的 DOM 操作。

③ Layout

function commitLayoutEffects(root){
     while (nextEffect !== null) {
          const effectTag = nextEffect.effectTag;
          commitLayoutEffectOnFiber(root,current,nextEffect,committedExpirationTime)
          if (effectTag & Ref) {
             commitAttachRef(nextEffect);
          }
     }
}

Layout 阶段 DOM 已经更新完毕,Layout 做的事情有:

  • commitLayoutEffectOnFiber 对于类组件,会执行生命周期,setState 的callback,对于函数组件会执行 useLayoutEffect 钩子。
  • 如果有 ref ,会重新赋值 ref 。

接下来对 commit 阶段做一个总结,主要做的事就是执行effectList,更新DOM,执行生命周期,获取ref等操作。

五 总结

本文主要介绍了:

  • fiber 的诞生的初衷,以及 fiber 组成,不同种类的 fiber ,fiber 如何建立起联系。
  • fiber 的更新机制,双缓冲树。
  • reconciler 调和过程,以及 render 和 commit 两大阶段。