从零开始独立游戏开发学习笔记(三十)--学习路线规划再次更新

986 阅读1分钟

看了上一篇文章前面部分也应该明白了。
在音乐这一块,我彻底放弃自学,找老师教了。(不过还是会继续更新音乐路线的文章,内容就是我从老师那里学到的内容)

除了音乐改成自学之外,更新包括

  1. 增加了设计类大分支。
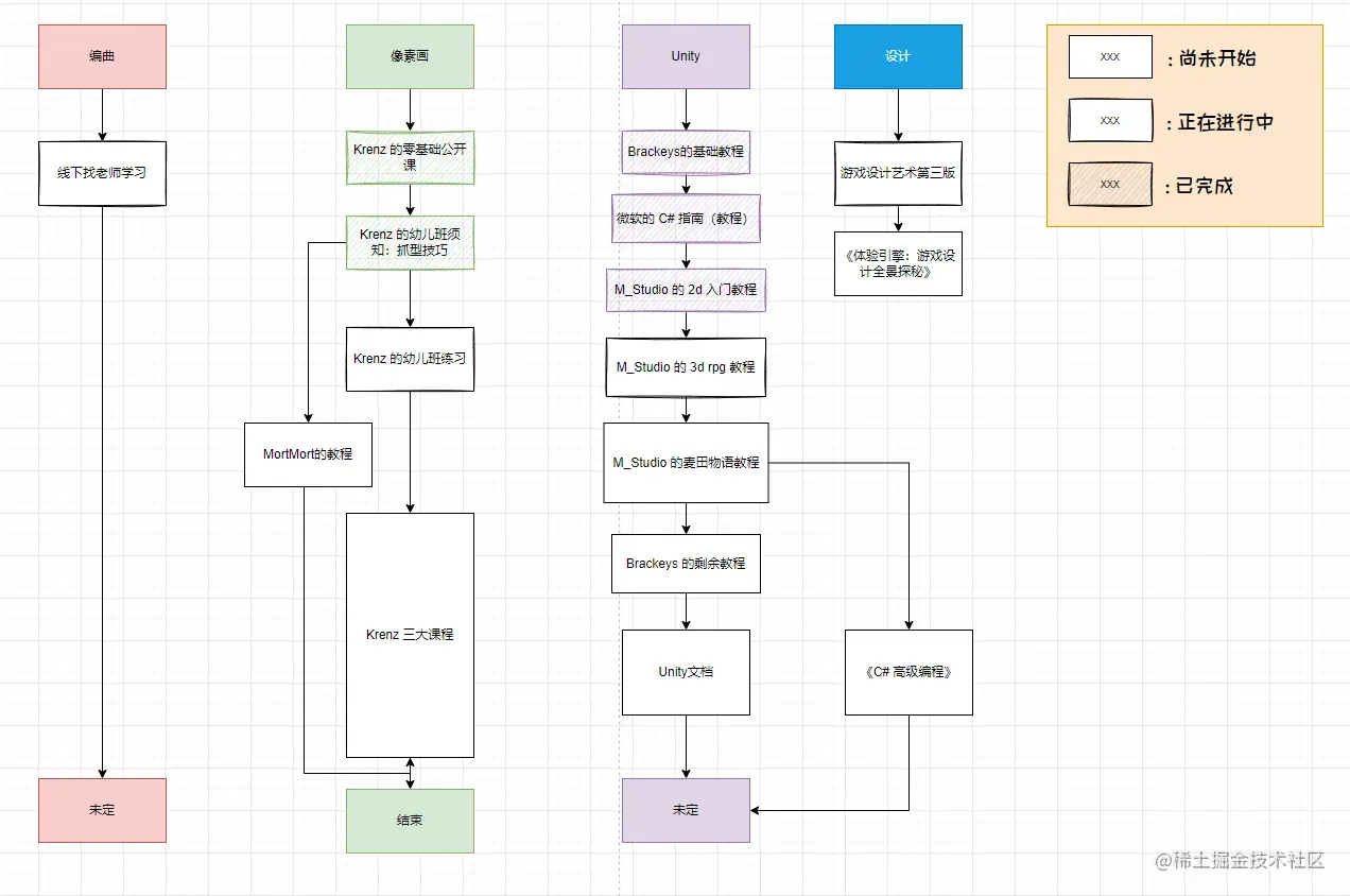
  2. 将 M_Studio 的 2d 进阶教程改成 3d rpg(该教程主要是基础,并不完全是 3d 相关)。目的是为了学习之后 M_Studio 的 2d 麦田物语教程。
  3. 去掉微软 C# 指南(主要),因为确实不能当教程用。

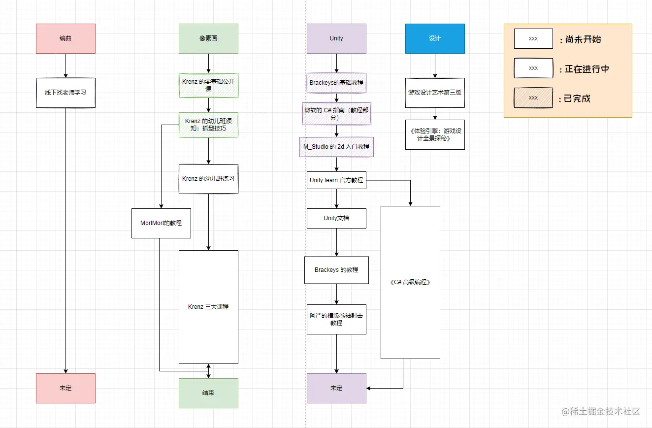
目前最新 Roadmap 如下: image.png

第二次更新(2022-4-25):

  1. 被 M_Studio 的 3D RPG 教程吓到了,决定把其他的教程也一并下掉。
  2. 加入了官方教程。
  3. 看了部分文章后,发现 unity 手册也并不是很难,决定放到前面。 image.png