48天打造你的专属 Twilio——浅谈运营商通信中台

3,567 阅读31分钟

导读: 

随着全球移动流量的持续高涨以及通信云在垂直行业不断地延伸,互联网通信云逐渐成为主流通信服务形式。新冠疫情更是激发了用户的在线需求,无论是个人生活还是企业办公,沟通交流活动从线下转移到线上已经成为一种趋势,进而衍生出了新的消费习惯。在此背景下,我国互联网通信云行业迎来新的机遇和挑战,除了要满足用户更严格的互动体验需求、挖掘创新场景,还要快速为企业客户提供“薄而全”的解决方案,让通信能力与应用场景深度融合。

文|杨先君 网易云信架构师、技术经理

前言

在引人注目的视频会议、人工智能和机器人自动化不断发展的背景下,出现了一个沉默的、新兴的颠覆者:不起眼的电话和 SMS 短信。2022 年是通信业务迅速增长的一年,通话和短信量已经大幅增加。消息是最基础的通信业务,也是很多行业服务和营销的入口。5G 时代,短信升级为 5G 消息,给各行业带来新的机遇,其中金融行业场景将是 5G 消息最典型的应用领域之一。 通过运营商通信基建中台化,实现语音呼叫、智能呼叫、文本短信、视频短信、智能短信、5G 消息以及与 RTC 和 IM 的整合。以开放敏捷的架构,提升企业服务效率,实现一体化精准营销。结合线路/媒体管理平台、智能营销系统、全媒体智能客服系统等,拓展服务应用,构建完整通信生态系统及通信链闭环。实现运营商通信综合治理、运营商通信成本降低、运营商通信生态系统搭建。

一、雾里看花:揭开运营商通信中台的面纱

对于互联网通信领域来讲,中台更多的是 2B 产品建设中涉及的课题,因为软件系统的抽象复用,更多的是做复杂 B 端系统建设中面临的问题。因此,中台设计是所有B端系统架构师理应该深度关注的课题。运营商通信中台到底该如何设计?有何特点?设计的本质是什么?有何挑战? 本文将从全新的视角,重新审视通信中台建设,让您更加深刻地理解通信中台精要。

在软件开发领域流传着这样一句话:“软件设计与开发过程中出现的任何问题,都可以通过增加一层来解决”。 在这里我们不去探讨它的对错和适用范围,但可以确定的是,中台的出现,就是为了解决前后台运转效率不同的矛盾,通过中台这个变速齿轮衔接前台和后台,消除两者在效率上的差异性,以此达到系统整体的平衡。

笔者非常认同网易副总裁汪源的理念: “所有的中台都是业务中台” 。从广义上讲,所谓中台,都是为业务服务的,是为了企业可以以更低的成本、更高的效率,快速响应业务需求并推出新产品。运营商通信中台也不例外,隶属于通信中台的一个子集,主要针对运营商通信,如:语音通话、VoLTE 视频通话、短消息、视频消息、5G 消息等运营商基础业务进行二次加工,并将输出的结果再次服务于业务。本质上讲,运营商通信能力是业务的源泉,运营商通信中台发崛的各 SKU 是业务的载体,可以让企业快速高效的进行解决方案的复制,以便案例重复利用,原理相同但表现形式各有千秋,进而实现生产效率的提高,达到降本增效的目的。

(一)运营商通信中台到底是什么?

来自 ThoughtWorks 的王健作出了一个简洁明晰的定义:中台是「企业级能力复用平台」。 笔者在找寻各类资料时发现「中台」相关概念繁多,而这个定义反而具备更高的包容性、并清晰划分了范围和关键价值。**「企业级平台」代表了中台是多面覆盖、统筹全局的顶层机制,而不是单一系统或服务体系;「能力」是将不同的技术描述做了高度抽象,业务、技术、算法、数据、AI 等各式各样的能力组合成企业多维能力网;「复用」**则是中台核心价值所在,企业更敏捷更低成本运转的核心精髓。

运营商通信中台,我想它是史无前例的,在这里笔者也为它的诞生做一个定义:源于基础运营商提供的语音、视频等媒体号线资源,短信、RCS 等文本及富媒体消息资源,结合 RTC 实时音视频通信、IM 即时消息通信,再加上基础设施和服务的集成与调度,以及多租户体系与分布式集群的管理,遵循领域驱动模型的设计理念,提供各种商业解决方案的集成与沉淀,最终服务于企业各种具象需求,进而形成可复用的能力集合的统一平台。

(二)运营商通信中台的特点

1、 复用性


中台提供的必然是企业中不同产品,或不同企业都可以用得上的通用功能。如果是某个产品特有的功能,作为功能复用是没有意义的。而在复用上,也会通过功能复用性、数据复用性、行业复用性等方面进行综合评估。运营商通信中台目前已有的解决方案如:结合 RTC 推出的高接通融合方案,可适用于娱乐社交场景。云呼叫中心 SKU 可提供给各种客服类 SaaS 平台做为呼叫中心核心场景。智能语音机器人能力集成了各大厂商的 ASR、TTS、NLP 等通用智能化技术,可提供给各类营销呼入型及呼出型语音机器人 SaaS 平台以能力支撑。语音通知、语音验证码、5G 消息、视频文本短信可以为企业提供各种触达服务及信息交互满意度评价等服务 。普通外呼/呼入可以集成到 SCRM、ERP、HIS、IT 系统等做为政企办公的一种通用增值服务助力传统企业互联网+升级改造。所有的案例都可以批量复制应用在各大场景中去。

2、 平台化


中台要想发挥效果,需要对多个产品线实现赋能,因此更强调平台化,服务于整个产品生态。因此,中台产品在设计上要尽量考虑面向一个产品生态中,你的产品能满足多少共性需求,以及面向不同行业生态,你的产品能够满足哪些共性的场景应用。运营商通信中台目前主要洽谈三大运营商核心交换网与创新业务结合的能力开放平台场景;与医疗企业一起探索寻医问诊、慢性病跟踪、患者回访、医患交流等场景;为金融行业提供客户服务系统能力、办公系统升级改造;为娱乐社交行业提供高触达率,完成最后一公里的交流;为电商行业提供商家与消费者的沟通交流、营销推广、客情关系管理等场景。针对政企,医疗,金融,电商等行业做了一系列的共性应用场景的抽取以及标准化和平台化。

3、 业务性


过去一段时间就中台产品是否要突出业务被广泛讨论,但事实上,中台概念本身就是为了降低业务成本、业务产品资源共享、数据互通所提出的。因此,为业务服务的中台产品必然需要具备自身的业务性,即业务功能可以实现不同业务场景的赋能,同时数据可以基于不同业务维度进行分析。运营商通信中台不仅仅是一种通信能力,它会结合上述的四大行业,根据实际的客户需求进行一层抽象,带有一定的共性业务能力。通过分层模型进行分离,在基础能力之上可以互无干扰的封装出各类行业相关的应用场景聚合能力,这样在企业接入时会大大简化逻辑的复杂性,对于共性的能力可以直接使用,进而实现企业只需关注业务需求,而无需掌握具体技术细节,减少业务耦合及理解成本,达到提高生产力、降本增效的目标。

4、 标准化


中台需要提供标准化的功能,如果你的通信模块功能只能服务于单一行业,那作为中台功能,复用的场景就会很少。这里并不是说你的中台业务模块只能一成不变,而是可以具备自定义的拓展功能,满足多个前台对该类功能不同场景下的支持。运营商通信中台在抽取了一套标准化的能力的同时提炼了一套标准化方法。

  • 接入/接出接口标准: 对于运营商或二级代理商的接入提供了一套标准的 E1 线、NGN 核心网、IMS 核心网等运营商骨干网、SIP、H323、CMPP、SMGP、SGIP 等标准协议的接入标准和非标热插拔组件标准。支持 OPUS、G711、iLBC、G729、H264、VP8、VP9 等标准编解码。支持 RTMP、HLS、FLV 等标准推拉流协议,对于 ASR、TTS 等组件的接入支持标准自定义可插拔组件模块,也支持标准的 MRCP 协议对接。对于前向的开放接口也参考网易云信能力开放通用规范进行了标准 RESTFUL 风格网络的能力开放接口输出,针对标准系统同样提供了 SIP 与 CMPP 等通用运营商接口标准可以无缝对接。定义了一套对接的流程规范标准,实施人员共同遵守,降低了前后向的对接成本,提高了对接效率。
  • 业务领域划分标准: 遵循微服务生态与 DDD 领域驱动设计对能力服务模块纵横划分,制定了架构分层的模型与原则,定义了功能模块的角色与职责、依赖的层次关系及深度、反向依赖的解偶策略以及微服务治理的规范、基础设施的建设、技术组件的应用与扩展等。
  • 研发流程上的标准: 同样针对开发协作规范、部署规范、日志规范和已有的标准进行对齐,同时进行进一步的探索尝试。主要目的是解决系统稳定性和灵活性的矛盾、中台与前向业务的模糊业务边界、距离、研发生命周期的差速矛盾等诸多问题。作为冲突与矛盾点的的一种调和剂来化解问题,进而提高生产力。

(三)运营商通信中台的本质

企业级、抽象、下沉、复用, 这些关键词代表了运营商通信中台建设的本质 同时也是在企业应用架构设计中需要深层次思考的问题。(所谓企业应用架构,是指企业内部的各个软件系统,应该以什么样的形式建设、组合,从而高效的支持企业的经营运作)因此,如果要深层次的思考软件产品的企业级抽象、下沉、复用问题,可以从以下三个角度进行全新的审视,分别是:基于抽象复用的视角、 基于架构合理性的视角、基于业务统一管理的视角。 这里就不多赘述了,实例中我们再讨论。

二、魂牵梦绕:解读运营商通信中台设计方案

(一)系统技术特点

1. 遵循微服务生态体系结构,提供开放的、标准的网络应用编程接口

  • 它的特点是能够使第三方用户不用了解基础网络所采用的具体技术和协议,只要知道基础网络能够提供什么样的能力并利用这些能力,就可以开发出多种多样的业务,从而利用运营商的基础网络提供丰富多彩的业务。例如基于位置的业务、呼叫中心业务、总机服务等,这些业务的业务逻辑都位于应用服务器上。
  • 提供开放的 API 接口,便于业务的二次开发以及引入第三方应用开发商提供业务。
  • 设备供应商和运营商可以根据市场需求,合作开发市场需要的新业务。
  • 可由运营商根据市场需求,独立快速地开发新业务。
  • 可由运营商和第三方合作开发具有市场前景的新业务。

2. 跨越 PSTN、GSM、NGN、IMS、IP 网络的统一通信平台

  • 运营商通信中台为了满足传统业务和数据业务的融合,提供了 SIP、SMPP 等多种协议适配器,支持多种网络设备接入,可以构建跨越 PSTN、GSM、NGN、IMS、IP 网络的统一业务平台,为这些网络的用户统一提供业务。
  • 运营商通信中台屏蔽了底层承载网络细节,提供灵活的组网方式,可以保持原有的接入方式不变,降低运营建设成本,可以方便地开展综合业务。
  • 运营商通信中台是在互联网应用IP 网络的基础上发展起来的,设计初期就考虑到了与互联网应用的无缝融合,又能完美的和运营商基础网络对接的统一业务平台。

3. 更丰富的业务

  • 运营商通信中台充分利用 NGN 网络中 IP 到用户的特点,提供语音与数据相结合的增值业务,比 PSTN 网络中单纯的语音业务具有更强的竞争力,更加全面地支持语音、数据、多媒体业务。
  • 对客户进行了细分, 不仅为企业用户提供点对点的语音、短信业务,还能提供呼叫中心、联络中心、语音机器人、多方通话、电话会议、企业总机等与互联网融合的新型业务、语音验证码、消息通知。成为运营商吸引客户和赢取利润的重要保证。

4. 灵活强大的计费功能

  • 具有灵活强大的计费功能, 可以提供各种计费套餐,满足各个消费群体的需求,完成计费数据的产生、存储和传送的功能。可按会话时长计费、按条计费,能够把费用记到主叫号码,被叫号码上。
  • 能够根据具体业务的计费信息和计费规则,完成相应的计费功能,并按业务要求生成固定内容的计费记录。
  • 也可以产生计费事件或者计费对帐文件,第三方可以直接采集对帐或进行实时计费。

5. 高可靠、高性能

  • 运营商通信中台采用先进的微服务生态体系,做到服务发现和故障自动转移、熔断、降级、治愈等。
  • 可无限横向扩展性能无衰减, 比起热备和冷备方案,资源能得到充分的利用,对硬件主机的要求较低,保证了系统的高可靠性和高性能。
  • 按照业务功能域进行划分, 分布式运行在不同的应用服务器上,降低系统间的故障耦合,当一个业务出现故障或呼叫量过大时,不会影响其它业务。

6. 产品成熟可靠,满足运营的需要

  • 运营商通信中台现阶段提供的能力全部是自主研发,运行稳定,在维护、修改、定制、响应时间上具有明显的优势,能充分保障业务的顺利运营。
  • 自 2017 年 7 月本系统已在线上运行,承载了线上数百亿条短消息发送,数十亿次通话,数百万用户在线,数万通会话并发,数千家企业正常运转。

(二)总体结构解读

这张框图涵盖了运营商通信中台台全貌,模向共分为五个层次,纵向共分两个纬度进行服务治理。横向的五个层次分别为接入层、网关层、应用层、能力层、基础层。进行了三层递进式的聚合。

第一层是 运营商基础资源,云信 RTC 基础通信能力,AI 相关提供商及自研能力等的接入整合,通过线路商平台进行对资源进行排列分布形成一个资源集合解决单一资源稳定性、并发能力、盲区、最优路径选择、资源隔离等做一个统一的管理分配与调度。


第二层是 将这些资源封装成离散的标准能力,粒度最小,可组合性最高,关联关系也最弱的基本能力集合,不体现上层业务和应用表现,目的是隐藏运营商,RTC、AI 等的技术细节,同时提供原子性的基本能力。


第三层是依赖第二层原子性能力,根据业务需求进行聚合包装,这一层重点是灵活多变、紧贴产品需求走。它重度参与业务应用的设计、抽取、封装。产生一个个的应用能力集,可以互不干扰,也可相互联系,支持产品快速试错及敏捷迭代。

  • 接入层

    1. 主要指各平台 SDK,目前主要是基于 WebRTC 开发的适用于终端的 SDK。

    2. 另一个是 aPaaS 化的呼叫工具条,可以方便的内嵌使用减少开发量。

    3. 三大直连运营商资源也是通过接入层转换成 SIP 标准进行统一接入。

    4. 企业前后端也可接入网关直接接入,来接收抄送事件或发起呼叫或短消息流程。

  • 网关层

    OpenAPI 主要是对外的能力开放接口,有降级熔断频控等策略,OpenAPI 可以按照云信开放规范和标准进行封装。

    *-GatewayRestApi 这是一系列的应用网关, 主要是对内部 Dubbo 微服务接口的封装,对外呈现 rest 接口,有认证鉴权的功能,有接口聚合的功能。

    WssLink 是一个 WebSocket 的长连接,主要功能对 SDK 推送租户相关通知或信令,通过推拉结合的方式提高服务端性能。

    Zuul 和 Eureka 是网关服务的门户管理者,管理各类 Gateway 的路由分发,做到可视化配置,减少 nginx 上的配置,将子域路由进行动态分发,重点是在其上做熔断限流频控等动作,也可在其上做统一鉴权。

    还有一块是 SIP 到运营商的接入层,这一层一部分是 SIP 信令的代理转发,另一部分是媒体的代理(视网络架构实际情况进行选择)。

  • 应用层

    1. 主要是各类 应用领域按域划分,使其相互之间进行逻辑隔离,目前共扩展五个域:云呼叫能力域、通用语音服务域、AI 相关的智能呼叫域、短信服务、5G 消息。

    2. 云呼叫服务域提供普通呼入、呼出、呼叫控制、交互式语音应答、自动呼叫分配、呼叫队列管理、呼叫路由等相关能力,可根据云信业务平台特点作重点扩展。

    1. 通用语音服务域: 这一领域主要实现简单的 IVR 播报,VoIP 点到点呼叫将电信网和互联网打通,双向回拔由服务端发送指令控制运营商到运营商的回呼模式,通过号码池等相关功能进行隐号逻辑的封装,通过验证码的下发上报验证等流程对语音验证进行业务逻辑封装、其它各类简单点到点的业务能力封装等。

    4. 智能呼叫服务域: 通知机器人、单轮、多轮,主要依赖 NLP、 通信能力域的 ASR、TTS 能力,ASR 目前接入了阿里云 ASR、网易杭研 ASR;TTS 接入了阿里云 TTS、网易杭研 TTS、自研本地 TTS,业务上实现了人机辅助,智能质检等业务功能。

    5. 其它业务能力域: 平行领域之间互相独立解耦,对下的通信能力共用,可根据业务能力的发展动态的扩展新兴的能力,可以想象的还有 IoT 相关、电话会议相关、视频电话或三方能力融合等相关功能。

  • 能力层

    主要是提供一整套的运营商通信能力,内部从应用的角度可以分两层,一层是基础能力,一层是线路商资源整合平台, 线路商平台后边的设计中再详细的讨论,这里主要讲一下基础能力。

    功能模块的角度来划分可以分为:租户相关的帐号体系及权限管理、调度中心的各类媒体调度负载均衡、多区域调度等,媒体中心主要是边缘媒体链路、信令路由、中继代理分发,基础能力主要包括各类系统级中间组件及媒体服务上的插件或模块。

    - 租户管理: 这个主要是 SIP 帐号体系建设,SIP 做呼入或有联动的操作就必须有可登录注册的帐号且能有心跳保活链路才能畅通,所以会建立一套自己的通信使用的帐号体系,对于双向回呼点到点的简单呼叫无需进帐号体系,这里的租户管理帐号分配是逻辑租户的概念,媒体分配时支持逻辑隔离和媒体服务物理位置隔离。还包括中继号码的管理及黑白名单的管理用来做部分的风控处理,在线计费系统主要是针对和线路商或运营商进行结算对账使用,也用到租户企业预付费模式。

    - 调度中心: 主要包含媒体服务的资源调度,分两种情况,其一:将不同的业务领域所使用到的媒体群之间的调度,按照租户和应用集群的关联关系进行应用集群间的调度。其二:同种业务能力接照集群的存活状态或健康状态来进行负载均衡。能力信令代理层是能力域和应用域之间的衔接层,主要负责信令的包装转换传递或回调;媒体信令管控服务主要是翻译能力信令到软交换信令对软交换服务的事件通知的组装及到软交换服务的信令生成和聚合。

    - 媒体中心: 媒体中心目前的架构是网易七鱼一直在使用的,分租户、应用功能、集群,可以支撑到租户应用级别。媒体、路由和中继服务需要开发可视化的集群管理功能界面来管理各类本地配置文件,主体设计保持不变。

    - 基础能力: 包括配置中心、分布式任务、分布式定时器、软交换各类自研 AI 能力相关模块等组件或基础能力服务,对基础能力层或各能力域各应用域提供支撑。

    - 线路管理: 主要是号线资源的调度管理层,下面会专门讲解。

  • 基础层

    主要包含数据访问层、关系型数据存储、K-V 型数据存储、对象存储、数据检索等。基础层其实还包含了一些线路资源,混合云的硬件网关设备,共同组成了一个基础资源网,供线路商平台进行资源调度及能力层的数据存储。

  • 运营域

    这个区域从宏观上对应用功能和能力进行治理。主要是各类给到前向部门同事做支撑的运营支撑系统,如:运营商管理平台、计费结算平台、能力开放管理平台。数据分析平台给前向做相关业务数据的分析统计,为决策参考数据。

  • 运维域

    这个区域从微观上对服务集群可用性运维便利性进行治理。主要方便研发、技术支持、测试等同学进行可视化系统管理,线上问题排查,性能优化提供监控或性能指标数据,服务质量监测等功能监测管理运维工作,也内置了一套微服务治理的管理工具,包括服务治理、配置管理、数据查询、告警管理、链路追踪、指标中心等。

(三)网络结构解读

下图主要展示了运营商通信中台在一个私有化项目中的网络层次分布,三种网络的结合,如下:

  • 运营商通信骨干网: 指运营商核心网接入点,这一层网络基本上是属于有别于互联网的运营商内部专用网络,一般指 GSM、NGN、IMS 三种,端局基本不对外,通过 DC1、DC2 对外都要经过 SBC 边缘控制节点进行严格的网络安全把控后将资源对外开放。比较小型的客户通过模拟线路,数字 E1、IMS 线路,VoIP 线路的方式对外开放资源。
  • 企业内网通信区域: 一般指企业内部网络,主要存放应用层、能力层、网关层等相关的服务集群,如果有网络要求媒体层也会放于此层,通过 SBC 做媒体代理出公网。
  • 企业 DMZ 混合区域: 一般放接入层相关应用集群,如企业无要求,性能考虑媒体层也可直接放于此层,省略 SBC 的媒体代理过程。

通过多机房多活,可做到机房整体故障转移。 通过 WE-CAN 全球通信网可做到媒体端点全球分布。通过云信 RTC 的弱网对抗能力可做到各应用场景比传统的架构模型高出 40% 的语音通话质量,网络越弱体现越明显。

通过将应用分层,制定应用等级来给产品、研发、测试界定应用的重要性、重要等级,由此来制定应用的调用依赖关系及并发性能要求。

具体三种网络是如何打通的进行媒体交换的,可以继续往下看。

(四)媒体交换层解读

基于抽象复用的视角建设媒体层、信令、媒体的调度管理是本中台的核心。依赖重复的功能和模块进行抽象并下沉一层。什么叫抽象?什么叫下沉?可以参照下图。

有多个子系统,多个子系统都会对媒体的接入、接出、编辑。交换有依赖操作,经过分析发现,媒体的处理功能高度类似重复,完全可以抽象合并,避免重复建设,所以就有了核心的信令和媒体的处理高可用集群,然后根据不同的业务划分子集,有统一的路由调度策略,这样即达到了合并统一抽象,又可以做适度业务隔离。

  • 在通信能力平台建设的媒体层分五个层次来进行传递,接入终端、WE-CAN 通信网、融合通信网关、音视频媒体交换能力域、线路商平台。

  • 接入终端对外提供的主要是一个运营商通信能力 SDK,本 SDK 在现有的云信 RTC-SDK 之上进行一层业务封装,媒体传输采用现有的方式,基于现有的接口包装出传输能力,业务信令采用独立的 link 连接在其上来封装呼叫中心的登录、在线状态管理、会话管理、呼叫发起管理、被叫事件管理、状态事件管理、发送 DTMF、通话保持、静音、通话前转、多方会议等相关基础模块,这些模块直接连接后端呼叫能力域的相关应用服务,用以驱动应用层和媒体层的整体运作。

  • WE-CAN 通信网主要负责 RTC 音视频的网络质量优化。包括弱网对抗相关、丢包重传机制、QoS 动态检测及优化调整、支持点到点的媒体协商及传输。对媒体质量做重点管控,同时和融合网关层通过 wss+jsonrpc 做信令桥接。

  • 融合通信网关这一层是能融合的关键。 它主要起到承接和兼容的作用,它是连接 WE-CAN 通信网和呼叫能力域的桥梁。它只负责点到点的信令协商,后边的详细设计里会讲到一些具体的交互流程。为了稳定性和容量考虑,融合通信网关不会做媒体处理和媒体代理,它只做信令协商和转换然后将双边协商好的 RTP 端口交换给对方,开始进行媒体传输,本网关的另一个做用是对 WE-CAN 通信网进行寻址和路由,用以发现可用 MediaServer。

  • 音视频媒体交换能力域是运营商通信中台的主体,本套架构是分布式,高可用,高并发的媒体集群+可扩展的业务层组建而成。

    媒体集群中包括了接入层、路由层、媒体处理层三层结构,它通过 Sip-Proxy 做 SIP 信令代理,主要接收融合通信网关送过来的 Register、Invite 等相关事件或消息,通过策略服发现路由集群可用节点并进行注册,通过策略服进行寻址发现可用媒体节点,进行 WE-CAN 通信网的 RTP 端口和媒体节点的 RTP 端口交换,然后双边进行点到点的音视频通话

    • 整个接入的过程和通话的中间控制过程所有产生的事件都会通过事件控制服务转换后传输到上层应用业务域,业务域会处理自己的状态,记录自己关心的数据,变更自身的状态,或发起平台侧的控制。

    - 通过 SIP-TRUNK 服务的信令对接将媒体层的具体可用节点线路商平台对接,进行外呼的媒体落地,同时接收线路商平台 400 等的呼入请求并和媒体节点接通通过应用业务域的控制进行坐席寻址,最终联系上一个 RTC 终端进行被叫通话。

  • 线路商平台的主要职责是: 进行中继线路及运营商直连骨干网以及企业自拉线路的对接,号码风控的管理,线路侧的计费,和呼入呼出的流程桥接协商,线路商平台会管理和控制线路的并发及最优路径选择,以及接通率的探测和异常线路及盲区的规避。资源池的维护管理,通过各种调度策略来解决单点故障、线路瓶颈,达到单一接入运营商的一个性能和稳定性的需求。

(五)终端接入层解读

如下图,NECCC SDK 构架也是比较好的分层模型设计,它主要是与运营商通信中台的信令服务以及媒体服务直接对接,封装减化了细节流程,对外提供闭包的功能接口。共分为六个层次:基础层、引擎层、跨平台封装层、SDK 接口层、平台终端层、易用体系。通过这些层次的组装最终形成一个轻量的、可扩展的、应用终端 SDK 库。主要负责音视频的采集、编辑、优化、传输以及信令的协商交互和部分核心业务逻辑的处理。

  • 基础层主要是基础网络库、加解密算法库、线程并发处理、日志等管理模块、和业务无关的资源层。
  • 跨平台封装主要包含 Uniapp、Ajax、WebSocket、Signalling 等一些框架和组件层,增强不同平台的兼容性。
  • SDK 接口层主要包含了运营商通信中台的端侧能力接口和信令接口封装,用户代理层相关的建立及销毁,RTC 的会话管理,以及一些异步事件的处理器等,为上层的平台终端提供了标准接口。
  • 平台终端主要适配了 Web、小程序等相关表现层的应用,未来可扩展更多其它终端。
  • 易用体系包含了样例代码、通用的组件、解决方案 Demo,给到企业开发者参考,实现更简单的接入,以及功能演示。
  • 引擎层如下图,SDK 的核心,主要包含了音频引擎、视频引擎、QoS 引擎。其中集成了多种音视频算法来进行网络丢包、延时、抖动等弱网对抗。也扩展了一些 AI 技术来从 SDK 采集样本数据构建学习模型,达到网络波动自我调节的最佳效果。

(六)线路资源层解读

基于业务统一管理的视角,线路商平台在这里主要起到一个资源集中管理,调度,来规避单一线路的物理故障来提高稳定性,提高并发能力来打破单一运营商的并发限制和区域限制。对后向接入尽可能多的线路资源。前向提供给内部业务线,对外提供给代理商及企业个体提供最优线路资源,更重要的一点是对前向运营商能力应用开放平台提供线路资源来构造与企业需求相贴合的应用和解决方案,那么它是怎么做到的呢?我们继续往下看。

  • 本平台的输入、输出都以 UDP/SIP/RTP 协议做为标准协议,和运营商之间不论是 IMS,还是 VoIP 线路基本都是 SIP 标准了,在机房到机房网之间表现算是不错。对于模拟线和 E1 数字线目前通过硬件中继网关在远程机房转换成标准 SIP 后再对接到云上的线路商平台,达到统一。
  • 本平台主要包含管理配置可视化平台,软交换自研模块来实现管理配置的同步应用,代理服务来做负载均衡和高可用集群的管理。
  • 负载均衡支持 SIP302 跳转的方式转发话务,支持按实际负载来分配话务,支持单台软交换主机定量加权随机分配,支持随机分配、顺序分配,具体实现细节参考微服务发现的模式。
  • 软交换服务自研模块来同步和应用拔号计划、号码变换、接入网关和落地网关的创建及使用。支持配置变动后主动推送同步,支持配置热加载,支持带媒体和媒体透传两种模式,支持 SIP 头部定制化参数可配置。
  • 配置管理服务主要是可视化展示,各项配置的编辑,计费逻辑,租户管理,号码池管理及智能路由规则的管理。如下图,抓包分析,数据统计等功能后续完善中。

业内这样的线路集中的管理平台比较少见,可能专业性比较强,而关注这一块的人群命令行就够用,所以一直未有发展。目前了解到的只有 VOS 系统有比较全面的可视化线路管理对接平台,以后云信也算一家,欢迎大家咨询共建。

(七)应用能力层解读

基于架构合理性的视角,应用能力层前面理论的部分已经提及,主要分为原子性的基础功能封装、通用的基础应用能力、部分贴合业务的解决方案。上面花了大量篇幅都在讲音视频媒体交换的部分,线路资源管理的部分,在这两部分之上就是应用能力层,应用能力层都遵循微服务生态体系,微服务的相关内部构造这里就不展开讲了,这里重点拿 5G 消息平台的相关应用来做一个解读,如下图:

网易智企在 2021 年取得了三大运营商的 5G 消息 CSP 资质。并迅速进行了实施落地,5G 消息系统架构主要包括 5G 消息中心、MaaP 平台和 5G 消息互通网关,并与用户数据管理(HSS/UDM)、短信中心、安全管控系统、业务支撑系统等对接。

5G 消息中心负责处理 5G 消息,与 MaaP 平台对接提供行业消息功能。MaaP 平台与 5G 消息中心对接,提供行业消息功能,负责行业客户 Chatbot(聊天机器人)和消息的接入管理、鉴权、行业消息中多媒体内容上传与存储等功能。5G 消息互通网关提供跨运营商的 5G 消息网间互通业务功能。

核心功能点如下功能导图,主要两大块:CSP 和 RCS,签约客户管理相关、富媒体消息模板编辑、素材管理、消息发送。更多详细的信息这里不多展开。

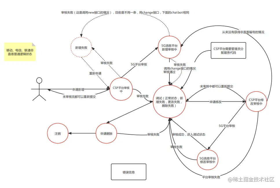
5G 消息平台的难点主要是其中的各种审核机制、 代理商运营机制、终端设备支持及消息降级策略,在前期都做了复杂的定义,其中的状态流转控制需要按标准处理。根据用户对非直客和 Chatbot 的操作,我们在同步到运营商处的同时,更改我们平台内部对应实体的状态,帮助用户更为直观的了解目前的信息。用户在进行操作后,需要等待平台审核,根据审核的结果判断之后可以进行的操作。详细过程就不多赘述了,这样做的主要目的是将一切可能的骚扰乱象拦截在消息发送前期阶段。如下图,展示了内部状态流转方式。

5G 消息有非常强大的应用优势,一是兼具 OTT 类应用的聊天、群聊、小程序,以及各类服务类 APP 的众多功能;二是流量入口,5G 消息直接占据手机短信这一强入口;三是原生应用,无需下载、注册、登录等前置操作,无需绑定手机号、收取验证码等动作,即开即用;四是安全可信,基于手机号、实名认证的强关联,让个人数据在不同应用间互通互联,保障数据安全可靠;五是跨平台连接,用户无需切换多个 APP,同一界面,实现跨应用交互,应用间互联互通。

三、浮世清欢:浅尝运营商通信中台实践案例

篇幅关系,这里的实例只列举几个融合通信相关的创新点,案例的具体实现细节这里不展开了,如果有兴趣可持续关注网易智企技术+ 公众号,后续将分享各个案例从源头到思考,再到设计细节,最后是实践的全过程解读。

云呼叫中心应用

实现效果: 智能路由分配,精准服务;服务过程监控,高效管理;洞察客户需求,主动营销;系统辅助人工,提升效率;销售过程监控,一手掌握。

应用场景: 主要应用在客户服务场景,电话营销场景。

参考网易七鱼:

qi.163.com/callcenter

外呼机器人应用

实现效果: 应对海量场景,代替人工自主呼叫多轮交互,赋能企业精准识别目标用户,实现新客增长,提升留存,流失挽回。


应用场景: 鞋服、母婴、电商、医疗、政务、公共安全。
参考网易七鱼:

qi.163.com/excallrobot

融合呼叫高接通应用


实现效果: 用户进行呼叫,可以选择应用内的 RTC 语音呼叫,可以选择直呼手机号,可以选择 RTC 呼叫无法接听时转手机号。


应用场景: 主要应用于娱乐行业线,做为最后一公路通话,提高触达率。


参考 Demo:

res.qiyukf.net/voip/7b6734… https://res.qiyukf.net/voip/7b6734f6d3c15a736611e50e1336894e

融合呼叫语音通知应用


实现效果: 用户可以收到语音通知,可以接听电话后收听语音短消息。


应用场景: 可以用做医疗,金融,企政,电销等行业,做为单点一次性通知类应用,接入简单使用方便。


参考 Demo:

res.qiyukf.net/voip/ea4469… https://res.qiyukf.net/voip/ea4469d81d3fb35ea7a05b50204c8e17

融合呼叫 VoLTE 应用


实现效果: 用户发起视频呼叫,可以选择应用内的 RTC 视频呼叫,可以选择 VoLTE 视频呼叫手机,被叫手机支持 VoLTE 的情况下就可以直接使用视频接听。


应用场景: 可作为 G2 音视频通话触达端点提供一种新的可能性,目前处在实验阶段。


参考 Demo:

res.qiyukf.net/voip/2e672c… https://res.qiyukf.net/voip/2e672c4056e670745577d2726a651ea0

VoLTE + 虚拟人应用


实现效果: RTC 到手机用户视频接通后可直接将 RTC 用户的动作捕获通过虚拟形象对手机用户进行展示。

应用场景: 可用做虚拟客服等主播无法现身屏幕时的虚拟接待或访谈场景。


参考 Demo:

res.qiyukf.net/voip/359245… https://res.qiyukf.net/voip/359245ca2522154abe7538af0d6728f1

四、大道浮屠:畅想运营商通信中台应用发展

运营商通信中台即作为云端 PaaS 通信能力对外开放,同时也会作为运营商长期的战略合作伙伴,致力于新技术研发,旨在帮助 全球运营商迎接新的挑战和机遇。

运营商通信中台既是能力的建设也是生态的建设。 我们将以开放、合作、共赢为宗旨,与运营商及合作伙伴携手努力,积极参与到企业互联网+ 转型建设中。中台的发展不是一蹴而就的,是一个循序渐进的过程,是一个价值体现的过程。正如云信业务总经理陈丽的那句话:我们所做的任何一个系统、一个解决方案,都是从企业中提取出需求、翻译、整理、抽象出来,再进行功能具象包装融合,并最终落地到企业中去体现其价值。随着系统的发展和对企业应用的深入了解,未来会进一步探讨如下:

  • 精细化通信能力: 风险控制、VoLTE 视频、IVVR、回铃检测等精细化能力的扩充及应用,在信息化的今天,信息安全将成为最重要的一个环节,我们会继续探索风控系统,在文本的风控体系已经建设的相对成熟了,音视频领域的风控探索我们有了不错的方向,但在运营商的语音通话风控建设上还会不断尝试降低成本提高识别效率。 IVVR 等自助式交互是从传统呼叫中心 IVR 引进并应用到视频领域,达到对流媒体在线编辑的能力。等等还有很多其它的功能点,都能使能力变得更精细,和企业的业务形态也就更接近。

  • 全渠道联络中心: 当然我们不是去做一个联络中心的 SaaS 应用,我们主要提供全渠道联络中心所需要的端点资源和应用解决方案,未来的应用场景会将短信、邮件、传真、电话、APP、微博、微信、视频、IM 消息、5G 消息全局联通,一触即达,全渠道融合。

  • 认知智能、人机协作: 客服辅助、ASR、TTS、NLP 接入标准化,流程引擎等 AI 相关的基础能力融合,为人工智能的应用场景提供平台化通用能力集合。

  • 辅助 G2 能力扩展: 为音视频通话或会议功能提供触达能力等。未来 IVVR、ACD、ROUTER 等功能可以直接复用在 G2 音视频媒体编辑上,来扩展 G2 应用能力。

  • 应用组件化,减少企业接入成本: 最近低代码的发展有了一些实质性的进展,拿官网来说,简单的信息管理系统等都已经可以做到数十分钟即可建设,但是否可以快速方便的构建出中型复杂度的应用系统?还存在挑战。下图为网易轻舟低代码平台的一个设想,可以基于组件和模块化编程,所有的功能点都可以抽象成一个个的组件,用户可选择性随意拼装,完成后即形成一个可用的通信能力平台,可直接操作使用也可以二次抽象出接口以 PaaS 能力的方式调用。可以非常方便的按需选择,减少了企业购买成本。又可以以较低的编码量接入应用能力,提高了接入效率。以后的一个个解决方案可以直接在低代码平台进行构建。

  • 融合通信中台: 运营商通信中台是通信中台的一个子集,前期我们会通过它来实践,可以像积木一样产生多种互不相干的组件库,可以随意组装,成为可大可小的可控平台。企业客户可以按需组装使用公有云能力,也可以选购所需模组形成一个订制化的私有化平台部署到企业内部。后期会以同样的模式集成更多的模组,最终集成为融合通信中台。

参考文献

  • 《决胜 B 端》
  • 《企业 IT 架构转型之道》
  • 《2021 年全球互联网通信云行业研究报告》
  • 《凤凰架构-构建可靠的大型分布式系统》
  • 《5G 消息白皮书》

相关阅读推荐