技术分享 | 测试环境搭建

168 阅读1分钟

被测系统的环境搭建,是我们作为软件测试人员需要掌握的技能。

被测系统AUT

(Application Under Test) 常见的被测系统即需要被测试的 app,网页和后端服务。大致分为两个方面移动端测试和服务端测试,如下图所示:

image

image1080×591 84.7 KB

常见的被测系统类型

  • UI:一般有 Web App 和 IOT 即基于用户界面交互。
  • Service:对互联网各个端提供的服务,包括 RESTful、WebService 和 RPC
  • code:直接以代码形式提供的被测系统,例如 SDK 和 lib

部署方法

部署方法包括脚本部署和容器部署。脚本部署是基于自动化脚本和自动化平台,通过自动化脚本完成对它的分发、配置和启动。容器部署基于容器镜像 Docker。

脚本部署

  • 通过 bash python 等脚本实现自动化的构建与部署。
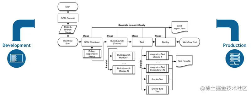
  • 通过持续集成平台如 Jenkins 完成流程管理。

image

image1080×851 128 KB

image

image1080×408 84.7 KB

容器部署

  • 自动化构建 bash
  • 容器构建 Docker
  • 容器编排 K8S
  • 持续集成 Jenkins

image

image1080×516 80 KB

大家可以动手试着部署一下哦~

更多技术文章