ResNet系列网络结构介绍

340 阅读9分钟

一起养成写作习惯!这是我参与「掘金日新计划 · 4 月更文挑战」的第8天,点击查看活动详情

前言

这里将着重介绍网络的结构构成,不涉及原理讲解。

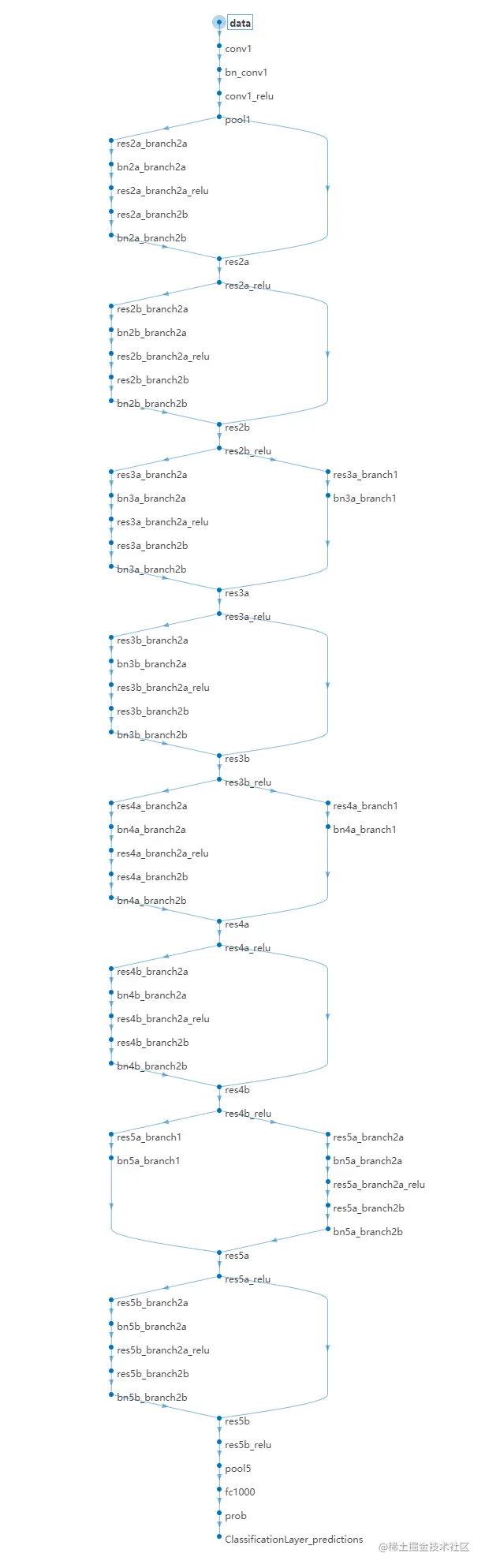
一.ResNet18结构

层数: 71
连接数: 78
结构M

%添加层分支
%将网络分支添加到层次图中。每个分支均为一个线性层组。
tempLayers = [
    imageInputLayer([224 224 3],"Name","data","Normalization","zscore")
    convolution2dLayer([7 7],64,"Name","conv1","BiasLearnRateFactor",0,"Padding",[3 3 3 3],"Stride",[2 2])
    batchNormalizationLayer("Name","bn_conv1")
    reluLayer("Name","conv1_relu")
    maxPooling2dLayer([3 3],"Name","pool1","Padding",[1 1 1 1],"Stride",[2 2])];
lgraph = addLayers(lgraph,tempLayers);

tempLayers = [
    convolution2dLayer([3 3],64,"Name","res2a_branch2a","BiasLearnRateFactor",0,"Padding",[1 1 1 1])
    batchNormalizationLayer("Name","bn2a_branch2a")
    reluLayer("Name","res2a_branch2a_relu")
    convolution2dLayer([3 3],64,"Name","res2a_branch2b","BiasLearnRateFactor",0,"Padding",[1 1 1 1])
    batchNormalizationLayer("Name","bn2a_branch2b")];
lgraph = addLayers(lgraph,tempLayers);

tempLayers = [
    additionLayer(2,"Name","res2a")
    reluLayer("Name","res2a_relu")];
lgraph = addLayers(lgraph,tempLayers);

tempLayers = [
    convolution2dLayer([3 3],64,"Name","res2b_branch2a","BiasLearnRateFactor",0,"Padding",[1 1 1 1])
    batchNormalizationLayer("Name","bn2b_branch2a")
    reluLayer("Name","res2b_branch2a_relu")
    convolution2dLayer([3 3],64,"Name","res2b_branch2b","BiasLearnRateFactor",0,"Padding",[1 1 1 1])
    batchNormalizationLayer("Name","bn2b_branch2b")];
lgraph = addLayers(lgraph,tempLayers);

tempLayers = [
    additionLayer(2,"Name","res2b")
    reluLayer("Name","res2b_relu")];
lgraph = addLayers(lgraph,tempLayers);

tempLayers = [
    convolution2dLayer([3 3],128,"Name","res3a_branch2a","BiasLearnRateFactor",0,"Padding",[1 1 1 1],"Stride",[2 2])
    batchNormalizationLayer("Name","bn3a_branch2a")
    reluLayer("Name","res3a_branch2a_relu")
    convolution2dLayer([3 3],128,"Name","res3a_branch2b","BiasLearnRateFactor",0,"Padding",[1 1 1 1])
    batchNormalizationLayer("Name","bn3a_branch2b")];
lgraph = addLayers(lgraph,tempLayers);

tempLayers = [
    convolution2dLayer([1 1],128,"Name","res3a_branch1","BiasLearnRateFactor",0,"Stride",[2 2])
    batchNormalizationLayer("Name","bn3a_branch1")];
lgraph = addLayers(lgraph,tempLayers);

tempLayers = [
    additionLayer(2,"Name","res3a")
    reluLayer("Name","res3a_relu")];
lgraph = addLayers(lgraph,tempLayers);

tempLayers = [
    convolution2dLayer([3 3],128,"Name","res3b_branch2a","BiasLearnRateFactor",0,"Padding",[1 1 1 1])
    batchNormalizationLayer("Name","bn3b_branch2a")
    reluLayer("Name","res3b_branch2a_relu")
    convolution2dLayer([3 3],128,"Name","res3b_branch2b","BiasLearnRateFactor",0,"Padding",[1 1 1 1])
    batchNormalizationLayer("Name","bn3b_branch2b")];
lgraph = addLayers(lgraph,tempLayers);

tempLayers = [
    additionLayer(2,"Name","res3b")
    reluLayer("Name","res3b_relu")];
lgraph = addLayers(lgraph,tempLayers);

tempLayers = [
    convolution2dLayer([3 3],256,"Name","res4a_branch2a","BiasLearnRateFactor",0,"Padding",[1 1 1 1],"Stride",[2 2])
    batchNormalizationLayer("Name","bn4a_branch2a")
    reluLayer("Name","res4a_branch2a_relu")
    convolution2dLayer([3 3],256,"Name","res4a_branch2b","BiasLearnRateFactor",0,"Padding",[1 1 1 1])
    batchNormalizationLayer("Name","bn4a_branch2b")];
lgraph = addLayers(lgraph,tempLayers);

tempLayers = [
    convolution2dLayer([1 1],256,"Name","res4a_branch1","BiasLearnRateFactor",0,"Stride",[2 2])
    batchNormalizationLayer("Name","bn4a_branch1")];
lgraph = addLayers(lgraph,tempLayers);

tempLayers = [
    additionLayer(2,"Name","res4a")
    reluLayer("Name","res4a_relu")];
lgraph = addLayers(lgraph,tempLayers);

tempLayers = [
    convolution2dLayer([3 3],256,"Name","res4b_branch2a","BiasLearnRateFactor",0,"Padding",[1 1 1 1])
    batchNormalizationLayer("Name","bn4b_branch2a")
    reluLayer("Name","res4b_branch2a_relu")
    convolution2dLayer([3 3],256,"Name","res4b_branch2b","BiasLearnRateFactor",0,"Padding",[1 1 1 1])
    batchNormalizationLayer("Name","bn4b_branch2b")];
lgraph = addLayers(lgraph,tempLayers);

tempLayers = [
    additionLayer(2,"Name","res4b")
    reluLayer("Name","res4b_relu")];
lgraph = addLayers(lgraph,tempLayers);

tempLayers = [
    convolution2dLayer([1 1],512,"Name","res5a_branch1","BiasLearnRateFactor",0,"Stride",[2 2])
    batchNormalizationLayer("Name","bn5a_branch1")];
lgraph = addLayers(lgraph,tempLayers);

tempLayers = [
    convolution2dLayer([3 3],512,"Name","res5a_branch2a","BiasLearnRateFactor",0,"Padding",[1 1 1 1],"Stride",[2 2])
    batchNormalizationLayer("Name","bn5a_branch2a")
    reluLayer("Name","res5a_branch2a_relu")
    convolution2dLayer([3 3],512,"Name","res5a_branch2b","BiasLearnRateFactor",0,"Padding",[1 1 1 1])
    batchNormalizationLayer("Name","bn5a_branch2b")];
lgraph = addLayers(lgraph,tempLayers);

tempLayers = [
    additionLayer(2,"Name","res5a")
    reluLayer("Name","res5a_relu")];
lgraph = addLayers(lgraph,tempLayers);

tempLayers = [
    convolution2dLayer([3 3],512,"Name","res5b_branch2a","BiasLearnRateFactor",0,"Padding",[1 1 1 1])
    batchNormalizationLayer("Name","bn5b_branch2a")
    reluLayer("Name","res5b_branch2a_relu")
    convolution2dLayer([3 3],512,"Name","res5b_branch2b","BiasLearnRateFactor",0,"Padding",[1 1 1 1])
    batchNormalizationLayer("Name","bn5b_branch2b")];
lgraph = addLayers(lgraph,tempLayers);

tempLayers = [
    additionLayer(2,"Name","res5b")
    reluLayer("Name","res5b_relu")
    globalAveragePooling2dLayer("Name","pool5")
    fullyConnectedLayer(1000,"Name","fc1000")
    softmaxLayer("Name","prob")
    classificationLayer("Name","ClassificationLayer_predictions")];
lgraph = addLayers(lgraph,tempLayers);

% 清理辅助函数变量
clear tempLayers;

连接层分支
连接网络的所有分支以创建网络图。
lgraph = connectLayers(lgraph,"pool1","res2a_branch2a");
lgraph = connectLayers(lgraph,"pool1","res2a/in2");
lgraph = connectLayers(lgraph,"bn2a_branch2b","res2a/in1");
lgraph = connectLayers(lgraph,"res2a_relu","res2b_branch2a");
lgraph = connectLayers(lgraph,"res2a_relu","res2b/in2");
lgraph = connectLayers(lgraph,"bn2b_branch2b","res2b/in1");
lgraph = connectLayers(lgraph,"res2b_relu","res3a_branch2a");
lgraph = connectLayers(lgraph,"res2b_relu","res3a_branch1");
lgraph = connectLayers(lgraph,"bn3a_branch1","res3a/in2");
lgraph = connectLayers(lgraph,"bn3a_branch2b","res3a/in1");
lgraph = connectLayers(lgraph,"res3a_relu","res3b_branch2a");
lgraph = connectLayers(lgraph,"res3a_relu","res3b/in2");
lgraph = connectLayers(lgraph,"bn3b_branch2b","res3b/in1");
lgraph = connectLayers(lgraph,"res3b_relu","res4a_branch2a");
lgraph = connectLayers(lgraph,"res3b_relu","res4a_branch1");
lgraph = connectLayers(lgraph,"bn4a_branch1","res4a/in2");
lgraph = connectLayers(lgraph,"bn4a_branch2b","res4a/in1");
lgraph = connectLayers(lgraph,"res4a_relu","res4b_branch2a");
lgraph = connectLayers(lgraph,"res4a_relu","res4b/in2");
lgraph = connectLayers(lgraph,"bn4b_branch2b","res4b/in1");
lgraph = connectLayers(lgraph,"res4b_relu","res5a_branch1");
lgraph = connectLayers(lgraph,"res4b_relu","res5a_branch2a");
lgraph = connectLayers(lgraph,"bn5a_branch1","res5a/in2");
lgraph = connectLayers(lgraph,"bn5a_branch2b","res5a/in1");
lgraph = connectLayers(lgraph,"res5a_relu","res5b_branch2a");
lgraph = connectLayers(lgraph,"res5a_relu","res5b/in2");
lgraph = connectLayers(lgraph,"bn5b_branch2b","res5b/in1");

%绘制层
plot(lgraph);

结构图 image.png 内部参数计算图 image.png

二.ResNet 50结构

层数: 177
连接数: 192
结构m:

%创建层次图
%创建层次图变量以包含网络层。
lgraph = layerGraph();

%添加层分支
%将网络分支添加到层次图中。每个分支均为一个线性层组。
tempLayers = [
    imageInputLayer([224 224 3],"Name","input_1")
    convolution2dLayer([7 7],64,"Name","conv1","Padding",[3 3 3 3],"Stride",[2 2])
    batchNormalizationLayer("Name","bn_conv1","Epsilon",0.001)
    reluLayer("Name","activation_1_relu")
    maxPooling2dLayer([3 3],"Name","max_pooling2d_1","Padding",[1 1 1 1],"Stride",[2 2])];
lgraph = addLayers(lgraph,tempLayers);

tempLayers = [
    convolution2dLayer([1 1],256,"Name","res2a_branch1","BiasLearnRateFactor",0)
    batchNormalizationLayer("Name","bn2a_branch1","Epsilon",0.001)];
lgraph = addLayers(lgraph,tempLayers);

tempLayers = [
    convolution2dLayer([1 1],64,"Name","res2a_branch2a","BiasLearnRateFactor",0)
    batchNormalizationLayer("Name","bn2a_branch2a","Epsilon",0.001)
    reluLayer("Name","activation_2_relu")
    convolution2dLayer([3 3],64,"Name","res2a_branch2b","BiasLearnRateFactor",0,"Padding","same")
    batchNormalizationLayer("Name","bn2a_branch2b","Epsilon",0.001)
    reluLayer("Name","activation_3_relu")
    convolution2dLayer([1 1],256,"Name","res2a_branch2c","BiasLearnRateFactor",0)
    batchNormalizationLayer("Name","bn2a_branch2c","Epsilon",0.001)];
lgraph = addLayers(lgraph,tempLayers);

tempLayers = [
    additionLayer(2,"Name","add_1")
    reluLayer("Name","activation_4_relu")];
lgraph = addLayers(lgraph,tempLayers);

tempLayers = [
    convolution2dLayer([1 1],64,"Name","res2b_branch2a","BiasLearnRateFactor",0)
    batchNormalizationLayer("Name","bn2b_branch2a","Epsilon",0.001)
    reluLayer("Name","activation_5_relu")
    convolution2dLayer([3 3],64,"Name","res2b_branch2b","BiasLearnRateFactor",0,"Padding","same")
    batchNormalizationLayer("Name","bn2b_branch2b","Epsilon",0.001)
    reluLayer("Name","activation_6_relu")
    convolution2dLayer([1 1],256,"Name","res2b_branch2c","BiasLearnRateFactor",0)
    batchNormalizationLayer("Name","bn2b_branch2c","Epsilon",0.001)];
lgraph = addLayers(lgraph,tempLayers);

tempLayers = [
    additionLayer(2,"Name","add_2")
    reluLayer("Name","activation_7_relu")];
lgraph = addLayers(lgraph,tempLayers);

tempLayers = [
    convolution2dLayer([1 1],64,"Name","res2c_branch2a","BiasLearnRateFactor",0)
    batchNormalizationLayer("Name","bn2c_branch2a","Epsilon",0.001)
    reluLayer("Name","activation_8_relu")
    convolution2dLayer([3 3],64,"Name","res2c_branch2b","BiasLearnRateFactor",0,"Padding","same")
    batchNormalizationLayer("Name","bn2c_branch2b","Epsilon",0.001)
    reluLayer("Name","activation_9_relu")
    convolution2dLayer([1 1],256,"Name","res2c_branch2c","BiasLearnRateFactor",0)
    batchNormalizationLayer("Name","bn2c_branch2c","Epsilon",0.001)];
lgraph = addLayers(lgraph,tempLayers);

tempLayers = [
    additionLayer(2,"Name","add_3")
    reluLayer("Name","activation_10_relu")];
lgraph = addLayers(lgraph,tempLayers);

tempLayers = [
    convolution2dLayer([1 1],128,"Name","res3a_branch2a","BiasLearnRateFactor",0,"Stride",[2 2])
    batchNormalizationLayer("Name","bn3a_branch2a","Epsilon",0.001)
    reluLayer("Name","activation_11_relu")
    convolution2dLayer([3 3],128,"Name","res3a_branch2b","BiasLearnRateFactor",0,"Padding","same")
    batchNormalizationLayer("Name","bn3a_branch2b","Epsilon",0.001)
    reluLayer("Name","activation_12_relu")
    convolution2dLayer([1 1],512,"Name","res3a_branch2c","BiasLearnRateFactor",0)
    batchNormalizationLayer("Name","bn3a_branch2c","Epsilon",0.001)];
lgraph = addLayers(lgraph,tempLayers);

tempLayers = [
    convolution2dLayer([1 1],512,"Name","res3a_branch1","BiasLearnRateFactor",0,"Stride",[2 2])
    batchNormalizationLayer("Name","bn3a_branch1","Epsilon",0.001)];
lgraph = addLayers(lgraph,tempLayers);

tempLayers = [
    additionLayer(2,"Name","add_4")
    reluLayer("Name","activation_13_relu")];
lgraph = addLayers(lgraph,tempLayers);

tempLayers = [
    convolution2dLayer([1 1],128,"Name","res3b_branch2a","BiasLearnRateFactor",0)
    batchNormalizationLayer("Name","bn3b_branch2a","Epsilon",0.001)
    reluLayer("Name","activation_14_relu")
    convolution2dLayer([3 3],128,"Name","res3b_branch2b","BiasLearnRateFactor",0,"Padding","same")
    batchNormalizationLayer("Name","bn3b_branch2b","Epsilon",0.001)
    reluLayer("Name","activation_15_relu")
    convolution2dLayer([1 1],512,"Name","res3b_branch2c","BiasLearnRateFactor",0)
    batchNormalizationLayer("Name","bn3b_branch2c","Epsilon",0.001)];
lgraph = addLayers(lgraph,tempLayers);

tempLayers = [
    additionLayer(2,"Name","add_5")
    reluLayer("Name","activation_16_relu")];
lgraph = addLayers(lgraph,tempLayers);

tempLayers = [
    convolution2dLayer([1 1],128,"Name","res3c_branch2a","BiasLearnRateFactor",0)
    batchNormalizationLayer("Name","bn3c_branch2a","Epsilon",0.001)
    reluLayer("Name","activation_17_relu")
    convolution2dLayer([3 3],128,"Name","res3c_branch2b","BiasLearnRateFactor",0,"Padding","same")
    batchNormalizationLayer("Name","bn3c_branch2b","Epsilon",0.001)
    reluLayer("Name","activation_18_relu")
    convolution2dLayer([1 1],512,"Name","res3c_branch2c","BiasLearnRateFactor",0)
    batchNormalizationLayer("Name","bn3c_branch2c","Epsilon",0.001)];
lgraph = addLayers(lgraph,tempLayers);

tempLayers = [
    additionLayer(2,"Name","add_6")
    reluLayer("Name","activation_19_relu")];
lgraph = addLayers(lgraph,tempLayers);

tempLayers = [
    convolution2dLayer([1 1],128,"Name","res3d_branch2a","BiasLearnRateFactor",0)
    batchNormalizationLayer("Name","bn3d_branch2a","Epsilon",0.001)
    reluLayer("Name","activation_20_relu")
    convolution2dLayer([3 3],128,"Name","res3d_branch2b","BiasLearnRateFactor",0,"Padding","same")
    batchNormalizationLayer("Name","bn3d_branch2b","Epsilon",0.001)
    reluLayer("Name","activation_21_relu")
    convolution2dLayer([1 1],512,"Name","res3d_branch2c","BiasLearnRateFactor",0)
    batchNormalizationLayer("Name","bn3d_branch2c","Epsilon",0.001)];
lgraph = addLayers(lgraph,tempLayers);

tempLayers = [
    additionLayer(2,"Name","add_7")
    reluLayer("Name","activation_22_relu")];
lgraph = addLayers(lgraph,tempLayers);

tempLayers = [
    convolution2dLayer([1 1],1024,"Name","res4a_branch1","BiasLearnRateFactor",0,"Stride",[2 2])
    batchNormalizationLayer("Name","bn4a_branch1","Epsilon",0.001)];
lgraph = addLayers(lgraph,tempLayers);

tempLayers = [
    convolution2dLayer([1 1],256,"Name","res4a_branch2a","BiasLearnRateFactor",0,"Stride",[2 2])
    batchNormalizationLayer("Name","bn4a_branch2a","Epsilon",0.001)
    reluLayer("Name","activation_23_relu")
    convolution2dLayer([3 3],256,"Name","res4a_branch2b","BiasLearnRateFactor",0,"Padding","same")
    batchNormalizationLayer("Name","bn4a_branch2b","Epsilon",0.001)
    reluLayer("Name","activation_24_relu")
    convolution2dLayer([1 1],1024,"Name","res4a_branch2c","BiasLearnRateFactor",0)
    batchNormalizationLayer("Name","bn4a_branch2c","Epsilon",0.001)];
lgraph = addLayers(lgraph,tempLayers);

tempLayers = [
    additionLayer(2,"Name","add_8")
    reluLayer("Name","activation_25_relu")];
lgraph = addLayers(lgraph,tempLayers);

tempLayers = [
    convolution2dLayer([1 1],256,"Name","res4b_branch2a","BiasLearnRateFactor",0)
    batchNormalizationLayer("Name","bn4b_branch2a","Epsilon",0.001)
    reluLayer("Name","activation_26_relu")
    convolution2dLayer([3 3],256,"Name","res4b_branch2b","BiasLearnRateFactor",0,"Padding","same")
    batchNormalizationLayer("Name","bn4b_branch2b","Epsilon",0.001)
    reluLayer("Name","activation_27_relu")
    convolution2dLayer([1 1],1024,"Name","res4b_branch2c","BiasLearnRateFactor",0)
    batchNormalizationLayer("Name","bn4b_branch2c","Epsilon",0.001)];
lgraph = addLayers(lgraph,tempLayers);

tempLayers = [
    additionLayer(2,"Name","add_9")
    reluLayer("Name","activation_28_relu")];
lgraph = addLayers(lgraph,tempLayers);

tempLayers = [
    convolution2dLayer([1 1],256,"Name","res4c_branch2a","BiasLearnRateFactor",0)
    batchNormalizationLayer("Name","bn4c_branch2a","Epsilon",0.001)
    reluLayer("Name","activation_29_relu")
    convolution2dLayer([3 3],256,"Name","res4c_branch2b","BiasLearnRateFactor",0,"Padding","same")
    batchNormalizationLayer("Name","bn4c_branch2b","Epsilon",0.001)
    reluLayer("Name","activation_30_relu")
    convolution2dLayer([1 1],1024,"Name","res4c_branch2c","BiasLearnRateFactor",0)
    batchNormalizationLayer("Name","bn4c_branch2c","Epsilon",0.001)];
lgraph = addLayers(lgraph,tempLayers);

tempLayers = [
    additionLayer(2,"Name","add_10")
    reluLayer("Name","activation_31_relu")];
lgraph = addLayers(lgraph,tempLayers);

tempLayers = [
    convolution2dLayer([1 1],256,"Name","res4d_branch2a","BiasLearnRateFactor",0)
    batchNormalizationLayer("Name","bn4d_branch2a","Epsilon",0.001)
    reluLayer("Name","activation_32_relu")
    convolution2dLayer([3 3],256,"Name","res4d_branch2b","BiasLearnRateFactor",0,"Padding","same")
    batchNormalizationLayer("Name","bn4d_branch2b","Epsilon",0.001)
    reluLayer("Name","activation_33_relu")
    convolution2dLayer([1 1],1024,"Name","res4d_branch2c","BiasLearnRateFactor",0)
    batchNormalizationLayer("Name","bn4d_branch2c","Epsilon",0.001)];
lgraph = addLayers(lgraph,tempLayers);

tempLayers = [
    additionLayer(2,"Name","add_11")
    reluLayer("Name","activation_34_relu")];
lgraph = addLayers(lgraph,tempLayers);

tempLayers = [
    convolution2dLayer([1 1],256,"Name","res4e_branch2a","BiasLearnRateFactor",0)
    batchNormalizationLayer("Name","bn4e_branch2a","Epsilon",0.001)
    reluLayer("Name","activation_35_relu")
    convolution2dLayer([3 3],256,"Name","res4e_branch2b","BiasLearnRateFactor",0,"Padding","same")
    batchNormalizationLayer("Name","bn4e_branch2b","Epsilon",0.001)
    reluLayer("Name","activation_36_relu")
    convolution2dLayer([1 1],1024,"Name","res4e_branch2c","BiasLearnRateFactor",0)
    batchNormalizationLayer("Name","bn4e_branch2c","Epsilon",0.001)];
lgraph = addLayers(lgraph,tempLayers);

tempLayers = [
    additionLayer(2,"Name","add_12")
    reluLayer("Name","activation_37_relu")];
lgraph = addLayers(lgraph,tempLayers);

tempLayers = [
    convolution2dLayer([1 1],256,"Name","res4f_branch2a","BiasLearnRateFactor",0)
    batchNormalizationLayer("Name","bn4f_branch2a","Epsilon",0.001)
    reluLayer("Name","activation_38_relu")
    convolution2dLayer([3 3],256,"Name","res4f_branch2b","BiasLearnRateFactor",0,"Padding","same")
    batchNormalizationLayer("Name","bn4f_branch2b","Epsilon",0.001)
    reluLayer("Name","activation_39_relu")
    convolution2dLayer([1 1],1024,"Name","res4f_branch2c","BiasLearnRateFactor",0)
    batchNormalizationLayer("Name","bn4f_branch2c","Epsilon",0.001)];
lgraph = addLayers(lgraph,tempLayers);

tempLayers = [
    additionLayer(2,"Name","add_13")
    reluLayer("Name","activation_40_relu")];
lgraph = addLayers(lgraph,tempLayers);

tempLayers = [
    convolution2dLayer([1 1],2048,"Name","res5a_branch1","BiasLearnRateFactor",0,"Stride",[2 2])
    batchNormalizationLayer("Name","bn5a_branch1","Epsilon",0.001)];
lgraph = addLayers(lgraph,tempLayers);

tempLayers = [
    convolution2dLayer([1 1],512,"Name","res5a_branch2a","BiasLearnRateFactor",0,"Stride",[2 2])
    batchNormalizationLayer("Name","bn5a_branch2a","Epsilon",0.001)
    reluLayer("Name","activation_41_relu")
    convolution2dLayer([3 3],512,"Name","res5a_branch2b","BiasLearnRateFactor",0,"Padding","same")
    batchNormalizationLayer("Name","bn5a_branch2b","Epsilon",0.001)
    reluLayer("Name","activation_42_relu")
    convolution2dLayer([1 1],2048,"Name","res5a_branch2c","BiasLearnRateFactor",0)
    batchNormalizationLayer("Name","bn5a_branch2c","Epsilon",0.001)];
lgraph = addLayers(lgraph,tempLayers);

tempLayers = [
    additionLayer(2,"Name","add_14")
    reluLayer("Name","activation_43_relu")];
lgraph = addLayers(lgraph,tempLayers);

tempLayers = [
    convolution2dLayer([1 1],512,"Name","res5b_branch2a","BiasLearnRateFactor",0)
    batchNormalizationLayer("Name","bn5b_branch2a","Epsilon",0.001)
    reluLayer("Name","activation_44_relu")
    convolution2dLayer([3 3],512,"Name","res5b_branch2b","BiasLearnRateFactor",0,"Padding","same")
    batchNormalizationLayer("Name","bn5b_branch2b","Epsilon",0.001)
    reluLayer("Name","activation_45_relu")
    convolution2dLayer([1 1],2048,"Name","res5b_branch2c","BiasLearnRateFactor",0)
    batchNormalizationLayer("Name","bn5b_branch2c","Epsilon",0.001)];
lgraph = addLayers(lgraph,tempLayers);

tempLayers = [
    additionLayer(2,"Name","add_15")
    reluLayer("Name","activation_46_relu")];
lgraph = addLayers(lgraph,tempLayers);

tempLayers = [
    convolution2dLayer([1 1],512,"Name","res5c_branch2a","BiasLearnRateFactor",0)
    batchNormalizationLayer("Name","bn5c_branch2a","Epsilon",0.001)
    reluLayer("Name","activation_47_relu")
    convolution2dLayer([3 3],512,"Name","res5c_branch2b","BiasLearnRateFactor",0,"Padding","same")
    batchNormalizationLayer("Name","bn5c_branch2b","Epsilon",0.001)
    reluLayer("Name","activation_48_relu")
    convolution2dLayer([1 1],2048,"Name","res5c_branch2c","BiasLearnRateFactor",0)
    batchNormalizationLayer("Name","bn5c_branch2c","Epsilon",0.001)];
lgraph = addLayers(lgraph,tempLayers);

tempLayers = [
    additionLayer(2,"Name","add_16")
    reluLayer("Name","activation_49_relu")
    globalAveragePooling2dLayer("Name","avg_pool")
    fullyConnectedLayer(1000,"Name","fc1000","BiasLearnRateFactor",0)
    softmaxLayer("Name","fc1000_softmax")
    classificationLayer("Name","ClassificationLayer_fc1000")];
lgraph = addLayers(lgraph,tempLayers);

% 清理辅助函数变量
clear tempLayers;

%连接层分支
%连接网络的所有分支以创建网络图。
lgraph = connectLayers(lgraph,"max_pooling2d_1","res2a_branch1");
lgraph = connectLayers(lgraph,"max_pooling2d_1","res2a_branch2a");
lgraph = connectLayers(lgraph,"bn2a_branch1","add_1/in2");
lgraph = connectLayers(lgraph,"bn2a_branch2c","add_1/in1");
lgraph = connectLayers(lgraph,"activation_4_relu","res2b_branch2a");
lgraph = connectLayers(lgraph,"activation_4_relu","add_2/in2");
lgraph = connectLayers(lgraph,"bn2b_branch2c","add_2/in1");
lgraph = connectLayers(lgraph,"activation_7_relu","res2c_branch2a");
lgraph = connectLayers(lgraph,"activation_7_relu","add_3/in2");
lgraph = connectLayers(lgraph,"bn2c_branch2c","add_3/in1");
lgraph = connectLayers(lgraph,"activation_10_relu","res3a_branch2a");
lgraph = connectLayers(lgraph,"activation_10_relu","res3a_branch1");
lgraph = connectLayers(lgraph,"bn3a_branch2c","add_4/in1");
lgraph = connectLayers(lgraph,"bn3a_branch1","add_4/in2");
lgraph = connectLayers(lgraph,"activation_13_relu","res3b_branch2a");
lgraph = connectLayers(lgraph,"activation_13_relu","add_5/in2");
lgraph = connectLayers(lgraph,"bn3b_branch2c","add_5/in1");
lgraph = connectLayers(lgraph,"activation_16_relu","res3c_branch2a");
lgraph = connectLayers(lgraph,"activation_16_relu","add_6/in2");
lgraph = connectLayers(lgraph,"bn3c_branch2c","add_6/in1");
lgraph = connectLayers(lgraph,"activation_19_relu","res3d_branch2a");
lgraph = connectLayers(lgraph,"activation_19_relu","add_7/in2");
lgraph = connectLayers(lgraph,"bn3d_branch2c","add_7/in1");
lgraph = connectLayers(lgraph,"activation_22_relu","res4a_branch1");
lgraph = connectLayers(lgraph,"activation_22_relu","res4a_branch2a");
lgraph = connectLayers(lgraph,"bn4a_branch1","add_8/in2");
lgraph = connectLayers(lgraph,"bn4a_branch2c","add_8/in1");
lgraph = connectLayers(lgraph,"activation_25_relu","res4b_branch2a");
lgraph = connectLayers(lgraph,"activation_25_relu","add_9/in2");
lgraph = connectLayers(lgraph,"bn4b_branch2c","add_9/in1");
lgraph = connectLayers(lgraph,"activation_28_relu","res4c_branch2a");
lgraph = connectLayers(lgraph,"activation_28_relu","add_10/in2");
lgraph = connectLayers(lgraph,"bn4c_branch2c","add_10/in1");
lgraph = connectLayers(lgraph,"activation_31_relu","res4d_branch2a");
lgraph = connectLayers(lgraph,"activation_31_relu","add_11/in2");
lgraph = connectLayers(lgraph,"bn4d_branch2c","add_11/in1");
lgraph = connectLayers(lgraph,"activation_34_relu","res4e_branch2a");
lgraph = connectLayers(lgraph,"activation_34_relu","add_12/in2");
lgraph = connectLayers(lgraph,"bn4e_branch2c","add_12/in1");
lgraph = connectLayers(lgraph,"activation_37_relu","res4f_branch2a");
lgraph = connectLayers(lgraph,"activation_37_relu","add_13/in2");
lgraph = connectLayers(lgraph,"bn4f_branch2c","add_13/in1");
lgraph = connectLayers(lgraph,"activation_40_relu","res5a_branch1");
lgraph = connectLayers(lgraph,"activation_40_relu","res5a_branch2a");
lgraph = connectLayers(lgraph,"bn5a_branch1","add_14/in2");
lgraph = connectLayers(lgraph,"bn5a_branch2c","add_14/in1");
lgraph = connectLayers(lgraph,"activation_43_relu","res5b_branch2a");
lgraph = connectLayers(lgraph,"activation_43_relu","add_15/in2");
lgraph = connectLayers(lgraph,"bn5b_branch2c","add_15/in1");
lgraph = connectLayers(lgraph,"activation_46_relu","res5c_branch2a");
lgraph = connectLayers(lgraph,"activation_46_relu","add_16/in2");
lgraph = connectLayers(lgraph,"bn5c_branch2c","add_16/in1");

%绘制层
plot(lgraph);

结构图 image.png 内部参数计算图 image.png