3d Tiles 加载调度原理分析

585 阅读5分钟

作者:迷途的小书童

微信公众号:g0415shenweri

转载声明

3dtiles协议具备了超大规模的数据加载调度的能力。本人分析了cesium的源码,结合自己的理解总结了一下加载调度的实现。\

3dtiles的数据结构

3dtiles是金字塔状的层次结构,最上层是不太精细的数据,越到下层模型数据越精细,渲染成本越高。一般根据视口离tile的远近来加载不同的层级。

               

上面的层级关系可以用父子关系描述:

  • roottile:parent:null  ,children:tile1,tile2
  • tile1:parent:rootile , children:tile3,tile4
  • tile2:parent:rootile, children:tile5,tile6
  • tile3:parent:tile1,    children:null
  • tile4:parent:tile1,    children:null
  • tile5:parent:tile2,    childrend:null

3dtiles的状态

每个tile用两种不同主线的状态来描述,一种用来描述tile的数据是否已经通过http加载到内容,一种是当前tile是否需要渲染出来。整个渲染流程都是围绕着这两种状态进行业务逻辑的编写。

数据加载状态,我们通过下面几种状态来覆盖全部:只有当LoadState为ContentLoaded的时候,tile才能够被渲染出来。

LoadState 
{
    Destroying = -3,
    Failed = -2,
    FailedTemporarily = -1,
    Unloaded = 0,
    ContentLoading = 1,
    ContentLoaded = 2,
    Done = 3
  };

渲染状态,描述当前tile是否可以渲染出来,我们通过下面几种状态来描述:

None = 0,
Rendered = 1,
Refined = 2
Unrefined = 3

备注:渲染状态不会管当前tile是否内容已经加载,他只是描述当前tile在当前视口范围是否需要渲染。

状态解释:

None:表示tile刚刚创建

Rendered:表示当前正在被渲染的tile

Regined:表示当前的tile没有被渲染,但是其child有被渲染

Unrefined:表示当前tile没有被渲染,其child也没有被渲染,其parent有被渲染

这里解释下英文:Regined表示精细的,即其有更精细的模型被渲染,我们用来表示当前tile的child有被渲染。UnRegined表示非精细的,即其不精细的模型被渲染,我们用来表示当前tile的parent被渲染出来。

上面4种状态,可以描述任何一个tile当前的状态情况。

3dtiles的调度

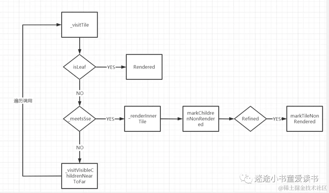
整个3dtiles的调度,其实就是不停的去计算当前视口哪些tile可以被渲染的过程。我简化了部分不重要的逻辑,切换到重点,画了下面的流程图:

               

每次都是从roottile开始计算,调用_visitTile函数,该函数在渲染调度方面,主要干了3个事情,是否是叶子节点、达到sse,达不到sse。

如果是叶子节点就直接将当前tile的状态设置为Rendered,并将其tile丢进渲染的队列。

如果有子节点,就判断sse的值,sse我这里不做过多解释,有点复杂。这个参数用来判断是渲染当前tile,还是子节点的tile。

如果sse的值需要我们渲染当前tile,我们就需要所有的子child里面正在被渲染的tile的状态设置为Unrefined状态,并push到不再渲染的tile队列里面。这里是通过一个嵌套循环来实现。不过我们不需要遍历所有的子child,我们只需要遍历当前tile的状态为Regined的,Regined的状态说明可以看上一节的描述。

如果sse的值需要我们渲染子child,我们会遍历所有的子child,然后即上面的函数vistiVisibleChildrenNearToFar,这个函数内部又会重新调用_visitTile。

通过上面的逻辑,我们可以清楚的得到两个队列:renderlist和norenderlist。

renderlist表示当前需要渲染的tile队列

norenderlist表示原先是渲染状态,现在不需要在状态的队列。

得到这两个队列之后,我们就可以调用渲染的函数进行数据的渲染。不过这里需要渲染的队列tile,有可能有的数据内容还没有请求到。我们需要在渲染的时候进行过滤。

3dtiles的内存回收

我们不可能把所有的tile的数据都存储在内存里面,机器的内存是有限制的,我们也不能这么做。所以我们要把在没有在渲染状态的数据回收掉。cesium的做法是设置一个内存大小阀值来实现的。当超过这个阀值才会进行内存回收的逻辑。我这里想通过超时时间来实现。我们维护一个双向链表的回收队列。为什么是双向链表呢?这是为了可以非常快的删除任意一个节点。

我们开启一个定时器,定期的去计算哪些tile已经超过一个固定值没有被渲染了。那么我们将其从回收队列里面剔除,并将数据内容释放掉。

我们的tile在状态由Rendered变成非Rendered状态时候,我们会将当前tile丢入回收队列。

我们的tile状态变成Rendered的时候,我们又会从回收队列里面删除这个tile。

我们通过延迟回收,来实现当相机快速移动的时候,不会频繁的进行数据请求。又保证了最终内存的能够控制在一定范围之内。

3dtiles的数据请求

前面将的状态都是在说渲染状态,我们的数据何时被请求呢?这里由于比较简单,我就放在最后说了。当我们的tile的状态变成Rendered的时候,会触发数据请求命令。如果数据已经加载到内存,就不会再请求,如果数据状态为非ContentLoaded状态,我们会重新发起数据请求。

整个3dtile的最核心的调度流程大概就这些。