销售数据分析这么做,领导不重用你都难

193 阅读5分钟

Q1马上要结束了,第一季度目标完成得怎么样了?

前几天在足浴店遇到浙江的销售负责人,正带着他的下属们按摩享受。问了问,原来他们早在两个礼拜前,就已经超额完成了第一季度目标

疫情当下,照理说这业绩是越来越难完成,怎么他们完成得这么轻松,一问才知道,这人之前是干数据分析的,现在转行销售,也把分析那一套用在了销售上,靠数据驱动销售业务,精准识别顾客,对症下药,轻松完成签单。

老李做了这么多年的数据分析,对销售业务也有所了解,咨询多个销售大佬之后,给大家总结了一套通用的销售分析流程

销售数据分析这么做,领导不重用你都难

第一、明确分析目的

企业分析销售数据主要有两个目的,一个是整体把握销售情况,通常从销售日报、月报中获得,查看目标完成情况和监控是否存在异常。另一个目的是对特定问题的分析,比如新产品进入市场做的渠道对比分析、竞品分析等。如果你是销售主管,可以重点以把握整体情况为目的。

第二、确认分析内容

在做分析之前,我们需要简单地了解业务背景,比如产品市场状况、竞品数据、重点销售区域等等。只有在数据充足、对于业务充分了解的情况下,才能更容易找到数据分析的思路。这边建议大家从四个方面去进行分析,整体销售情况分析、区域布局分析、产品线分析、价格体系分析。

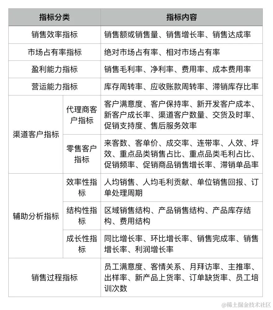
第三、构建指标体系

销售数据分析这么做,领导不重用你都难

1、整体销售分析

**销售额/销售量:**内部来说,主要是进行同比、环比、一定时间内的变化趋势比较。外部来说,主要是和竞品、行业标准比较。

**季节因素:**很多产品都有淡旺季之分,最简单的例子就是冰棍、衣服。通过整体分析,可以提前做好渠道压货规则及生产运作规划。

**产品线:**通过总体产品结构分析,了解整体产品结构分布和重点产品表现。这边推荐波士顿矩阵。

**价格体系:**通过总体价格结构分析,了解企业的优势价位区间,进行合理定价。

2、区域布局分析

**区域分布:**分析企业的销售区域及各区域表现,检索重点区域、发现潜在市场,提出下阶段区域布局策略。

**重点区域分析:**对重点区域的销售状况予以重点分析,解析该区域的发展走势及结构特点,为未来在重点区域的发展提供借鉴。

**区域销售异动分析:**对增长和下跌明显的区域予以重点分析,总结经验教训,有效避免潜在的威胁。

**区域产品分析:**将重点区域中的产品结构进行时间上的横向对比,进行多要素复合分析。

3、产品线分析

**产品线结构分析:**分析产品系列和单产品结构分布,建议使用二八分析法。

**重点产品分析:**针对重点产品进行分析,提供迭代意见,满足客户需求。

**产品-区域分析:**通过对产品的销售区域分布的分析,区分战略性产品/技术性产品、全国性产品/区域性产品,进一步细分产品。

4、价格体系分析

**价格体系分析:**划分出符合实际的价格区间划分标准,寻找主导价位。

**价格-产品分析:**主导价位区间的趋势分析,主导价格区间的产品构成以及发育状况,分析主导价位产品成长空间。

**价格-区域分析:**各区域的价位构成分析,寻找各区域的主导价格以及价格层次的产品线战略分布。

可以参考的重点指标

销售数据分析这么做,领导不重用你都难

第四、选择分析方法

数据分析的方法有很多,比较通用的是7种,对比法、象限法、假设法、二八法、指数法、漏斗法、多维法,具体可以查看7种最常用数据分析思维,解决90%分析难题

第五、数据可视化展现

大多数销售人员,乃至销售管理人员,都不是专业的数据分析人员,不会代码、不会专业的数据分析工具是很正常的。通常情况下,如果数据不是很多,Excel用得也比较熟练,那就直接用Excel分析,别去花成本学其他了。

如果数据多,Excel处理不了,那就学着用专业报表工具吧,上手还是比较快的。像国外的Tableau、PowerBI,国内的FineReport等等,我常用的是FineReport,个人版免费,做出来的图没有水印,操作帮助文档也比较全面。下面就是用FineReport做的可视化。

销售数据分析这么做,领导不重用你都难

销售数据分析这么做,领导不重用你都难

销售数据分析这么做,领导不重用你都难

销售数据分析这么做,领导不重用你都难

销售数据分析这么做,领导不重用你都难

可视化展示不是结束,在不断使用报表进行指导实践的过程中,不要忘记去更新迭代,根据业务的变化及时做好迭代工作,销售分析流程最终应该是一个闭环,数据能够源源不断地促进销售决策,带来业绩提升。