基于STM32的高精度温度测控系统-PCB设计

439 阅读9分钟

基于STM32的高精度温度测控系统,本篇为PCB设计分析篇

文章目录


上一章我简单的分析了设计一个高精度温控系统原理图的设计组成,但对于一整个项目来说,分析功能,设计原理图只是第一步,第二步则是根据原理图来设计PCB,这一节内容我主要分享PCB的设计思路,即一些注意点,同时补充一下之前设计的一些缺陷与改进(干货很多,记得 MARK、点赞、收藏哦)

高精度温度测控仪设计PCB篇

一、PCB布局

不积跬步无以至千里,在原理图设计完成之后,就进入到PCB设计环节,PCB设计环节第一步是对PCB的元器件进行布局,许多了认为布局只是无关紧要,把注重点放在布线上,实际上,布局的好坏直接影响了之后的走线难度与信号质量,做布局时一定要慎重,下面我分享一下我的布局,首先看一下全局图:

在这里插入图片描述

这个是我的全局电路图,基本的思想是左边进电源,上边接输入输出,右边则放置上位机电路,关联性强的器件尽量放在一起,这样可以方便布线,同时增加相关信号的关联性,每个部分的布局我分开分析

电源电路布局

电源电路布局,首先是220转到+/-12V然后通过两个高精度降压芯片(TI公司的TPS芯片)生成+/-5V,因为这里后面要给AD电路提供差模信号,以及为运放供电,所以单独用两个芯片产生电压,12V转5转3.3因为给单片机供电,所以使用了简单的降压电路,两个降压芯片成本一两块的样子,布局靠近单片机就可以,还有一路是5V转到2.5V为AD采集芯片提供基准电压的基准源,本芯片的基准源精度要求也较高,所以使用了ADR421,是市面上常用的一款芯片,电路都是通过参考芯片手册的典型电路来设计的,各大部分芯片的主要位置放下来之后,就把外围电路放在对应芯片的附近,方便布线,以下就是我的电源布局:

每个部分的芯片在原理图上都可以看到,这里我把所有的标注都删除了方便观看

在这里插入图片描述

注意要点:电源布局的时候要分析以下电流的走向,来放置电容,理论上滤波或者去耦越靠近器件效果越好,同时有多个电容滤波的时候,电容值大的要在前面,容值小的要在后面,如果放置相反,则没有效果!示例如下

在这里插入图片描述

电流一定要在电容之后引出,不然放置效果等于没有,甚至起到反作用

另外一点就是电源器件工作时温度较高,周围器件最好不要放置工作时受温度影响较大的器件

核心电路布局

核心电路的布局,我的设计理念如下:

  1. 芯片尽量放在整张PCB板的中间,方便连接其他电路
  2. 芯片的外围电路(复位、滤波去耦电容、晶振电路)等尽量靠近核心芯片,保证其效果,但又不要靠的太近,留一些空隙给芯片的引脚引出,接到外围电路上!
  3. 用来做阻抗匹配的电阻,尽量靠着输出口,保证效果
  4. 按键的布局尽量靠近PCB右下角,因为大家基本上都是右撇子,用的舒服,嘿嘿,但复位按键因为不常用,放在中心也没问题,LED显示选一个明显的位置就行,但也要注意稍微离其他容易受温度影响的芯片远一点
  5. 放置的时候优先考虑非GND的引脚,因为后期铺铜,GND基本上全覆盖,所以我前期不接地线,最后才做,设计难度大大降低

在这里插入图片描述

除此之外,因为核心电路使用的数字地和数字VCC,所以在其与降压模块的VCC和GND要上一个磁珠做隔离,我的摆放位置如下(上图中马赛克位置—尴尬)

在这里插入图片描述

**补充一下:**原理图中连接AGND和DGND的器件都挺多,为了后期盖GND铜皮的时候方便,所以我在整体规划时把左半边分为AGND,右半边分为DGND进行器件布局的,先提前看一下整体的图

在这里插入图片描述

恒流源及AD采集部分布局

PT100的接法是通过恒流源接入,输出模拟差分信号,通过多路选择器,循环导入8路差分信号,输入到AD采集芯片之中,对于信号电路,设计的要求就是尽可能的缩短器件之间的距离,所以我的布局思路就是把恒流源靠近PT100,然后出来的信号经过滤波后,差分等长处理,经过选择器输入到24位AD采集芯片,保证信号的完整性,同时对于这些排列性质的器件,在布局上面尽量一致,方便走线,比如所有的电源接口都可以在背面走一条直线,然后过孔引出到顶层,信号则在顶层直接走线,降低了走线的难度,减少信号的过孔,保证信号完整性

在这里插入图片描述

光耦输出布局

光耦的布局要点就是光耦和输出要靠近,其他的基本没啥,我放在了PCB的右上角

在这里插入图片描述

通信接口布局

通信口一般放在板子侧边,容易接线,布局要点和之前的一样,就是同一电路尽量靠近,关键信号线注意差分走线

在这里插入图片描述

二、PCB布线

PCB布局设计完成,就到了PCB布线了,我分析一下我的布线方式

电源布线

电源布线注意要点:

  1. 电源线宽度:电源线布线前先估计一下各个模块的过电流大小,然后根据电流大小选择一下宽度,比如单片机的电源线一般10mil足够,电源模块走线的宽度一般15或20mil够了,但有时也要看实际情况,具体我们可以对照一个军用标准表格,不知道是不是真的,但他对应的值还算标准(需要可以私信我留下邮箱备注军用标准,我发文档给你)

在这里插入图片描述

有的地方布线也需要铺铜,比如火线和零线的布线就需要直接铺铜,+/-12V输出和法拉电容连接的地方铺铜

在这里插入图片描述

  1. 布线时电源接口放置测试点,方便调试

在这里插入图片描述

  1. 电源的电流进出一定要从滤波电容之前或之后出去,同时滤波电容GND端回路尽量短,可以在电容旁边打一个GND空,但孔位置稍微偏移,不要与焊盘接触,避免锡流到孔内,打孔如下

在这里插入图片描述

核心电路布线

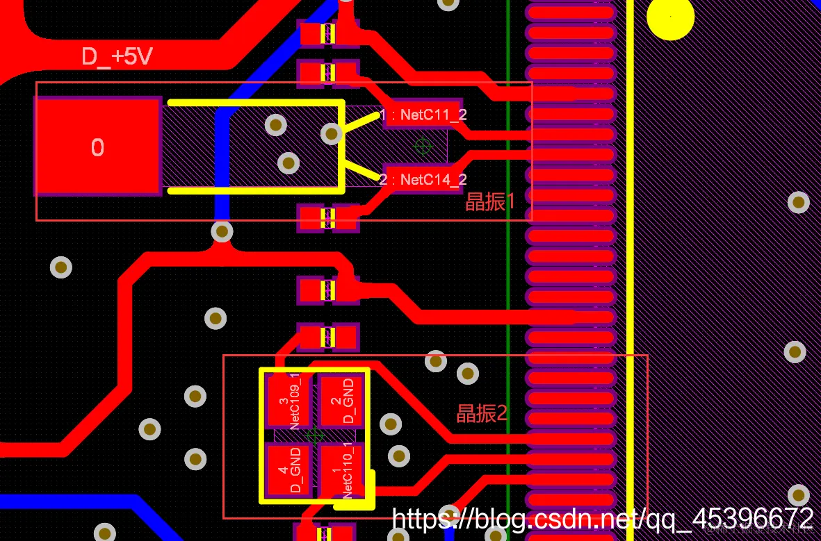
核心电路首先布线首先考虑信号线,电源线稍后布线,信号线首先布晶振线,两边长度尽量等长

在这里插入图片描述

再布下载线,这里下载线串联了22欧姆电阻做保护

在这里插入图片描述

之后就是连接其他信号线,因为之前预留了一定的空隙,所以可以把引脚引出一定长度,在放过孔从底层走线,使布线难度降低

在这里插入图片描述

恒流源和AD采集布线

恒流源和AD的信号线从顶层布线,优先连接,同时注意差分线走线长度对称,距离控制均匀,因为此处是模拟差分,允许一定的误差,展示一下全局图

在这里插入图片描述

此处的电源走线可以通过背面拉一根’主干道‘,器件从主干道’引流‘的方式来,比如8个器件的A+5V和A-5V电源线布线图如下(主干道线要宽)

A-5V电源走线

在这里插入图片描述

A+5V电源走线

在这里插入图片描述

以太网和RS232布线

232的布线没有需要太注意的地方,以太网因为使用有人云的串口转以太网模块,按照硬件手册,需要再TX和RX处做100欧姆差分阻抗匹配,我们打开深圳嘉立创公众号的阻抗神器做计算

在这里插入图片描述

线距离设计5mil,得出线宽10mil,进行布线,布线尽量在同一层,线位置的另外一层需要铺地,差分线的长度尽量等长

在这里插入图片描述

设计完成之后记得给所有接线进行泪滴操作,减小EMI,AD的快捷键为:T+E,点击确定

在这里插入图片描述

泪滴铺好之后按照之前分的AGND和DGND进行铺铜,铺铜后效果:

铺铜后正反面(我这里是把所有的丝印都删除了)

顶层

在这里插入图片描述

底层

在这里插入图片描述

三、检查PCB

设计规则一览

点击AD的设计-规则,对规则进行编辑,设置线宽,各种器件,焊盘,线距等等,不同项目有一定的区别,这个根据需求来,比如我这里对所有线的线宽设置是10,我设计的时候就用10,最低不会低于8,最高不会过30进行设计,具体规则设定有什么不懂的地方可以私聊问我,或者在评论区提问

在这里插入图片描述

DRC

规则设计完成之后就可以根据规则进行DRC,判断我们的设计是不是满足自己的需求,不满足在进行修改,项目的DRC结构如下

1个warning直接忽略了,之后就可以打样测试了

在这里插入图片描述

有不懂的可以直接私信我哦

码字不易,希望大家给一个(谢谢)