基于STM32的高精度温度测控系统-原理图设计

484 阅读5分钟

基于STM32的高精度温度测控系统,本篇为原理图设计分析篇

文章目录

基于STM32的高精度温度测控系统原理图分析

一、整体分析

电路实现功能:stm32主控控制恒流源输出电流给温度传感器(PT100),返回差分信号,滤波后进行模数转换,单片机采集信号,处理显示,并控制外围电路处理,发送信息到上位机,控制LED以及蜂鸣器的鸣叫(该温度测控系统工作于强磁干扰下,器件选型与设计需注意抗干扰!)

电路结构:

在这里插入图片描述

二、局部设计分析

2.1 电源供电设计

电源供电是220v输入,并且工作在强磁环境下,设计较为麻烦,所以直接使用金升阳的成品模块,加上一个隔离模块,火线出连接一个保险丝做保护,220V输出+/-12V,且做好了隔离,+/-12V转+/-5V因为是给核心采集电路供电,直接影响了采集精度,所以使用带隔离且低噪声的LDO,具体如下:

  • 220转换+/-12V电路:

在这里插入图片描述

两个输出端我接一个104和一个120uf的电解解电容滤波。

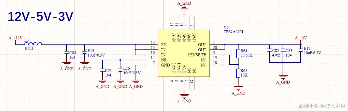
  • +12转+5V电路

使用TPS7A4701,TI公司生产芯片,专用于高精度AD采集DC-DC的低压降稳压器输出电压噪声只有4.17 µVRMS (10 Hz, 100 kHz),原理图设计按照官方典型电路来改,滤波使用0.1uf+10uf钽电容,输出电压改变输出端电阻值与上下两端的输出模式就行。

在这里插入图片描述

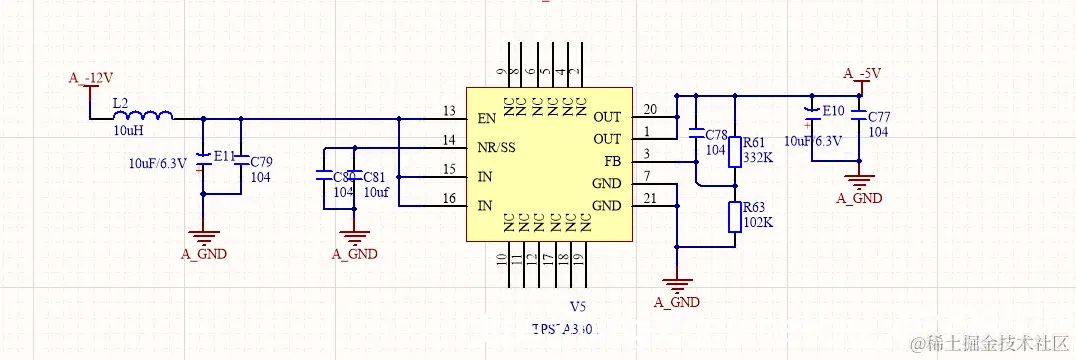
  • -12转-5V电路

使用TPS7A3301,专用于高精度AD采集DC-DC的负线性低压降稳压器输出电压噪声16μVRMS(10Hz 至 100kHz);

在这里插入图片描述

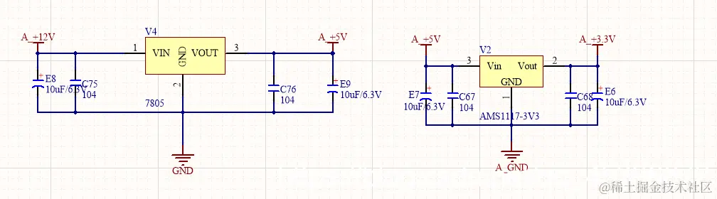
  • 12V转5V再转3V给单片机供电

单片机核心电路和外设的设计过程中,需要使用到5V和3.3V,如果直接使用差分信号的+/- 5V可能会对核心采集电路的精确性造成干扰,所以另外使用了两个新芯片来做降压,分别是7805和AMS1117,对单片机和他的一些外围模块来说,足够了。(芯片成本约5块)

在这里插入图片描述

  • 模数隔离

数字电源和模拟电源要隔离开,这里采用磁珠的方式进行隔离

在这里插入图片描述

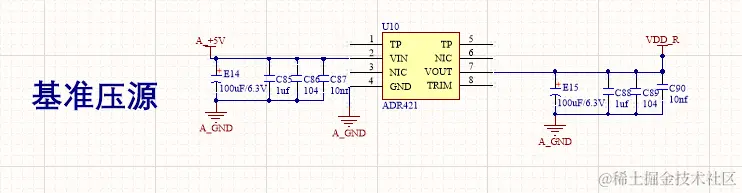
  • 基准电压

基准电压对采集精度的影响特别大,这里参考论文使用的是ADR421ARZ芯片,高精度(0.025%),低噪声(0.1 Hz至10 Hz : 1.75 μV 峰峰值)具体实现电路如下:

在这里插入图片描述

因为精度要求高,所以滤波和去耦电容多,防干扰。

2.2 模数转换电路设计

模数转换电路主要是通过恒流源做传感器的激励,在不同温度下产生的差分响应电压不同,恒流源电路输出设定的电流值激励四线制温度传感器,温度传感器输出的电压经过差分通道电路选择其中一路输出并经过差分缓冲器输出至模数转换部分。在模数转换电路内部,ADC芯片内部自带程控增益电路和低通滤波电路。STM32控制ADC执行模数转换,并将得到的数字量进行计算得出传感器的电压值或者电阻值。主要设计的点为:1.恒流源的设计,2.转换电路的设计,3.控制电路的设计

  • 恒流源设计

恒流源的设计就是电压跟随,使恒压作用在电阻上产生电流,为传感器供电,配合多路选择器,可以选择多路电阻,以产生不同大小的电流,此处产生的有1ma,100ua,10ua,1ua,单路如下图,我们总共需要8路(单路的芯片成本约65,8路约500)

在这里插入图片描述

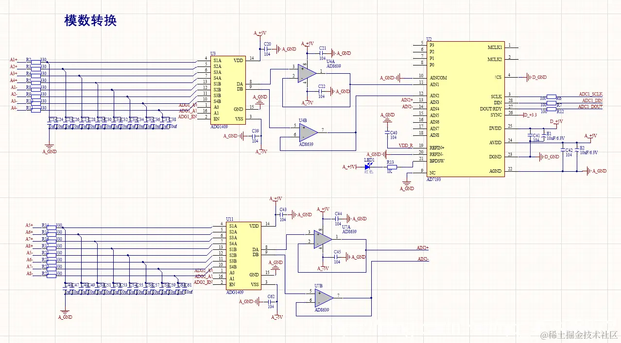
  • 模数转化电路设计

模数转化电路的原理就是利用ADG1409选通A和B,输入滤波后的差分信号,进行模数转换,单片机通过协议读取信息,设计电路如下:

在这里插入图片描述

2.2 单片机核心控制电路

  • STM32核心控制电路

测量系统的核心控制芯片选用STM32系列芯片STM32F407ZGT6。STM32的核心电路如图,主要包括标识电路连接关系的网络、12MHz与32.768Hz的晶振电路,以及复位电路。

在这里插入图片描述

  • RS232通信电路

TTL转换成232和上位机通信,参考论文设计,接100做阻抗匹配

在这里插入图片描述

  • 以太网通信电路

单片机通过以太网和电脑通信,这方面设计比较麻烦,直接使用了有人云的成品模块串口转以太网,接一个隔离网口RJ45,差分阻抗要100,这里用嘉立创小助手匹配线宽

在这里插入图片描述

  • 按键设计

参考的一篇论文写的很奇怪,硬件防抖,感觉按照传统的按键连接在加一个滤波电容就行,没必要搞得这么复杂,改版如下,即使不稳定加滤波电容也可以解决

在这里插入图片描述

  • 显示电路

这里设计的很简单,没有什么特别的,只要注意一下OLED连接的插头选好一点的基本没问题(OLED成本10)

在这里插入图片描述

  • 下载电路

很简单,接了22做保护,也可以接个TVS

在这里插入图片描述

原理图设计基本如上,下一篇PCB设计

(PS:更帅的人都点赞了,身为大帅比一员的你怎么能落后呢)