文章目录
基于Tiny-51操作系统的51单片机温度测控系统设计
一、设计题目
温度测控仪(扩展板AD仿真)
二、设计要求
- 使用电位器输出电压进行采样仿真温度测量,设定温度范围从-20-200摄氏度,采样分辨率为0.01摄氏度;
- 采样进行定时采样,采样时间自定(推荐1秒);
- 采样得到的数字量通过曲线拟合出温度值,并将温度数值显示在OLED显示屏,同时OLED也要显示当前时间;
- 分三个不同时间段进行报警,可以切换摄氏度与华氏度单位;
- 通过矩阵键盘和OLED显示屏设计人机交互界面,设置温度的上下限值、设置时间段、设置当前时间;16个矩阵键盘的按键功能分配如下,0-9、设置、确认、上移、下移(兼具单位切换)、左移、右移;下载程序第一次上电后,设定值有默认值,后续如果修改设定值,设定值存入AT24C02,掉电不丢失;
- 制定通信协议,可以在PC机通过串口助手获取当前的温度值、当前时间、当前运行状态(正常、超上限、超下限);
- 制定通讯协议,可以发送指令,通过上位机设定温度的上下限、时间段和当前时间
三、设计作用及目的
-
设计作用
本次设计的主要作用是提高同学们对于51单片机的掌握程度,掌握使用51单片机进行项目开发的流程,通过团队合作制作一个具有一定项目意义的项目,让每一位成员参与到项目的设计之中,了解设计的流程,将所学的知识应用到项目之中,实现所有功能。
-
设计目的
基于STC89C52RC单片机,编写程序,调度外围模块,达到可以实时ad采集电压转化为温度,同时显示时间,以及温度上下限,并且可以进入设置界面,设置温度单位,3个温度时间段,以及在其时间段范围内,温度上下限的设定。
四、硬件设计
- 功能模块选择:
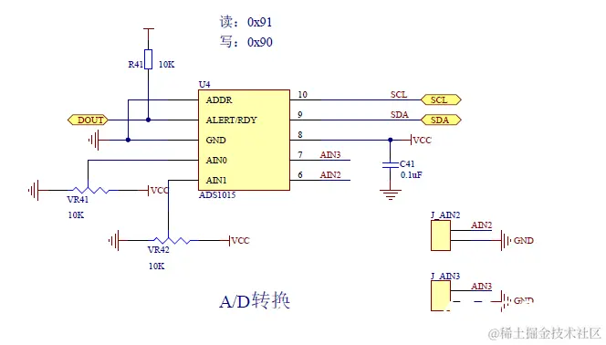
- 温度模拟采集:温度模拟使用A-D模块,将电位器的输入电压(模拟量Analog)转换为输出量(数字量Digital),在使用单片机读取数字量电压信号。此处我们使用的是ADS1015采集模块,该模块通过IIC配置模块内部寄存器,读写地址位分别为:0x91和0x90,通过对不同寄存器写入对应值,可以控制开始转换,读取采集数据的功能。IIC总线协议不清楚的可以看我的另外一篇文章:链接;
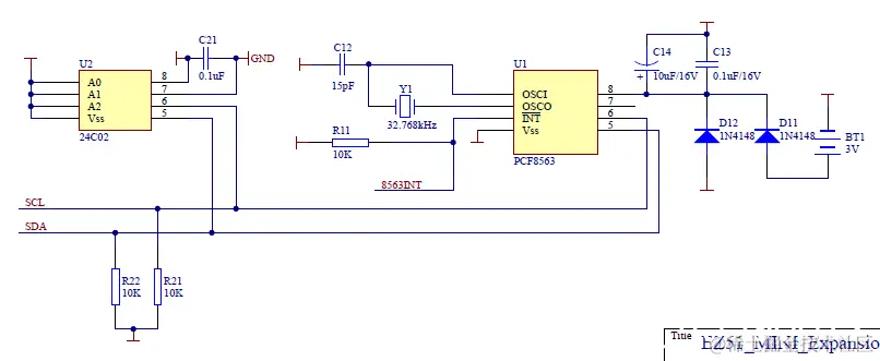
- 时间模块:P8563时间模块该模块也是通过IIC总线进行读写操作,写入对应时间寄存器设定时间后,自动进行时间计数,搭配外部电源与晶振,可以在断电时继续运行,维持时间计数,可以通过IIC读取寄存器,读取当前时间。
- 显示模块:采用OLED模块做显示,本模块通过IIC配置对应寄存器,IIC写入GRAM,OLED显示对应的设置,OLED显示清晰,成本也较为低廉,故选用此模块。
- 存储模块:AT24C02,该模块通过IIC写入数据,将需要存储的数据写入24C02(EEPROM)内部对应的区域,每次写入一个字节,读取时也是通过IIC总线读取,每次读取一个字节。
- 硬件电路连接:
-
IO口分配:电路硬件连接的设计结合各个模块的IO口使用情况来设计,时间、存储、模拟采集、数据显示皆使用IIC,且地址不重复,故可以使用同一组IIC总线,根据各个模块的地址进行不同模块的读写操作。此处由于使用模块皆为5v或5v以下,使用电脑供电足够,电源可直接进行连接,无需适配其他的稳压方式。
-
硬件连接图:
2.1 整体硬件思路:
2.2 实际连接方案:ADS1015电路设计图,图中SCL:P0.4;SDA:P0.5;
PCF8563时钟模块以及AT24C02EEPROM模块,SCL:P0.4;SDA:P0.5;
OLED显示模块:SCL:P0.4;SDA:P0.5;

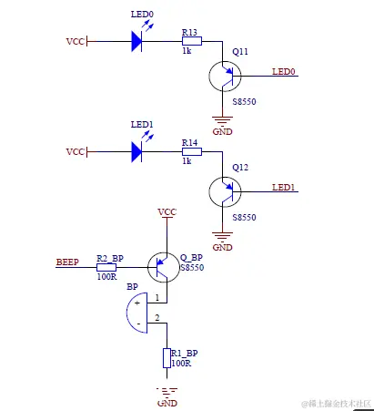
蜂鸣器及LED连接电路:
51单片机最小系统电路:
矩阵键盘硬件原理图:
五、软件流程
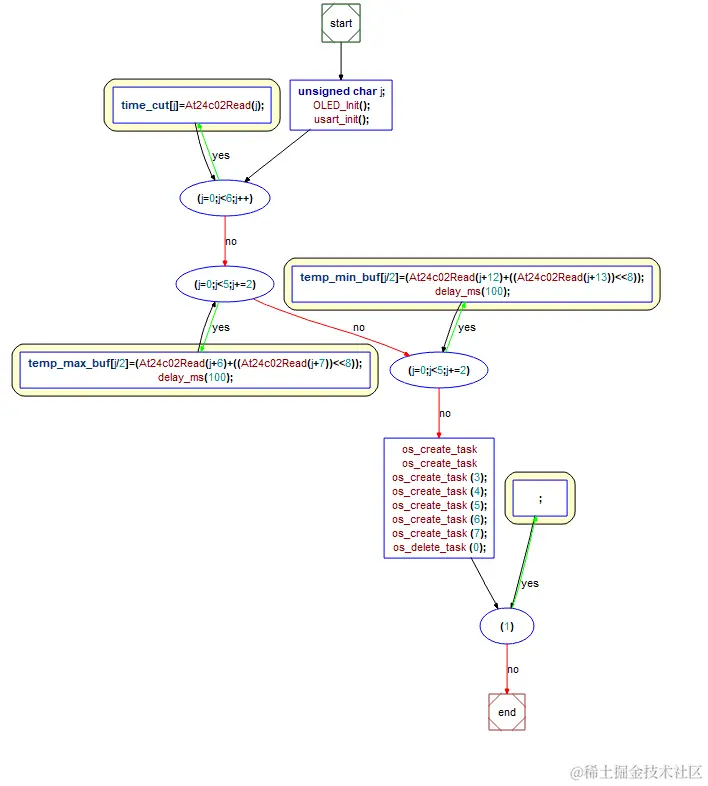
- 程序流程图:
- 各部分任务流程图
- 启动任务
- ADC采集任务
- 串口任务
- 按键任务
- 显示任务
- 时钟任务
- 报警任务
- 存储任务
- 矩阵按键功能表:
六、调试界面
数据界面:
设置界面:
七、心得体会
过去的51单片机开发都是以裸机直接进行开发,程序编写复杂,逻辑难以布置,在程序任务量大了之后一旦出现bug,难以进行修改,因为使用过操作系统进行开发,我也比较倾向于使用操作系统进行开发,分析了本次题目之后,因为程序的功能较为复杂,所以使用操作系统有一定的必要性,使用的实时系统是keil公司推出的RTX51 tiny版本,采取分时调度,任务主程序占据RAM9字节,每创建一个任务占据3个字节,每个信号量占据3字节,ROM最大900个字节,这些使用资源对于拥有256RAM和8kROM的stc89c52rc来说开销也很小,在使用了RTX之后,任务的开发难度下降了很多,每种类型的任务单独封装成一个线程,线程间通过信号和全局量进行同步与通信,在出现BUG时,可以很快根据现象找到对应错误的线程位置,提高开发的速度,同时通过这次课设我也进一步加强了我对于51单片机内部结构的熟悉,加强了我对51外设的了解与使用程度,进一步加深了我对51配置外围模块的理解,以及串口通信,IIC总线的使用程度。
八、程序源码
Gitee:链接