Golang学习资料整理(建议收藏)

2,055 阅读6分钟

自己想学习Golang,但是网上资源比较少,最近在网上搜集了一下收集的Go学习资料,分门别类的整理了下,包含了Go学习社区、入门、进阶、性能优化、面试和Go学习书籍,还是比较全面的,在这里推荐给大家。

 

 

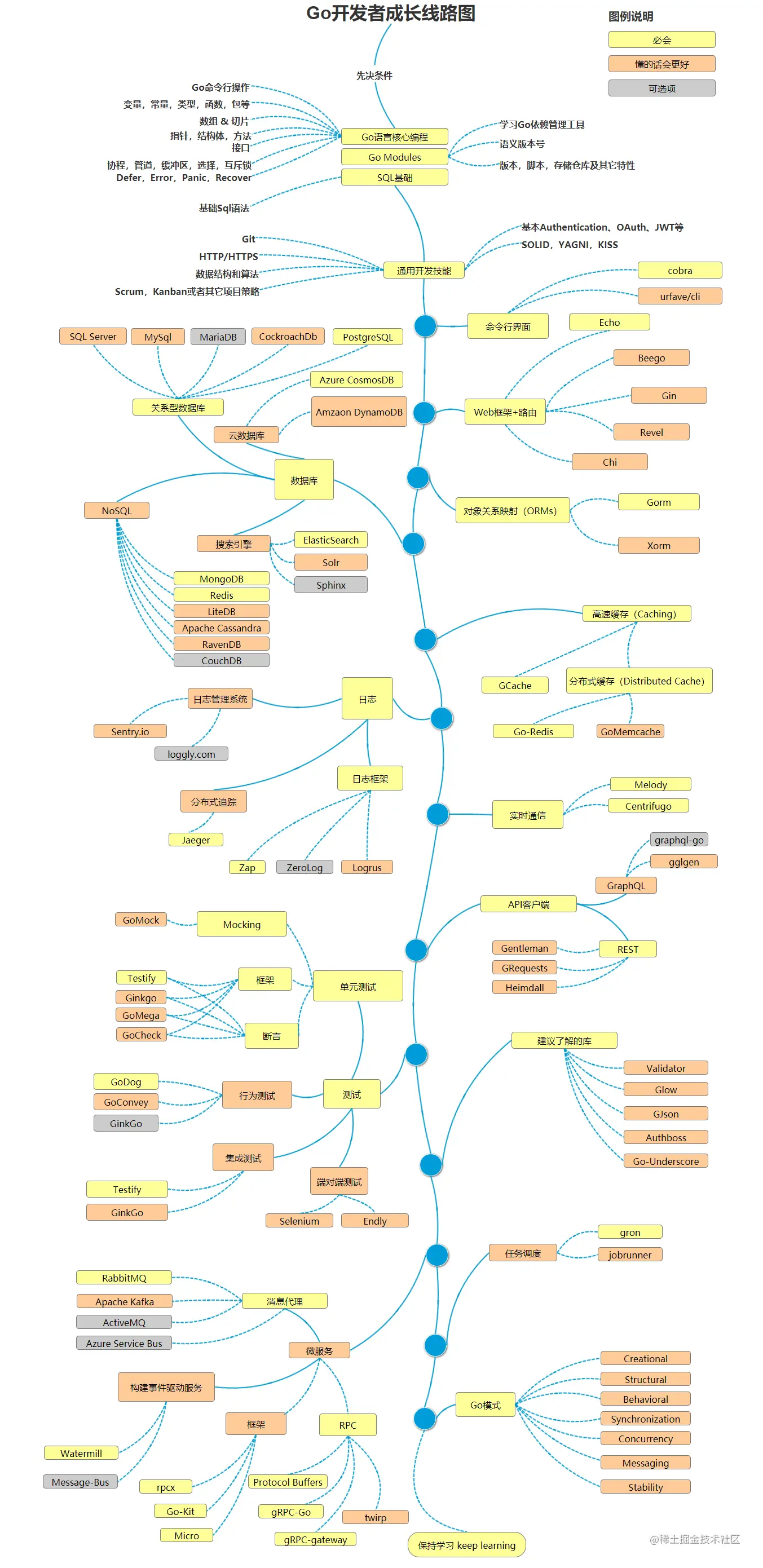
废话不多说,先献上Go技能升级地图,自己照着地图修炼。

Go学习社区

1.        Golang 中国:国内较早的 Go 社区,汇聚各类信息与服务

2.        Study Golang:国内 Go 社区先驱,同样汇聚各类信息与服务

3.        Revel 交流论坛:Revel 框架的中文社区

4.        GoCN Forum:Go 语言爱好者中文交流论坛

5.        IGO.PUB Go社区:Go语言技术社区(新),完美主义者社区

6.        Go 技术论坛: Golang / Go 语言中国知识社区

入门系列

1.        Golang开发新手常犯的50个错误

2.        go module 使用教程

3.        Go 语言内存管理(二):Go 内存管理

4.        深入理解Go-垃圾回收机制

5.        golang源码阅读之定时器以及避坑指南

6.        Go 日常开发常备第三方库和工具

7.        为什么很多公司都转型go语言开发?Go语言能做什么

8.        Go 和 Rust 我都要!

9.        Golang 需要避免踩的 50 个坑

10.     GO 语言学习资源整理

11.     Go 语言实现 WebSocket 推送

12.     使用go-swagger为golang API自动生成swagger文档

13.     Go-kit微服务实战(1)- 搭建基本的三层架构

14.     Golang 实现轻量、快速的基于 Reactor 模式的非阻塞 TCP 网络库

15.     machinery入门看这一篇

16.     女朋友问我:小松子,你知道Go语言参数传递是传值还是传引用吗?

17.     go-ElasticSearch入门看这一篇就够了

学习教程:

1.        Go开发工程师零从入门到就业班

2.        go语言教程零基础入门到精通史上最全go教程

3.        golang入门与开发流媒体视频网站教程

4.        区块链入门与去中心化应用实战

5.        大佬带你21周搞定Go语言

进阶系列

1.        Go内存泄漏?不是那么简单!

2.        深入golang runtime的调度

3.        Go源码:协程栈

4.        Golang 隐藏技能 -- 访问私有成员

5.        大神是如何学习 Go 语言之浅谈 select 的实现原理

6.        深度解密Go语言之sync.map

7.        【Golang源码系列】五:锁的实现原理分析

8.        Go原理之Channel解读

9.        Go原理之上下文 Context

10.     GO千万级消息推送服务

11.     深入golang之---goroutine并发控制与通信

12.     Go 译文之通过 context 实现并发控制

13.     go并发之goroutine和channel,并发控制入门篇

14.     golang 图像验证码

15.     在Golang中各种永远阻塞的姿势

16.     深入理解go-channel和select的原理

17.     GO 中 Chan 实现原理分享

18.     图文结合,白话Go的垃圾回收原理

19.     go语言之行--golang核武器goroutine调度原理、channel详解

20.     手把手教姐姐写消息队列

学习教程:

1.        Go 语言项目开发实战

2.        [架构]Go进阶训练营全体系教程

3.        Cap Go容器化微服务实践电商项目课程

4.        从1到N实战Go改造PHP仿优酷网站

5.        Go语言实战开发企业级分布式云存储系统

6.        [架构]Zinx-Golang轻量级服务器-框架教学视频

7.        【区块链实战】Golang公链项目实战【完整版】

8.        Go语言核心编程课程

9.        区块链入门与去中心化应用实战

10.     区块链从零构建以太坊(Ethereum)智能合约到项目

性能优化系列

1.        Go 应用的性能优化

2.        一个调度系统的开发与性能优化

3.        Go语言性能优化- For Range 性能研究

4.        字节跳动 Go RPC 框架 KiteX 性能优化实践

5.        go pprof 性能分析

6.        Go 程序性能分析 101

7.        golang 使用pprof和go-torch做性能分析

8.        多维度思考:如何提高项目的开发时间、提高安全性、提高运行速度,从多个维度带来的一些思考。 | Go主题月

9.        GO性能优化小结

10.     性能优化实战:百万级WebSockets和Go语言

11.     Go 调用 Java 方案和性能优化分享

12.     Golang的GC性能优化技巧

13.     Go在迅雷P2P连通系统中的性能优化实践

14.     Go借助PProf的一次性能优化

15.     Go语言项目性能优化实例剖析

16.     Go语言性能优化-两数之和算法性能研究

17.     Golang 反射性能优化

18.     编写和优化Go代码

19.     Go语言之pprof的性能调优”燥起来“

20.     Go优化

21.     Golang测试与性能调优

学习教程:

1.        [进阶]GO语言构建高性能高并发的大型企业抽奖系统

2.        [架构]Go语言开发社区网站与高性能架构部署

3.        Go语言开发高并发web即时聊天程序

4.        Go语言开发分布式任务调度搞定高性能Crontab

面试

1.        golang面试题:字符串转成byte数组,会发生内存拷贝吗?

2.        golang面试题:翻转含有中文、数字、英文字母的字符串

3.        golang面试题:拷贝大切片一定比小切片代价大吗?

4.        连nil切片和空切片一不一样都不清楚?那BAT面试官只好让你回去等通知了。

5.        golang面试题:json包变量不加tag会怎么样?

6.        昨天那个在for循环里append元素的同事,今天还在么?

7.        golang面试官:for select时,如果通道已经关闭会怎么样?如果select中只有一个case呢?

8.        golang面试题:怎么避免内存逃逸?

9.        高频golang面试题:简单聊聊内存逃逸?

10.     给大家丢脸了,用了三年golang,我还是没答对这道内存泄漏题。

11.     golang面试题:对已经关闭的的chan进行读写,会怎么样?为什么?

12.     golang面试题:能说说uintptr和unsafe.Pointer的区别吗?

13.     golang面试题:​reflect(反射包)如何获取字段tag​?为什么json包不能导出私有变量的tag?

14.     golang面试题:字符串转成byte数组,会发生内存拷贝吗

15.     Go面试题(五):图解 Golang Channel 的底层原理

16.     golang面试题:reflect(反射包)如何获取字段tag​?为什么json包不能导出私有变量的tag?

17.     Go 面试每天一篇

18.     常见面试题之缓存雪崩、缓存穿透、缓存击穿

19.     面试官:go中for-range使用过吗?这几个问题你能解释一下原因吗?

书籍推荐:

1.        Go程序设计语言 中文版 (艾伦A. A. 多诺万)

提取地址:pan.baidu.com/share/init?…

提取码:pfk5

 

2.        Go语言编程入门与实战技巧

提取地址:pan.baidu.com/share/init?…

提取码:nvk8

 

3.        Go语言核心编程

提取地址:pan.baidu.com/share/init?…

提取码:r5bb

 

4.        Go语言程序设计

提取地址:pan.baidu.com/share/init?…

提取码:n12l

 

5.        Go并发编程实战

提取地址:pan.baidu.com/share/init?…

提取码:ujdx

 

6.        Go语言学习笔记

提取地址:pan.baidu.com/share/init?…

提取码:hpab

 

7.        Go Web 编程

提取地址:pan.baidu.com/share/init?…

提取码:p14x

 

8.        深入解析Go

提取地址:tiancaiamao.gitbooks.io/go-internal…

 

9.        Go 语言高性能编程

提取地址:geektutu.com/post/high-p…

 

10.     Effective Go 中英双语版

提取地址:bingohuang.nos-eastchina1.126.net/effective-g…

 

11.     Go修养之路

提取地址:www.kancloud.cn/aceld/golan…