Android View的事件分发(二)-事件传递顺序

1,864 阅读2分钟

「这是我参与2022首次更文挑战的第19天,活动详情查看:2022首次更文挑战

相关文章:
Android View的事件分发(一)-事件分发的过程
Android View的事件分发(二)-事件传递顺序
Android View的事件分发(三)-事件的分发(dispatchTouchEvent)
Android View的事件分发(四)-事件处理(onTouchEvent)
Android View的事件分发(五)-事件拦截(onInterceptTouchEvent)

上一篇文章,我们介绍了View的事件分发,主要针对View的事件处理,做了简单的介绍,接下来,我们将分篇把View事件分发做详细介绍,今天我们介绍View的事件传递顺序

View事件传递顺序

对于一个点击事件,Activity 会先收到事件的通知,接着再将其传给 DecorView(根 view),通过 DecorView 在将事件逐级进行传递。

对于事件传递过程,都是自上而下的,所以事件传递顺序依次是,Activity->View父类->View

那么事件传递到View怎么返回到Acivity去响应的呢,那么就需要很多回调函数,一层层由下而上的回传,形成闭环,这就是事件的传递。对于View的事件处理做以下介绍:

1)当事件传递到View的时候,View会调用requestDisallowInterceptTouchEvent来干涉View父类事件的分发过程,这里ACTION_DOWN除外,所以我们如果需要子View处理事件,则需要通过这个方法来处理,这就是我们处理滑动冲突常用的关键方法。

2)对于 View(注意!ViewGroup 也是 View),如果设置onTouchListener,那么 OnTouchListener 方法中的 onTouch 方法会被回调。onTouch 方法返回 true,表示触摸事件被消费,则 onTouchEvent 方法不会被调用(onClick 事件是在 onTouchEvent 中调用),所以三者优先级是 onTouch->onTouchEvent->onClick

3)View 的 onTouchEvent 方法默认都会消费掉事件(返回 true),除非它是不可点击的(clickable 和 longClickable 同时为 false),View 的longClickable 默认为 false,clickable 需要区分情况,如 Button 的 clickable 默认为 true,而TextView的 clickable 默认为 false。

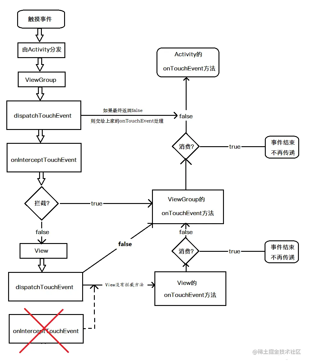
通过下图可以清楚的看明白View的事件传递顺序,以及回调的顺序:

333.png

上图中主要进行事件分发的方法是dispatchTouchEvent,接下里的文章将着重分析它的源码,看看它是如何分发View的事件,怎么传递的,又是怎么回调的,拦截的方法怎么样处理,是View处理还是View的父类处理。

这篇文章篇幅不大,但是内容是我们开发过程中都需要的,希望可以帮助到大家,介绍的有误的地方,还请指正,欢迎留言评论