N 叉树的前序遍历

116 阅读1分钟

N 叉树的前序遍历

给定一个 N 叉树,返回其节点值的 前序遍历 。

N 叉树 在输入中按层序遍历进行序列化表示,每组子节点由空值 null 分隔(请参见示例)。

 

进阶:

递归法很简单,你可以使用迭代法完成此题吗?

 

示例 1:

plum.jpg

输入:root = [1,null,3,2,4,null,5,6]
输出:[1,3,5,6,2,4]

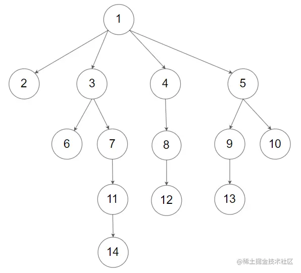
示例 2:

plum.jpg

输入:root = [1,null,2,3,4,5,null,null,6,7,null,8,null,9,10,null,null,11,null,12,null,13,null,null,14]
输出:[1,2,3,6,7,11,14,4,8,12,5,9,13,10]

 

提示:

  • N 叉树的高度小于或等于 1000
  • 节点总数在范围 [0, 10^4] 内

来源:力扣(LeetCode) 链接:leetcode-cn.com/problems/n-… 著作权归领扣网络所有。商业转载请联系官方授权,非商业转载请注明出处。

思路

N差数的前序遍历与二叉树的前序遍历是差不多的,当我们二叉树的前序遍历会了,N差数的前序遍历也就不难了,思路也是一样的

代码

var preorder = function (root) {
    let stack = [];
    traverse(root, stack);
    return stack;
};

function traverse(root, stack) {
    if (!root) return;
    stack.push(root.val);
    for (ch of root.children) {
        traverse(ch, stack);
    }
    return;
}