Vue生命周期详解

213 阅读4分钟

前面(Vue入门基础(二) )的时候里面有说过Vue的生命周期,说的比较浅。本篇文章会详细的讲解Vue的生命周期

生命周期&生命周期函数

生命周期(Life Cycle)是指一个组件从创建 -> 运行 -> 销毁的整个阶段,强调的是一个时间段。

生命周期函数:是由 vue 框架提供的内置函数,会伴随着组件的生命周期,自动按次序执行。

注意:生命周期强调的是时间段,生命周期函数强调的是时间点。

1.1 组件生命周期函数的分类

image.png

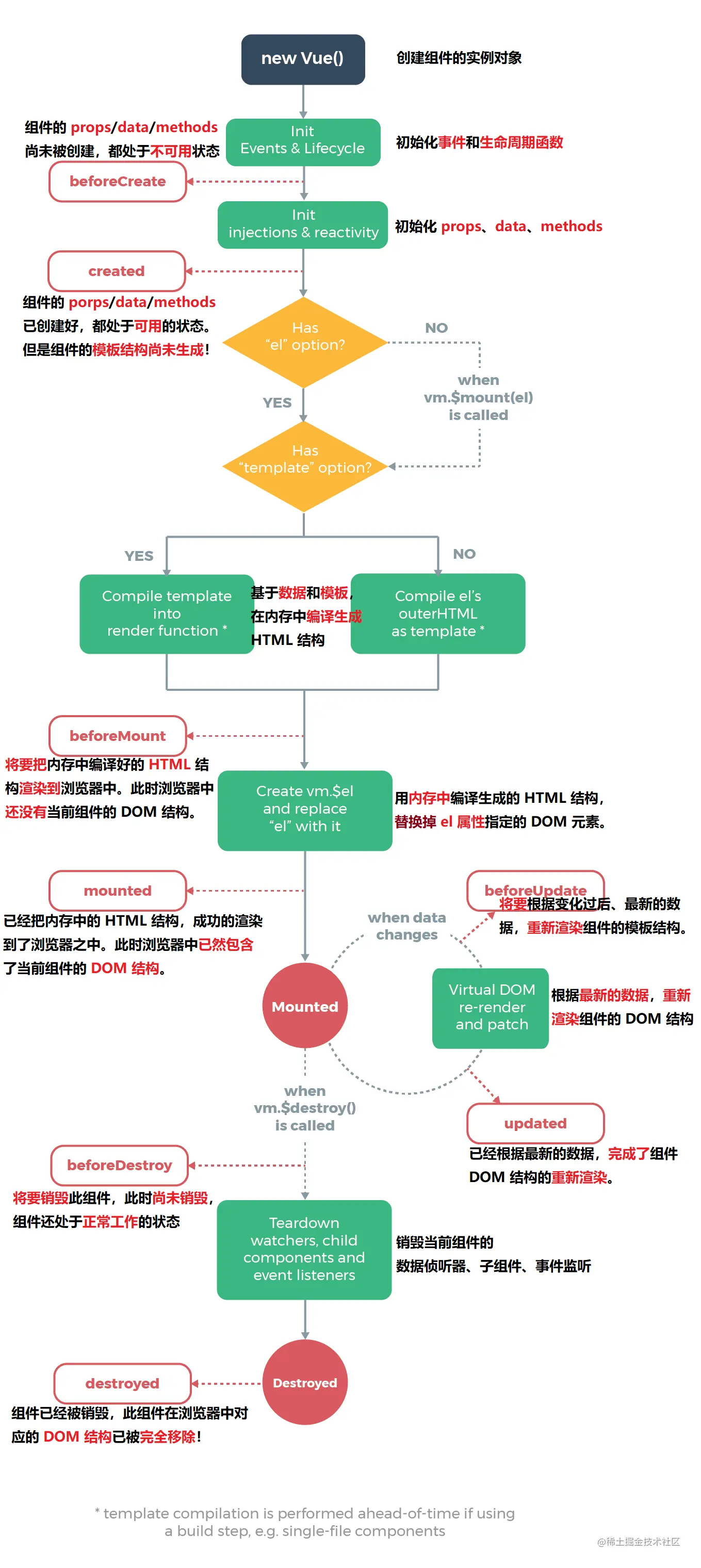
1.2 生命周期图示

lifecycle.png

1.3 创建阶段

1. beforeCreate生命周期函数

本案例演示是在基于App.vue中导入子组件 test.vue演示的

app.vue

<div>
    //绑定子组件传过来的info
    <Test info="123456"></Test>
</div>

<script>
import Test from '@/components/Test.vue'

export default {
// 注册组件
  components:{
    Test    
  }
}
</script>

test.vue

export default {
//传递一个参数
    props:['info'],
     data(){
        return{
            message:'hello vue.js',
        }
    },
    methods:{
    
    show(){
            console.log('调用了Test 组件的show方法');
        },
    },
    
    //定义第一个生命周期函数beforeCreate
    //创建阶段的第一个生命周期
    beforeCreate(){
        //打印info (123456)
        console.log(this.info);
        //打印 hello vue.js
        console.log(this.message);
        //调用 show
        this.show();
    }
    
}

可以看到我们这里报错了

image.png

总结:这个阶段什么都用不了,都处于不可用状态

2. created生命周期函数 (重要)

参考上面的代码
在跟beforeCreate同级下 创建一个created函数
 created() {
   
        console.log(this.info);
        console.log(this.message);
        this.show();
    // 经常在它里面 调用methods 中的方法 请求服务器的数据
    // 并且 吧请求的数据转存到  data 中 为template 模板渲染的时候使用
    },

可以看到我们这里就没有报错了,并且也打印出来了想要的结果

image.png

总结:created 在生命周期函数中非常常用,此阶段是获取到了数据,还没有进行页面的渲染结构,常用于调用methods中Ajax请求以及后台的请求上

3. beforeMount生命周期函数

test.vue组件

<div id="myh3"><div>
还是在同级下 在创建beforeMount函数
  将要把内存中编译好的HTML 结构渲染到浏览器中
但是!!!还没有渲染
beforeMount() {
    //这个可以渲染出来 但是操作Dom元素 当前获取到的是unll
            console.log('beforemount');
          
        const dm = document.querySelector('#myh3')
           console.log(dm);
    },
            
    },

image.png

总结:此生命周期函数下,也可以进行Ajax请求,但是,Ajax请求最早的是可以在created里面发送请求 所以越早请求越早拿到数据。当前阶段还没有将编译好的HTML结构 渲染到浏览器中,所以是无法操作Dom。作用不大,没有什么意义!!!

4. mounted生命周期函数(重要)

 // 已经吧内存的HTML 渲染到页面
    //如果要操作当前组件的DOM  最早只能在mounted的执行
    mounted() {
         console.log(this.$el);  
         const dm = document.querySelector('#myp')
         console.log(dm);
    },

image.png 总结:已经吧内存的HTML 渲染到页面,如果要操作当前组件的DOM 最早只能在mounted的执行

1.4 运行阶段(最少执行0次,最多无限次)

1.beforeUpdate生命周期函数

页面上放一个结构

 <p id="myp"> message 的值是:{{message}}</p>
 <button @click="message +='~'">修改message的值</button>
//将要根据变化过后 最新的数据 重新渲染组件的模板结构 
    beforeUpdate() {
        console.log('1')
        console.log(this.message);
        const dm = document.querySelector('#myp')
        console.log(dm.innerHTML);
    },

可以看到我们在这里修改之后打印的message 后面加上了~ 但是innerHTML打印出来的并没有,data里面的数据是最新的,但是页面的UI结构还是旧的,这个阶段页面还没有来得及渲染 image.png

2.updated什么周期函数(重要)

我们放一个跟上一个阶段一样的代码,来看看会是什么样的

// 当数据变化后  为了能够操作到最新的Dom结构 必须吧代码写到updated什么生命周期的里面
    updated() {
        console.log('1')
        console.log(this.message);
        const dm = document.querySelector('#myp')
        console.log(dm.innerHTML);
    },

当我们点击按钮后,data和页面的UI结构都已经同步了 image.png

1.5 销毁阶段

1.beforeDestroy生命周期函数

演示销毁 在 app.vue里面定义

 <button @click="flag=!flag">Toggle Flag</button>
     <Test info="你好" v-if="flag"></Test>
     
 <script>    
  export default {
  data(){
    return {
      flag:true,
    }
  },
  }
  </script>

test.vue

 //执行销毁阶段
    beforeDestroy() {
         console.log('destroy')
        console.log(this.message)
    },

可以看到当这个组件消失后 打印出了destroy 和 this.message的值

动画4.gif

总结:将要销毁此组件,此时尚未销毁,组件还处于正常工作的状态

2 destroyed生命周期函数

到当前函数的时候,此组件在浏览器中对应的Dom结构已经完全移除了

总结

1、创建阶段执行1次,运行阶段最少0次最多N次,销毁阶段最多执行1

2、比较重要阶段是created/mounted/updated