Vue入门基础(二)

480 阅读5分钟

本篇文章是接着上一篇文章的,可以先看下 上一篇文章

4.Vue常用特性

4.1 常用特性概览

  • 表单操作
  • 自定义指令
  • 计算属性
  • 过滤器
  • 侦听器
  • 生命周期

4.2 表单操作

1. 基于Vue的表单操作

  1. input 单行文本
  2. textarea 多行文本
  3. select 下拉多选
  4. radio 单选框
  5. checkbox 多选框

1、单行文本 绑定数据

     <span>姓名:</span>
        <span>
          <input type="text" v-model='uname'>
        </span>
    <script>
    var vm = new Vue({
        el:'#app',
        data:{
            uname:'cookie'
        },
        })
        </script>

image.png

禁止表单的默认行为, <input type="submit" value="提交" @click.prevent='handle'>

2、 radio 单选框

 <div>
        <span>性别:</span>
        <span>
        <!--给一个值 绑定一个属性 -->
          <input type="radio" id="male" value="1" v-model='gender'>
          <label for="male"></label>
          <input type="radio" id="female" value="2" v-model='gender'>
          <label for="female"></label>
        </span>
      </div>
      
     <script>
    var vm = new Vue({
        el:'#app',
        data:{
           gender:1
        },
        })
        </script>  

image.png

3、checkbox 多选框

<div>
        <span>爱好:</span>
        <input type="checkbox" id="ball" value="1" v-model='hobby'>
        <label for="ball">篮球</label>
        <input type="checkbox" id="sing" value="2" v-model='hobby'>
        <label for="sing">唱歌</label>
        <input type="checkbox" id="code" value="3" v-model='hobby'>
        <label for="code">写代码</label>
      </div>
      <div>
      
       <script>
    var vm = new Vue({
        el:'#app',
        data:{
        //绑定的值 是2 和3  则页面上默认显示的 就是勾选的2和3
           hobby:['2','3'],
        },
        })
        </script>  

image.png

4、select 下拉多选

<div>
        <span>职业:</span>
        <!--multiple 添加后可进行多选 -->
        <select v-model='occupation' multiple>
          <option value="0">请选择职业...</option>
          <option value="1">教师</option>
          <option value="2">软件工程师</option>
          <option value="3">律师</option>
        </select>
      </div>
        <script>
    var vm = new Vue({
        el:'#app',
        data:{
        //默认勾选  2、3
        occupation:['2','3'],
        },
        })
        </script>  

image.png

5、 textarea 多行文本

      <div>
        <span>个人简介:</span>
        <textarea v-model='desc'></textarea>
      </div>
        <script>
    var vm = new Vue({
        el:'#app',
        data:{
        //默认勾选  数据
         desc:'nihao'
        },
        })
        </script>  
      
      

image.png

2.表单域修饰符(number/trim/lazy)

  • number:转化为数值
  • trim:去掉开始和结尾的空格
  • lazy:将input 事件切换为chang事件
<input v-model.number = "age" type="number">

1、number转化为数值

<div id="app">
        <!-- 将字符串转换为number  进行相加  -->
        <input type="text" v-model.number="age">
        <button @click="handle">点击</button>
</div>
 <script>
        var vm = new Vue({
            el:'#app',
            data:{
                age:'',
            },
            methods:{
                handle:function(){
                    console.log(this.age +12);
                }
            }
        })
    </script>

动画2.gif 2、trim去掉首尾空格

<div id="app">
         <!-- trim 去掉左右两边的空格 -->
        <!--<input type="text" v-model.trim="info">-->
        <input type="text" v-model="info">
        <button @click="handle">点击</button>
</div>
 <script>
        var vm = new Vue({
            el:'#app',
            data:{
               info:'',
            },
            methods:{
                handle:function(){
                //打印长度
                    console.log(this.info.length);
                }
            }
        })
    </script>

没有使用trim去空格 空格的长度也算进去了 打印的长度为4 动画3.gif

使用trim 去空格

动画5.gif

3、lazy将input转为chang事件

<div id="app">
     <!-- lazy 失去焦点后才会进行显示-->
       <!--  <input type="text" v-model.lazy="msg">-->
       
        <!-- <input type="text" v-model="msg">-->
        <div>{{msg}}</div>
        <button @click="handle"> 点击 </button>
</div>
<script>
        var vm = new Vue({
            el:'#app',
            data:{
                msg:''
            },
            methods:{
                handle:function(){
                
                }
            }
        })
    </script>

默认情况下 在input事件中 输入框中输入内容 绑定的msg 也会发生变化

动画6.gif

添加lazy后 是失去焦点后 才会发生变化 动画7.gif

4.3 自定义指令

1、为何需要自定义指令?

内置指令不满足需求

2、 自定义指令的语法规则(获取元素焦点)

Vue.directive('focus'{
    //el 表示指令所绑定的元素
    inserted:function(el){
    //获取元素的焦点
    el.focus();
    }
})

3、自定义指令用法

详细的自定义指令的用法可参考官方文档 自定义指令

<input type="text" v-focus >

刷新网页后自动获取到输入框的焦点

动画8.1.gif

4、 带参数的自定义指令(改变元素背景颜色)

Vue.directive('color',{
    inserted:function(el,binding){
        el.style.backgroundColor = binding.value.color;
    }
})

指令的用法

<input type="text" v-color='{color:"red"}'>

实例代码

  <div id="app">
   <input type="text" v-color="msg">
  </div>
Vue.directive('color',{
    bind:function(el,binding){
        el.style.backgroundColor = binding.value.color;
    }
});
   var vm = new Vue({
            el:'#app',
            data:{
                msg:{
                    color:'blue'
                }
            }
          })

背景色就已经修改了 ,如果要改颜色的话,只需要修改msg里面的字段就好了

image.png 可以将全局的directive指令改成 局部的directive指令

在跟methods 同级目录下去创建
  directives:{
                color:{
                bind:function(el,binding){
                // console.log(binding);
            //根据指令的参数设置背景色
            el.style.backgroundColor = binding.value.color;
            }
            },
            focus:{
                inserted:function(el){
                    el.focus()
                }
            }
        }

4.4 计算属性(computed)

1、为何需要计算属性?

表达式的计算逻辑可能会比较复杂,使用计算属性可以使模板内容简洁。

代码示例

要求:将某个字符串反转 hello 反转为 olleh

//原生的方法 可读性较低
<div id="app">
        //split将字符串以空格分开   reverse反转 join拼接  
       <div>{{msg.split('').reverse().join('')}}</div>
       </div>
 <script>
 var vm = new Vue({
   el:'#app',
            data:{
                msg:'hello'
            },
 })
 </script>

image.png

2、计算属性的用法

computed:{
   res:function(){
                    return this.msg.split('').reverse().join('')
                }
        }

计算属性代码示例

<div id="app">
        //直接在这里调用函数名称
       <div>{{res}}</div>
       </div>
 <script>
 var vm = new Vue({
   el:'#app',
            data:{
                msg:'hello'
            },
             computed:{
             //res 函数名
                res:function(){
                //将方法写在函数中 return 出去
                    return this.msg.split('').reverse().join('')
                }
            }
 })
 </script>

3、计算属性(computed)与方法(methods)的区别

  • 计算属性是基于他们的依赖进行缓存的
  • 方法不存在缓存 计算属性示例代码:

渲染结果添加一个{{res}} 在原来的computed的res里面加上一个打印

<div id="app">
        
       <div>{{res}}</div>
        <div>{{res}}</div>
       </div>
 <script>
 var vm = new Vue({
   el:'#app',
            data:{
                msg:'hello'
            },
             computed:{
             //res 函数名
                res:function(){
                console.log('computed')
                //将方法写在函数中 return 出去
                    return this.msg.split('').reverse().join('')
                }
            }
 })
 </script>

可以看到我们渲染了 2次翻转的结果,但是控制台只打印了一次,第二次的渲染就是从缓存中来的,好处是节省了性能 image.png

方法 示例代码:

<div id="app">
            <!--调用函数handle-->
       <div>{{handle()}}</div>
       <div>{{handle()}}</div>
    </div>
    <script>
    
        var vm = new Vue({
            el:'#app',
            data:{
                msg:'hello'
            },
            methods:{
                handle:function(){
                    //打印结果
                    console.log('methods')
                    return this.msg.split('').reverse().join('')
                }
            },                 
        })
    </script>

同样的 我调用了2次函数渲染,控制台就打印了2次,每次都会去重新执行函数

image.png

4.5 侦听器(watch)

1、侦听器的应用场景

数据变化时执行异步开销较大的操作 默认情况下,组件在初次加载完成后 不会调用watch侦听器,如果想让watch 侦听器立即被调用,则需要使用immediate选项示例如下

1.2 immediate选项

watch: {

username: {

// handler 是固定写法,表示当 username 的值变化时,自动调用 handler 处理函数

handler: async function (newVal) {

// 传递的值是否为空
if (newVal === '') return
//解构赋值
const { data: res } = await axios.get('请求地址' + newVal)

console.log(res)

},

// 表示页面初次渲染好之后,就立即触发当前的 watch 侦听器
immediate: true

}

}

1.3 deep 选项

如果 watch 侦听的是一个对象,如果对象中的属性值发生了变化,则无法被监听到。此时需要使用 deep 选项,代码示例如下:

image.png

1.4监听对象单个属性的变化

只监听单个属性的变化 则可以按照如下的方式定义

image.png

2、侦听器的用法

watch:{
        firstname:function(val){
        //val 表示变化的值
         this.fullname = val + '' + this.lastname
       },
        lastname:function(val){
        this.fullname = this.firstname + '' + val;
                }
            }

应用场景代码示例

<div id="app">
        <div>
            <span>名:</span>
            <span>
                <input type="text" v-model="firstname">
            </span>
        </div>
        <div>
            <span>姓:</span>
            <span>
                <input type="text" v-model="lastname">
            </span>
        </div>
        <div>{{fullname}}</div>
    </div>
    <script>
       var vm = new Vue({
            el: '#app',
            data: {
                // 初始的显示值
                firstname:"li",
                lastname:"ming",
                fullname:"liming"
            },
            watch:{
                //firstname 这个函数名要跟上面data的一样
                //val 是最新的值
                firstname:function(val){
                //拼接全名
                    this.fullname = val + '' + this.lastname
                },
                lastname:function(val){
                    this.fullname = this.firstname + '' + val;
                }
            }
        })
    </script>

监听输入框中的内容,一旦发生变化就会改变其值 动画1.gif

在这个应用场景下 也可以使用computed计算属性来实现。当然了只是说的是当前场景,从代码层面上可以看出来computed的代码更简洁

computed:{
    fullName:function(){
        return this.firstname + '' + this.lastname;
    }
}

3、案例:验证用户名是否可用

需求:输入框中输入姓名,失去焦点时验证是否存在,如果已经存在,提示重新输入,如果不存在,提示可以使用

动画2.gif 流程:

  1. 通过v-model实现数据绑定
  2. 需要提供提示信息
  3. 需要侦听器监听输入信息的变化
  4. 需要修改触发的事件

代码示例:

<body>
    <div id="app">
        <div>
            <span>用户名:</span>
            <span>
            <!--输入框 绑定数据uname-->
                <input type="text" v-model.lazy="uname">
            </span>
                <!--提示信息文字-->
            <span>{{tip}}</span>
        </div>
    </div>
</body>

<script src="js/vue.js"></script>
<script>
    /*
        侦听器
        1、采用侦听器监听用户名的变化
        2、调用后台接口进行验证
        3、根据验证的结果,调整提示信息
    */
    var vm = new Vue({
        el:"#app",
        data:{
            uname:'',
            tip:'',
        },
        methods:{
            checkname:function(uname) {
                //调用接口,但是使用定时器,来模拟接口调用
                var that = this;
                setTimeout(function(params) {
                    //模拟接口调用
                    if(uname == 'admin'){
                        that.tip = '用户名已存在'
                    }
                    else{
                        that.tip = '用户名可以使用'
                    }
                },2000)
            }
        },
        watch:{
            uname:function(val){
                //调用后台接口验证用户名的合法性
                this.checkname(val)
                //修改提示信息
                this.tip = '正在验证...'
            }
        }
    })
</script>

4.6 过滤器(filters)

1.过滤器的作用是什么?

格式化数据 比如将字符串格式化为首字母大写,将日期格式化为指定的格式

2.自定义过滤器(全局过滤器)

Vue.filter('过滤器名称'function(){
    //过滤业务逻辑
})

4.过滤器的使用

<div>{{msg | aper}}</div>
<div>{{msg | aper | lower}}</div>

<div :msgd="msg | formatId"></div>

5.代码示例

<input v-model = "msg"></input>
<div>{{msg | aper}}</div>
<!--2层过滤器 先变大写在变小写 -->
<div>{{msg | aper | lower}}</div>
<script>
    var vm = new Vue({
            el:'#app',
            data:{
                msg:"",
                
            },
            methods:{
                handle:function(){
                    
                }
            },
            //这个是局部过滤器
            filters:{
                //params 为自定义 接收传进来的值
               aper:function(params){
               //将首字母变成大写
                return params.charAt(0).toUpperCase() + params.slice(1)
                },
                //将首字母在变小
                lower:function(params){
                return params.charAt(0).toLowerCase() + params.slice(1)
                }
            },
        })
</script>

动画3.gif

6.带参数的过滤器

   Vue.filter('formdate',function(value,arg){
       //value 就是过滤器传递过来的参数
   })

7.过滤器的使用

<div>{{data | format}}</div>

8.案例:使用过滤器格式化日期

<div id="app">
        <div>{{date | formdate('yyyy-MM-dd')}}</div>
    </div>
    <script>
        
        /*
            过滤器
        */ 
    
        Vue.filter('formdate',function(value,arg){           
          if(arg == 'yyyy-MM-dd'){
                var ret = '';
                ret = ret + value.getFullYear() + '-' + (value.getMonth() + 1) + '-'+ value.getDate();
                return ret
            }
        })

        var vm = new Vue({
            el:'#app',
            data:{
                date:new Date()
            },
        })
    </script>

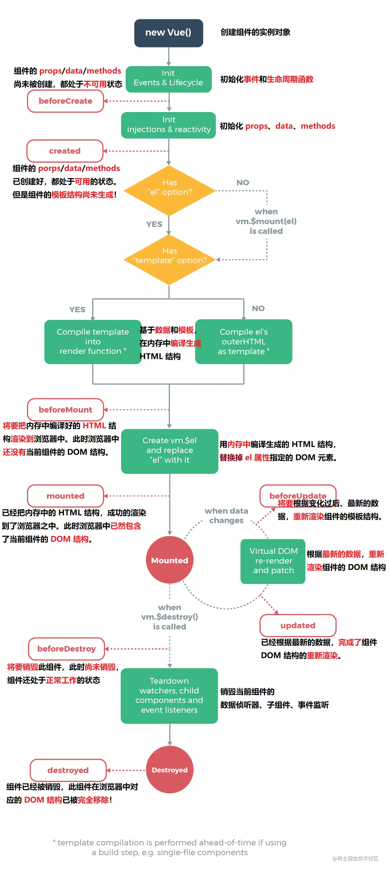
4.7 生命周期

1.主要阶段

- 挂载(初始化相关属性)

  1. beforeCreate

  2. created

  3. beforeMount

  4. mounted

- 更新(元素或组件的变更操作)

  1. beforeUpdate
  2. updated - 销毁(销毁相关属性)
  3. beforeDestroy
  4. destroyed

lifecycle.png