「竞品分析报告」不会写?套用这个报告模板,让你不再毫无头绪

458 阅读6分钟

相信关注老李的很多粉丝都曾写过竞品分析报告,但从我这么多年当团队leader的经验来看,真正能把竞品分析报告写好的同学很少。

很多所谓的“竞品分析报告”,都只停留在“罗列数据”的阶段,看似调研了很多,但仔细看下去,会发现只是堆砌了一堆“无用“信息,根本不能得到任何真正有价值的核心结论。

那问题来了,我们要怎样才能把「竞品分析报告」写好,让这份报告真正拥有价值?

1、在写报告之前,先想清楚我们为什么要写?

**在做任何事之前,都要在心里想清楚,我做这件事的目的是什么?**这是一个很基础的问题,但很多人往往会懒于思考这个问题,只顾机械性地完成工作。

放到现实中,就是老板让你一份写竞品分析,你就照着做,也不明白做这份报告的目的是什么,等到快要交报告的时候,就在百度上随便搜2-3篇竞品分析,参照它们的写作框架,再随意找几款产品当作竞品,罗列对比这几款产品目前的相关数据,最后简单总结一些“人尽皆知”的结论,就交给领导,然后被领导一顿批,写了半天也没分析个东西出来。

「竞品分析报告」不会写?套用这个报告模板,让你不再毫无头绪

为了避免这种情况的再次发生,这里我们一起来明确下,写竞品分析报告的目的是什么?

简单来说,我们写竞品分析报告是为了通过分析挖掘潜在需求,找到产品的可改进点,得出有利于业务发展的建议。说白了,就是我们要通过报告去分析竞品,最后“取长补短”。所以在写报告的过程中,我们要时刻带着这个目的去做。

但这里有一点要强调,我们需要根据自己的实际情况去进行有侧重的分析。

「竞品分析报告」不会写?套用这个报告模板,让你不再毫无头绪

例如:你分析的目的是想看看你和竞品,谁的行业天花板更高,那就应该侧重搜集观察所在行业现状、市场前景、业务对比等。但如果你对你将要调查的行业没啥了解/了解不深,那你就需要一个较为完整的横向对比,但在此基础上仍然需要有关注侧重点。

2、明确目的后,我们就可以开始选择竞品

怎么选择竞品?这里我会分为B端和C端来说。

B端选择竞品一般有两种方式

①与销售沟通:销售经常会反映:xx抢了我们的客户;客户在签约时还对比了xx系统;客户之前用的xx系统里面有我们没有的功能。这里提到的竞品是我们需要高度重视的,因为已经产生了客户资源争夺。

②百度关键词搜索:基本上每个产品都有一个自己的官网,在百度上通过关键词搜索,就能找到不少竞品。这是最简单、最直接的方式。

C端选择竞品的方式非常多,但我比较推荐你上各种应用商城搜索,看下载排行榜,毕竟用户的下载量是最真实的。

「竞品分析报告」不会写?套用这个报告模板,让你不再毫无头绪

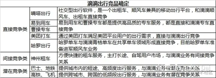
选择好竞品后,我们就可以将竞品进行分层,一般分为直接竞争类、间接竞争类和潜在竞争类三种,这里以出行APP举例。

「竞品分析报告」不会写?套用这个报告模板,让你不再毫无头绪

「竞品分析报告」不会写?套用这个报告模板,让你不再毫无头绪

3、确定竞品后,如何搜集竞品信息?

这里先放一张导图,详细说明了我们可以从哪些分析维度去搜集竞品信息。

「竞品分析报告」不会写?套用这个报告模板,让你不再毫无头绪

给了框架后,我再给大家一些实用干货,也是我平时获取信息的渠道,主要有以下几种:

(1)公司官网发布的季报、年报

(2)艾瑞咨询、易观、DCCI互联网数据中心等数据网站的行业分析报告

(3)行业媒体的新闻、论坛及分析文章等(如36Kr、虎嗅网)

(4)作为用户、使用对方产品、进行客服或技术咨询等,获取想了解的信息(B端适用)

(5)寻找对方产品用户(核心用户、普通用户等)进行访谈等(难度较高,但针对性强)

(6)产品的数据表现+版本迭代情况。这些可以在鸟哥ASO、App store,App annie等平台中查到。下图为微信一周数据报告+用户对天猫APP的产品评论。

「竞品分析报告」不会写?套用这个报告模板,让你不再毫无头绪

4、搜集完竞品信息后,如何将自家产品与竞品进行分析?

不说废话,直接给大家列了一些常见的对比分析方法,直接看吧。

①对比产品的版本迭代和演化路径:

通过时间线梳理竞品发展的历程,找出其快速上升的关键时间节点,通过这个时间节点,找到其当时的版本更新情况和运营手段,通过这种对比分析,往往就能够得到很多有价值的信息(比如对方在某个时间段增长迅猛,背后的原因是什么?我们能不能借鉴使用)

此外,这里建议是把两个东西放在一张图上来进行对比——产品增长曲线和产品版本迭代路径。(如下图是豆瓣APP的产品增长曲线+产品迭代路径合一)

「竞品分析报告」不会写?套用这个报告模板,让你不再毫无头绪

来自三节课教程截图

②对比产品结构和用户使用路径:

这里需要我们将自身产品与竞品的功能结构图、用户使用流程图画出来。通过流程图的展示,我们可以对照我们和对方的功能点,用户操作的方便程度以及重要功能的展示情况等。

如果对方的用户引导和核心功能展示比我们更好,那我们可以考虑是否借鉴对方的产品结构设计,对自身产品进行优化。

③产品盈利模式分析:

一款产品首要是能够生存下去。所以产品盈利模式的构建是重中之重。

拿到钱无非三种方式:向投资人要钱(融资)、向广告主要钱(信息流投放)、向用户要钱(卖货)。若竞品的公司已经上市,财报是非常有利的分析资料。通过财报可以很清楚了解竞品公司的各方面营收&支出能力。可以对竞品进行辅助分析。

最后

最后还是要说下,不要沉浸在纯理论单纯的竞品分析上,要把时间多花在项目和解决问题上面。