一文讲清:数据分析与数据挖掘到底有什么区别?

318 阅读4分钟

虽然岗位title里都有数据这两个字,但这是两条不同的发展路线,数据分析走的是管理路线,数据挖掘走的是技术路线。

我身边就有年薪10万刀的数据分析师,只会Excel,不存在别的技能,但人家就是有能力把技术问题转变成业务问题,不需要会算法和模型。

因为“SQL+Excel+BI工具+PPT”这套组合拳,就能满足工作中的绝大部分需求了,如果你再能用PPT把故事讲漂亮,领导就觉得你很厉害了,你大搞机器学习,神经网络,数据算法,如果超出了领导的认知范围并且没有什么好效果的话,你的背景和你的技术也就没什么价值了。

一文讲清:数据分析与数据挖掘到底有什么区别?

扯远了,先来看看数据分析和数据挖掘这2块分别会涉及到什么。

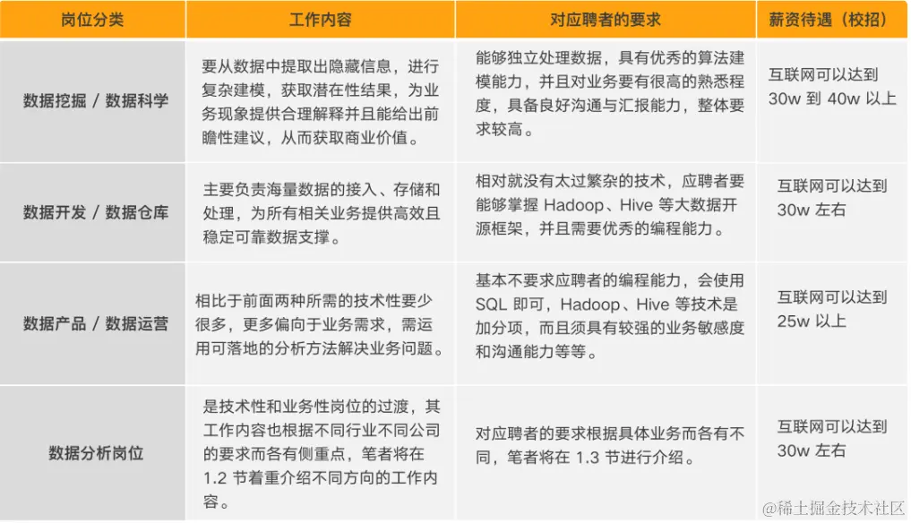
数据分析

数据分析是比较大的概念,因为它的流程是由很多个部分组成的,包含了数据获取、数据清洗、数据处理、数据分析、数据可视化等。

一文讲清:数据分析与数据挖掘到底有什么区别?

相比于那些长篇大论的言论,基本上就是这六大块可以完整地概括出一整个数据分析的流程,这也是数据分析概念的体现。

那就我个人而言,平时的数据分析工作都是在做什么?

  • 从0到1搭建数据分析体系
  • 数据分析工具化,产品化
  • 支撑领导、部门决策的专题分析及业务方向探索
  • 数据规范制定及提升数据质量等基础工作

可以看出,数据分析师比较看重分析策略和业务知识,而这些东西,都是需要在平时的工作中,依靠项目经验去积累,比较吃资历、经验和对业务的认知深度。

数据挖掘

什么是数据挖掘?我一直想以通俗的语言解释出来。

都说数据挖掘,那从哪挖掘出来?基于以下4点:

一文讲清:数据分析与数据挖掘到底有什么区别?

数据挖掘能做到什么?我觉得举例子更容易理解。

工厂或者制造业,可以预测以后一段时间的产品销量,然后来调节生产计划或采购计划。

头条和抖音,预测用户会对哪个内容感兴趣,然后进行精准的推荐,这也是和算法有关。

电商,可以根据用户购买商品,个性化推荐其他。

券商,关联分析用户的数据,认定用户的能力等级。

接下来说说这两个岗位的对比,不扯皮,直接说事实。

1、入行门槛

数据分析<数据挖掘,很多年前数据分析的门槛是很低的,但是现在不同了,不过比起数据挖掘所需要的背景,还是要差不少。

举个例子,数据分析师的学历背景:需要985211学校,有互联网公司的实习,最好能参与一个项目全程。

数据挖掘的背景:985硕士优先,要有知名互联网公司项目经历,最好有从0-1的经验

2、职业发展

都差不多,上面也说了,走的是不同的路线,你在清华,我在北大,我们都有光明的未来

3、薪酬

总体上来说,数据分析<数据挖掘,毕竟对数据挖掘的技术背景要求高,当然这只是平均薪酬,数据分析师薪酬的天花板也是高的。

4、跳槽含金量

看人,看项目。如果你只在大厂当螺丝钉,没业务经验积累/技术沉淀,两三年后想跳出来,其实是不好跳的,因为想要你的公司,你看不上给开的薪资,你想去的公司,会觉得你在大厂没参与完整项目,给你的钱和你能带来的经济效益不成正比,最后哪都去不了。

总结

数据分析不比数据挖掘的含金量低,职业前景也不比数据挖掘差。而数据挖掘走技术路线,竞争激烈程度没数据分析大,保住饭碗是没问题的。但是这些都在一个前提中:你处于数据部门,而不是业务部门,并且你的公司要重视数据,你的领导能给团队带来好的资源。