UVM支持端口(TLM 1)和套接字(TLM 2)作为事务级接口。 这篇文章将解释TLM 1. TLM 1似乎令人望而生畏,因为它有许多端口,出口和“imp”,但一旦你了解了基本知识,TLM 1就不会太困难。
Ports
端口定义了使用哪种访问方法。 TLM 1中有23个端口类。每个端口都是uvm_port_base类的子类,而uvm_port_base类又是uvm_tlm_if_base类的子类(或uvm_sqr_if_base类的子类(如果是uvm_seq_item_pull_port)。 请参阅下面的类图。
\
TLM 1 port类图
uvm_tlm_if_base类和uvm_sqr_if_base类定义端口的访问方法。 默认情况下,如果调用每个方法都会发出错误消息。 每个端口都将覆盖下面列出的访问方法的子集。 例如,uvm_blocking_put_port将覆盖put方法(仅)。 这意味着如果你调用put之外的方法,你会得到在uvm_tlm_if_base类中定义的错误消息。\
| Class \ Method | put | try_ put | can_ put | get | try_ get | can_ get | peek | try_ peek | can_ peek | transport | nb_ transport | write |
|---|---|---|---|---|---|---|---|---|---|---|---|---|
| uvm_blocking_ put_port | X | |||||||||||
| uvm_nonblocking_ put_port | X | X | ||||||||||
| uvm_put_port | X | X | X | |||||||||
| uvm_blocking_ get_port | X | |||||||||||
| uvm_nonblocking_ get_port | X | X | ||||||||||
| uvm_get_port | X | X | X | |||||||||
| uvm_blocking_ peek_port | X | |||||||||||
| uvm_nonblocking_ peek_port | X | X | ||||||||||
| uvm_peek_port | X | X | X | |||||||||
| uvm_blocking_ get_peek_port | X | X | ||||||||||
| uvm_nonblocking_ get_peek_port | X | X | X | X | ||||||||
| uvm_get_peek_port | X | X | X | X | X | X | ||||||
| uvm_blocking_ master_port | X | X | X | |||||||||
| uvm_nonblocking_ master_port | X | X | X | X | X | X | ||||||
| uvm_master_port | X | X | X | X | X | X | X | X | X | |||
| uvm_blocking_ slave_port | X | X | X | |||||||||
| uvm_nonblocking_ slave_port | X | X | X | X | X | X | ||||||
| uvm_slave_port | X | X | X | X | X | X | X | X | X | |||
| uvm_blocking_ transport_port | X | |||||||||||
| uvm_nonblocking_ transport_port | X | |||||||||||
| uvm_transport_port | X | X | ||||||||||
| uvm_analysis_port | X |
Exports
当您向父组件提升imp(请参阅下一部分)时使用导出。与端口类似,每个导出都是uvm_port_base类的一个子类,而uvm_port_base类又是uvm_tlm_if_base类的子类(或uvm_sqr_if_base类的子类(如果是uvm_seq_item_pull_export)。请参阅下面的类图。
\
TLM 1 Export 类图\
与端口类相似,每个导出类都支持访问方法的一个子集。查看上表中相应的端口以确定支持哪些方法。\
Imps
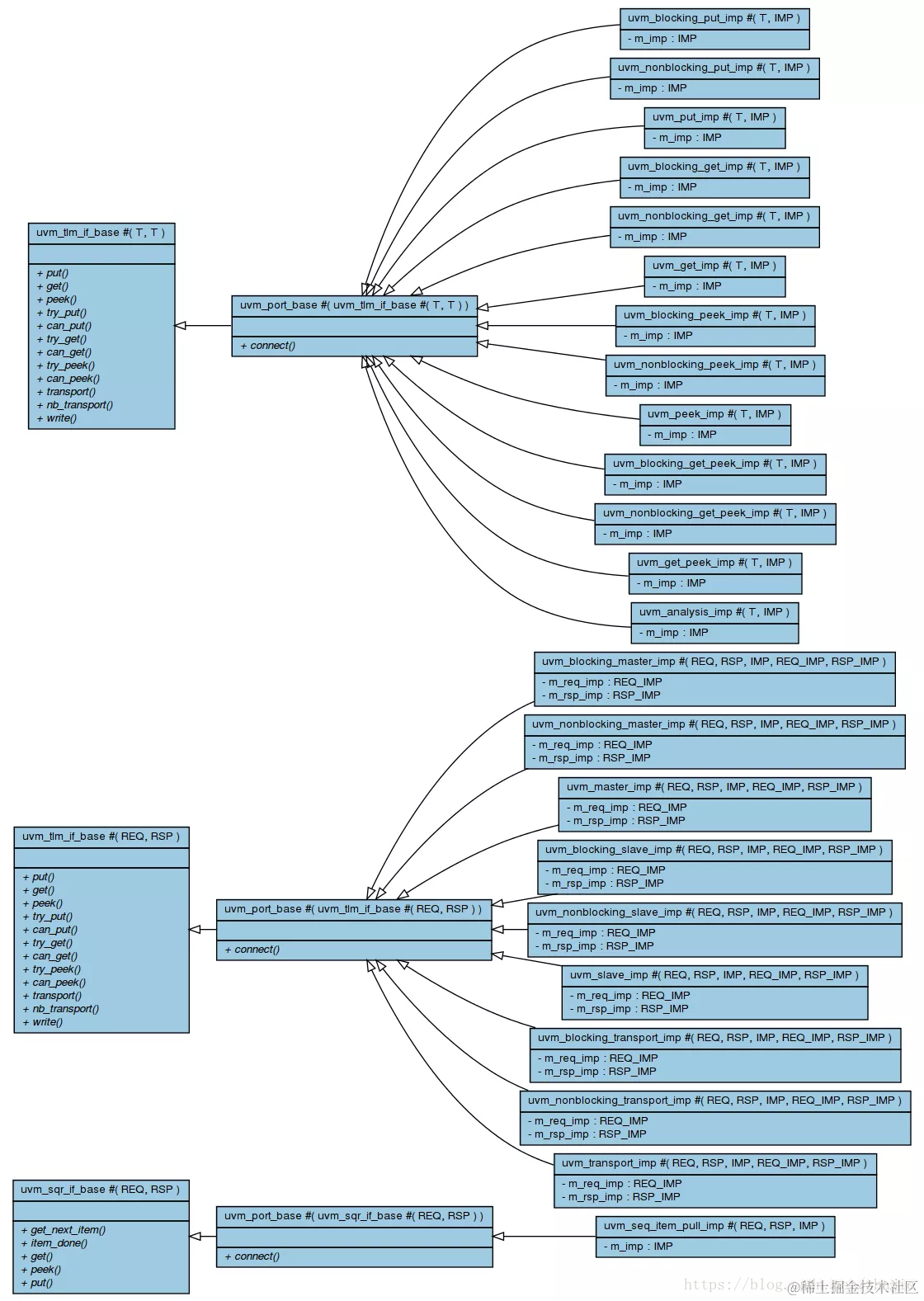
Imps提供访问方法的实现。准确地说,imp将实现委托给实际实现访问方法的组件。当imp被实例化时,组件的类型作为参数传递。与端口和导出类似,每个imp都是uvm_port_base类的子类,而uvm_port_base类又是uvm_tlm_if_base类的子类(或uvm_sqr_if_base类的子类(如果是uvm_seq_item_pull_imp))。请参阅下面的类图。
\
TLM 1 Imp 类图
类似于端口类,每个imp类都支持访问方法的一个子集。查看上表中相应的端口以确定支持哪些方法。\
FIFOs
TLM 1定义了两个FIFO; uvm_tlm_fifo和uvm_tlm_analysis_fifo。见下面的组件图和类图。\
\
TLM 1 FIFO 类图\
Channels
TLM 1定义了两个通道; uvm_tlm_req_rsp_channel和uvm_tlm_transport_channel。见下面的组件图和类图。
\
TLM 1 Channel 类图\
下一篇文章将举例说明如何使用TLM 1类。\