UVM糖果爱好者教程 - 12. Analysis Port

316 阅读2分钟

这篇文章将解释analysis port 和 analysis export是如何工作的.

在Agent中将jelly-bean monitor (jb_mon)中的analysis port (jb_ap)和 jelly-bean agent (jb_agent) 中的analysis port (jb_ap)连接。\

jb_mon.jb_ap.connect( jb_ap ); // in the jelly_bean_agent

然后,在Env中将jelly-bean agent (jb_agent) 中的analysis port (jb_ap)连接到 jelly-bean-functional-coverage收集器(jb_fc_sub)的 analysis export (analysis_export) 。

jb_agent.jb_ap.connect( jb_fc_sub.analysis_export ); // in the jelly_bean_env

您可能需要查看第一章“概述”中的验证组件图以检查这些连接。

最后在jelly-bean monitor的run_phase()中,monitor每次创建jelly_bean事务(jb_tx)时都会调用其analysis port的write()函数:

jb_ap.write( jb_tx ); // in the jelly_bean_monitor

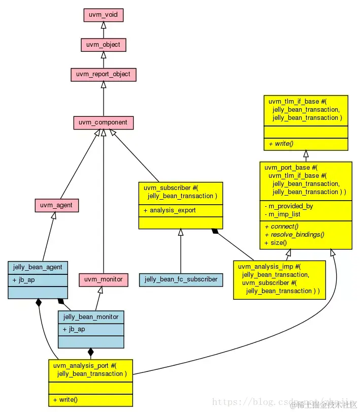
我们将在这篇文章中看看上面的代码是如何工作的。 下面显示了与analysis port相关的类图。 UVM标准库类以粉色显示,而专用于jelly_bean_transaction类型的UVM类以黄色显示。\

\

                                                        Analysis port相关类图\

Analysis Port

jelly-bean monitor的jb_ap是专用于jelly_bean_transaction类型的uvm_analysis_port类的对象。 以下伪代码显示了该类是如何专门化的。

class uvm_analysis_port #( type T = jelly_bean_transaction )
   extends uvm_port_base #( uvm_tlm_if_base #(T,T) );
 
   function new( string name, uvm_component parent );
      super.new( name, parent, UVM_PORT, 0, UVM_UNBOUNDED_CONNECTIONS );
      m_if_mask = `UVM_TLM_ANALYSIS_MASK; // = 1 < < 8
   endfunction // new
 
   virtual function string get_type_name();
      return "uvm_analysis_port";
   endfunction // get_type_name
 
   function void write( input jelly_bean_transaction t );
      uvm_tlm_if_base #( jelly_bean_transaction, jelly_bean_transaction ) tif;
      for ( int i = 0; i < this.size(); i++ ) begin
         tif = this.get_if( i );
         if ( tif == null )
           uvm_report_fatal( "NTCONN", 
                             { "No uvm_tlm interface is connected to ",
                               get_full_name(), " for executing write()" },
                             UVM_NONE );
         tif.write( t );
      end 
   endfunction // write
 
endclass // uvm_analysis_port

正如您在上面看到的,uvm_analysis_port的write()函数将其作业委派给tif,该tif是uvm_tlm_if_base类的一个对象。 uvm_tlm_if_base类是uvm_port_base类的基类,后者又是uvm_analysis_imp类的基类(第22行)。

Analysis Export

jelly-bean-functional-coverage收集器(jb_fc_sub)的analysis_export是专用于jelly_bean_transaction类型的uvm_analysis_imp类的对象。以下伪代码显示了该类是如何专门化的。

class uvm_analysis_imp #( type   T = jelly_bean_transaction,
                          type IMP = uvm_subscriber #( jelly_bean_transaction ) )
   extends uvm_port_base #( uvm_tlm_if_base #( jelly_bean_transaction,
                                               jelly_bean_transaction ) );
 
   // `UVM_IMP_COMMON( `UVM_TLM_ANALYSIS_MASK, "uvm_analysis_imp",
   //  |                uvm_subscriber #( jelly_bean_transaction, 
   //  |                                  jelly_bean_transaction ) )
   //  V
 
   local uvm_subscriber #( jelly_bean_transaction, jelly_bean_transaction ) m_imp;
 
   function new( string name, uvm_subscriber #( jelly_bean_transaction,
                                                jelly_bean_transaction ) imp );
      super.new( name, imp, UVM_IMPLEMENTATION, 1, 1 );
      m_imp = imp;
      m_if_mask = `UVM_TLM_ANALYSIS_MASK; // = 1 < < 8
   endfunction // new
 
   //  +--> `UVM_TLM_GET_TYPE_NAME( "uvm_analysis_imp" )
 
   virtual function string get_type_name();
      return "uvm_analysis_imp";
   endfunction // get_type_name
 
   // end of macro expansion
 
   function void write( input jelly_bean_transaction t );
      m_imp.write( t );
   endfunction // write
 
endclass // uvm_analysis_imp

uvm_analysis_imp类的write()函数将其作业委托给m_imp。 m_imp是我们作为参数传递给uvm_analysis_imp类的 jelly-bean-functional-coverage subscriber(jb_fc_sub)。这意味着uvm_analysis_imp的write()函数只是简单地调用jb_fc_sub的write()函数。

Connection

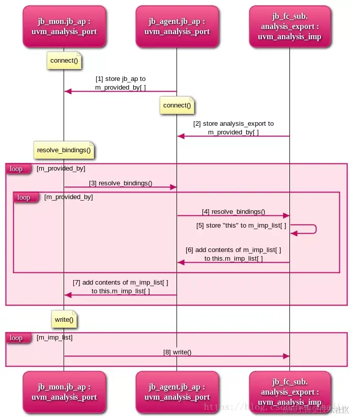
以下序列图显示了port和export连接中涉及的步骤。

                                                            序列图\

jb_mon.jb_ap.connect( jb_ap ); // in the jelly_bean_agent

当在jelly_bean_agent中调用connect()函数时,jb_mon的jb_ap将jb_agent的jb_ap存储在名为m_provided_by的数组中(步骤1)。

jb_agent.jb_ap.connect( jb_fc_sub.analysis_export ); // in the jelly_bean_env

类似地,当在jelly_bean_env中调用connect()函数时,jb_agent的jb_ap将jb_fc的analysis_export存储在其m_provided_by数组中(步骤2)。

在进入jb_mon的end_of_elaboration_phase()之前,调用resolve_bindings()函数。该功能遍历端口连接。如果端口类型为UVM_IMPLEMENTATION,则端口应该提供“实现”。该函数将“实现”存储到名为m_imp_list的数组(步骤3到7)。

jb_ap.write( jb_tx ); // in the jelly_bean_monitor

write()函数迭代存储在m_imp_list数组中的实现,并调用每个实现的write()函数(步骤8)。这是一种广播操作。\