首页
沸点
课程
数据标注
HOT
AI Coding
更多
直播
活动
APP
插件
直播
活动
APP
插件
搜索历史
清空
创作者中心
写文章
发沸点
写笔记
写代码
草稿箱
创作灵感
查看更多
登录
注册
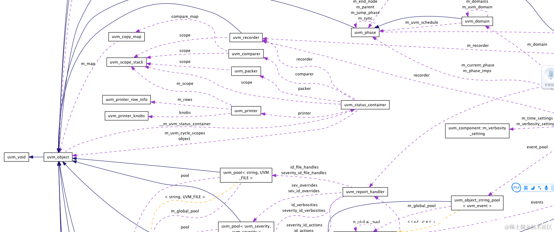
uvm uml视图
constant007
2021-10-28
240
阅读1分钟
uvm说明库
uvm uml
constant007
272
文章
78k
阅读
4
粉丝
目录
收起
uvm uml