leetcode_590 N 叉树的后序遍历

93 阅读1分钟

要求

给定一个 N 叉树,返回其节点值的 后序遍历 。

N 叉树 在输入中按层序遍历进行序列化表示,每组子节点由空值 null 分隔(请参见示例)。

进阶:

递归法很简单,你可以使用迭代法完成此题吗?

示例 1:

image.png

输入:root = [1,null,3,2,4,null,5,6]
输出:[5,6,3,2,4,1]

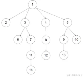
示例 2:

image.png

输入:root = [1,null,2,3,4,5,null,null,6,7,null,8,null,9,10,null,null,11,null,12,null,13,null,null,14]
输出:[2,6,14,11,7,3,12,8,4,13,9,10,5,1]

核心代码

class Node:
    def __init__(self, val=None, children=None):
        self.val = val
        self.children = children

class Solution:
    def postorder(self, root: 'Node') -> List[int]:
        if not root:
            return []

        res = []
        for leaf in root.children:
            res += self.postorder(leaf)
        
        return res + [root.val]

image.png

解题思路:这个和前一个589前序遍历一样,只不过是先遍历,在将值添加到搜索序列中。