leetcode_589 N 叉树的前序遍历

94 阅读1分钟

要求

给定一个 N 叉树,返回其节点值的 前序遍历 。

N 叉树 在输入中按层序遍历进行序列化表示,每组子节点由空值 null 分隔(请参见示例)。

进阶: 递归法很简单,你可以使用迭代法完成此题吗?

 

示例 1:

image.png

输入:root = [1,null,3,2,4,null,5,6]
输出:[1,3,5,6,2,4]

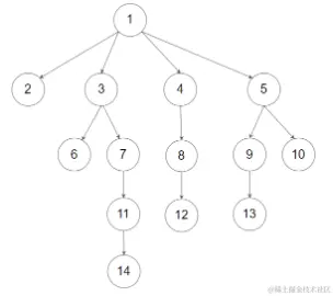
示例 2:

image.png

输入:root = [1,null,2,3,4,5,null,null,6,7,null,8,null,9,10,null,null,11,null,12,null,13,null,null,14]
输出:[1,2,3,6,7,11,14,4,8,12,5,9,13,10]

代码详解

class Node:
    def __init__(self, val=None, children=None):
        self.val = val
        self.children = children


class Solution:
    def preorder(self, root: 'Node') -> List[int]:
        if not root:
            return []
        result = list()
        result.append(root.val)

        for leaf in root.children:
            result += self.preorder(leaf)
        
        return result

image.png

解题思路:就是对树进行搜索遍历,然后将我们的节点信息加入到我们的搜索路径中。