Matplotlib控制线条样式和线宽

2,673 阅读2分钟

小知识,大挑战!本文正在参与“程序员必备小知识”创作活动。

本文已参与「掘力星计划」,赢取创作大礼包,挑战创作激励金。

控制线条样式和线宽

在实践中,除了颜色,大多数情况下我们还要对图形的线条样式等进行控制,以为线条样式添加多样性。

线条样式

import numpy as np
import matplotlib.pyplot as plt
def gaussian(x, mu, sigma):
    a = 1. / (sigma * np.sqrt(2. * np.pi))
    b = -1. / (2. * sigma ** 2)
    return a * np.exp(b * (x - mu) ** 2)
x = np.linspace(-6, 6, 1024)
plt.plot(x, gaussian(x, 0., 1.), color = 'y', linestyle = 'solid')
plt.plot(x, gaussian(x, 0., .5), color = 'c', linestyle = 'dashed')
plt.plot(x, gaussian(x, 0., .25), color = 'm', linestyle = 'dashdot')
plt.show()

控制线条样式

Tips:使用plt.plot()的linestyle参数来控制曲线的样式,其他可用线条样式包括:"solid"、"dashed"、"dotted"、"dashdot"。 同样,线条样式设置不仅限于plt.plot(),任何由线条构成的图形都可以使用此参数,也可以说linestyle参数可用于所有涉及线条渲染的命令。例如,可以修改条形图的线条样式:

import numpy as np
import matplotlib.pyplot as plt
n = 10
a = np.random.random(n)
b = np.random.random(n)
x = np.arange(n)
plt.bar(x, a, color='c')
plt.bar(x, a+b, bottom=a, color='w', edgecolor='black', linestyle = 'dashed')
plt.show()

修改条形图的线条样式

Tips:由于在条形图、饼图等图形中,默认的边线的颜色为白色,因此若要在白色背景上进行显示,需要通过edgecolor参数改变边线颜色。

线宽

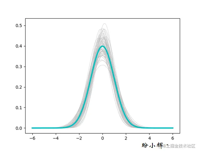
使用linewidth参数可以修改线条的粗细。默认情况下,linewidth设置为1个单位。利用线条的粗细可以在视觉上强调某条特定的曲线。

import numpy as np
import matplotlib.pyplot as plt
def gaussian(x, mu, sigma):
    a = 1. / (sigma * np.sqrt(2. * np.pi))
    b = -1. / (2. * sigma ** 2)
    return a * np.exp(b * (x - mu) ** 2)
x = np.linspace(-6, 6, 1024)
for i in range(64):
    samples = np.random.standard_normal(50)
    mu, sigma = np.mean(samples), np.std(samples)
    plt.plot(x, gaussian(x, mu, sigma), color = '.75', linewidth = .5)
plt.plot(x, gaussian(x, 0., 1.), color = 'c', linewidth = 3.)
plt.show()

控制线宽

系列链接

Matplotlib常见统计图的绘制

Matplotlib使用自定义颜色绘制统计图