Spring动态多数据源--源码分析及解读(二)

1,969 阅读7分钟

这是我参与8月更文挑战的第7天,活动详情查看:8月更文挑战

由于源码分析内容较多,一共分为三个部分,完整内容如下:
1. Spring动态多数据源--源码分析及解读(一)
2. Spring动态多数据源--源码分析及解读(二)
3. Spring动态多数据源--源码分析及解读(三)

四、通过责任链设计模式获取数据源名称

Spring动态多数据源, 获取数据源名称的方式有3种,这3中方式采用的是责任链方式连续获取的。首先在header中获取,header中没有,去session中获取, session中也没有, 通过spel获取。

上图是DSProcessor处理器的类图。 一个接口量, 三个具体实现类,主要来看一下接口类实现

1. DsProcessor 抽象类

package com.baomidou.dynamic.datasource.processor;

import org.aopalliance.intercept.MethodInvocation;


public abstract class DsProcessor {

    private DsProcessor nextProcessor;

    public void setNextProcessor(DsProcessor dsProcessor) {
        this.nextProcessor = dsProcessor;
    }

    /**
     * 抽象匹配条件 匹配才会走当前执行器否则走下一级执行器
     *
     * @param key DS注解里的内容
     * @return 是否匹配
     */
    public abstract boolean matches(String key);

    /**
     * 决定数据源
     * <pre>
     *     调用底层doDetermineDatasource,
     *     如果返回的是null则继续执行下一个,否则直接返回
     * </pre>
     *
     * @param invocation 方法执行信息
     * @param key        DS注解里的内容
     * @return 数据源名称
     */
    public String determineDatasource(MethodInvocation invocation, String key) {
        if (matches(key)) {
            String datasource = doDetermineDatasource(invocation, key);
            if (datasource == null && nextProcessor != null) {
                return nextProcessor.determineDatasource(invocation, key);
            }
            return datasource;
        }
        if (nextProcessor != null) {
            return nextProcessor.determineDatasource(invocation, key);
        }
        return null;
    }

    /**
     * 抽象最终决定数据源
     *
     * @param invocation 方法执行信息
     * @param key        DS注解里的内容
     * @return 数据源名称
     */
    public abstract String doDetermineDatasource(MethodInvocation invocation, String key);
}

这里定义了DsProcessor nextProcessor属性, 下一个处理器。 判断是否获取到了datasource, 如果获取到了则直接返回, 没有获取到,则调用下一个处理器。这个逻辑就是处理器的主逻辑,在determineDatasource(MethodInvocation invocation, String key)方法中实现。

接下来,每一个子类都会自定义实现doDetermineDatasource获取目标数据源的方法。不同的实现类获取数据源的方式是不同的。

下面看看具体实现类的主逻辑代码

2.DsHeaderProcessor: 从请求的header中获取ds数据源名称。

public class DsHeaderProcessor extends DsProcessor {

    /**
     * header prefix
     */
    private static final String HEADER_PREFIX = "#header";

    @Override
    public boolean matches(String key) {
        return key.startsWith(HEADER_PREFIX);
    }

    @Override
    public String doDetermineDatasource(MethodInvocation invocation, String key) {
        HttpServletRequest request = ((ServletRequestAttributes) RequestContextHolder.getRequestAttributes()).getRequest();
        return request.getHeader(key.substring(8));
    }
}

3.DsSessionProcessor: 从session中获取数据源ds名称

public class DsSessionProcessor extends DsProcessor {

    /**
     * session开头
     */
    private static final String SESSION_PREFIX = "#session";

    @Override
    public boolean matches(String key) {
        return key.startsWith(SESSION_PREFIX);
    }

    @Override
    public String doDetermineDatasource(MethodInvocation invocation, String key) {
        HttpServletRequest request = ((ServletRequestAttributes) RequestContextHolder.getRequestAttributes()).getRequest();
        return request.getSession().getAttribute(key.substring(9)).toString();
    }
}

4. DsSpelExpressionProcessor: 通过spel表达式获取ds数据源名称

public class DsSpelExpressionProcessor extends DsProcessor {

    /**
     * 参数发现器
     */
    private static final ParameterNameDiscoverer NAME_DISCOVERER = new DefaultParameterNameDiscoverer();
    /**
     * Express语法解析器
     */
    private static final ExpressionParser PARSER = new SpelExpressionParser();
    /**
     * 解析上下文的模板
     * 对于默认不设置的情况下,从参数中取值的方式 #param1
     * 设置指定模板 ParserContext.TEMPLATE_EXPRESSION 后的取值方式: #{#param1}
     * issues: https://github.com/baomidou/dynamic-datasource-spring-boot-starter/issues/199
     */
    private ParserContext parserContext = new ParserContext() {

        @Override
        public boolean isTemplate() {
            return false;
        }

        @Override
        public String getExpressionPrefix() {
            return null;
        }

        @Override
        public String getExpressionSuffix() {
            return null;
        }
    };

    @Override
    public boolean matches(String key) {
        return true;
    }

    @Override
    public String doDetermineDatasource(MethodInvocation invocation, String key) {
        Method method = invocation.getMethod();
        Object[] arguments = invocation.getArguments();
        EvaluationContext context = new MethodBasedEvaluationContext(null, method, arguments, NAME_DISCOVERER);
        final Object value = PARSER.parseExpression(key, parserContext).getValue(context);
        return value == null ? null : value.toString();
    }

    public void setParserContext(ParserContext parserContext) {
        this.parserContext = parserContext;
    }
}

他们三个的层级关系是在哪里定义的呢?在DynamicDataSourceAutoConfiguration.java配置文件中

5. DynamicDataSourceAutoConfiguration.java配置文件

    @Bean
    @ConditionalOnMissingBean
    public DsProcessor dsProcessor() {
        DsHeaderProcessor headerProcessor = new DsHeaderProcessor();
        DsSessionProcessor sessionProcessor = new DsSessionProcessor();
        DsSpelExpressionProcessor spelExpressionProcessor = new DsSpelExpressionProcessor();
        headerProcessor.setNextProcessor(sessionProcessor);
        sessionProcessor.setNextProcessor(spelExpressionProcessor);
        return headerProcessor;
    }

第一层是headerProcessor,第二层是sessionProcessor, 第三层是spelExpressionProcessor。层级调用,最后获得ds。

以上就是对数据源处理器模块的的分析,那么最终在哪里被调用呢?来看下一个模块。

五、动态数据源注解通知模块

这一块对应的源代码结构如下:

这个模块里主要有三部分:

  1. 切面类:DynamicDataSourceAdvisor,DynamicDataSourceAnnotationAdvisor
  2. 切点类:DynamicAspectJExpressionPointcut,DynamicJdkRegexpMethodPointcut
  3. 前置通知类:DynamicDataSourceAnnotationInterceptor

他们之间的关系如下。这里主要是aop方面的知识体系。具体项目结构图如下:

因为在项目中使用最多的情况是通过注解的方式来解析,所以,我们重点看一下两个文件

1.DynamicDataSourceAnnotationInterceptor:自定义的前置通知类

public class DynamicDataSourceAnnotationInterceptor implements MethodInterceptor {

    /**
     * The identification of SPEL.
     */
    private static final String DYNAMIC_PREFIX = "#";
    private static final DataSourceClassResolver RESOLVER = new DataSourceClassResolver();
    @Setter
    private DsProcessor dsProcessor;

    @Override
    public Object invoke(MethodInvocation invocation) throws Throwable {
        try {
            DynamicDataSourceContextHolder.push(determineDatasource(invocation));
            return invocation.proceed();
        } finally {
            DynamicDataSourceContextHolder.poll();
        }
    }

    private String determineDatasource(MethodInvocation invocation) throws Throwable {
        Method method = invocation.getMethod();
        DS ds = method.isAnnotationPresent(DS.class) ? method.getAnnotation(DS.class)
                : AnnotationUtils.findAnnotation(RESOLVER.targetClass(invocation), DS.class);
        String key = ds.value();
        return (!key.isEmpty() && key.startsWith(DYNAMIC_PREFIX)) ? dsProcessor.determineDatasource(invocation, key) : key;
    }
}

这里入参中有一个是DsProcessor,也就是ds处理器。在determineDatasource中看看DS的value值是否包含#,如果包含就经过dsProcessor处理后获得key,如果不包含#则直接返回注解的value值。

2.DynamicDataSourceAnnotationAdvisor 切面类

public class DynamicDataSourceAnnotationAdvisor extends AbstractPointcutAdvisor implements
        BeanFactoryAware {

    private Advice advice;

    private Pointcut pointcut;

    public DynamicDataSourceAnnotationAdvisor(@NonNull DynamicDataSourceAnnotationInterceptor dynamicDataSourceAnnotationInterceptor) {
        this.advice = dynamicDataSourceAnnotationInterceptor;
        this.pointcut = buildPointcut();
    }

    @Override
    public Pointcut getPointcut() {
        return this.pointcut;
    }

    @Override
    public Advice getAdvice() {
        return this.advice;
    }

    @Override
    public void setBeanFactory(BeanFactory beanFactory) throws BeansException {
        if (this.advice instanceof BeanFactoryAware) {
            ((BeanFactoryAware) this.advice).setBeanFactory(beanFactory);
        }
    }

    private Pointcut buildPointcut() {
        Pointcut cpc = new AnnotationMatchingPointcut(DS.class, true);
        Pointcut mpc = AnnotationMatchingPointcut.forMethodAnnotation(DS.class);
        return new ComposablePointcut(cpc).union(mpc);
    }
}

在切面类的构造函数中设置了前置通知和切点。这个类在项目启动的时候就会被加载。所有带有DS注解的方法都会被扫描,在方法被调用的时候触发前置通知。

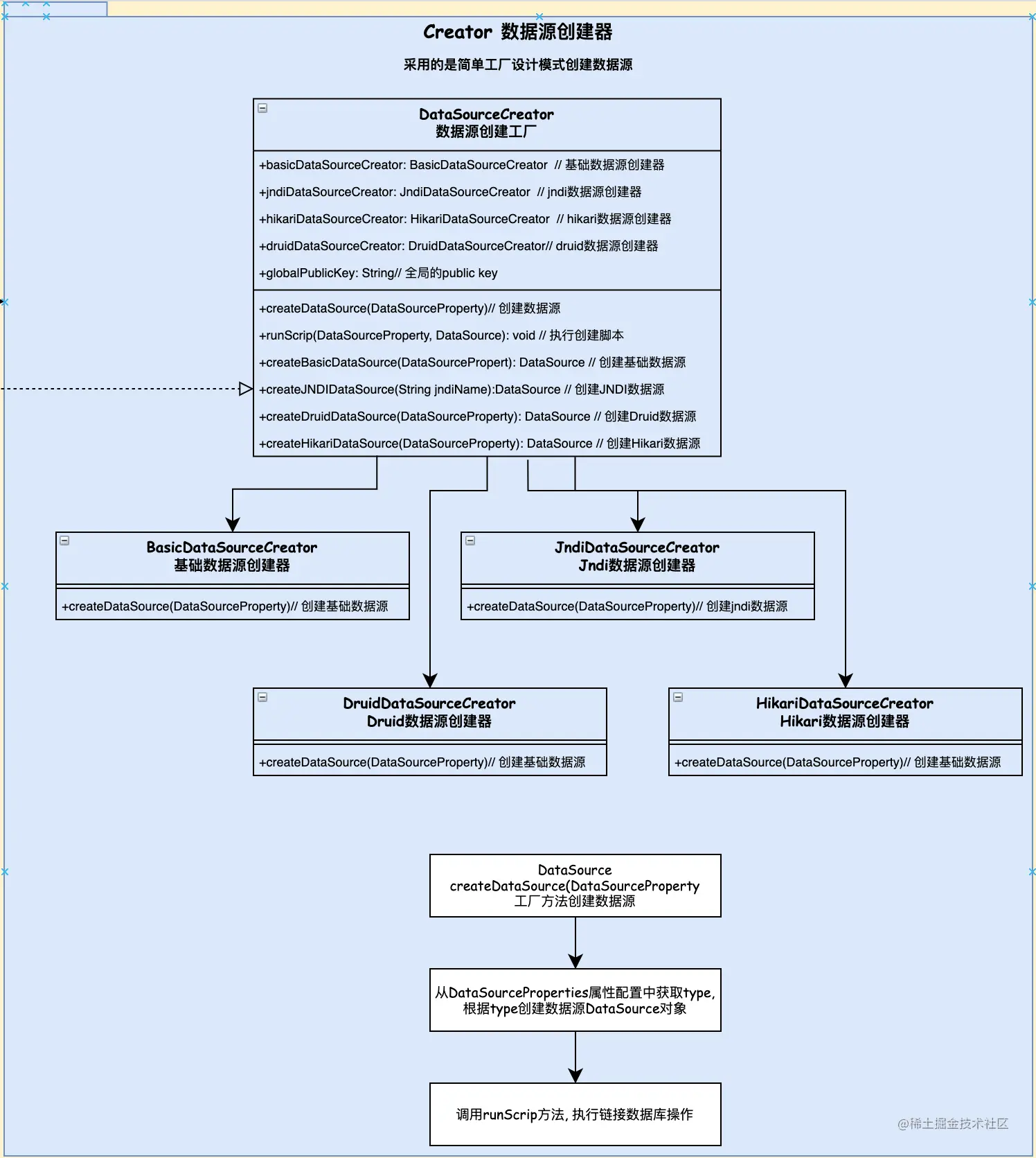
六、数据源创建器

这是最底层的操作了,创建数据源。至于到底创建哪种类型的数据源,是由上层配置决定的,在这里,定义了4中类型的数据源。 并通过组合的方式,用到那个数据源,就动态的创建哪个数据源。

下面来看这个模块的源代码结构:

这里面定义了一个数据源组合类和四种类型的数据源。我们来看看他们之间的关系

四个基本的数据源类,最后通过DataSourceCreator类组合创建数据源,这里面使用了简单工厂模式创建类。下面来一个一个看看

1.BasicDataSourceCreator:基础数据源创建器

package com.baomidou.dynamic.datasource.creator;

import com.baomidou.dynamic.datasource.exception.ErrorCreateDataSourceException;
import com.baomidou.dynamic.datasource.spring.boot.autoconfigure.DataSourceProperty;
import lombok.Data;
import lombok.extern.slf4j.Slf4j;

import javax.sql.DataSource;
import java.lang.reflect.Method;

/**
 * 基础数据源创建器
 *
 * @author TaoYu
 * @since 2020/1/21
 */
@Data
@Slf4j
public class BasicDataSourceCreator {

    private static Method createMethod;
    private static Method typeMethod;
    private static Method urlMethod;
    private static Method usernameMethod;
    private static Method passwordMethod;
    private static Method driverClassNameMethod;
    private static Method buildMethod;

    static {
        //to support springboot 1.5 and 2.x
        Class<?> builderClass = null;
        try {
            builderClass = Class.forName("org.springframework.boot.jdbc.DataSourceBuilder");
        } catch (Exception ignored) {
        }
        if (builderClass == null) {
            try {
                builderClass = Class.forName("org.springframework.boot.autoconfigure.jdbc.DataSourceBuilder");
            } catch (Exception e) {
                log.warn("not in springBoot ENV,could not create BasicDataSourceCreator");
            }
        }
        if (builderClass != null) {
            try {
                createMethod = builderClass.getDeclaredMethod("create");
                typeMethod = builderClass.getDeclaredMethod("type", Class.class);
                urlMethod = builderClass.getDeclaredMethod("url", String.class);
                usernameMethod = builderClass.getDeclaredMethod("username", String.class);
                passwordMethod = builderClass.getDeclaredMethod("password", String.class);
                driverClassNameMethod = builderClass.getDeclaredMethod("driverClassName", String.class);
                buildMethod = builderClass.getDeclaredMethod("build");
            } catch (Exception e) {
                e.printStackTrace();
            }
        }
    }

    /**
     * 创建基础数据源
     *
     * @param dataSourceProperty 数据源参数
     * @return 数据源
     */
    public DataSource createDataSource(DataSourceProperty dataSourceProperty) {
        try {
            Object o1 = createMethod.invoke(null);
            Object o2 = typeMethod.invoke(o1, dataSourceProperty.getType());
            Object o3 = urlMethod.invoke(o2, dataSourceProperty.getUrl());
            Object o4 = usernameMethod.invoke(o3, dataSourceProperty.getUsername());
            Object o5 = passwordMethod.invoke(o4, dataSourceProperty.getPassword());
            Object o6 = driverClassNameMethod.invoke(o5, dataSourceProperty.getDriverClassName());
            return (DataSource) buildMethod.invoke(o6);
        } catch (Exception e) {
            throw new ErrorCreateDataSourceException(
                    "dynamic-datasource create basic database named " + dataSourceProperty.getPoolName() + " error");
        }
    }
}

这里就有两块,一个是类初始化的时候初始化成员变量, 另一个是创建数据源。当被调用createDataSource的时候执行创建数据源,使用的反射机制创建数据源。

2.JndiDataSourceCreator 使用jndi的方式创建数据源

public class JndiDataSourceCreator {

    private static final JndiDataSourceLookup LOOKUP = new JndiDataSourceLookup();

    /**
     * 创建基础数据源
     *
     * @param name 数据源参数
     * @return 数据源
     */
    public DataSource createDataSource(String name) {
        return LOOKUP.getDataSource(name);
    }

}

这里通过name查找的方式过去datasource

3.DruidDataSourceCreator: 创建druid类型的数据源

public class DruidDataSourceCreator {

    private DruidConfig druidConfig;

    @Autowired(required = false)
    private ApplicationContext applicationContext;

    public DruidDataSourceCreator(DruidConfig druidConfig) {
        this.druidConfig = druidConfig;
    }

    public DataSource createDataSource(DataSourceProperty dataSourceProperty) {
        DruidDataSource dataSource = new DruidDataSource();
        dataSource.setUsername(dataSourceProperty.getUsername());
        dataSource.setPassword(dataSourceProperty.getPassword());
        dataSource.setUrl(dataSourceProperty.getUrl());
        dataSource.setDriverClassName(dataSourceProperty.getDriverClassName());
        dataSource.setName(dataSourceProperty.getPoolName());
        DruidConfig config = dataSourceProperty.getDruid();
        Properties properties = config.toProperties(druidConfig);
        String filters = properties.getProperty("druid.filters");
        List<Filter> proxyFilters = new ArrayList<>(2);
        if (!StringUtils.isEmpty(filters) && filters.contains("stat")) {
            StatFilter statFilter = new StatFilter();
            statFilter.configFromProperties(properties);
            proxyFilters.add(statFilter);
        }
        if (!StringUtils.isEmpty(filters) && filters.contains("wall")) {
            WallConfig wallConfig = DruidWallConfigUtil.toWallConfig(dataSourceProperty.getDruid().getWall(), druidConfig.getWall());
            WallFilter wallFilter = new WallFilter();
            wallFilter.setConfig(wallConfig);
            proxyFilters.add(wallFilter);
        }
        if (!StringUtils.isEmpty(filters) && filters.contains("slf4j")) {
            Slf4jLogFilter slf4jLogFilter = new Slf4jLogFilter();
            // 由于properties上面被用了,LogFilter不能使用configFromProperties方法,这里只能一个个set了。
            DruidSlf4jConfig slf4jConfig = druidConfig.getSlf4j();
            slf4jLogFilter.setStatementLogEnabled(slf4jConfig.getEnable());
            slf4jLogFilter.setStatementExecutableSqlLogEnable(slf4jConfig.getStatementExecutableSqlLogEnable());
            proxyFilters.add(slf4jLogFilter);
        }

        if (this.applicationContext != null) {
            for (String filterId : druidConfig.getProxyFilters()) {
                proxyFilters.add(this.applicationContext.getBean(filterId, Filter.class));
            }
        }
        dataSource.setProxyFilters(proxyFilters);
        dataSource.configFromPropety(properties);
        //连接参数单独设置
        dataSource.setConnectProperties(config.getConnectionProperties());
        //设置druid内置properties不支持的的参数
        Boolean testOnReturn = config.getTestOnReturn() == null ? druidConfig.getTestOnReturn() : config.getTestOnReturn();
        if (testOnReturn != null && testOnReturn.equals(true)) {
            dataSource.setTestOnReturn(true);
        }
        Integer validationQueryTimeout =
                config.getValidationQueryTimeout() == null ? druidConfig.getValidationQueryTimeout() : config.getValidationQueryTimeout();
        if (validationQueryTimeout != null && !validationQueryTimeout.equals(-1)) {
            dataSource.setValidationQueryTimeout(validationQueryTimeout);
        }

        Boolean sharePreparedStatements =
                config.getSharePreparedStatements() == null ? druidConfig.getSharePreparedStatements() : config.getSharePreparedStatements();
        if (sharePreparedStatements != null && sharePreparedStatements.equals(true)) {
            dataSource.setSharePreparedStatements(true);
        }
        Integer connectionErrorRetryAttempts =
                config.getConnectionErrorRetryAttempts() == null ? druidConfig.getConnectionErrorRetryAttempts()
                        : config.getConnectionErrorRetryAttempts();
        if (connectionErrorRetryAttempts != null && !connectionErrorRetryAttempts.equals(1)) {
            dataSource.setConnectionErrorRetryAttempts(connectionErrorRetryAttempts);
        }
        Boolean breakAfterAcquireFailure =
                config.getBreakAfterAcquireFailure() == null ? druidConfig.getBreakAfterAcquireFailure() : config.getBreakAfterAcquireFailure();
        if (breakAfterAcquireFailure != null && breakAfterAcquireFailure.equals(true)) {
            dataSource.setBreakAfterAcquireFailure(true);
        }

        Integer timeout = config.getRemoveAbandonedTimeoutMillis() == null ? druidConfig.getRemoveAbandonedTimeoutMillis()
                : config.getRemoveAbandonedTimeoutMillis();
        if (timeout != null) {
            dataSource.setRemoveAbandonedTimeout(timeout);
        }

        Boolean abandoned = config.getRemoveAbandoned() == null ? druidConfig.getRemoveAbandoned() : config.getRemoveAbandoned();
        if (abandoned != null) {
            dataSource.setRemoveAbandoned(abandoned);
        }

        Boolean logAbandoned = config.getLogAbandoned() == null ? druidConfig.getLogAbandoned() : config.getLogAbandoned();
        if (logAbandoned != null) {
            dataSource.setLogAbandoned(logAbandoned);
        }

        Integer queryTimeOut = config.getQueryTimeout() == null ? druidConfig.getQueryTimeout() : config.getQueryTimeout();
        if (queryTimeOut != null) {
            dataSource.setQueryTimeout(queryTimeOut);
        }

        Integer transactionQueryTimeout =
                config.getTransactionQueryTimeout() == null ? druidConfig.getTransactionQueryTimeout() : config.getTransactionQueryTimeout();
        if (transactionQueryTimeout != null) {
            dataSource.setTransactionQueryTimeout(transactionQueryTimeout);
        }

        try {
            dataSource.init();
        } catch (SQLException e) {
            throw new ErrorCreateDataSourceException("druid create error", e);
        }
        return dataSource;
    }
}

其实,这里面重点方法也是createDataSource(), 如果看不太明白是怎么创建的,一点关系都没有,就知道通过这种方式创建了数据源就ok了。

4. HikariDataSourceCreator: 创建Hikari类型的数据源

@Data
@AllArgsConstructor
public class HikariDataSourceCreator {

    private HikariCpConfig hikariCpConfig;

    public DataSource createDataSource(DataSourceProperty dataSourceProperty) {
        HikariConfig config = dataSourceProperty.getHikari().toHikariConfig(hikariCpConfig);
        config.setUsername(dataSourceProperty.getUsername());
        config.setPassword(dataSourceProperty.getPassword());
        config.setJdbcUrl(dataSourceProperty.getUrl());
        config.setDriverClassName(dataSourceProperty.getDriverClassName());
        config.setPoolName(dataSourceProperty.getPoolName());
        return new HikariDataSource(config);
    }
}

这里就不多说了, 就是创建hikari类型的数据源。

5.DataSourceCreator数据源创建器

@Slf4j
@Setter
public class DataSourceCreator {

    /**
     * 是否存在druid
     */
    private static Boolean druidExists = false;
    /**
     * 是否存在hikari
     */
    private static Boolean hikariExists = false;

    static {
        try {
            Class.forName(DRUID_DATASOURCE);
            druidExists = true;
            log.debug("dynamic-datasource detect druid,Please Notice \n " +
                    "https://github.com/baomidou/dynamic-datasource-spring-boot-starter/wiki/Integration-With-Druid");
        } catch (ClassNotFoundException ignored) {
        }
        try {
            Class.forName(HIKARI_DATASOURCE);
            hikariExists = true;
        } catch (ClassNotFoundException ignored) {
        }
    }

    private BasicDataSourceCreator basicDataSourceCreator;
    private JndiDataSourceCreator jndiDataSourceCreator;
    private HikariDataSourceCreator hikariDataSourceCreator;
    private DruidDataSourceCreator druidDataSourceCreator;
    private String globalPublicKey;

    /**
     * 创建数据源
     *
     * @param dataSourceProperty 数据源信息
     * @return 数据源
     */
    public DataSource createDataSource(DataSourceProperty dataSourceProperty) {
        DataSource dataSource;
        //如果是jndi数据源
        String jndiName = dataSourceProperty.getJndiName();
        if (jndiName != null && !jndiName.isEmpty()) {
            dataSource = createJNDIDataSource(jndiName);
        } else {
            Class<? extends DataSource> type = dataSourceProperty.getType();
            if (type == null) {
                if (druidExists) {
                    dataSource = createDruidDataSource(dataSourceProperty);
                } else if (hikariExists) {
                    dataSource = createHikariDataSource(dataSourceProperty);
                } else {
                    dataSource = createBasicDataSource(dataSourceProperty);
                }
            } else if (DRUID_DATASOURCE.equals(type.getName())) {
                dataSource = createDruidDataSource(dataSourceProperty);
            } else if (HIKARI_DATASOURCE.equals(type.getName())) {
                dataSource = createHikariDataSource(dataSourceProperty);
            } else {
                dataSource = createBasicDataSource(dataSourceProperty);
            }
        }
        this.runScrip(dataSourceProperty, dataSource);
        return dataSource;
    }

    private void runScrip(DataSourceProperty dataSourceProperty, DataSource dataSource) {
        String schema = dataSourceProperty.getSchema();
        String data = dataSourceProperty.getData();
        if (StringUtils.hasText(schema) || StringUtils.hasText(data)) {
            ScriptRunner scriptRunner = new ScriptRunner(dataSourceProperty.isContinueOnError(), dataSourceProperty.getSeparator());
            if (StringUtils.hasText(schema)) {
                scriptRunner.runScript(dataSource, schema);
            }
            if (StringUtils.hasText(data)) {
                scriptRunner.runScript(dataSource, data);
            }
        }
    }

    /**
     * 创建基础数据源
     *
     * @param dataSourceProperty 数据源参数
     * @return 数据源
     */
    public DataSource createBasicDataSource(DataSourceProperty dataSourceProperty) {
        if (StringUtils.isEmpty(dataSourceProperty.getPublicKey())) {
            dataSourceProperty.setPublicKey(globalPublicKey);
        }
        return basicDataSourceCreator.createDataSource(dataSourceProperty);
    }

    /**
     * 创建JNDI数据源
     *
     * @param jndiName jndi数据源名称
     * @return 数据源
     */
    public DataSource createJNDIDataSource(String jndiName) {
        return jndiDataSourceCreator.createDataSource(jndiName);
    }

    /**
     * 创建Druid数据源
     *
     * @param dataSourceProperty 数据源参数
     * @return 数据源
     */
    public DataSource createDruidDataSource(DataSourceProperty dataSourceProperty) {
        if (StringUtils.isEmpty(dataSourceProperty.getPublicKey())) {
            dataSourceProperty.setPublicKey(globalPublicKey);
        }
        return druidDataSourceCreator.createDataSource(dataSourceProperty);
    }

    /**
     * 创建Hikari数据源
     *
     * @param dataSourceProperty 数据源参数
     * @return 数据源
     * @author 离世庭院 小锅盖
     */
    public DataSource createHikariDataSource(DataSourceProperty dataSourceProperty) {
        if (StringUtils.isEmpty(dataSourceProperty.getPublicKey())) {
            dataSourceProperty.setPublicKey(globalPublicKey);
        }
        return hikariDataSourceCreator.createDataSource(dataSourceProperty);
    }
}

其实仔细看,就是整合了前面四种类型的数据源,通过简单工厂模式创建实体类。这里是真正的去调用数据源,开始创建的地方。

通过拆解来看,发现,也并不太难。继续来看下一个模块。