摸鱼不如来了解一下--数据库DB与数据仓库DW区别和联系

246 阅读4分钟

数据库(DB)和数据仓库(DW)的区别与联系

数据库与数据仓库基础概念:

数据库:传统的关系型数据库的主要应用,主要是基本的、日常的事务处理,例如银行交易。

数据仓库:数据仓库系统的主要应用主要是OLAP(On-Line Analytical Processing),支持复杂的分析操作,侧重决策支持,并且提供直观易懂的查询结果。

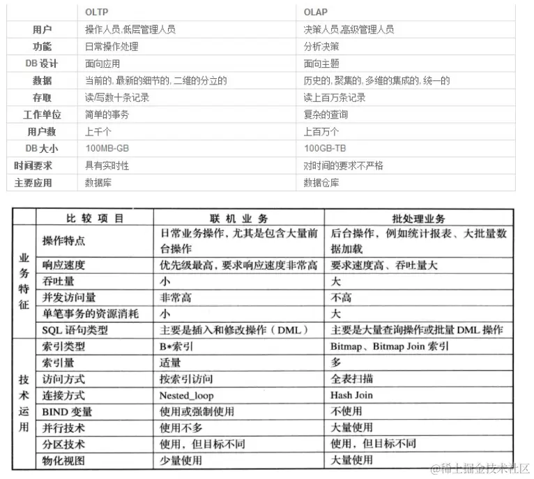
OLTP和OLAP概念补充:

数据处理大致可以分成两大类:联机事务处理OLTP(on-line transaction processing)、联机分析处理OLAP(On-Line Analytical Processing)。

  • OLTP是传统的关系型数据库的主要应用,主要是基本的、日常的事务处理,例如银行交易。 

  • OLAP是数据仓库系统的主要应用,支持复杂的分析操作,侧重决策支持,并且提供直观易懂的查询结果。

  • OLTP 系统强调数据库内存效率,强调内存各种指标的命令率,强调绑定变量,强调并发操作; 

  • OLAP 系统则强调数据分析,强调SQL执行市场,强调磁盘I/O,强调分区等。

image.png

如果以上补充内容不是很熟悉的话,可以参考我之前一篇博客,点击这里

举一个具体的例子:(转自知乎作者:陈诚),个人觉得例子描述的很清晰

举个最常见的例子,拿电商行业来说好了。

基本每家电商公司都会经历,从只需要业务数据库到要数据仓库的阶段。

第一阶段,电商早期启动非常容易,入行门槛低。找个外包团队,做了一个可以下单的网页前端 + 几台服务器 + 一个MySQL,就能开门迎客了。这好比手工作坊时期。

第二阶段,流量来了,客户和订单都多起来了,普通查询已经有压力了,这个时候就需要升级架构变成多台服务器和多个业务数据库(量大+分库分表),这个阶段的业务数字和指标还可以勉强从业务数据库里查询。初步进入工业化。

第三阶段,一般需要 3-5 年左右的时间,随着业务指数级的增长,数据量的会陡增,公司角色也开始多了起来,开始有了 CEO、CMO、CIO,大家需要面临的问题越来越复杂,越来越深入。高管们关心的问题,从最初非常粗放的:“昨天的收入是多少”、“上个月的 PV、UV 是多少”,逐渐演化到非常精细化和具体的用户的集群分析,特定用户在某种使用场景中,例如“20~30岁女性用户在过去五年的第一季度化妆品类商品的购买行为与公司进行的促销活动方案之间的关系”

这类非常具体,且能够对公司决策起到关键性作用的问题,基本很难从业务数据库从调取出来。原因在于:

  1. 业务数据库中的数据结构是为了完成交易而设计的,不是为了而查询和分析的便利设计的。

  2. 业务数据库大多是读写优化的,即又要读(查看商品信息),也要写(产生订单,完成支付)。因此对于大量数据的读(查询指标,一般是复杂的只读类型查询)是支持不足的。

而怎么解决这个问题,此时我们就需要建立一个数据仓库了,公司也算开始进入信息化阶段了

数据仓库的作用:

  1. 数据结构为了分析和查询的便利;
  2. 只读优化的数据库,即不需要它写入速度多么快,只要做大量数据的复杂查询的速度足够快就行了。

那么在这里前一种业务数据库(读写都优化)的是业务性数据库,后一种是分析性数据库,即数据仓库。


常见产品

数据库数据仓库
MySQL,Oracle,SqlServer,DB2AWS Redshift,Greenplum,Hive等