【得物技术】得物开放平台进阶之路

3,166 阅读4分钟

「本文已参与好文召集令活动,点击查看:后端、大前端双赛道投稿,2万元奖池等你挑战!

为什么需要使用开放平台

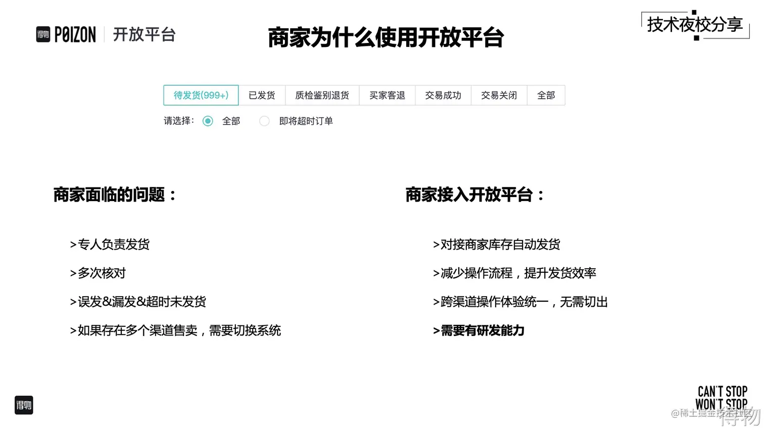
对于商家

image - 2021-07-23T172206.911.png

  • 对于规模较大的商家寻求出价、订单等处理效率是对商家经营较大的提升。
  • 这些商家不只是在得物平台进行商品出售,一般也会在其他电商如:天猫、京东等平台,保证操作体验统一对于商家而言也是效率提升一部分。
  • 规模化自动化的实现需要可靠的api接口,通过使用开放平台可以实现。
  • 重要的一点是需要商家有研发能力。

软件服务商

image - 2021-07-23T172318.241.png

  • 对于没有研发能力的商家,使用市面上的成熟erp服务商也是其中一种方式。
  • 软件服务商以多平台、多店铺统一管理。甚至还提供了生产加工、仓储、OA等模块,为商家进行服务。
  • 软件服务商大部分以收费为主,通过接入得物开放平台,接入得物能力支持。实现对接得物商家。

开放平台还能做什么

image - 2021-07-23T172416.032.png

  • 开放平台还能支持跨主体的安全通讯。安全、可靠、可控、无法务风险。
  • 开放平台要做的易于开发和快速支持,不阻塞业务需求迭代。

开放平台的设计

开放平台关注的是什么

image - 2021-07-23T172533.358.png

  • 如何做好开放平台,开放平台对于业务来说要做到:能力开放、开放生态建设、提供完善的业务解决方案提升效率。
  • 对于技术来说:要做到接口安全、应用可控、业务快速支持和易于扩展。

开放平台整体架构

image - 2021-07-23T172707.801.png

  • 开放平台对于开发者来说提供了:开发者入驻、应用管理、文档、沙箱、SDK、公告等功能。
  • 对于开放平台管理后台提供了:开发者管理、应用管理、权限包&API管理、流量管理、应用调用报表管理等功能。
  • 开放平台接入层包含:openapi.dewu.com的api调用和消息订阅的消息推送功能,提供协议转换。
  • 对于开放平台,基于用户授权、接口授权、流量授权纬度对一个应用进行管控。
  • 服务支撑层:开放平台本身不提供业务能力,开放出去的能力是基于业务服务实现的,比如:订单、出价等。
  • 其中用户授权是比较重要的,开放平台基于passport-center服务,在基于Oauth2.0授权码模式提供isv的商家授权。

安全&可控策略

image - 2021-07-23T172802.609.png

image - 2021-07-23T172817.071.png

  • 接口调用中公有参数APPKEY应用标识、私有参数SERCET、HTTPS调用、进行验签来进行安全验证。
  • 通过用户身份授权认证、IP白名单识别流量来源、API有效性、权限包鉴权、流量控制等方式来进行接口调用的可控。

API调用链路

image - 2021-07-23T172859.681.png

  • 通过open-gateway网关进行鉴权、认证。网关进行路由分发可以进行业务快速支持。

消息订阅

image - 2021-07-23T172929.835.png

image - 2021-07-23T172937.448.png

  • 消息订阅,准实时的数据传输。对开发者来说更加快速做出决策。比如减少超卖风险。
  • 通过对消息进行加密,保留原始消息、推送消息,保证推送链路记录。
  • 四种推送策略,让开发者在开发中、问题发现、和事后补偿中都可以根据不同策略来实现。

展望

image - 2021-07-23T173023.200.png

总结

为什么使用开放平台

面向有研发能力的商家,提升运营效率 。提供增值服务的服务商,提供跨平台、全面的解决方案。有跨主体服务调用,对安全、可控要求高的业务支持。

开放平台怎么做安全、可控

通过应用授权、用户授权、接口授权、流量授权 做到对开放平台权限可控。通过消息订阅推送减少主动拉取接口频次减轻下游服务压力。配合功能强大的开放平台管理端系统进行管控和数据报表查看。

消息订阅推送

通过消息订阅推送减少主动拉取接口频次减轻下游服务压力。配合推送策略:自动推送、手动推送、失败重推、重置推送 防止消息丢失,提升成功率。

文|Brian

关注得物技术,携手走向技术的云端